【技术加速器】当 AI Coding 从“辅助”走向“主力”:Claude Code 与 Skills 的真实使用笔记
《AI编程工具ClaudeCode的技术解析与应用指南》探讨了AI编程从辅助转向主力的趋势。文章重点分析了ClaudeCode的三大核心价值:1)支持连续执行的Agent化工作模式;2)提供ask-before-edits、edit-automatically和plan-mode三种风险控制机制;3)通过Skills系统实现经验复用。文章指出,AI编程最适合原型开发、自动化脚本等场景,但在安全关键
欢迎来到我们的「每周技术加速器」专栏!
最近一两周,AI Coding 圈子里有一个明显的变化:
很多人第一次开始认真讨论——
“AI 写代码,是不是已经从辅助,变成主力了?”
这篇文章整理自我们一次内部技术分享,
不讲概念,不吹趋势,只回答三个问题:
-
AI Coding 现在到底能做到什么程度?
-
Claude Code / Skills 为什么突然变重要?
-
对普通开发者来说,应该怎么用、用到哪一步?
安装和介绍
Claude Code 是 Anthropic 推出的 AI Coding 工具,可以在命令行或 VS Code 中运行,通过自然语言指令,直接参与代码的读取、修改、执行和测试。
从形式上看,它只是一个“更强的 AI 编程助手”。
但在实际使用中,很多人的感受是:它更像一个可以持续推进任务的 Agent。
总结观点
Claude Code 本身并不神奇,真正决定体验的有三点:
-
使用的模型是否足够强
-
是否具备良好的上下文管理能力
-
是否支持 Agent 化、连续执行的工作方式
如果只把它当成“更聪明的 Copilot”,你很容易低估它。
个人使用 Claude Code + GLM4.7
npm安装
需安装Node.js 18以上版本:
https://nodejs.org/en/download/
在终端,使用npm下载claude code:
npm install -g@anthropic-ai/claude-code
原生安装(官方推荐)
macOS, Linux, WSL:
curl-fsSL https://claude.ai/install.sh | bash
Windows PowerShell:
irmhttps://claude.ai/install.ps1 | iex
Windows CMD:
curl-fsSL https://claude.ai/install.cmd -o install.cmd && install.cmd && del install.cmd
环境配置
有条件的情况可以使用官方账号购买claude模型并登录Anthropic账号使用。
配置自己的大模型——base_url和api_key:配置在 环境变量 或 settings.json 中
-
环境变量:

-
~/.claude/settings.json:

命令行使用


vscode插件使用(可选)


提醒一句:安装是否顺利,并不会决定你用得好不好,真正的分水岭在后面的“使用方式”。
Vibe Coding:AI Coding 适合什么?不适合什么?
在当前阶段,Claude Code 非常适合以下场景:
-
原型 / MVP / POC:快速验证想法
-
AI Agent 与脚本开发:自动化任务
-
学习新技术栈:通过“对话 +改代码”理解系统
-
Hackathon / Side Project:极短时间内产出结果
但也有明显不适合的场景:
-
金融、医疗等安全关键系统
-
需要多年维护的超大型工程
-
对性能、资源极致敏感的底层核心代码
总结观点:AI Coding 的“能力边界”,正在被误解
很多人觉得 AI Coding “还不太行”,往往不是因为它真的做不到,而是因为:
-
用的是偏弱的模型
-
把 AI 当成一次性代码生成器
-
用的是“结果型提示词”,而不是“工程型提示词”
在高质量模型 + Agent 化工具的前提下,复杂项目已经是“可以推进”,而不是“完全不行”。
Claude Code 的三种模式,其实是三种“工程风险控制”
Claude Code 提供了三种工作模式:
-
ask-before-edits(默认)
-
edit-automatically
-
plan-mode
从表面看,这是操作方式的区别;但从工程角度看,这是风险控制粒度的区别。
ask-before-edits
默认模式,当 Claude 需要修改文件时,它会先生成一个变更预览(通常是 diff 格式),向你展示具体哪些行会被添加、删除或修改。只有在你明确回复确认(如“Yes”、“Apply”或“Confirm”)后,它才会真正写入文件。

edit-automatically
Claude 会直接对文件进行读写操作,不需要在每次修改前停下来等待你的确认。它可能会在开始前简述一下计划,或者在完成后告诉你做了什么,但过程是自动完成的。

plan-mode
Claude 绝对不会触碰任何文件。它只会利用它的上下文窗口读取文件,分析代码结构,然后生成一份详细的执行计划。它会列出步骤 1、步骤 2、步骤 3,告诉你应该怎么做,或者如果你切换模式后它会怎么做。

批准计划后,会自动切换到前2种模式进行编辑。
总结观点:该怎么选?
-
ask-before-edits
适合核心逻辑、高风险修改 -
edit-automatically
适合前端页面、脚手架、大规模生成 -
plan-mode
适合复杂需求、系统级重构前的分析阶段
Claude Code 的价值,不在“改代码有多快”,而在于:它允许你把“判断权”留在自己手里。
提示词不是技巧,是“工程方法论”
很多关于 AI Coding 的讨论,都会停留在“提示词怎么写”。
但在实际工程中,更重要的是:你如何描述问题本身。
一个成熟的提示词,通常包含:
-
明确的目标(Goal)
-
清晰的上下文(Context)
-
具体的约束(Spec / Constraints)
-
可参考的既有代码范式
同时,不要指望一次生成解决所有问题。复杂需求必须拆解为多个步骤,逐步推进。
1.提供详细的上下文

2.将问题分解为多个步骤
例如,在实现一个数据处理 pipeline 时,首先需明确输入的数据结构、转换逻辑、错误处理的相关要求及预期的输出格式。随后分析目录结构,并确定新功能的实现位置。
需要综合考量代码之间的依赖关系(dependency relationships)、模块的职责划分与隔离(module boundaries)以及代码的目录结构与命名规范(code organization principles)。这一步骤可确保生成的代码能无缝集成到现有代码库中。
3. 参照现有的代码实现模式
在提示词中明确具体细节能大大提升代码生成的质量。 技术细节需明确指向代码库中的既有实现范式,而非笼统要求通用方案。
我经常会将以前可复用的代码拷贝到新的项目中,然后让claude code参考该代码生成。
4.善用版本控制
由于vibe coding的下一次改进效果无法预估,所以应该在效果适当的时候进行代码提交,以防下一次生成效果倒退。虽然claude code也可以回滚代码,但仍有生成错误风险。
5.决策前分析(尽量先思考后行动)
利用大语言模型能够生成多套解决方案的能力,通过对比分析提升代码质量。首先,要求模型生成 2-3 种不同的实现策略,每种策略需包含对该方案优缺点的分析。
生成多套方案后,引导模型分析时间复杂度、空间复杂度、代码可读性和可维护性等因素,并分析如何权衡这些因素。这一反思(reflection)过程使模型能根据具体需求选择并完善最合适的解决方案。
当模型能力逐渐拉齐后,真正的差距开始来自:
-
谁更会拆问题
-
谁更会设规则
-
谁更会在过程中做纠偏
AI Coding 的核心能力,正在从“写代码”迁移到“组织工程”。
测试:让开发真正变成“闭环”
Claude Code 在测试阶段的价值,常常被低估。
-
可以直接生成 curl,完成接口测试
开发环境更加闭环-可以让Claude code测试接口,直接生成curl调用,部分替代了postman的功能。
(claude code > 接口工具 postman > 命令行工具 curl)

-
可以自动生成单元测试,覆盖:
Claude code会分析你的函数逻辑,自动生成包含多种测试场景的测试代码,通常包括:
-
正常路径
-
边界条件
-
异常输入
-
错误处理
这意味着:
开发、测试、验证,可以在一个工具里完成闭环。
Skills:这不是插件,而是“可复用的工作经验”
Claude Skills 是 Anthropic 为其 AI 模型 Claude 推出的一项模块化能力扩展系统。简单来说,它就像是一套可动态加载的“技能包”或“专业插件”,能让通用型的 Claude 迅速转变为能精准、自动化完成特定任务的“领域专家”。
官方skills
安装
输入/plugins打开插件管理

输入anthropics/skills

官方skills列表


测试两个skill
参考文本poster.txt
精彩不容错过! 【2026春季创意市集】火热来袭! 日期:2026年3月15日–16日⏰ 时间:10:00 – 20:00 地点:城市文化艺术中心广场✨ 百家原创品牌齐聚 手作体验 × 艺术展览 × 美食快闪 现场音乐演出 & 互动游戏 前100名入场观众还可领取限定好礼!带上家人朋友,一起来感受春日的灵感与温度!免费入场 · 风雨无阻#春季市集#创意生活 #周末去哪儿
海报生成 canvas-design
Prompt
根据poster.txt中的文字描述,生成一个海报
构建流程


输出

该skills文件目录结构(~\.claude\plugins\marketplaces\anthropic-agent-skills\skills\canvas-design):
canvas-design:

canvas-fonts:

PPT生成 pptx
Prompt
读取poster.txt,补充适当内容,生成ppt
构建流程



构建过程中使用了js和浏览器的操作来生成。
输出

该skills文件目录结构(~\.claude\plugins\marketplaces\anthropic-agent-skills\skills\pptx):
pptx:

scripts:

ooxml:

第三方skills
下载skill:https://skillsmp.com/
放到~/.claude/skills中


使用这个skill:
Prompt
在当前文件夹下生成一个fastapi脚手架
构建流程
生成脚手架结果:

自定义skills
有时候我们的工作中存在一些重复性工作,这时候就可以提炼为一个skill,下次可以直接复用该流程。
创建了一个skill文件夹和一个.skill文件

把fastapi-project-generator放入到skills文件夹中
使用/fastapi-project-generator生成

建立了和之前一样的目录结构:
Skills 的真正意义在于:
-
它让“经验”可以被复用
-
让“流程”可以被共享
-
让非开发者也能使用工程能力
从这个角度看,Skills 更像是 AI 时代的 “知识资产”。
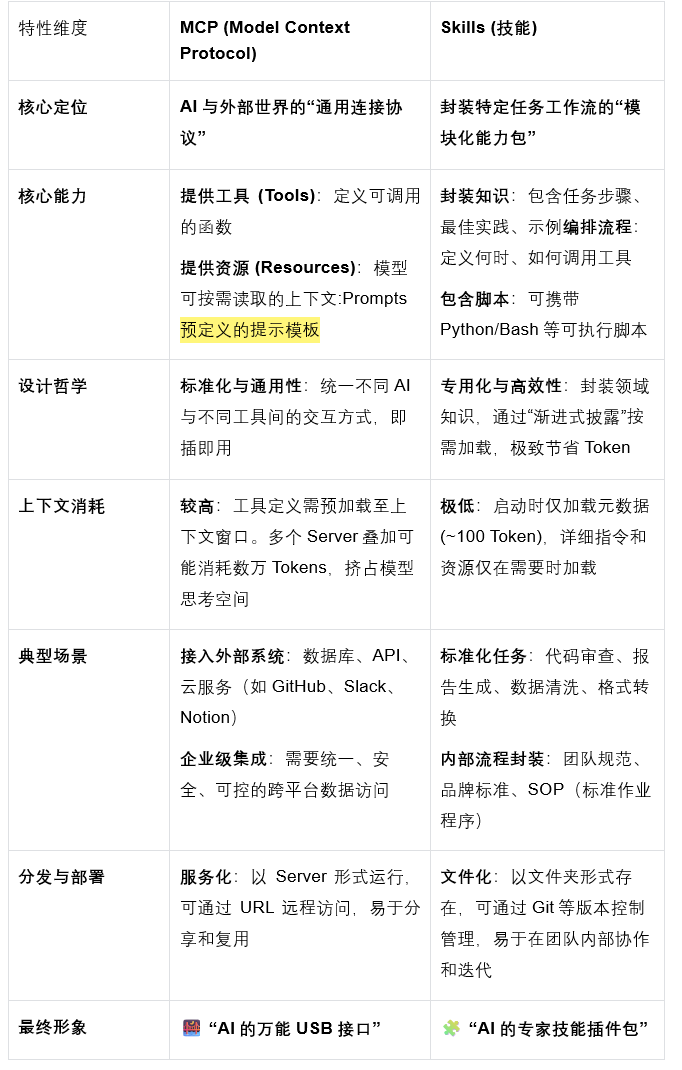
MCP、Skills 与工作流:三者不是替代关系
-
MCP:解决“AI 能调用什么工具”
-
Skills:解决“AI 应该按什么步骤调用”
-
工作流:解决“每一步都必须可控、可复现”
一句话结论
MCP 管连接,Skills 管经验,工作流管稳定性。
在实际系统中,它们往往是组合使用,而不是二选一。
1.MCP和Skills的区别,MCP的不足?

skills的渐进式披露机制

2.Skills的意义和发展
-
可复用,一种新的“轮子”:

-
标准化与开放协议:Anthropic提出的SKILL.md标准已成为一种开放规范:OpenAI、微软(集成到VS Code和GitHub Copilot)、谷歌、字节跳动(扣子平台)等国内外巨头纷纷跟进支持这标志着行业从“Agent军备竞赛”迈向“知识资产化”的战略拐点。
○ 官方市场:如Claude官方插件市场,提供经过验证的技能
○ 聚合市场:如 Skills.sh(排行榜+安装)、SkillsMP(海量技能库)、SkillsLLM(精选市场)等,让你可以像逛应用商店一样发现、安装技能
○开源社区:在GitHub上,涌现出大量高质量的技能库(如 awesome-claude-skills),涵盖编程、设计、自动化等各个方面
-
技能即服务”(Ability-as-a-Service)的商业模式:就像你付费下载App一样,未来优质的专业技能本身将成为一种可交易的商品。Prompt交易市场(如PromptBase、PromptNice)已经初具规模,而Skills作为更高级的封装,其商业潜力更大。
一句话结论
-
MCP 解决的是:AI 能用什么
-
Skills 解决的是:AI 应该怎么用
-
工作流 解决的是:每一步都不能错
3.Skills和工作流的比较

AI Coding 的能力边界:该把精力放在哪?
AI Coding很擅长的工作:
-
简单纯程序性任务:前端/后端 流程开发(开发/测试/注释生成)
-
传统算法类:数据结构与算法,OpenCV算法,传统机器学习
AI Coding还不擅长的工作:
-
复杂程序项目:可以生成,但还达不到生产级要求
-
组合算法:组合传统算法完成任务,仍存在一定困难
-
算法优化:对专用领域算法进一步调优
-
创新性算法设计:生成从未见过的新算法
当前Vibe Coding 的目标通常是快速生成一个 “基本可用”(Minimum Viable Code) 的方案,用于“探索”和“原型”,而非“生产”和“极致优化”

AI Coding 的目标,是“快速生成基本可用方案”,
而不是“一步到位的极致优化”。
这反而帮开发者更清晰地找到了真正有护城河的价值点。
AI Coding持续发展下的未来展望
发展阶段:
1.网页(ChatGPT/DeepSeek)
2.IDE(Codex/Copilot/Cursor/Claude Code/Gemini CLI/antigravity)
3.操作系统
b. AI coding式代理:Clawdbot(融合了manus模式+AI coding能力+skills+开放权限)——长期的,主动的多功能智能体
未来:
软件生态会有什么样的变化?
这几天,一位开发者johnnytshi使用Claude Code仅用了30分钟,便将一段完整的CUDA后端代码,成功移植到AMD的ROCm上。
公司的工作流程会有什么变化?
1.公司系统(如OA)开放访问接口。
2.每个人把自己的工作抽象为一系列skills:


3.把skills提供给clawdbot:

4.将结果上传公司系统
可以为客户提供的产品形式会有什么变化?
• 经过验证的/定制的skills
•类clawdbot的数字员工产品部署
○定制化-公司系统流程接入
○系统安全优化
AI Coding 不在淘汰人,而在重塑能力结构
AI Coding 并不是在淘汰开发者,而是在把“写代码”这件事,从核心竞争力,变成基础执行能力。
未来真正拉开差距的,是:
-
谁更懂工程
-
谁更懂流程
-
谁更会设计规则和判断结果
如果你对 AI Coding、Claude Code、Skills 这类话题感兴趣,后续我们也会持续分享更多真实使用经验和方法论。
更多推荐


所有评论(0)