收藏!AI Agent记忆模块详解:从原理到实现的大模型开发指南
本文详细介绍了AI Agent的核心架构及记忆模块实现。Agent以LLM为大脑,整合规划、记忆、工具使用和反馈循环。记忆模块分为短期记忆(对话上下文)和长期记忆(RAG技术),通过向量数据库存储和检索历史信息。文章还介绍了记忆模块的整体架构与技术方案,包括对话历史管理和记忆上下文系统,以及优化措施如控制内存增长、防止数据堆积等,帮助开发者构建高效稳定的AI Agent系统。
AI Agent是一个以大型语言模型 (LLM) 为“大脑”,通过精巧的系统工程整合了规划、记忆、工具使用和反馈循环的复杂系统。记忆(Memory)模块提供状态保持和历史参考,记住之前的对话上下文,避免用户重复信息,使 Agent 具有状态,能够跨越多次交互保留和回忆信息。

一、Agent核心架构介绍
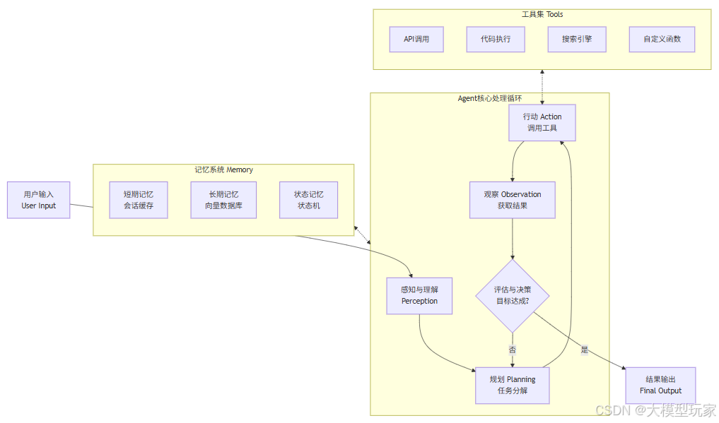
一个完整的大模型 Agent 系统通常包含以下核心组件,它们协同工作,使得 Agent 能够自主完成复杂任务:
| 组件模块 | 核心功能 | 关键技术/实现 |
|---|---|---|
| 大脑 (LLM) | 任务理解、规划、决策、生成 | 基础大模型、领域微调模型、Prompt 工程 |
| 规划 (Planning) | 目标分解、任务链构建、策略制定 | 思维链 (CoT)、任务分解、自我反思 |
| 记忆 (Memory) | 存储和召回历史信息、状态保持 | 向量数据库、SQL DB、状态机、会话缓存 |
| 工具 (Tools) | 扩展能力边界,与环境交互 | API 调用、代码执行、搜索引擎、自定义函数 |
这个架构的核心是一个高效的循环工作流,可以用下图来表示:

二、记忆 (Memory)模块详解
记忆模块使 Agent 具有状态,能够跨越多次交互保留和回忆信息。
2.1 关键实现技术与分类
1.短期记忆 (Short-Term Memory)
实现技术:通常是对话上下文窗口。直接将最近的几轮对话历史(包括用户消息、Agent 的思考、工具调用和结果)作为文本拼接在下次请求的 Prompt 中。
2. 长期记忆 (Long-Term Memory)
实现技术:检索增强生成 (RAG - Retrieval-Augmented Generation)。
(1)写入: 将对话历史或重要信息通过嵌入模型(Embedding Model)转化为向量(Vector),存入向量数据库(Vector DB)。
(2)读取 (检索): 当需要信息时,将当前查询也转化为向量,在向量数据库中进行相似性搜索(Similarity Search),找到最相关的记忆片段,并注入到当前 Prompt 中。
核心组件:
(1)嵌入模型 (Embedding Model): 如 text-embedding-ada-002, BGE, M3E。
(2)向量数据库 (Vector Database): 如 Pinecone, Chroma, Milvus, Qdrant。
3. 记忆分层与摘要
实现技术: 对冗长的对话,可以定期调用 LLM 对过去的对话内容进行摘要(Summarization),将详细的短期记忆压缩成简洁的长期记忆要点存入向量数据库,从而节省上下文空间。
核心区别对比
| 特性 | 对话历史 (conversation_history) | 记忆上下文 (memory_context) |
|---|---|---|
| 本质 | 短期记忆 / 工作记忆 | 长期记忆 / 关联记忆 |
| 形式 | 原始对话记录的列表,保持严格的时间顺序 | 通过语义检索到的相关记忆片段,无视时间顺序 |
| 内容 | 最近几次交互的完整逐字记录 | 历史上所有交互中最相关的片段 |
| 技术 | 简单的列表数据结构,直接拼接进Prompt | 向量化嵌入 + 向量数据库相似性搜索 (RAG) |
| 目的 | 维持对话上下文的连贯性,让Agent知道“刚才我们说了什么” | 汲取历史经验,让Agent知道“以前在类似情况下我们做过什么” |
| 类比 | 正在进行的谈话中,能记住对方刚说的最后一句话 | 根据当前话题,突然想起来几年前看过的一本书或经历过的一件事 |
为了更直观地展示它们在Agent处理请求时的协作流程,请看下面的序列图:

2.2 具体场景示例
假设用户进行了以下一系列对话:
第1天:
用户: “请显示第一季度各产品类别的销售额。”
Agent: (执行查询,生成图表) “这是第一季度销售额图表…”
第2天:
用户: “哪个区域的电子产品销售最好?”
Agent: (执行查询) “北美区域的电子产品销售最佳…”
第3天:
用户: “为我们最好的产品类别生成一个年度报告。”
现在,Agent 需要处理第3天的请求,实现流程如下:
1.conversation_history角色:
(1)因为这是新一天的对话,conversation_history可能是空的,或者只包含当天的前几句问候语。
(2)它无法提供帮助,因为它不包含前几天关于“产品类别”和“区域销售”的关键对话。
2.memory_context的角色:
(1)Agent 会将当前查询 “为我们最好的产品类别生成一个年度报告” 进行向量化。
(2)在向量数据库中进行相似性搜索,会找到历史上高度相关的对话片段:
- 第1天的对话片段(因为都包含“产品类别”)
- 第2天的对话片段(因为包含“最好的”、“销售”)
(3)这些片段被检索出来,组成memory_context并注入Prompt。
3.LLM 收到的完整Prompt:
f"""{system_prompt} # 以下是从长期记忆中检索到的相关历史对话(memory_context):相关记录1: [用户: 请显示第一季度各产品类别的销售额。 / Agent: ...]相关记录2: [用户: 哪个区域的电子产品销售最好? / Agent: ...] # 以下是当前对话的短期历史(conversation_history):[当前对话历史为空或只有问候] 用户: 为我们最好的产品类别生成一个年度报告。助手:"""
4.LLM 的推理:
(1)LLM 看到memory_context后,会理解到:
- 用户之前查询过“产品类别销售额”,最好的类别可能是“电子产品”。
- 用户之前关心过“区域销售”,报告中也许应该包含区域数据。
(2)基于这些长期记忆和当前请求,LLM 就能规划出正确的步骤:先查询哪些产品类别销售额最高,再针对该类别做详细的年度分析。
三、记忆模块整体架构与技术方案
3.1 记忆模块整体架构

3.2 对话历史管理
关键点:conversation_history列表在内存中无限增长。
功能点:ConversationHistoryManager类
(1)内存管理:使用固定大小的deque在内存中维护最近的对话历史
(2)持久化存储:将对话历史保存到SQLite数据库
(3)历史检索:根据会话ID获取最近的对话历史
(4)摘要生成:将旧的对话记录总结并归档
(5)会话管理:提供会话级别的清理和统计功能
3.3 记忆上下文系统
关键点:向量数据库中的记忆片段无限增长,检索效率下降。
功能点:EnhancedAgentMemory类
(1)重要性评分:为每个记忆片段分配重要性评分
(2)记忆淘汰:基于重要性评分实施记忆淘汰策略
(3)相似记忆合并:合并高度相似的记忆片段,减少冗余
(4)会话感知:支持按会话ID管理记忆
(5)高级检索:支持基于重要性评分的记忆检索
部分核心代码:
(1)检索记忆

(2)更新记忆

总结
–
对话历史conversation_history:是为了让Agent “别失忆”,维持当前对话的流畅和连贯。它是线性的、最近的。
记忆上下文memory_context:是为了让Agent“更聪明”,能够借鉴过去的经验来处理当前问题。它是语义的、跨时间的。
它们一个管“当下”,一个管“过去”,相互协作,共同构成了Agent完整且强大的记忆能力,并且在技术方案中关注:
(1)控制内存增长:使用外部存储和固定大小队列;
(2)优化存储效率:实现记忆摘要、合并和淘汰机制;
(3)防止数据堆积:及时清理临时文件和旧数据;
(4)监控系统健康:实时监控内存使用并自动处理异常;
这些优化使得Agent系统在面对大量用户请求和高频使用场景能够长期稳定运行。
普通人如何抓住AI大模型的风口?
领取方式在文末
为什么要学习大模型?
目前AI大模型的技术岗位与能力培养随着人工智能技术的迅速发展和应用 , 大模型作为其中的重要组成部分 , 正逐渐成为推动人工智能发展的重要引擎 。大模型以其强大的数据处理和模式识别能力, 广泛应用于自然语言处理 、计算机视觉 、 智能推荐等领域 ,为各行各业带来了革命性的改变和机遇 。
目前,开源人工智能大模型已应用于医疗、政务、法律、汽车、娱乐、金融、互联网、教育、制造业、企业服务等多个场景,其中,应用于金融、企业服务、制造业和法律领域的大模型在本次调研中占比超过 30%。
随着AI大模型技术的迅速发展,相关岗位的需求也日益增加。大模型产业链催生了一批高薪新职业:
人工智能大潮已来,不加入就可能被淘汰。如果你是技术人,尤其是互联网从业者,现在就开始学习AI大模型技术,真的是给你的人生一个重要建议!
最后
只要你真心想学习AI大模型技术,这份精心整理的学习资料我愿意无偿分享给你,但是想学技术去乱搞的人别来找我!
在当前这个人工智能高速发展的时代,AI大模型正在深刻改变各行各业。我国对高水平AI人才的需求也日益增长,真正懂技术、能落地的人才依旧紧缺。我也希望通过这份资料,能够帮助更多有志于AI领域的朋友入门并深入学习。
真诚无偿分享!!!
vx扫描下方二维码即可
加上后会一个个给大家发
大模型全套学习资料展示
自我们与MoPaaS魔泊云合作以来,我们不断打磨课程体系与技术内容,在细节上精益求精,同时在技术层面也新增了许多前沿且实用的内容,力求为大家带来更系统、更实战、更落地的大模型学习体验。

希望这份系统、实用的大模型学习路径,能够帮助你从零入门,进阶到实战,真正掌握AI时代的核心技能!
01 教学内容

-
从零到精通完整闭环:【基础理论 →RAG开发 → Agent设计 → 模型微调与私有化部署调→热门技术】5大模块,内容比传统教材更贴近企业实战!
-
大量真实项目案例: 带你亲自上手搞数据清洗、模型调优这些硬核操作,把课本知识变成真本事!
02适学人群
应届毕业生: 无工作经验但想要系统学习AI大模型技术,期待通过实战项目掌握核心技术。
零基础转型: 非技术背景但关注AI应用场景,计划通过低代码工具实现“AI+行业”跨界。
业务赋能突破瓶颈: 传统开发者(Java/前端等)学习Transformer架构与LangChain框架,向AI全栈工程师转型。

vx扫描下方二维码即可
本教程比较珍贵,仅限大家自行学习,不要传播!更严禁商用!
03 入门到进阶学习路线图
大模型学习路线图,整体分为5个大的阶段:
04 视频和书籍PDF合集

从0到掌握主流大模型技术视频教程(涵盖模型训练、微调、RAG、LangChain、Agent开发等实战方向)

新手必备的大模型学习PDF书单来了!全是硬核知识,帮你少走弯路(不吹牛,真有用)
05 行业报告+白皮书合集
收集70+报告与白皮书,了解行业最新动态!
06 90+份面试题/经验
AI大模型岗位面试经验总结(谁学技术不是为了赚$呢,找个好的岗位很重要)

07 deepseek部署包+技巧大全

由于篇幅有限
只展示部分资料
并且还在持续更新中…
真诚无偿分享!!!
vx扫描下方二维码即可
加上后会一个个给大家发
更多推荐



所有评论(0)