平替金山文档!一款轻量级的Web的文件管理系统
MxsDoc是一款开源的Web的智能文件管理与协作平台,支持全面细颗粒度权限控制、版本管理和跨平台(Linux、Windows、Mac)使用,内置Office、WPS在线预览与编辑、AI大模型,在线解压缩、文件分享、文件加密、远程存储、秒传、断点续传、智能搜索、文件备注、回收站、自动备份、一键迁移、集群部署等丰富功能。
- 💂 个人网站: IT知识小屋
- 🤟 版权: 本文由【IT学习日记】原创、在CSDN首发、需要转载请联系博主
- 💬 如果文章对你有帮助、欢迎关注、点赞、收藏(一键三连)和订阅专栏哦
简介
MxsDoc是一款开源的Web的智能文件管理与协作平台,支持全面细颗粒度权限控制、版本管理和跨平台(Linux、Windows、Mac)使用,内置Office、WPS在线预览与编辑、AI大模型,在线解压缩、文件分享、文件加密、远程存储、秒传、断点续传、智能搜索、文件备注、回收站、自动备份、一键迁移、集群部署等丰富功能。
系统具备强大的扩展性和部署灵活性,支持私有化部署和二次拓展,可以广泛适用于个人知识管理、企业资产库、文件管理系统、文档安全管理系统、分布式文档管理系统、协同办公系统、电子书、软件接口管理系统、自动备份软件、网页版SVN仓库等应用场景中。
系统架构
系统拓扑图:

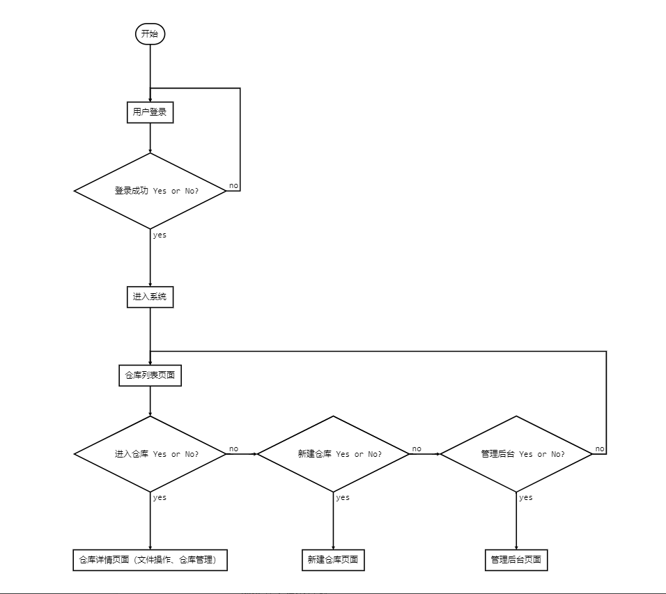
系统操作流程图:

项目结构:
DocSys/
├── .gitignore
├── .project
├── LICENSE
├── README.md
├── README_EN.md
├── WebRoot/ # 前端静态资源:HTML、JS、CSS,以及 Office 编辑器所需文件
├── logs/ # 系统运行日志目录
├── src/ # 后端 Java 源代码(核心逻辑)
│ └── ...
├── WebRoot/ # 同上:Web 应用入口资源
└── other配置与脚本文件 # 如构建、部署相关文件
项目亮点
全平台支持:Linux、Windows、Mac

多仓库支持:支持定义各自的文件存储、版本管理、权限管理、全文搜索和文件加密规则

存储更安全:本地化文件存储方案,避免系统意外损坏对仓库文件造成影响

历史版本:采用目前最流行的SVN和GIT版本仓库,支持增量历史版本管理,支持脱离MxsDoc系统进行访问

在线编辑:支持各种文本文件在线编辑,支持Office/WPS文件协同编辑,无任何外部依赖(无需安装和部署其他Office编辑软件或系统)

AI大模型接入:支持接入Deepseek、Ollama等多种AI大模型,让知识库更加智能

文件分享:支持文件和目录分享,支持访问权限设置和密码访问控制

全文搜索:支持文件名、文件备注、文件内容搜索,让文件查找更加快捷方便

后台管理:支持用户管理、用户组管理、仓库管理、系统管理

集群部署:支持热插拔式集群,服务器可随时加入或退出集群,支持参数一致性检测,无需人工检查

功能列表
-
文件管理:提供文件的上传、下载、重命名、移动、删除等基础操作,支持多级目录管理
-
权限管理:支持基于用户或角色的访问控制,精确设置文件夹的查看、编辑、下载等权限
-
用户管理:提供用户创建、分组、角色分配、禁用等完整用户生命周期管理能力
-
历史版本管理:自动备份文件的历史版本,支持回溯和恢复操作,防止误删误改
-
文件备注功能:支持为每个文件添加备注说明,方便团队协作与文件溯源
-
全文搜索功能:支持对文件名、备注和文件内容的全文索引与模糊搜索,快速定位目标文件
-
文件分享功能:可生成外链用于文件或目录分享,支持设置访问密码与有效期,并可随时取消
-
在线解压功能:支持ZIP、RAR、TAR等格式的在线解压缩,无需本地操作
-
文本文件预览:支持TXT、MD、JSON、XML等文本文件的在线阅读,编码自动识别
-
文本文件编辑:内置编辑器支持在线修改文本内容,保存自动生成版本记录
-
跨仓库推送功能:支持在不同文档仓库之间快速同步文件,实现多环境文件统一分发
-
跨服务器推送功能:支持在不同服务器之间跨节点推送文件,适用于多地部署场景
-
Office 文件预览:支持Word、Excel、PPT等主流Office文档在线浏览
-
Office 文件编辑:集成在线Office编辑能力,支持多用户协同编辑和保存
-
WPS 文件预览:支持基于WPS服务的文档在线预览,兼容性更优
-
WPS 文件编辑:提供WPS编辑接口,对办公文档的在线编辑与保存
-
日志管理功能:系统自动记录用户行为与系统事件,支持操作审计与日志导出
-
远程存储功能:支持接入FTP、SFTP、SMB等远程文件系统,实现异地文件统一管理
-
本地自动备份:定时将系统数据备份至本地指定目录,保障数据可恢复性
-
异地自动备份:支持自动将数据备份至异地服务器,提升容灾能力
-
文件加密功能:对敏感文件内容进行加密存储,防止非法访问与泄露
-
LDAP 单点登录:支持对接企业LDAP/AD目录服务,实现统一身份认证和权限同步
-
回收站功能:删除文件自动进入回收站,支持误删恢复和定期清理
-
历史删除功能:记录所有删除操作及时间,支持审计追溯
-
备份恢复功能:支持一键还原至指定备份时间点,快速回滚系统状态
-
第三方接入:提供API和插件机制,支持集成外部系统和服务
-
集群部署:支持多节点部署与负载均衡,适应大规模并发访问场景
开源地址&使用手册
点击下方的【IT学习日记】回复【资源】领取!
如果这篇文章对您有帮助,请一定帮我点个 “关注” 和 “点赞”,这对我非常重要。我将会继续推荐更多优质项目和新闻。

写在最后
1000+优质开源项目更新进度:274/1000。如需更多类型优质项目推荐,请在文章后留言。

更多推荐



所有评论(0)