必学!BMAD 方法论架构从入门到精通,深度讲解成就专业提升
摘要:本文系统介绍BMAD方法论架构,帮助开发者从"AI代码生成"升级为"高效AI驱动开发"。通过5篇系列文章,详细讲解BMAD从需求分析、产品规划、架构设计到编码落地的全流程,重点解决AI开发中常见的质量管控、功能混乱等问题。内容包括基础安装配置、核心架构思想、自定义Agent团队等实战技巧,特别强调"方案化设计"的关键作用。系列文章遵
必学!BMAD 方法论架构从入门到精通,深度讲解成就专业提升
文章目录
- 必学!BMAD 方法论架构从入门到精通,深度讲解成就专业提升
-
- [第一篇:告别“Vibe Coding”——BMAD方法论与全能AI团队入门](https://blog.csdn.net/haolove527/article/details/158010412?spm=1011.2415.3001.5331)
- [第二篇:不仅是写代码——产品分析与规划 (Phase 1 & 2)](https://blog.csdn.net/haolove527/article/details/158070704?spm=1011.2415.3001.5331)
- 第三篇:核心架构——为什么“方案化”至关重要 (Phase 3: Solutioning)
- 第四篇:落地实施——像CTO一样指挥AI编码 (Phase 4: Implementation)
- 第五篇:进阶实战——自定义你的AI开发流水线 (Advanced)
在AI驱动开发的浪潮中,越来越多开发者陷入“Vibe Coding”的困境——依赖AI写代码却难以管控质量、功能混乱且难以维护,看似高效实则返工不断。我刚开始用AI做开发时,也踩过同样的坑,后来系统吃透BMAD框架,才彻底摆脱这种混乱模式。为帮助更多开发者避开弯路,从零开始系统掌握BMAD,我结合自己的实操经验,精心整理了本系列文章,遵循“从零入门、逐步深入、实战落地、进阶拓展”的逻辑,拆解BMAD方法论的核心,从基础安装配置到核心架构思想,再到自定义Agent团队、适配企业级场景,每一步都贴合实操,都是我踩坑后总结的干货,每一篇都聚焦具体实操目标,配套实战技巧和避坑指南,让你学完就能用,真正实现AI驱动的高效开发。
本系列文章的核心目标,是帮助开发者从“会用AI写代码”,成长为“能指挥AI高效落地高质量项目”,理解BMAD“方案化、流程化、可扩展”的核心思想,最终能够根据自身需求、项目场景,自定义专属AI开发流水线,适配个人开发、企业级项目、老项目改造等各类需求,让AI真正成为高效辅助工具,而非无序的代码生成器。
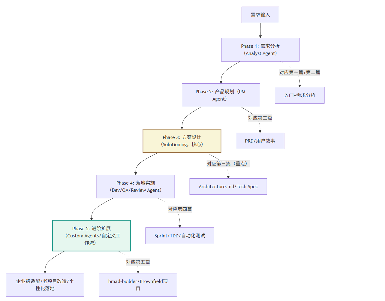
为了让大家更直观地理解BMAD的全流程逻辑,避开“盲目学习”的坑,我结合自己的实操经验,整理了一张BMAD核心架构原理图,清晰呈现从需求输入到落地上线、再到自定义扩展的完整路径,每一步都对应系列文章的核心内容,一眼就能看清学习脉络:

这张图的核心的是中间的Phase 3(Solutioning,方案设计)——也是我实操中发现,最容易被忽略、却最关键的一步(对应系列第三篇重点内容),很多开发者用AI写代码返工不断,根源就是跳过了这一步。通过这张图,大家可以清晰看到:BMAD的全流程是闭环的,从需求分析到自定义扩展,每一个环节都有明确的目标和AI角色分工,而本系列文章,就是一步步教你吃透每一个环节的实操技巧。
第一篇:告别“Vibe Coding”——BMAD方法论与全能AI团队入门
作为系列的入门开篇,本文聚焦“认知+入门实操”,核心目标是帮助开发者理解BMAD方法论解决的核心痛点——AI写代码不可控、难维护、无流程、无规范,同时完成BMAD的基础安装配置,成功运行Hello World案例,快速建立对BMAD的初步认知。
本文将带你认识BMAD的核心概念,了解Agile AI、角色模拟的核心逻辑,掌握Claude Code、Cursor等工具与BMAD的配合使用方法,学会搭建基础的AI团队(Analyst、PM、Dev、QA等核心角色),明确各角色的核心分工,帮你彻底告别“凭感觉用AI写代码”的混乱模式,迈出掌握BMAD的第一步。关键词:Agile AI, 角色模拟, Claude Code/Cursor, 核心概念。
第二篇:不仅是写代码——产品分析与规划 (Phase 1 & 2)
摆脱入门困境后,本文将聚焦BMAD的前两个核心阶段,解决“AI只会写代码、不懂做产品”的问题,核心目标是帮助开发者掌握如何用Analyst和PM Agent生成高质量的PRD(产品需求文档),让AI开发从“代码层面”上升到“产品层面”。
本文将详细拆解Phase 1(需求分析)和Phase 2(产品规划)的实操流程,教你如何让Analyst Agent深度分析需求、提炼核心诉求,让PM Agent基于需求生成规范的Product Brief、PRD文档,梳理清晰的用户故事,掌握上下文管理技巧,确保AI团队的所有工作都围绕“满足业务需求”展开,为后续的架构设计和编码落地奠定坚实基础。关键词:Product Brief, PRD, 用户故事, 上下文管理。
第三篇:核心架构——为什么“方案化”至关重要 (Phase 3: Solutioning)
这是本系列的重点文章,聚焦BMAD的核心阶段——Phase 3(Solutioning,方案设计),核心目标是深度解析“9-why-solutioning-matters”,帮你理解“为什么在编码前必须进行架构设计”,以及如何通过规范的方案设计,防止Agent之间出现冲突、确保开发流程有序推进。
本文将带你吃透BMAD“方案化”的核心思想,教你如何编写规范的Architecture.md和Tech Spec(技术规格文档),明确接口一致性要求,提前规避开发过程中的各类风险,让后续的编码工作有章可循、有规可依,彻底解决“代码写一半发现架构不合理、只能返工”的痛点,理解“方案决定成败”的核心逻辑。关键词:Architecture.md, Tech Spec, 接口一致性, 风险规避。
第四篇:落地实施——像CTO一样指挥AI编码 (Phase 4: Implementation)
掌握了方案设计的核心后,本文将聚焦“落地实操”,核心目标是帮助开发者利用Sprint Planning(迭代规划)和Dev Agent,将Phase 3设计的方案转化为可运行的代码,同时借助QA Agent搭建测试闭环,确保代码质量可控、符合规范。
本文将以实战案例(计算器项目)为载体,教你如何像CTO一样指挥AI团队:通过Sprint拆分原子任务,明确各Agent的分工和完成标准;遵循TDD(测试先行)原则,让QA Agent先编写测试用例,再让Dev Agent贴合测试用例和Tech Spec编码;通过Code Review(代码评审)把控代码规范,借助自动化测试实现测试闭环,确保每一行代码都符合标准、能正常运行。关键词:Sprint, TDD, Code Review, 自动化测试。
第五篇:进阶实战——自定义你的AI开发流水线 (Advanced)
作为系列的进阶收尾,本文将帮助开发者突破“默认流程”的束缚,核心目标是教你修改Agent提示词、创建自定义工作流,让BMAD流水线适配企业级开发、老项目改造等复杂场景,真正实现BMAD的灵活扩展和高效复用。
本文将重点讲解bmad-builder工具的核心用法,教你如何创建Custom Agents(自定义Agent),根据自身需求修改Agent提示词,编写YAML文件定义专属工作流;结合Brownfield Project(老项目改造)实战案例,教你如何用自定义流水线分析旧代码、生成改造方案,适配企业级CI/CD集成、成本管控、安全检查等核心需求,让你从“掌握BMAD”成长为“精通BMAD”,能够灵活应对各类复杂开发场景。关键词:bmad-builder, Custom Agents, Brownfield Project (老项目改造)。
整个系列文章层层递进、环环相扣,完美对应上面的BMAD全流程架构图,从认知入门到实战落地,再到进阶拓展,形成完整的学习路径,没有多余的理论堆砌,全是可直接复用的实操方法。无论你是刚接触AI驱动开发的新手,还是想优化AI开发流程、提升效率的资深开发者,都能在本系列文章中找到适合自己的内容——跟着实操一步步来,既能彻底摆脱AI编码的混乱困境,也能真正吃透BMAD的核心思想,实现高效、高质量的AI驱动开发。
更多推荐




所有评论(0)