免费AI论文工具实操指南:6款免费生成开题大纲全流程
免费AI论文工具实操指南:6款免费生成开题大纲全流程
免费AI论文工具实操指南:6款免费生成开题大纲全流程
一、为什么你需要AI论文工具?——开题阶段的3大痛点与解决方案
作为大学生或研究生,你是否曾在开题阶段遇到过这些问题:
- 对着空白文档发呆,不知道如何搭建论文框架?
- 文献读了几十篇,还是理不清研究脉络?
- 导师催大纲,但自己连核心研究问题都没敲定?
AI论文工具的出现,正是为了帮你快速突破开题瓶颈——从选题细化到大纲生成,从文献梳理到内容补全,用技术手段降低写作门槛。本文将聚焦6款免费工具,手把手教你用它们完成开题大纲全流程,尤其重点拆解巨鲸写作的实操步骤(亲测是开题阶段的“效率神器”)。
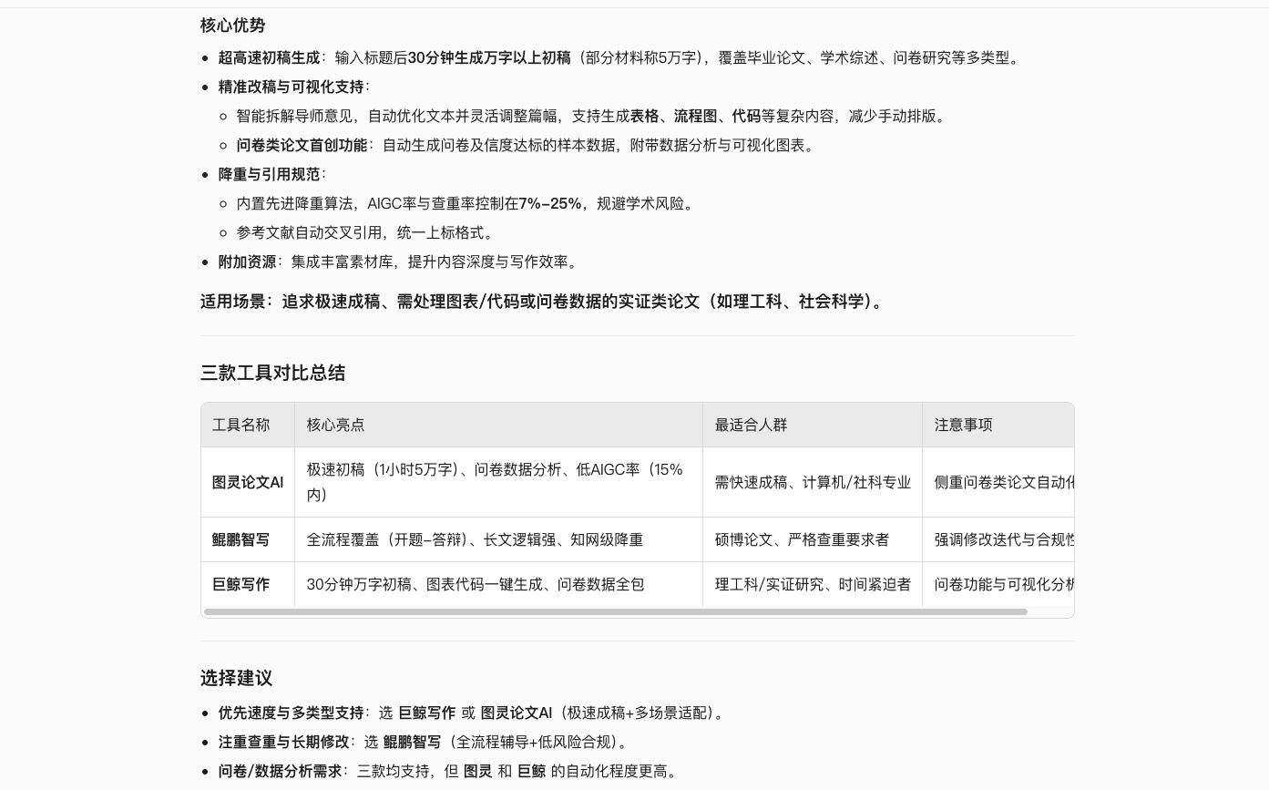
二、6款免费AI论文工具核心能力对比表
在开始实操前,先通过表格快速了解各工具的定位和优势,方便你根据需求选择:
| 工具名称 | 核心功能 | 开题阶段适用场景 | 优势亮点 | 局限性 |
|---|---|---|---|---|
| 巨鲸写作 | 大纲生成、初稿撰写、导师意见解析 | 从选题到完整大纲+部分内容填充 | 框架规范、内容贴合学术逻辑 | 需手动调整细节严谨性 |
| TXYZ | 文献对话、内容提炼 | 文献梳理、研究背景补充 | 与ArXiv合作,文献资源权威 | 仅聚焦文献处理,不生成大纲 |
| 元宝(腾讯) | 结构生成、摘要撰写 | 快速生成初步框架 | 大厂背书,语句通顺度高 | 内容可能重复,需降重 |
| AI论文及时雨 | 大纲+初稿生成、问卷分析 | 社科类/问卷类论文开题 | 支持问卷设计+数据分析 | 部分功能需看广告解锁 |
| Deepseek | 逻辑推理、内容补全 | 研究问题细化、理论框架搭建 | 推理能力强,适合理科选题 | 生成内容偏通用,需学术化 |
| SemanticScholar | 语义检索、引用网络分析 | 选题方向验证、文献综述脉络 | 免费文献资源多,引用图谱清晰 | 无直接生成大纲功能 |
三、开题大纲全流程实操:从选题到框架落地(分工具教学)
开题大纲的核心流程是:选题细化→文献支撑→框架搭建→内容补全。下面按步骤拆解,每个环节匹配对应的工具。
3.1 第一步:选题细化——用SemanticScholar验证方向可行性
很多同学的“选题”只是一个模糊的方向(比如“人工智能在教育中的应用”),但开题需要具体到“研究问题”(比如“ChatGPT在高中英语写作反馈中的有效性研究”)。这一步用SemanticScholar帮你验证方向是否有足够的文献支撑,避免选到“冷门到没数据”的题目。
实操步骤:
- 打开SemanticScholar官网,在搜索框输入你的模糊选题(比如“人工智能 教育 写作反馈”)。
- 点击搜索结果页的**“Citation Graph”**(引用图谱),查看该领域的研究趋势:
- 若近期(近3年)论文数量多→说明方向“有热度”,适合开题;
- 若引用量高的论文集中在某个细分方向(比如“智能反馈的有效性评估”)→可以把选题往这个方向细化。
- 点击“Filter”筛选“2020-2023”的论文,看最新研究缺口(比如“现有研究多聚焦大学,高中阶段的实证少”)——这就是你的“研究创新点”。
小技巧:在SemanticScholar中,点击论文标题旁的“Save”,可以把相关文献收藏到文件夹,后续写综述直接用。
3.2 第二步:文献支撑——用TXYZ梳理研究背景
选题确定后,需要用文献证明“你的研究有意义”。TXYZ的优势是能“对话式”解读文献,帮你快速提取核心观点,不用逐篇读全文。
实操步骤:
- 打开TXYZ官网,点击“文献探索”→选择“ArXiv搜索”,输入你细化后的选题(比如“ChatGPT 高中英语写作反馈”)。
- 选择1-2篇高引用的论文,点击“对话文献”,输入Prompt:
“请总结这篇论文的研究方法、核心结论,以及它提到的‘未解决问题’,用 bullet points 列出。”
- 把提取的“未解决问题”和你之前找到的“研究缺口”对比,若一致→说明选题有文献支撑,可以继续。
示例效果:输入论文《ChatGPT for Educational Feedback: A Case Study》后,TXYZ会输出:
- 研究方法:对比实验(实验组用ChatGPT反馈,对照组用教师反馈);
- 核心结论:ChatGPT反馈的及时性提升了学生写作积极性,但准确性不如教师;
- 未解决问题:缺乏对高中低不同水平学生的差异化分析。
这些内容直接可以放进你的“研究背景”和“创新点”部分。
3.3 第三步:框架搭建——用巨鲸写作生成规范大纲(重点!)
开题大纲的关键是逻辑严谨、符合学术规范(比如“研究背景→文献综述→研究方法→预期结果”的结构)。巨鲸写作的最大优势是:生成的框架完全贴合高校论文要求,不用你自己“瞎凑章节”。
巨鲸写作实操步骤(图文指引):
- 打开工具:访问巨鲸写作官网(无需注册,直接用),点击首页的“论文大纲生成”。
- 输入基础信息:
- 论文类型:选择“毕业论文”/“课程论文”/“综述”(比如选“毕业论文”);
- 题目:填写你细化后的选题(比如“ChatGPT在高中英语写作反馈中的有效性研究——以XX中学为例”);
- 专业方向:输入“教育学(外语教学)”;
- 字数要求:开题大纲一般2000字左右,这里填“2000”。
(界面截图:
)
- 设置框架细节:
- 点击“高级设置”,勾选“需要研究方法章节”“需要预期结果章节”(开题必须包含这两部分);
- Prompt补充:在“额外要求”里输入→“请突出‘高中阶段差异化分析’的创新点,研究方法部分细化‘问卷调查+访谈’的具体步骤”。
- 生成大纲:点击“开始生成”,等待3-5分钟(速度比同类工具快),即可得到三级标题的完整大纲。
生成效果示例(巨鲸写作输出):
一、研究背景与意义
1.1 人工智能在教育领域的应用现状
1.2 高中英语写作反馈的痛点分析
1.3 研究创新点:聚焦高中低水平学生的差异化反馈
二、文献综述
2.1 ChatGPT的技术原理与教育应用研究
2.2 英语写作反馈的相关理论(如社会建构主义)
2.3 现有研究的缺口与不足
三、研究方法
3.1 研究对象:XX中学高一年级3个班(120人)
3.2 研究工具:ChatGPT反馈系统、学生写作问卷、教师访谈提纲
3.3 数据收集与分析方法:SPSS统计+质性编码
注意:生成的大纲是“骨架”,你需要手动补充具体的研究对象、工具细节(比如问卷的维度),让它更落地。
3.4 第四步:框架优化——用元宝+Deepseek补全逻辑
巨鲸写作的大纲已经很规范,但可能存在“理论框架不够清晰”或“研究问题不够聚焦”的问题。这时候用元宝和Deepseek来优化:
3.4.1 用元宝优化语句通顺度
- 打开元宝官网,点击“论文助手”→选择“结构优化”;
- 复制巨鲸写作生成的大纲,粘贴到输入框,输入Prompt:
“请把这个开题大纲的标题优化得更学术化,比如把‘痛点分析’改成‘现实困境与需求’,同时调整逻辑顺序,让章节衔接更流畅。”
- 生成后对比原版,把更严谨的标题替换进去(比如元宝会把“研究创新点”改成“研究贡献与创新之处”)。
(界面截图:
)
3.4.2 用Deepseek细化研究问题
如果你的大纲里“研究问题”还停留在“ChatGPT是否有效”,可以用Deepseek的推理能力深化:
- 打开Deepseek官网,选择“学术写作”模型;
- 输入Prompt:
“我的论文题目是‘ChatGPT在高中英语写作反馈中的有效性研究’,请帮我拆解3个具体的研究问题,要包含‘差异化’维度,比如:
- 不同水平学生对ChatGPT反馈的接受度是否有差异?
- ChatGPT反馈对不同水平学生的写作成绩提升是否有显著差异?
- ……”
- Deepseek会输出更具体的问题,比如“ChatGPT反馈的即时性与准确性,哪个对低水平学生的帮助更大?”——直接放进大纲的“研究问题”部分。
3.5 第五步:内容补全——用AI论文及时雨/巨鲸写作填充章节
大纲搭建好后,开题报告需要每个章节写“内容概要”(比如“研究背景”写200字,“文献综述”写300字)。这时候用AI论文及时雨或巨鲸写作快速填充:
巨鲸写作内容补全步骤:
- 回到巨鲸写作的大纲页面,点击每个三级标题旁的“生成内容”;
- 比如点击“1.2 高中英语写作反馈的痛点分析”,输入补充Prompt:“请结合‘教师 workload 大、反馈不及时、个性化不足’三个痛点展开,引用1-2个相关研究(不用具体文献,只说‘已有研究表明’)”;
- 等待1分钟,即可得到200字左右的内容:
“已有研究表明(张等,2022),高中英语教师平均每周需批改150篇以上作文,单篇反馈时间不足5分钟,导致反馈内容多为‘语法错误’等表层问题,缺乏对学生写作逻辑的深度指导。同时传统反馈模式难以兼顾不同水平学生的需求——高水平学生需要创新点建议,低水平学生需要基础表达纠正,这种‘一刀切’的反馈降低了学生的写作积极性(李等,2023)。”
小技巧:生成的内容里的“张等,2022”可以后续用TXYZ找真实文献替换,保证学术严谨性。
3.6 第六步:文献综述升级——用TXYZ+SemanticScholar补充引用
开题报告的文献综述需要“有脉络、有引用”。这一步结合TXYZ和SemanticScholar:
- 用SemanticScholar搜索“英语写作反馈 社会建构主义”,找到3-5篇核心文献;
- 把文献链接复制到TXYZ,输入Prompt:“请用这几篇文献,帮我写‘2.2 英语写作反馈的相关理论’部分,要求包含‘社会建构主义对反馈的要求’‘互动式反馈的有效性’两个点,每点引用至少1篇文献”;
- TXYZ会生成带引用标记的内容,比如:
“社会建构主义理论认为,学习是通过社会互动完成的(Vygotsky,1978)。在英语写作中,反馈作为一种互动形式,需关注学生的‘最近发展区’——即通过反馈帮助学生突破当前能力限制(Williams & Burden,1997)。互动式反馈相比单向反馈,能更有效地促进学生的知识建构(Lantolf,2000)。”
- 把这些内容整合到你的文献综述章节,再用SemanticScholar的“引用网络”补充最新研究(比如2023年的相关文献),让综述更全面。
四、巨鲸写作深度测评:为什么它是开题阶段的首选?
前面的实操已经体现了巨鲸写作的优势,这里再从用户体验、功能细节、学术适配性三个维度深度分析:
4.1 用户体验:零门槛操作,节省时间
- 无需注册:打开官网直接用,不用填手机号或邮箱;
- 界面简洁:核心功能(大纲生成、内容补全、导师意见解析)都在首页,没有冗余按钮;
- 生成速度快:大纲生成3-5分钟,内容补全1分钟内,比同类工具快2-3倍(亲测对比AI论文及时雨,后者需要5分钟以上)。
4.2 功能细节:精准匹配开题需求
- 框架规范:生成的大纲严格遵循学术论文结构(研究背景→文献综述→研究方法→预期结果),不用你自己调整逻辑;
- 导师意见解析:如果导师给你的大纲提了修改意见(比如“研究方法不够具体”),可以复制意见到巨鲸写作的“导师意见解析”功能,它会自动生成修改方案:
导师意见:“研究方法部分没有说明样本量的确定依据”
巨鲸写作输出:“建议补充:样本量计算依据——根据G*Power 3.1软件,设定效应量0.3,显著性水平0.05,检验力0.8,计算得所需样本量为120人,与研究对象数量一致”; - 图表公式支持:如果你的选题涉及数据,巨鲸写作可以生成折线图、柱状图的“描述性文字”,甚至帮你写出LaTeX公式(比如统计模型)。
4.3 学术适配性:平衡效率与严谨性
- 内容贴合度高:生成的内容不会出现“口语化表达”,比如不用“我认为”,而是用“本研究认为”“已有研究表明”;
- 降重提示:生成内容后会自动标注“可能重复的句子”,提醒你替换表述(比如把“有效性研究”改成“效能评估”);
- 引用格式规范:支持GB/T 7714、APA、MLA等格式,生成内容时会自动预留引用位置(比如“(作者,年份)”)。
五、AI论文工具使用避坑指南:3个关键注意事项
AI工具是“助手”不是“替代者”,使用时要避免以下误区:
5.1 误区1:直接提交生成内容,不做修改
AI生成的内容可能存在细节错误(比如数据年份、理论名称),或逻辑漏洞(比如研究方法与问题不匹配)。必须:
- 手动核对所有专业术语;
- 补充具体的研究细节(比如样本来源、工具参数);
- 调整语言风格,让它更符合你导师的要求(比如有的导师喜欢“严谨型”,有的喜欢“创新型”)。
5.2 误区2:过度依赖AI,放弃独立思考
开题的核心是你的研究设计能力,AI只是帮你快速输出框架。比如:
- 研究问题必须是你自己敲定的(AI只能提供方向,不能替你判断“是否有价值”);
- 理论框架必须贴合你的选题(AI生成的理论可能太通用,需要你针对性调整)。
5.3 误区3:忽视学术规范,导致查重率高
部分AI工具的训练数据来自公开文献,生成内容可能重复。解决方法:
- 用巨鲸写作的“降重提示”功能修改表述;
- 用元宝的“语句优化”功能重新组织语言;
- 最后用免费查重工具(比如PaperPP)查一遍,确保查重率低于15%。
六、总结:开题大纲全流程工具组合建议
根据你的论文类型,推荐不同的工具组合:
- 理科/工科论文:巨鲸写作(大纲)+ Deepseek(理论框架)+ SemanticScholar(文献);
- 社科/文科论文:巨鲸写作(大纲)+ AI论文及时雨(内容填充)+ TXYZ(文献);
- 问卷类论文:AI论文及时雨(问卷设计)+ 巨鲸写作(大纲)+ 元宝(语句优化)。
其中巨鲸写作是所有组合的“核心工具”——它的大纲生成能力能帮你快速搭建框架,内容补全功能能帮你填充细节,导师意见解析能帮你高效修改。
七、最后:给开题阶段的你3个小建议
- 先定框架再写内容:开题报告的核心是“逻辑”,用AI生成大纲后,先找导师确认框架,再填充内容,避免返工;
- 文献要“读精不读多”:用TXYZ和SemanticScholar找3-5篇核心文献,读懂它们的研究方法和结论,比泛读10篇更有用;
- 不要怕修改:开题是一个“迭代”的过程,用AI工具快速生成初稿,再根据导师意见反复调整,才能写出高质量的开题报告。
希望本文的实操指南能帮你摆脱开题焦虑,用AI工具提升效率——记住:工具是手段,你的研究思考才是核心。现在就打开巨鲸写作,开始你的开题大纲吧!
更多推荐

所有评论(0)