大模型AI Agent 小白科研路线规划:从入门到精通!(含Agent学习资源)
无论是AutoGPT的自主任务完成,还是ChatGPT的插件生态,都在向我们展示:AI正在从“工具”向“伙伴”演进。
在人工智能飞速发展的今天,AI Agent(智能体)正成为最引人注目的技术方向之一。无论是AutoGPT的自主任务完成,还是ChatGPT的插件生态,都在向我们展示:AI正在从“工具”向“伙伴”演进。

如果你是对AI研究充满热情的研0或研1同学,想要找准研究方向、构建系统知识体系,那么这篇文章将为你打开一扇通往AI Agent世界的大门!在这个AI技术爆炸的时代,掌握Agent技能意味着站上了技术浪潮的制高点。
什么是AI Agent?
简单来说,AI Agent是一个能“自己动脑干活”的AI系统。 与传统AI助手只能单次问答不同,AI Agent具备:
- 🎯 自主规划:能将复杂目标拆解为可执行步骤
- 🔧 工具使用:能调用搜索引擎、计算器、API等外部工具
- 💾 记忆能力:拥有短期和长期记忆,能在多轮交互中保持连续性
- 🤔 推理决策:基于大语言模型的强大推理能力进行判断 比如,你让AI Agent“帮我整理这个领域的最新研究进展”,它会自动搜索相关论文、提取关键信息、生成综述报告,整个过程无需人工干预。
零基础小白从入门到产出成果需要多久?来跟着我们规划的AI Agent学习路径,快速实现顶刊发文!
📚 第一阶段:基础筑基(1-2个月)
1. 深度学习入门
- 第一步:《深度学习入门:基于Python的理论与实现》(鱼书)【一定要亲手练一遍】
- 第二步:小土堆进阶实战
- b站链接:https://www.bilibili.com/video/BV1hE411t7RN?vd_source=464178f8cbe5dc77336f8790a4daafc4
- 第三步:李沐教材深化(建议直接看书,而不是视频) ⚠️注意:详细步骤可跳转至:https://mp.weixin.qq.com/s/qa876U6c-kjuCIesdyZ5jg
2. LLM 入门

- 核心资源:上海交通大学《动手学大模型》教程
- 该教程包含详细的代码指导,跟着该教程走,包能LLM上手

3. 软件工程入门
- ⽬标:学会如何构建健壮、可维护的应⽤程序。
- 学习内容:
- 版本控制:精通 Git 和 GitHub / GitLab。
- 设计模式:了解常⽤的设计模式,如代理模式(Proxy)、策略模式(Strategy)、观察者模式 (Observer)等,这些在Agent架构中很常⻅。
- API设计:了解RESTful API和GraphQL的基本概念,因为Agent经常需要与外部服务交互。
📚 第二阶段:核心概念与工具(1-2个月)
目标:深入学习Agent的核心组成部分和主流开发框架。
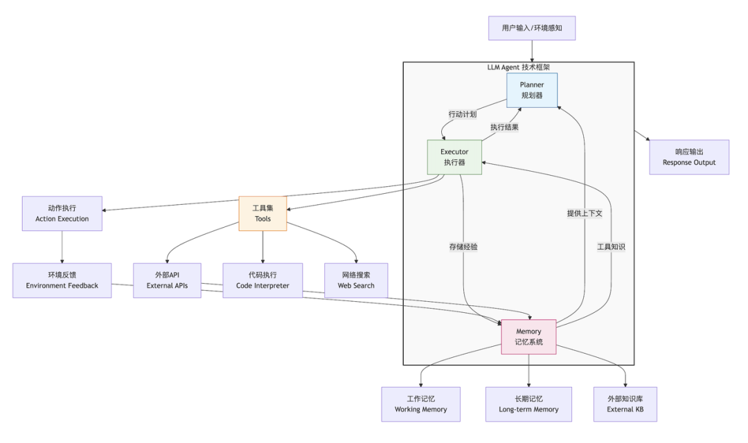
1. Agent 核心概念
- 思维链 (Chain-of-Thought, CoT):让LLM一步步思考。
- ReAct (Reason + Act):Agent的核心范式:思考 -> 执行动作(使用工具)-> 观察结果 -> 继续思考。
- 规划 (Planning):Agent如何分解复杂任务为子任务(如ToDo列表、Tree of Thoughts)。
- 记忆 (Memory):
-
工具使用 (Tool Use):Agent如何调用外部工具(如计算器、搜索引擎、API、数据库)来扩展能力。 [图片]
-
短期记忆:上下文窗口内的对话历史。
-
长期记忆:通过向量数据库(如Chroma, Pinecone, Weaviate)存储和检索过去的信息。

2. 主流框架与库(动手实践)
- LangChain / LangChain.js:必学。这是目前最流行的Agent开发框架,提供了大量模块化组件(Models, Prompts, Chains, Agents, Memory)。
- LlamaIndex:专注于数据的Agent框架,尤其擅长从私有数据源提取、构建索引和查询信息。常与LangChain结合使用。
- Semantic Kernel (Microsoft):另一个强大的框架,支持多种规划器和插件。
- AutoGen (Microsoft):专注于多Agent协作,可以构建多个Agent相互对话、协作解决复杂问题。
- 学习方式:官方文档是最好的朋友。跟着Quickstart和Tutorials一步步做,理解每个组件的用途。
想入门 AI 大模型却找不到清晰方向?备考大厂 AI 岗还在四处搜集零散资料?别再浪费时间啦!2025 年 AI 大模型全套学习资料已整理完毕,从学习路线到面试真题,从工具教程到行业报告,一站式覆盖你的所有需求,现在全部免费分享!
👇👇扫码免费领取全部内容👇👇

一、学习必备:100+本大模型电子书+26 份行业报告 + 600+ 套技术PPT,帮你看透 AI 趋势
想了解大模型的行业动态、商业落地案例?大模型电子书?这份资料帮你站在 “行业高度” 学 AI:
1. 100+本大模型方向电子书

2. 26 份行业研究报告:覆盖多领域实践与趋势
报告包含阿里、DeepSeek 等权威机构发布的核心内容,涵盖:
- 职业趋势:《AI + 职业趋势报告》《中国 AI 人才粮仓模型解析》;
- 商业落地:《生成式 AI 商业落地白皮书》《AI Agent 应用落地技术白皮书》;
- 领域细分:《AGI 在金融领域的应用报告》《AI GC 实践案例集》;
- 行业监测:《2024 年中国大模型季度监测报告》《2025 年中国技术市场发展趋势》。
3. 600+套技术大会 PPT:听行业大咖讲实战
PPT 整理自 2024-2025 年热门技术大会,包含百度、腾讯、字节等企业的一线实践:

- 安全方向:《端侧大模型的安全建设》《大模型驱动安全升级(腾讯代码安全实践)》;
- 产品与创新:《大模型产品如何创新与创收》《AI 时代的新范式:构建 AI 产品》;
- 多模态与 Agent:《Step-Video 开源模型(视频生成进展)》《Agentic RAG 的现在与未来》;
- 工程落地:《从原型到生产:AgentOps 加速字节 AI 应用落地》《智能代码助手 CodeFuse 的架构设计》。
二、求职必看:大厂 AI 岗面试 “弹药库”,300 + 真题 + 107 道面经直接抱走
想冲字节、腾讯、阿里、蔚来等大厂 AI 岗?这份面试资料帮你提前 “押题”,拒绝临场慌!

1. 107 道大厂面经:覆盖 Prompt、RAG、大模型应用工程师等热门岗位
面经整理自 2021-2025 年真实面试场景,包含 TPlink、字节、腾讯、蔚来、虾皮、中兴、科大讯飞、京东等企业的高频考题,每道题都附带思路解析:

2. 102 道 AI 大模型真题:直击大模型核心考点
针对大模型专属考题,从概念到实践全面覆盖,帮你理清底层逻辑:

3. 97 道 LLMs 真题:聚焦大型语言模型高频问题
专门拆解 LLMs 的核心痛点与解决方案,比如让很多人头疼的 “复读机问题”:

三、路线必明: AI 大模型学习路线图,1 张图理清核心内容
刚接触 AI 大模型,不知道该从哪学起?这份「AI大模型 学习路线图」直接帮你划重点,不用再盲目摸索!

路线图涵盖 5 大核心板块,从基础到进阶层层递进:一步步带你从入门到进阶,从理论到实战。

L1阶段:启航篇丨极速破界AI新时代
L1阶段:了解大模型的基础知识,以及大模型在各个行业的应用和分析,学习理解大模型的核心原理、关键技术以及大模型应用场景。

L2阶段:攻坚篇丨RAG开发实战工坊
L2阶段:AI大模型RAG应用开发工程,主要学习RAG检索增强生成:包括Naive RAG、Advanced-RAG以及RAG性能评估,还有GraphRAG在内的多个RAG热门项目的分析。

L3阶段:跃迁篇丨Agent智能体架构设计
L3阶段:大模型Agent应用架构进阶实现,主要学习LangChain、 LIamaIndex框架,也会学习到AutoGPT、 MetaGPT等多Agent系统,打造Agent智能体。

L4阶段:精进篇丨模型微调与私有化部署
L4阶段:大模型的微调和私有化部署,更加深入的探讨Transformer架构,学习大模型的微调技术,利用DeepSpeed、Lamam Factory等工具快速进行模型微调,并通过Ollama、vLLM等推理部署框架,实现模型的快速部署。

L5阶段:专题集丨特训篇 【录播课】

四、资料领取:全套内容免费抱走,学 AI 不用再找第二份
不管你是 0 基础想入门 AI 大模型,还是有基础想冲刺大厂、了解行业趋势,这份资料都能满足你!
现在只需按照提示操作,就能免费领取:
👇👇扫码免费领取全部内容👇👇

2025 年想抓住 AI 大模型的风口?别犹豫,这份免费资料就是你的 “起跑线”!
更多推荐


所有评论(0)