详细介绍了智能梯控软件的操作流程,涵盖登录、参数配置、故障处理及注意事项,强调系统稳定运行与数据备份
《智能电梯门禁系统操作指南》摘要 本文详细介绍了DAIC-TK-SF梯控软件的操作流程,重点包含: 主界面功能:顶部导航栏、左侧菜单栏和主工作区的布局说明 用户登录步骤:管理卡识别+密码验证的双重认证流程 参数设置方法:串口配置、设备命名及权限管理等核心参数 常见问题处理:登录失败、通讯异常等故障的排查方案 操作关键提示:强调首次配置的准确性对系统稳定运行的重要性 特别提醒:需注意读卡器串口配置、
智能电梯门禁软件操作指南:进入与参数设置
2.1 梯控软件(DAIC-TK-SF)主界面
- 功能概述:主界面为系统操作入口,提供用户登录、设备管理、参数配置等功能模块。
- 界面布局:
- 顶部导航栏:包含“用户登录”“系统设置”“设备管理”等选项。
- 左侧菜单栏:分类展示功能模块(如“电梯门禁管理”“参数设置”)。
- 主工作区:显示当前操作界面或设备状态。
2.2 用户登录
操作步骤:
- 管理员登录:
- 启动软件后,点击主界面“用户登录”按钮。
- 将管理卡放置在读卡器上(确保读卡器已正确连接)。
- 输入密码“登入”(默认密码,首次登录后建议修改)。
- 点击“确认”完成登录。
- 初次登录设置:
- 读卡器串口配置:
- 进入“系统设置” → “硬件配置”。
- 选择读卡器连接的串口(如USB转串口,需确认设备管理器中的端口号)。
- 数据库地址设置:
- 选择“本地数据库”,地址默认为“local”(无需修改)。
- 保存设置后重启软件生效。
- 读卡器串口配置:
注意事项:
- 读卡器串口配置错误会导致无法读取管理卡,需检查物理连接及端口号。
- 密码区分大小写,输入错误需重新操作。
2.3 电梯门禁系统(DAIC-DT-SF)参数设置
操作步骤:
- 进入参数设置界面:
- 在主界面左侧菜单栏选择“电梯门禁管理” → “参数设置”。
- 或通过顶部导航栏“梯控系统设置” → “IC卡电梯系统参数设置”。
- 选择电梯设备:
- 在设备列表中找到门禁主板,勾选对应选项。
- 关键参数:
- 串口号:设置与梯控系统通讯的串口(需与硬件连接一致)。
- 控制器名称:自定义名称(如“1号楼1单元电梯”),便于后期识别。
- 保存配置:
- 点击“应用”或“保存”按钮,确保设置生效。
- 可通过“测试通讯”功能验证配置是否成功。
高级设置(可选):
- 楼层权限:在“权限管理”中设置不同IC卡可访问的楼层。
- 时间权限:配置卡的有效时间段(如工作日9:00-18:00可用)。
- 事件记录:启用日志功能,记录刷卡、报警等事件。
常见问题与解决
- 登录失败:
- 检查管理卡是否损坏或过期。
- 确认读卡器串口配置正确,尝试更换USB端口。
- 重启软件或电脑后重试。
- 通讯失败:
- 检查梯控主板与电脑的串口线是否松动。
- 确认串口号与软件设置一致(设备管理器中查看)。
- 关闭防火墙或杀毒软件临时测试。
- 参数未生效:
- 保存设置后需重启梯控服务(通过“系统工具” → “服务重启”)。
- 检查数据库连接是否正常(本地数据库地址应为“local”)。
- 登录流程:管理卡 + 密码 → 硬件与数据库配置 → 完成登录。
- 参数设置:选择设备 → 配置串口与名称 → 保存并测试。
- 维护建议:定期备份数据库,更新软件版本以修复漏洞。

总结与关键提醒
通过以上步骤,可高效完成智能电梯门禁系统的初始化与日常管理。如遇复杂问题,建议联系多奥梯控厂商技术支持。
以上所描述的登录与参数设置流程,是多奥智能电梯门禁系统部署的核心基础。
首次配置的准确性直接决定系统能否稳定运行。
请务必:
- 确认读卡器串口(USB端口错误是90%登录失败的主因);
- 使用中文“登入”密码(非英文);
- 为每台电梯设置唯一名称与串口,避免混淆;
- 保存配置后重启软件,确保参数生效。

可能存在的疑惑枚举
- 串口号的具体配置规则(如COM1、COM2等)
- IC卡权限设置流程
- 电梯楼层权限分配
- 数据备份与恢复
- 日志查询操作
- 用户管理(新增/删除/修改用户)
多奥可以帮你做什么?
- 补充完整文档:如果项目有后续内容,我可以帮你整理成完整操作手册(含截图说明、注意事项)
- 培训材料的完善:将这份操作说明转化为面向物业运维人员的培训PPT或图文教程
- 流程可视化:多奥用流程图或架构图直观展示操作步骤
- 问题排查指南:基于操作逻辑,生成常见问题与解决方案清单

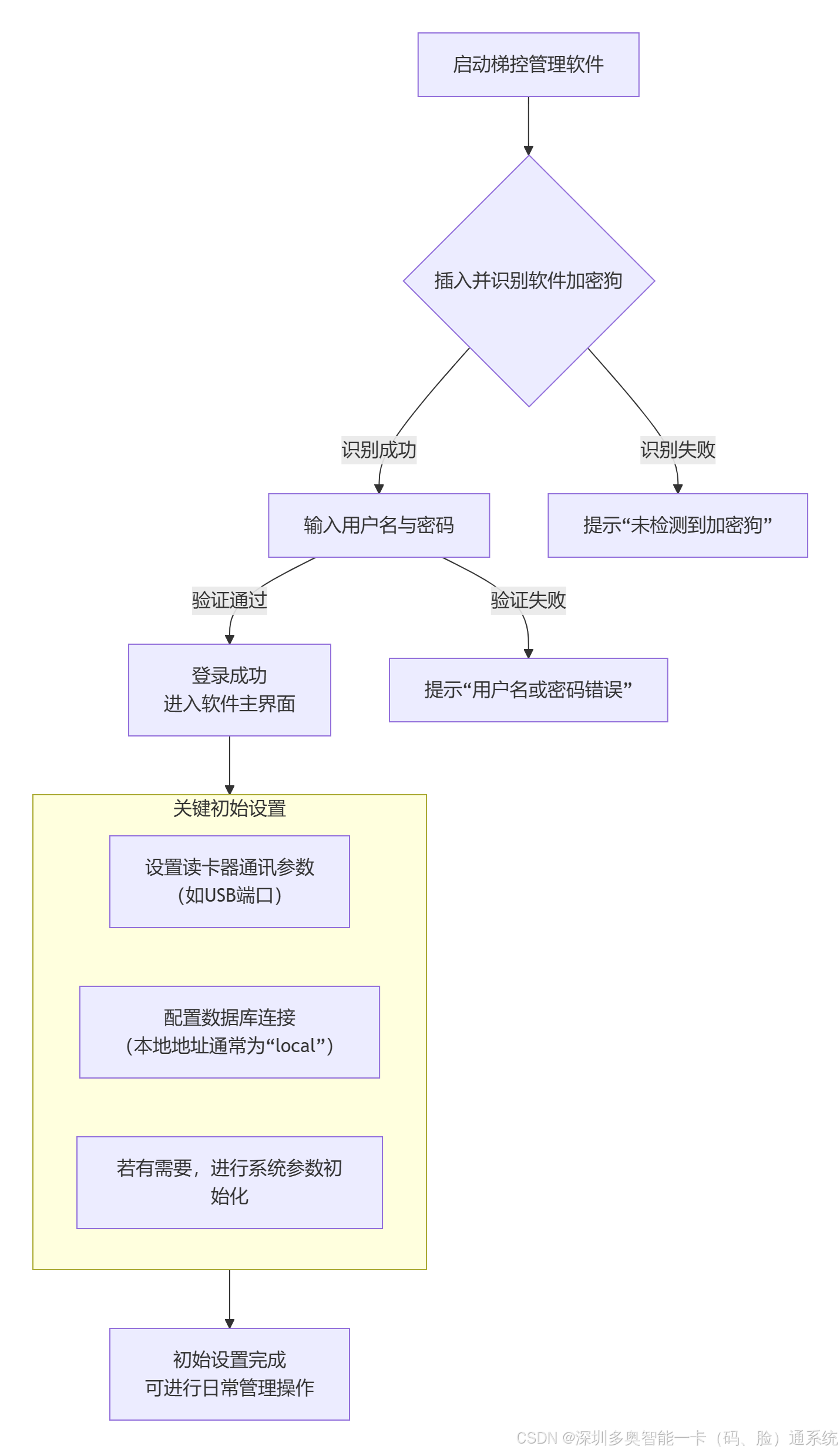
flowchart TD
A[启动梯控管理软件] --> B{插入并识别软件加密狗}
B -- 识别成功 --> C[输入用户名与密码]
B -- 识别失败 --> D[提示“未检测到加密狗”]
C -- 验证通过 --> E[登录成功<br>进入软件主界面]
C -- 验证失败 --> F[提示“用户名或密码错误”]
E --> G
subgraph G [关键初始设置]
H[设置读卡器通讯参数<br>(如USB端口)]
I[配置数据库连接<br>(本地地址通常为“local”)]
J[若有需要,进行系统参数初始化]
end
G --> K[初始设置完成<br>可进行日常管理操作]

更多推荐






所有评论(0)