华为:AI与人协作服务于人——AI终端白皮书 2026
这份《AI 终端白皮书》由华为联合清华大学发布,核心秉持AI 与人协作、服务于人的技术理念,立足体验为王的时代背景,深度分析 AI 终端的产业趋势、未来场景、智能化分级标准与核心技术,并提出产业发展倡议,旨在推动 AI 大模型与终端产品深度融合,构建全场景智慧生活体验,引领 AI 终端产业标准化、高质量发展。AI 技术融入终端逐步深化:历经应用层集成 AI(单点智能增强)、系统层融合 AI(AI

这份《AI 终端白皮书》由华为联合清华大学发布,核心秉持AI 与人协作、服务于人的技术理念,立足体验为王的时代背景,深度分析 AI 终端的产业趋势、未来场景、智能化分级标准与核心技术,并提出产业发展倡议,旨在推动 AI 大模型与终端产品深度融合,构建全场景智慧生活体验,引领 AI 终端产业标准化、高质量发展。以下是核心内容总结:
一、核心理念与时代背景
当下智能终端进入体验为王阶段,消费者不再追求单一参数,而是注重综合体验,华为将 “以消费者体验为核心” 作为核心战略,在设计、影像、通信、鸿蒙生态等方面持续打磨体验。
大模型成为人工智能主流趋势,正重塑终端产业生态,而 AI 技术的潜在风险也要求将伦理和价值观置于技术之上,华为因此提出 AI 终端发展需坚守 “协作、服务于人” 的核心,同时呼吁建立智能化分级体系。
生成式 AI 凭借海量数据、参数和算力实现能力突破,不仅重塑生产力、降低创作门槛,还将推动数字化、智能化社会加速到来,成为 AI 终端发展的核心技术支撑。
二、AI 终端四大核心产业趋势
AI 技术融入终端逐步深化:历经应用层集成 AI(单点智能增强)、系统层融合 AI(AI 能力下沉改造 OS)、以 AI 为中心的原生智能 OS三个阶段,最终实现系统级原生智能,打造全场景智能体验。
智能体引领人机交互与协作变革:多模态大模型实现更自然的人机交互;AI 自主化程度提升,建立 “以意图为中心” 的协作方式,AI 可自主拆解并完成任务;大模型和智能体驱动操作系统重构,打造动态、自适应的原生智能 OS。
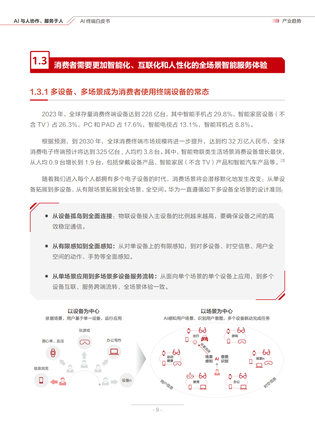
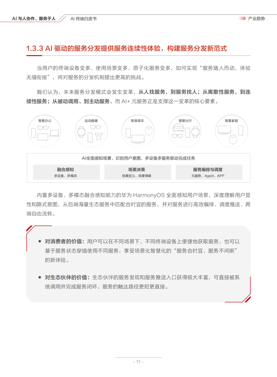
消费者需求转向全场景智能服务:多设备、多场景成为使用常态,要求服务实现跨端轻量化流转;AI 驱动服务分发从 “人找服务” 转向 “服务找人”,构建连续、主动的服务新范式。
终端智能打破设备与应用边界:轻量级终端集成生成式 AI 成主流,端云协同成为关键 —— 端侧模型满足隐私、极速、离网需求,云侧模型处理复杂、跨端场景,二者结合构筑全局化智能。
三、AI 终端四大未来场景展望
围绕用户工作、生活、学习、娱乐全场景,描绘 AI 赋能的全新体验:
工作:AI 成为职场核心竞争力,提升工作效率、辅助创作与编程,未来 AI Agent 将达到人类专家水平,人与 AI 协同工作成为主流,Agent 也将成为可交易的经济商品。
生活:AI 作为人类 “数字外脑” 卸载繁琐记忆、扩展感官与事务处理能力;实现多模态内容转译,丰富生活记录;具身智能机器人提供家庭服务;降低创作门槛,让普通人的创意得以落地。
学习:AI 成为 7*24 小时个性化导师,提供定制化教学、即时作业反馈、成长跟踪,还能结合就业市场需求给出学业和职业规划建议。
娱乐:传感器、AI、VR/AR 及 6G 通信感知一体化技术推动感官互联网发展,让数字体验融合视、听、触、嗅、味,实现沉浸式、超越现实的娱乐体验。
四、AI 终端智能化分级与六大关键技术特征
智能化分级标准:参考汽车驾驶自动化分级,提出L1-L5五级分级体系,从 L1 “功能级 - 辅助工具”(AI 仅被调用,人类主导)逐步升级至 L5 “智慧级 - 自主智慧”(AI 超越人类专家,全面自主,人类仅授权),明确不同等级下 AI 与人的协作关系。
六大关键技术特征:是支撑分级标准的核心,也是 AI 终端的技术底座
原生智能 OS:拥有统一 AI 系统底座、原生智能应用、小艺超级智能体和开放生态,实现 OS 全维度 AI 化。
全场景融合感知:打破碎片化感知,构建统一感知数据底座,实现系统级全局最优感知,输出更高维度的感知结果。
系统超级智能体:由感知和记忆、自主规划、工具、行动四大模块组成,可自主拆解任务、调用工具,还能与领域智能体协作完成复杂任务。
端云协同:实现端云芯片、模型、算子同源,计算生态同栈,端侧负责感知执行,云侧负责规划决策,构筑全局化智能。
安全可信:打造 “软硬芯云一体化安全架构”,从软件、硬件、芯片、端云协同四层实现数据和系统安全防护。
生态开放:按 “分层开放、全流程价值赋能” 原则,开放从底层 API 到高阶开发平台的能力,助力开发者快速打造 AI 应用、元服务和领域 Agent。
五、两大产业发展倡议
共建 AI 终端智能化分级标准体系:参考《汽车驾驶自动化分级》的成功经验,推动产业形成统一共识,提升 AI 终端透明度,为产品开发、政策制定提供依据,平衡技术进步与安全、伦理、隐私。
鸿蒙 AI 生态开放协作:依托鸿蒙生态千帆计划,推动百万级鸿蒙应用开发,重点发展元服务和领域 Agent;元服务实现服务跨端无缝流转,领域 Agent 降低 AI 应用开发门槛,欢迎全产业加入,共建开放、共赢的 AI 生态。
六、核心价值与未来愿景
华为认为,AI 不是取代人类,而是帮助人类突破身体和能力局限,提升工作效率与生活品质,赋予人类创造能力。未来将推动 AI 大模型全面融入终端系统,重构鸿蒙原生智能,联合生态合作伙伴围绕全场景需求构建终端智能能力,以持续创新携手共创更美好的智能世界。
































更多推荐

所有评论(0)