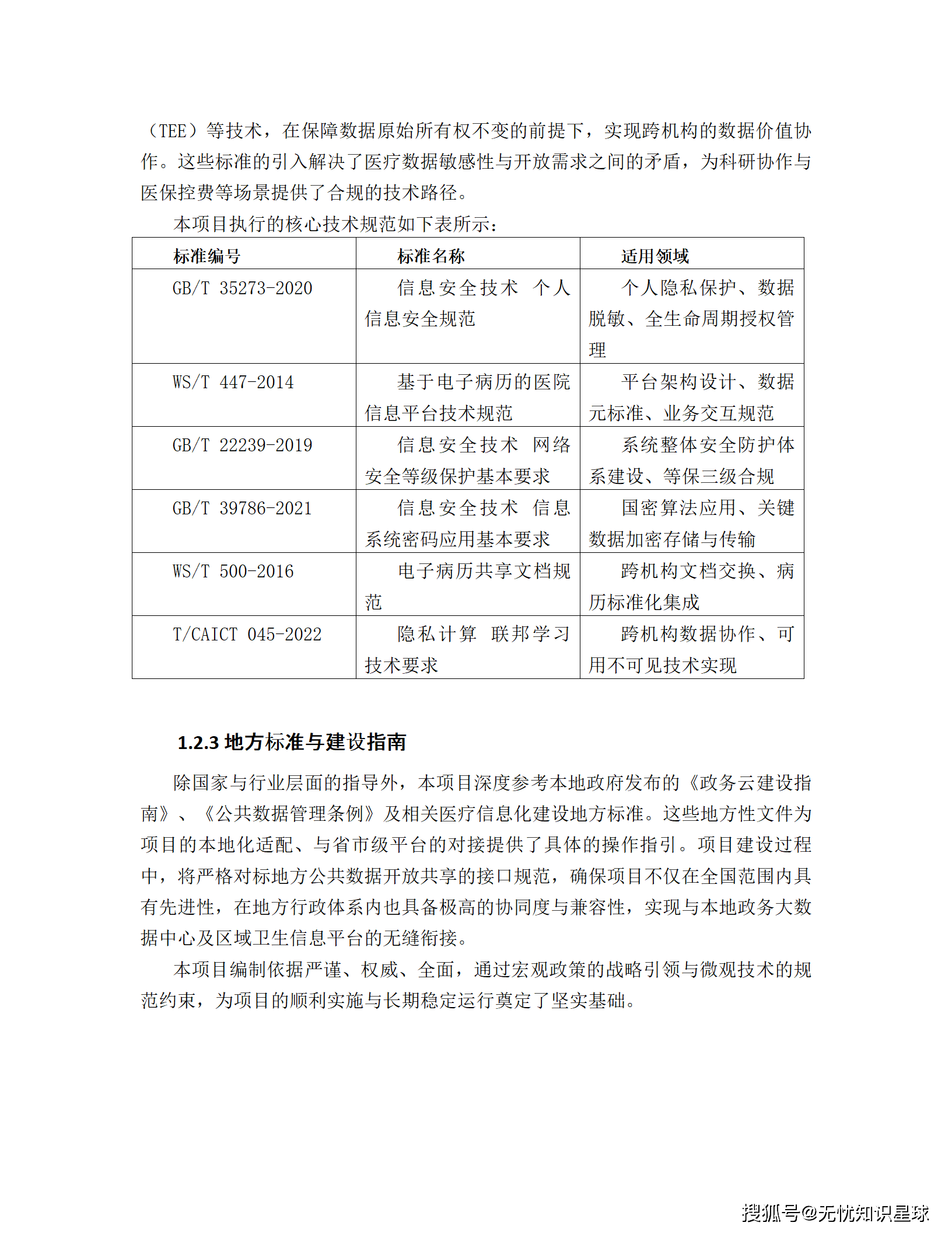
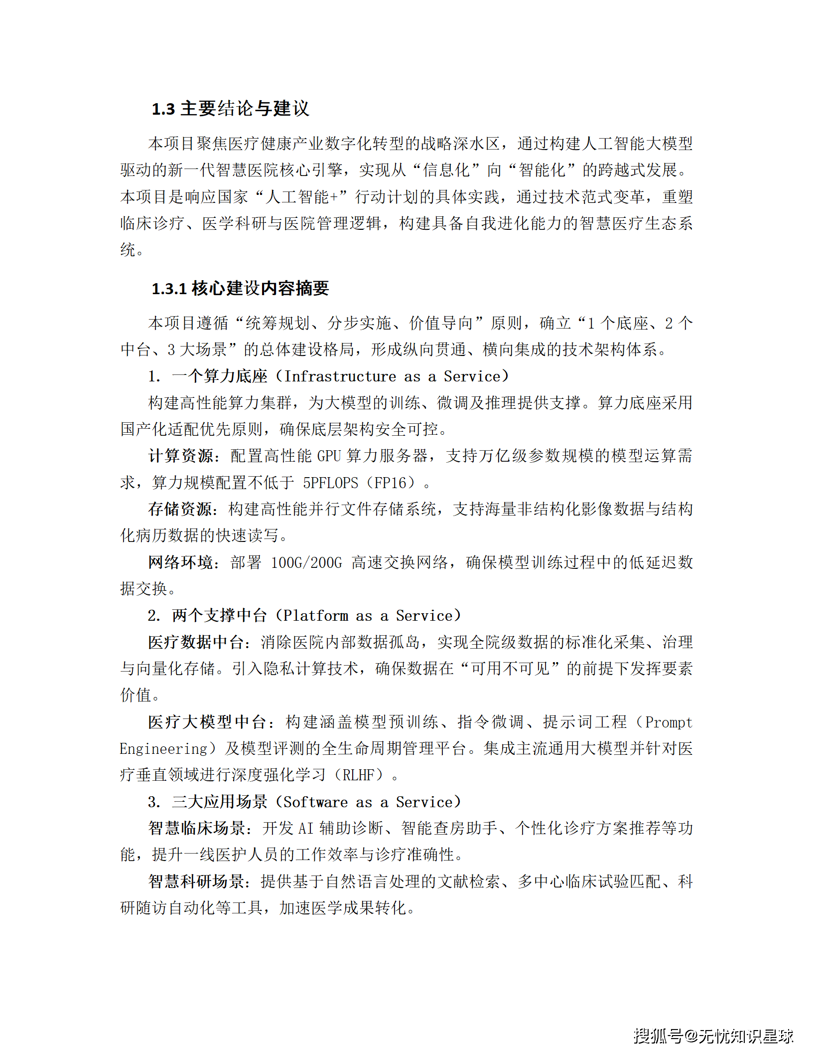
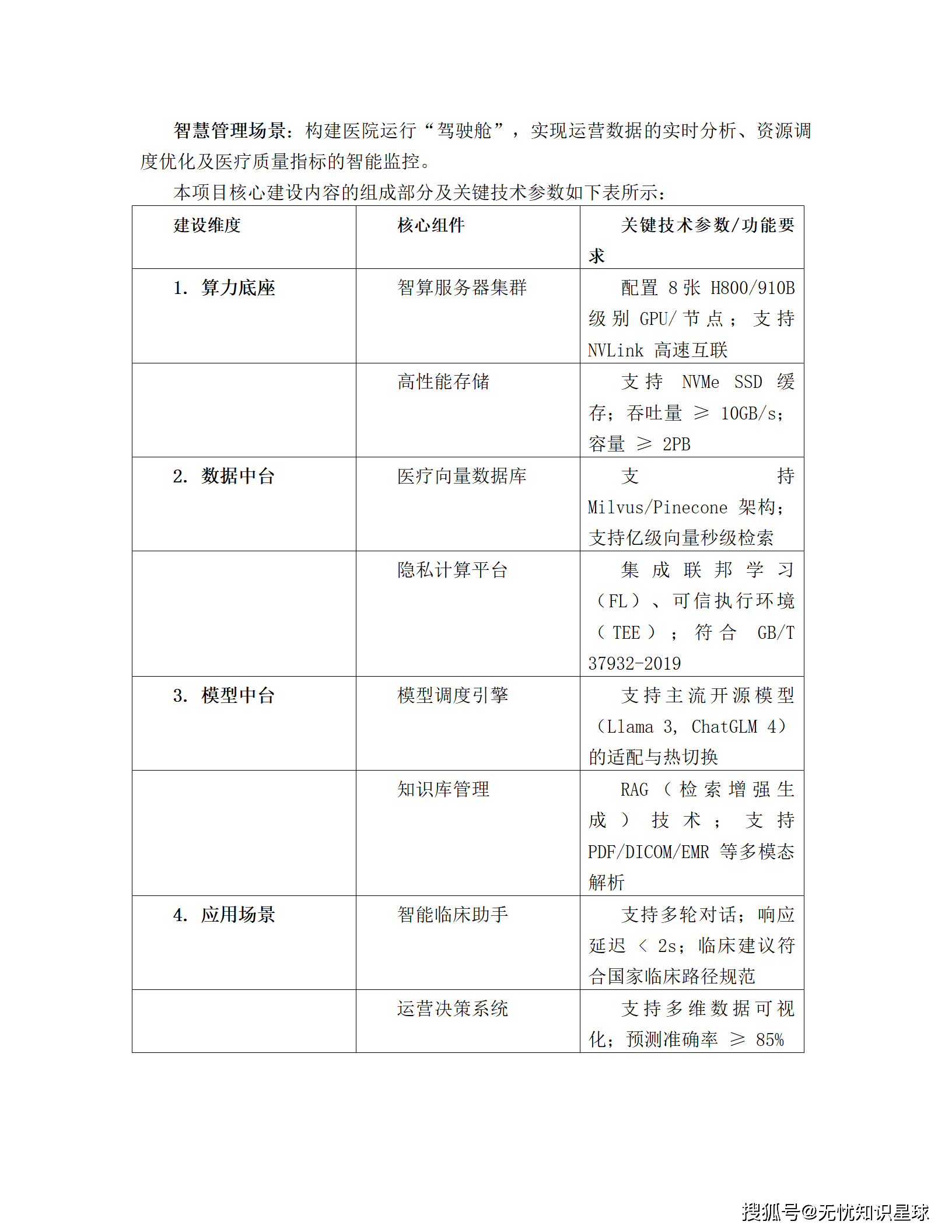
某三甲医院“十五五“临床医学多模态大模型与科研数据隐私计算平台建设方案深度解读(WORD)
本文剖析某三甲医院4500万元智慧医疗建设项目,提出"1个算力底座+2个支撑中台+3大应用场景"的架构方案。项目构建5PFLOPS算力平台,采用多模态数据湖与联邦学习技术,实现医疗数据安全共享。重点突破隐私计算、多模态融合等核心技术,开发智能辅助诊疗、科研协作等应用场景,为医疗AI落地提供可复制的工程路径,推动医疗行业从信息化向智能化转型。
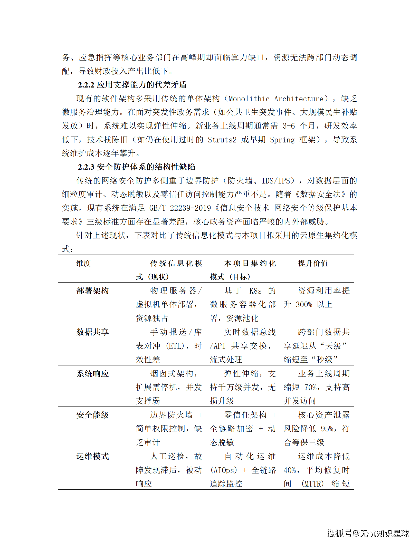
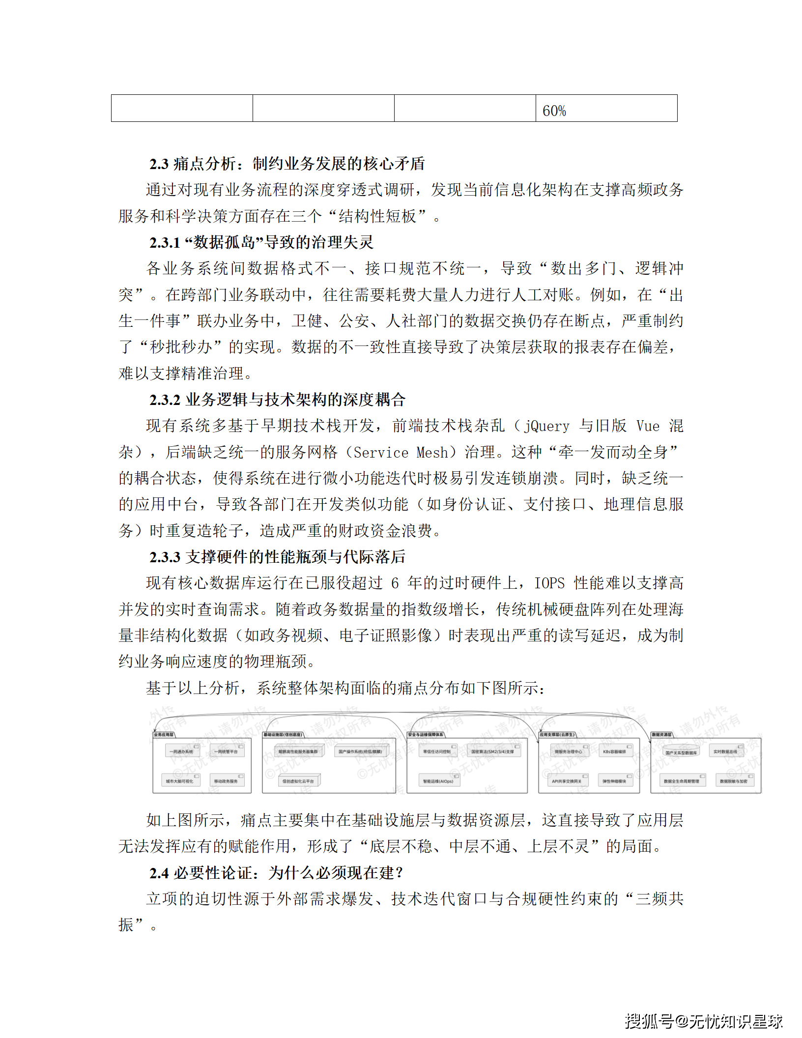
摘要:在"人工智能+"行动计划的浪潮下,医疗行业正经历从"信息化"向"智能化"的范式跃迁。本文深度拆解某三甲医院总投资4500万元的"十五五"智慧医疗建设项目,揭秘如何通过"1个底座+2个中台+3大场景"的架构设计,构建算力规模达5PFLOPS的临床医学多模态大模型平台,以及基于联邦学习与隐私计算的跨机构科研协作体系。文章涵盖技术架构、隐私计算、数据安全、投资效益等核心维度,为医疗AI落地提供可复制的工程化路径。

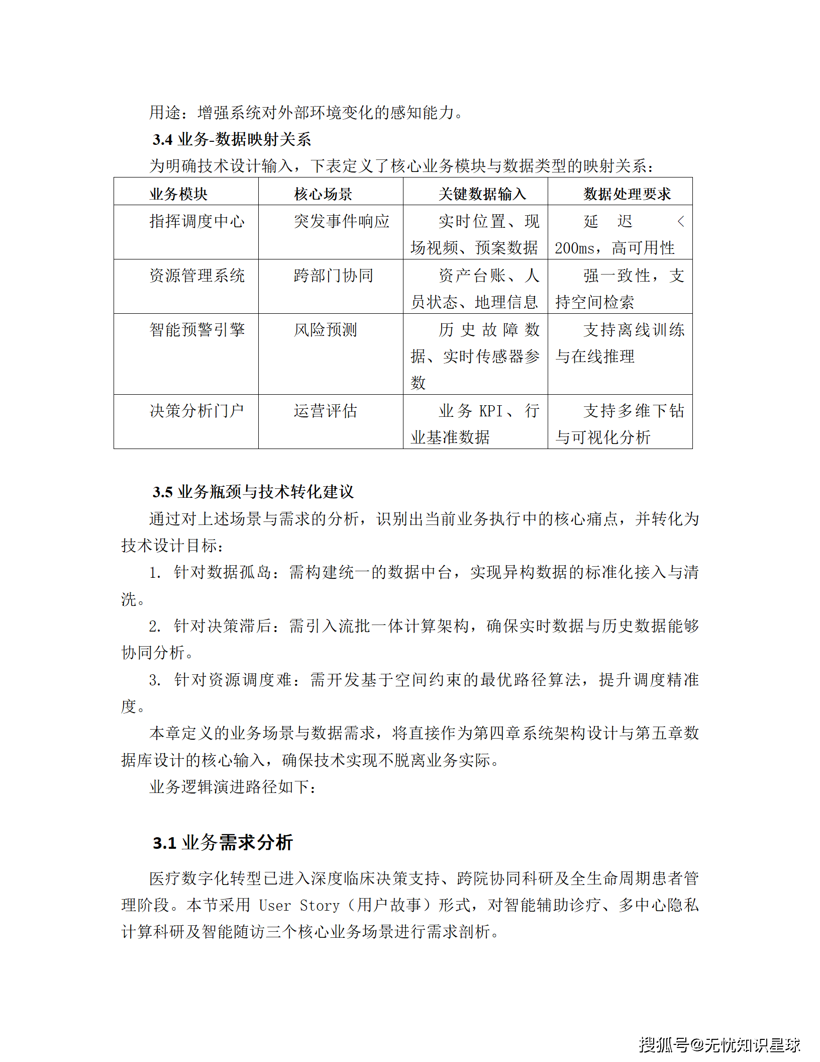
一、项目背景:医疗数字化转型的"深水区"突围
1.1 国家战略驱动的历史性机遇
当前,全球医疗健康产业正处于从"信息化"向"智能化"跨越的关键历史交汇点。2024年,"数据要素×"三年行动计划正式启动,医疗数据作为第五大生产要素的战略地位被空前强化。与此同时,《"十五五"国家信息化规划(预研)》明确提出"数字化转型由量变向质变跨越"的要求,为医疗AI发展指明了方向。
政策红利的三重叠加:

1.2 行业痛点:传统医疗信息化的"三座大山"
经过二十余年的信息化建设,医院虽已积累海量原始数据,但从"数据资产"向"临床价值"转化的路径中存在显著梗阻:
痛点一:多模态数据"沉睡"难题
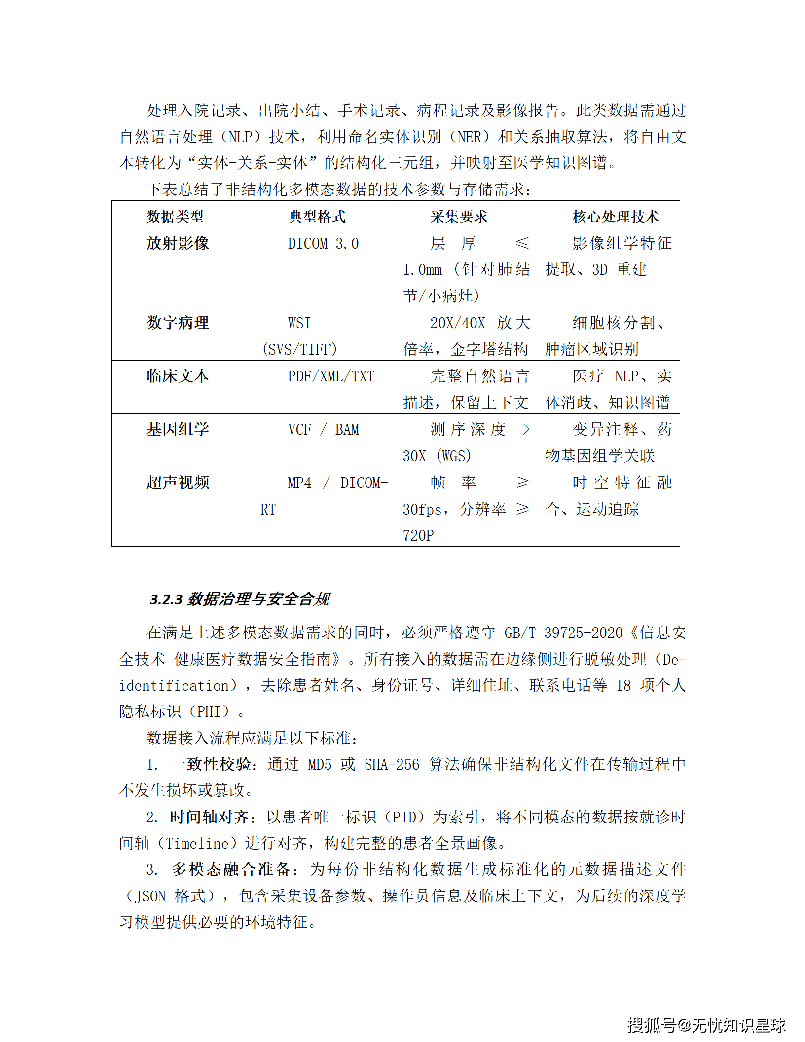
医疗机构中超过90%的数据为非结构化数据,包括:
- 影像数据:CT、MRI、PET-CT等DICOM格式数据,缺乏标准化标注
- 病理数据:WSI格式全玻片图像,单张可达10GB+,读取速度慢
- 组学数据:FASTQ、VCF等基因测序数据,与临床表型数据脱节
- 文本数据:病历、首程记录中的口语化描述,实体识别准确率低
痛点二:科研协作中的"数据孤岛"
在开展多中心随机对照试验(RCT)时,各分中心医院因担心患者隐私泄露及科研成果归属,普遍存在"不敢共享、不愿共享"的心理。单一中心样本量有限,尤其在罕见病研究中,小样本数据导致机器学习模型极易出现"过拟合"。
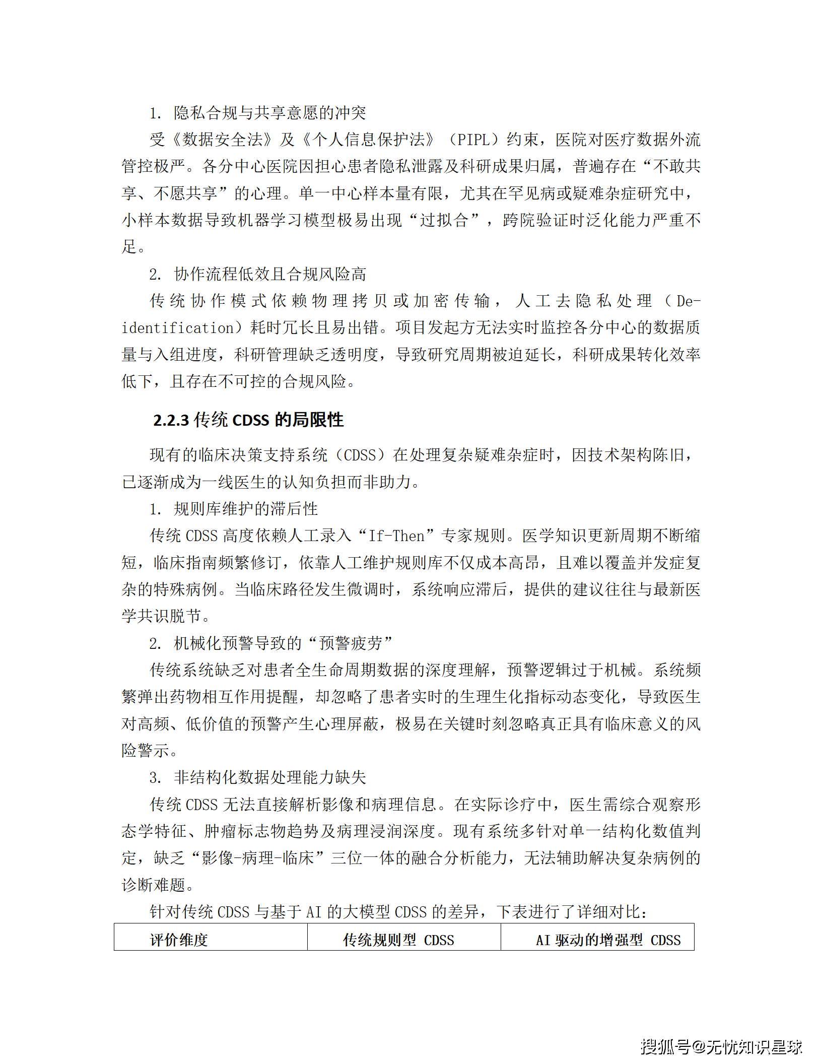
痛点三:传统CDSS的局限性
现有的临床决策支持系统(CDSS)高度依赖人工录入"If-Then"专家规则,存在三大致命缺陷:
- 知识更新滞后:医学知识更新周期缩短,人工维护成本高昂
- 预警疲劳:机械化预警导致医生对高频、低价值提醒产生心理屏蔽
- 非结构化数据处理缺失:无法直接解析影像和病理信息
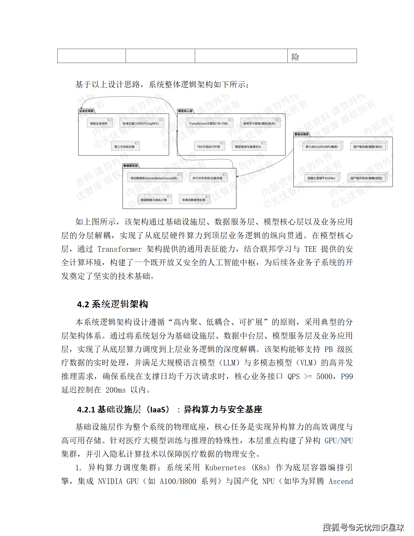
二、总体架构:"1+2+3"智慧医疗新范式
2.1 顶层设计思路
本项目遵循"统筹规划、分步实施、价值导向"原则,确立**“1个底座、2个中台、3大场景”**的总体建设格局:
┌─────────────────────────────────────────────────────────┐
│ 业务应用层 (SaaS) │
│ ┌─────────────┐ ┌─────────────┐ ┌─────────────────┐ │
│ │ 智慧临床 │ │ 智慧科研 │ │ 智慧管理 │ │
│ │ AI辅助诊断 │ │ 文献智能检索 │ │ 运营决策驾驶舱 │ │
│ │ 智能查房助手 │ │ 多中心试验匹配│ │ 资源调度优化 │ │
│ │ 个性化诊疗 │ │ 科研随访自动化│ │ 医疗质量监控 │ │
│ └─────────────┘ └─────────────┘ └─────────────────┘ │
├─────────────────────────────────────────────────────────┤
│ 模型服务层 (MaaS) │
│ ┌─────────────┐ ┌─────────────┐ ┌─────────────────┐ │
│ │ 基础模型库 │ │ 模型微调 │ │ RAG检索增强 │ │
│ │ Llama3/Qwen │ │ LoRA/QLoRA │ │ Milvus向量库 │ │
│ └─────────────┘ └─────────────┘ └─────────────────┘ │
├─────────────────────────────────────────────────────────┤
│ 数据中台层 (DaaS) │
│ ┌─────────────┐ ┌─────────────┐ ┌─────────────────┐ │
│ │ 多模态数据湖 │ │ 医疗术语标准化│ │ 隐私计算平台 │ │
│ │ (Flink/Spark)│ │ (SNOMED/ICD) │ │ 联邦学习/MPC/TEE│ │
│ └─────────────┘ └─────────────┘ └─────────────────┘ │
├─────────────────────────────────────────────────────────┤
│ 基础设施层 (IaaS) │
│ ┌─────────────┐ ┌─────────────┐ ┌─────────────────┐ │
│ │ GPU训练集群 │ │ GPU推理集群 │ │ 隐私计算节点 │ │
│ │ 8*H800/910B │ │ 4*L40S/A30 │ │ Intel SGX/TEE │ │
│ │ NVLink互联 │ │ TensorRT加速│ │ 国密加速卡 │ │
│ └─────────────┘ └─────────────┘ └─────────────────┘ │
└─────────────────────────────────────────────────────────┘
2.2 一个算力底座:新质生产力的物理承载
核心配置参数:

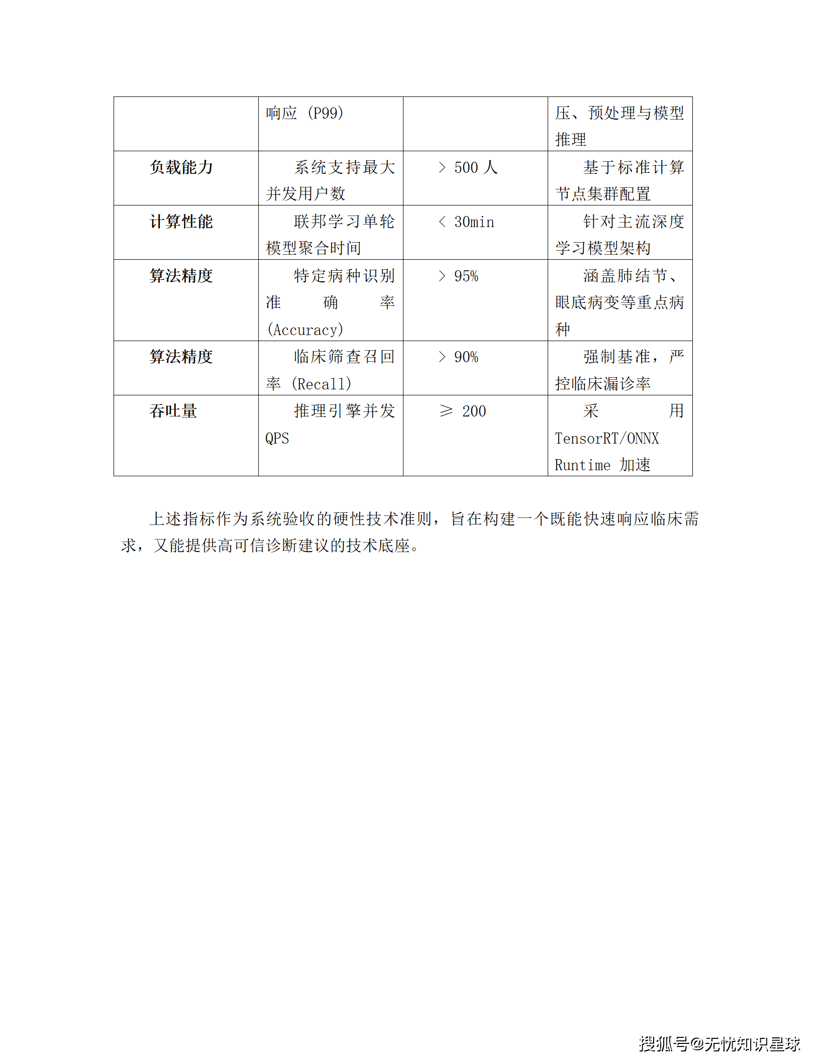
算力规模:总算力不低于5PFLOPS(FP16),满足万亿级参数规模模型的运算需求。
2.3 两个支撑中台:数据与智能的双轮驱动
2.3.1 医疗数据中台:打破数据孤岛的"金钥匙"
核心能力矩阵:
- 多模态数据湖与ETL流程
- 利用Apache Flink和Spark构建实时与离线双轨数据流
- 支持DICOM影像、病理切片及文本数据的自动化摄取
- ETL引擎内嵌多模态对齐算法,实现跨模态数据的语义关联
- 医疗术语标准化
- 集成ICD-10/11疾病分类、SNOMED CT医学术语集
- LOINC检验指标编码、ICD-9-CM-3手术操作分类
- 通过知识图谱技术将原始非标表述映射至标准医学术语体系
- 动态脱敏服务
- 依据GB/T 35273-2020标准,对18类标识符进行K-Anonymity或差分隐私处理
- 基于NLP的敏感信息自动识别引擎,脱敏准确率>99.9%
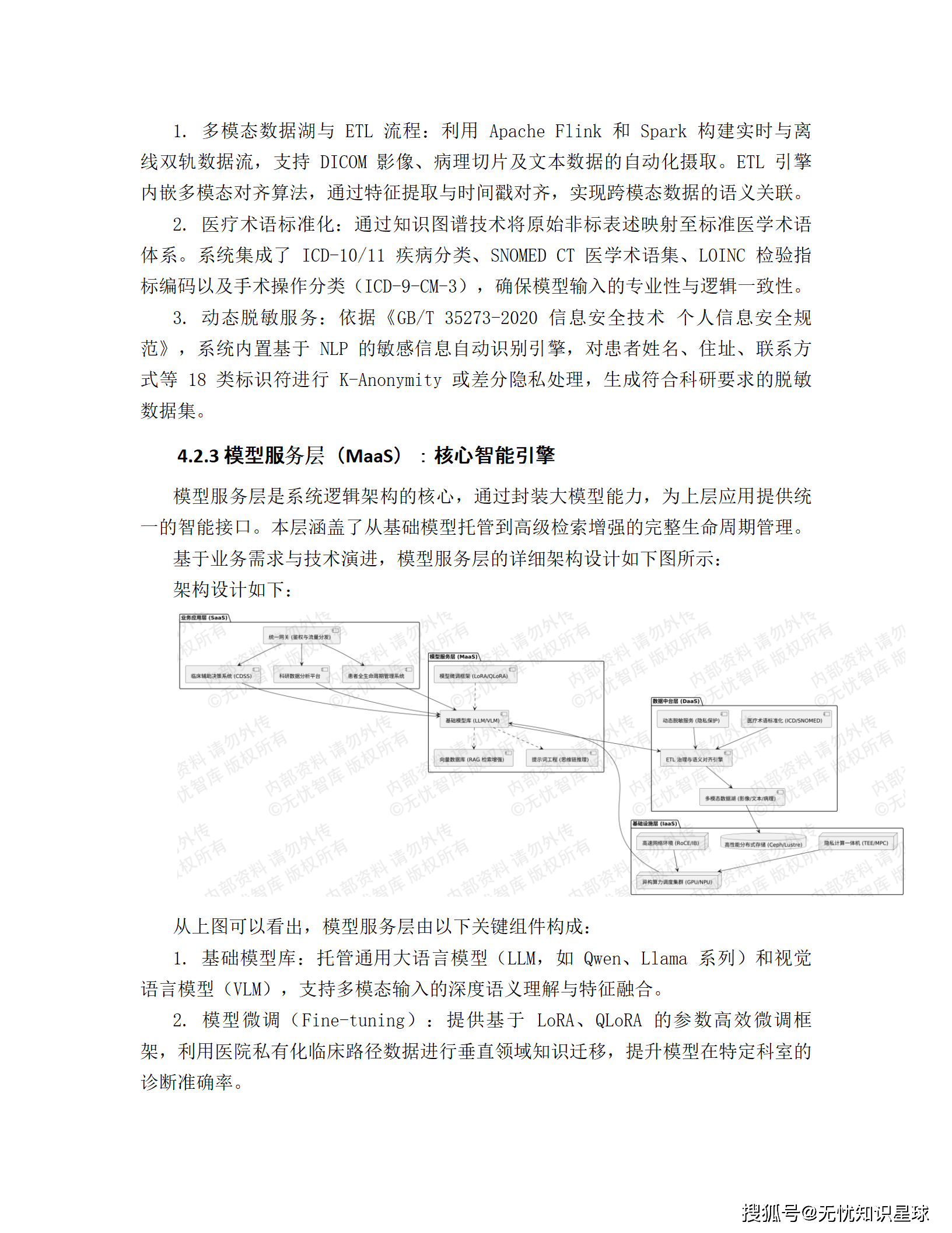
2.3.2 医疗大模型中台:AI能力的"中央厨房"
全生命周期管理:

模型架构选型:
- 基座模型:Llama 3 (70B/405B)、Qwen-2 (72B)、Med-PaLM架构
- 上下文窗口:支持不低于128k Tokens
- 优化技术:FlashAttention-2、FP16/INT8量化、MoE混合专家模型
2.4 三大应用场景:从实验室到病房的"最后一公里"
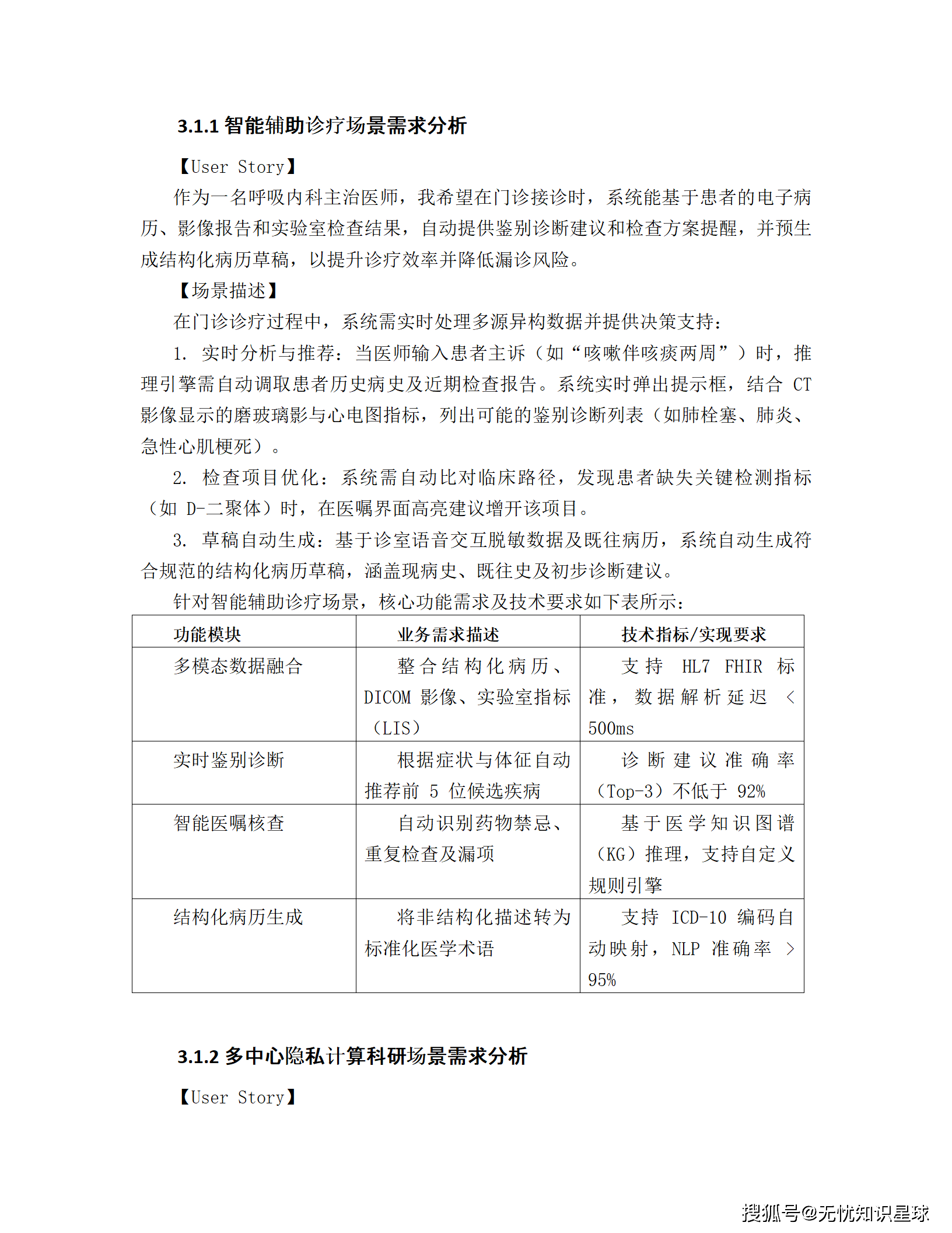
2.4.1 智慧临床场景
智能辅助诊疗系统(CDSS):
- 实时鉴别诊断:根据症状与体征自动推荐前5位候选疾病,Top-3准确率≥92%
- 多模态数据融合:整合结构化病历、DICOM影像、实验室指标,支持HL7 FHIR标准
- 智能医嘱核查:基于医学知识图谱推理,自动识别药物禁忌、重复检查及漏项
- 结构化病历生成:NLP准确率>95%,支持ICD-10编码自动映射
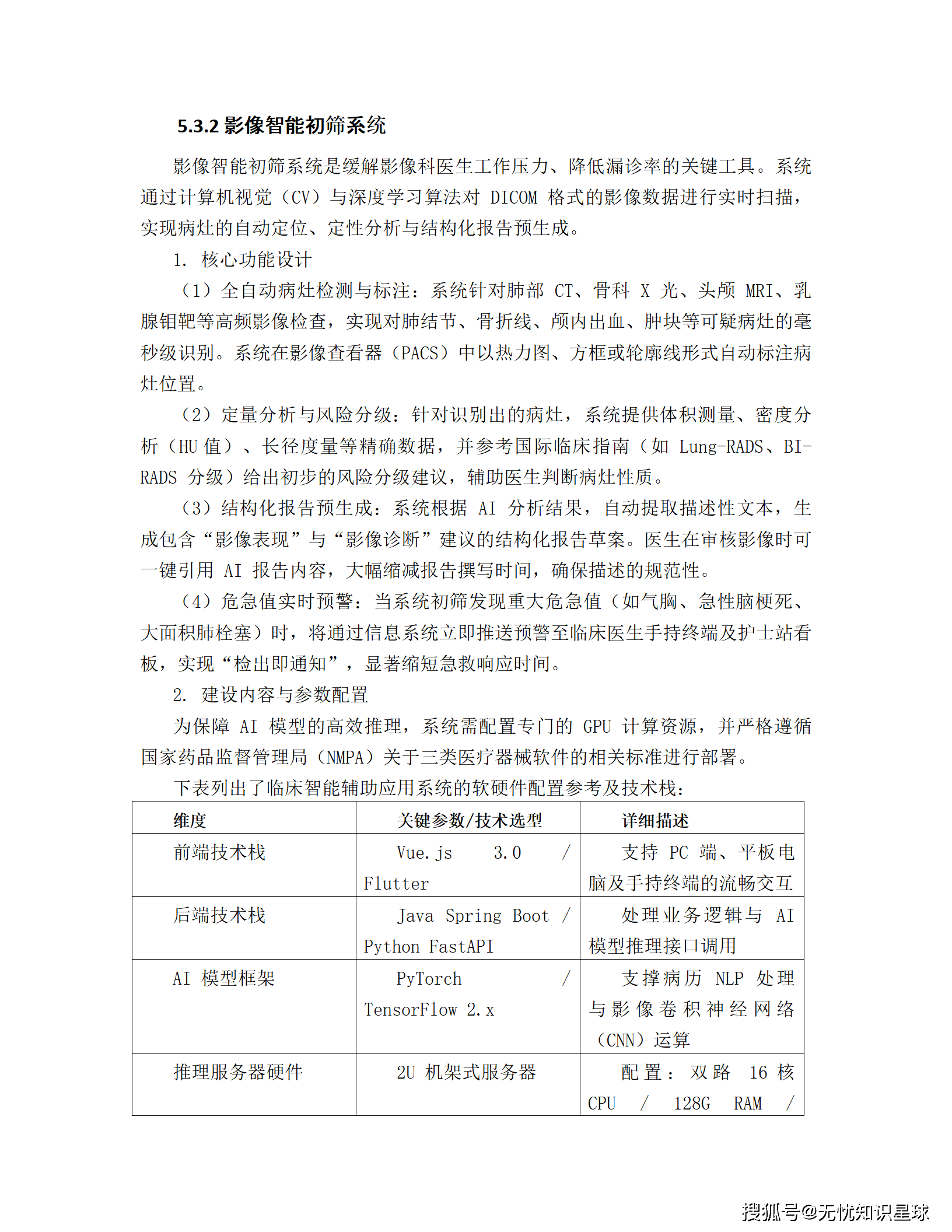
影像智能初筛系统:
- 全自动病灶检测与标注(肺结节、骨折线、颅内出血等)
- 定量分析与风险分级(Lung-RADS、BI-RADS)
- 危急值实时预警(气胸、急性脑梗死等),检出即通知
2.4.2 智慧科研场景
联邦学习科研平台:
- 隐私求交(PSI):亿级数据隐私求交,分钟级完成千万级数据对齐
- 可视化建模界面:拖拽式画布,支持联邦随机森林、XGBoost、CNN/RNN
- 算法代码指纹审计:SHA-256哈希指纹,防止后门攻击
科研数据分析平台:
- 基于NLP的文献智能检索
- 多中心临床试验自动匹配
- 科研随访自动化与数据质量监控
2.4.3 智慧管理场景
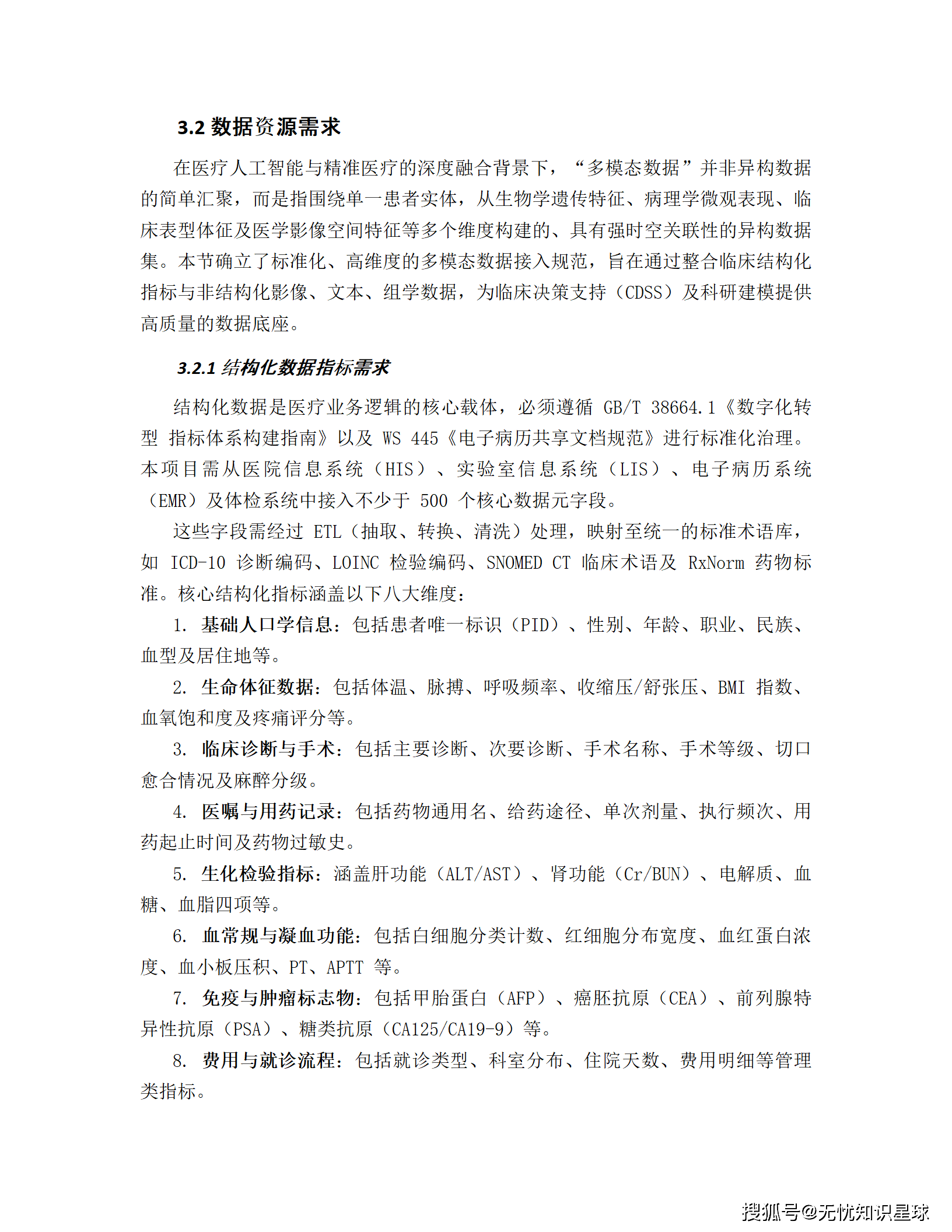
医院运营决策驾驶舱:
- 实时分析运营数据,预测准确率≥85%
- 床位、手术室、大型设备精准调度
- 国考指标智能监控与预警
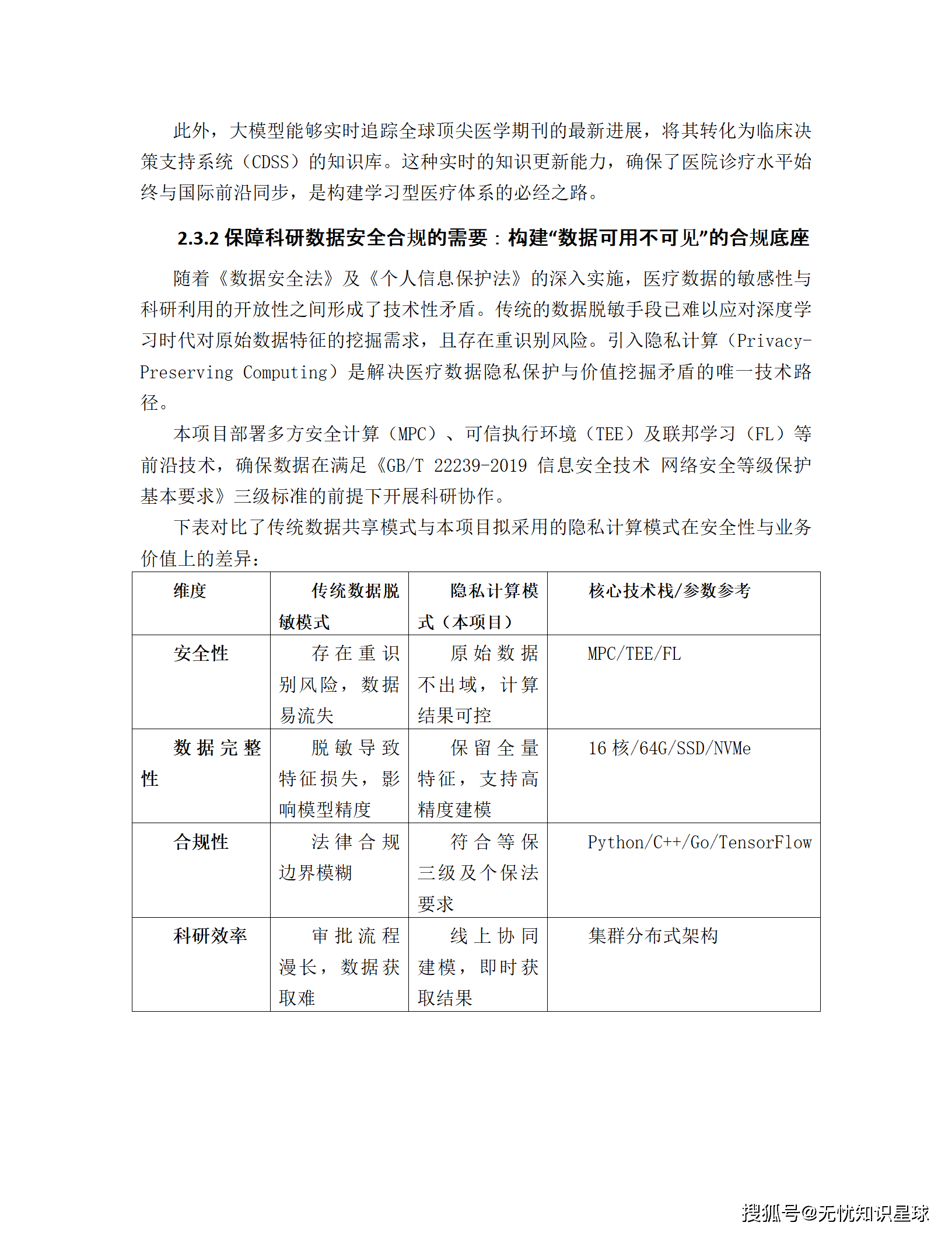
三、核心技术:隐私计算与多模态融合的"双引擎"
3.1 隐私计算架构:数据可用不可见的"技术密码"
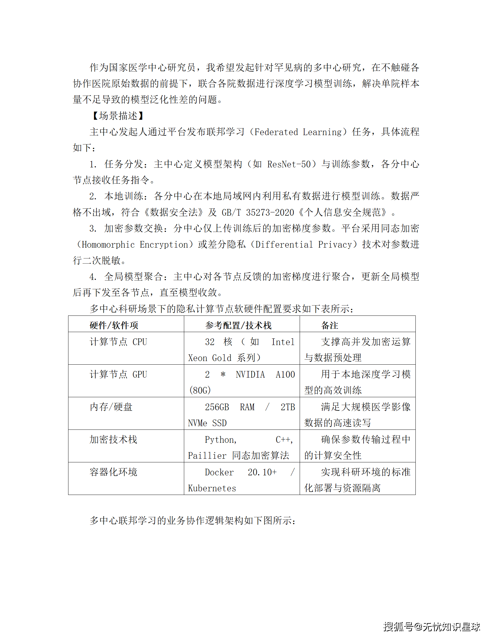
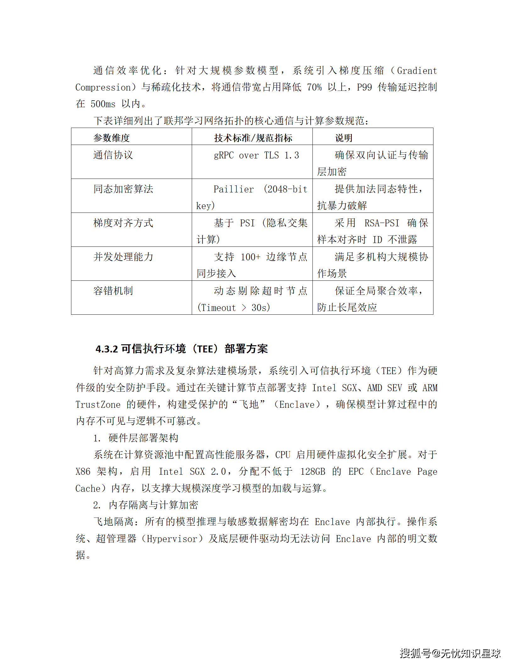
3.1.1 联邦学习网络拓扑
星型拓扑结构(Hub-and-Spoke):
┌─────────────────┐
│ 中心协调节点 │
│ (Aggregator) │
│ 云端核心区 │
└────────┬────────┘
│
┌────────────────────┼────────────────────┐
│ │ │
▼ ▼ ▼
┌───────────────┐ ┌───────────────┐ ┌───────────────┐
│ 边缘参与节点A │ │ 边缘参与节点B │ │ 边缘参与节点C │
│ (三甲医院) │ │ (二级医院) │ │ (基层医院) │
│ 本地数据不出域 │ │ 本地数据不出域 │ │ 本地数据不出域 │
└───────────────┘ └───────────────┘ └───────────────┘
核心技术栈:

梯度加密传输流程:
- 中心节点分发初始模型参数 W0W0
- 各边缘节点生成本地梯度 GiGi
- 利用同态公钥加密:[[Gi]][[Gi]]
- 中心节点密文聚合:[[Gtotal]]=[[G1]]⊕[[G2]]⊕…⊕[[Gn]][[Gtotal]]=[[G1]]⊕[[G2]]⊕…⊕[[Gn]]
- 授权解密后更新全局参数 WnewWnew
3.1.2 可信执行环境(TEE)部署
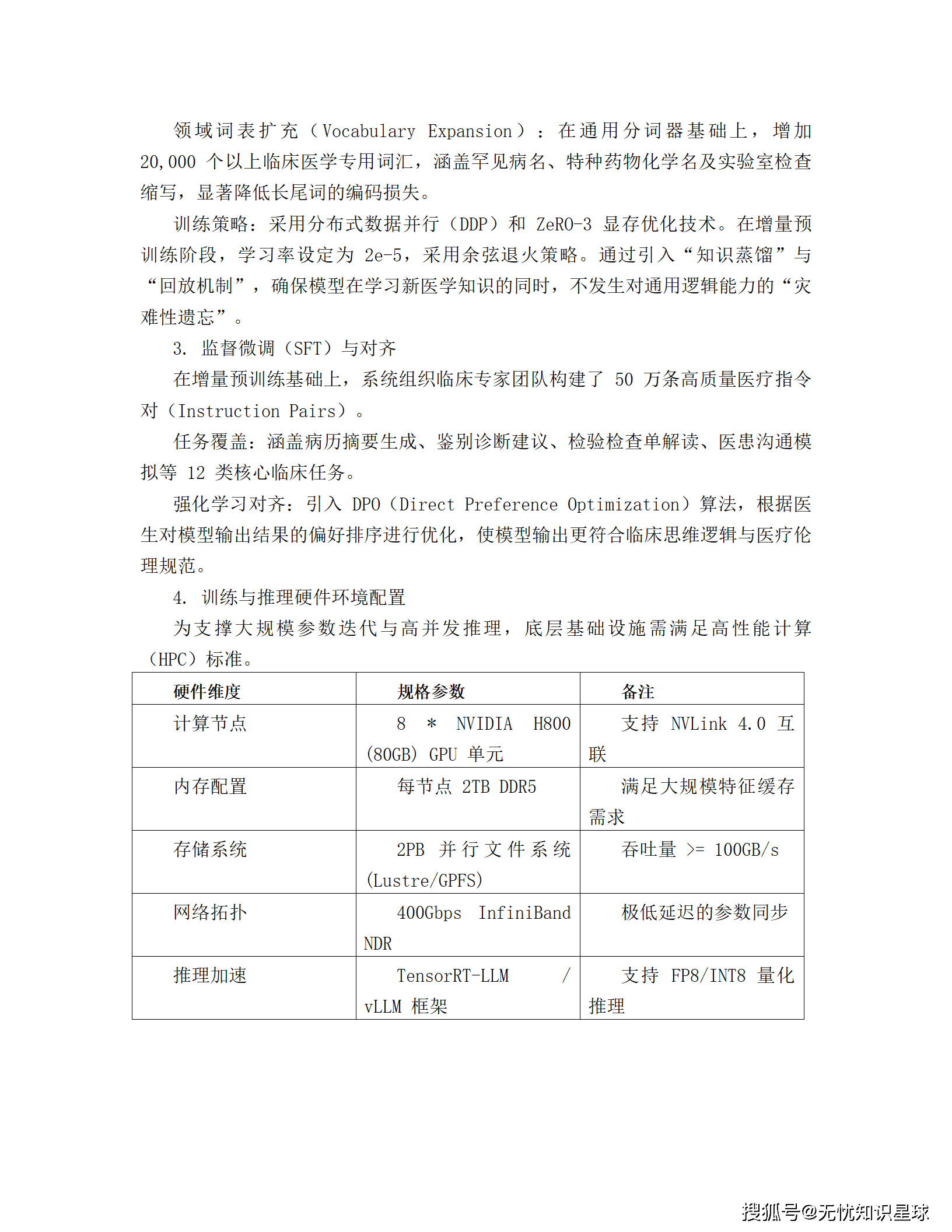
硬件级安全防护:
- Intel SGX 2.0:分配不低于128GB EPC内存
- 内存隔离:Enclave内部执行,操作系统无法访问明文
- 远程度量(Remote Attestation):验证环境特征值(MRENCLAVE)
- 数据密封(Data Sealing):利用TEE内部密钥加密持久化数据
隐私计算一体机配置:

3.2 多模态大模型:医疗AI的"认知革命"
3.2.1 医疗预训练模型库
增量预训练策略:
- 数据治理与脱敏
- 百万级电子病历(EMR)、出院小结、手术记录
- 符合GB/T 35273-2020标准,脱敏准确率>99.9%
- 增加20,000+临床医学专用词汇
- 训练技术栈
- 分布式数据并行(DDP)
- ZeRO-3显存优化技术
- 学习率2e-5,余弦退火策略
- 知识蒸馏+回放机制,防止灾难性遗忘
- 强化学习对齐
- DPO(Direct Preference Optimization)算法
- 根据医生偏好排序优化
- 符合临床思维逻辑与医疗伦理规范
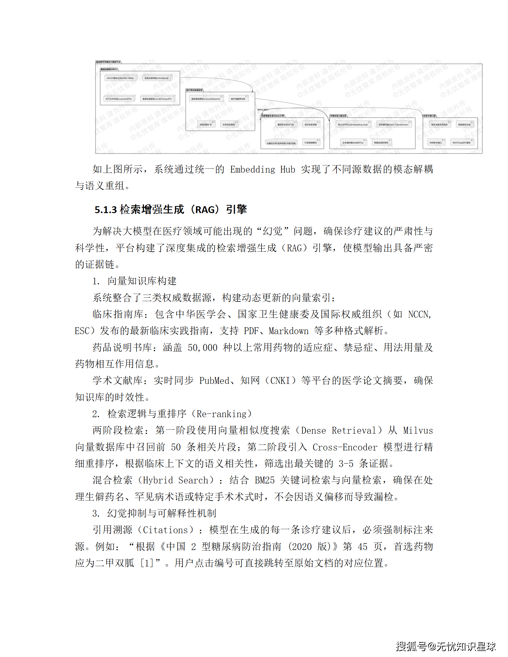
3.2.2 多模态数据对齐与融合
双塔架构设计:

跨模态业务场景:
- 以图搜文(Image-to-Report):上传疑难病例切片,检索相似视觉特征的既往病例
- 以文生图(Text-to-Image):输入"典型早期肺腺癌CT特征",生成合成影像
- 多模态联合推理:同时接收实验室检查结果、病史描述和影像序列,输出综合诊断建议
3.2.3 检索增强生成(RAG)引擎
幻觉抑制机制:
- 向量知识库构建
- 临床指南库:中华医学会、NCCN、ESC等权威指南
- 药品说明书库:50,000+种药物信息
- 学术文献库:PubMed、知网实时同步
- 两阶段检索
- 第一阶段:向量相似度搜索(Dense Retrieval),召回Top-50
- 第二阶段:Cross-Encoder精细重排序,筛选Top-3~5
- 可解释性机制
- 引用溯源:强制标注来源,如"根据《中国2型糖尿病防治指南(2020版)》第45页[1]"
- 知识门控:检索知识与内部参数冲突时,优先信任权威指南
- 拒答机制:置信度<0.6时,主动触发拒答逻辑
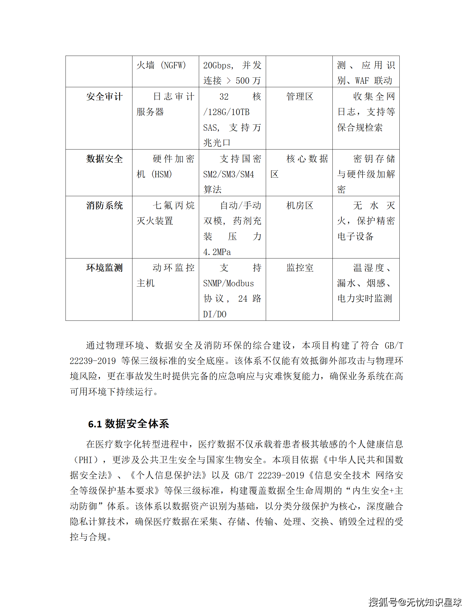
四、数据安全体系:等保三级的"铜墙铁壁"
4.1 数据分级分类保护
三级数据保护策略:

密钥管理:
- "一数一密"机制
- 硬件安全模块(HSM)部署在独立安全域
- 符合国密二级标准,密钥明文不出机
4.2 隐私计算技术应用
差分隐私(Differential Privacy):
- 拉普拉斯噪声生成引擎
- 动态隐私预算(Epsilon, ε)分配算法
- 多次查询后累积泄露风险控制在安全阈值内
同态加密(Homomorphic Encryption):
- 半同态(Paillier):医疗保险报销计算、多院区库存汇总
- 全同态(CKKS/BFV):AI辅助诊断模型训练,基于OpenFHE与Microsoft SEAL
- GPU加速卡处理密文乘法,计算延迟控制在业务可接受范围
4.3 全生命周期安全防护

4.4 网络安全等级保护(等保三级)
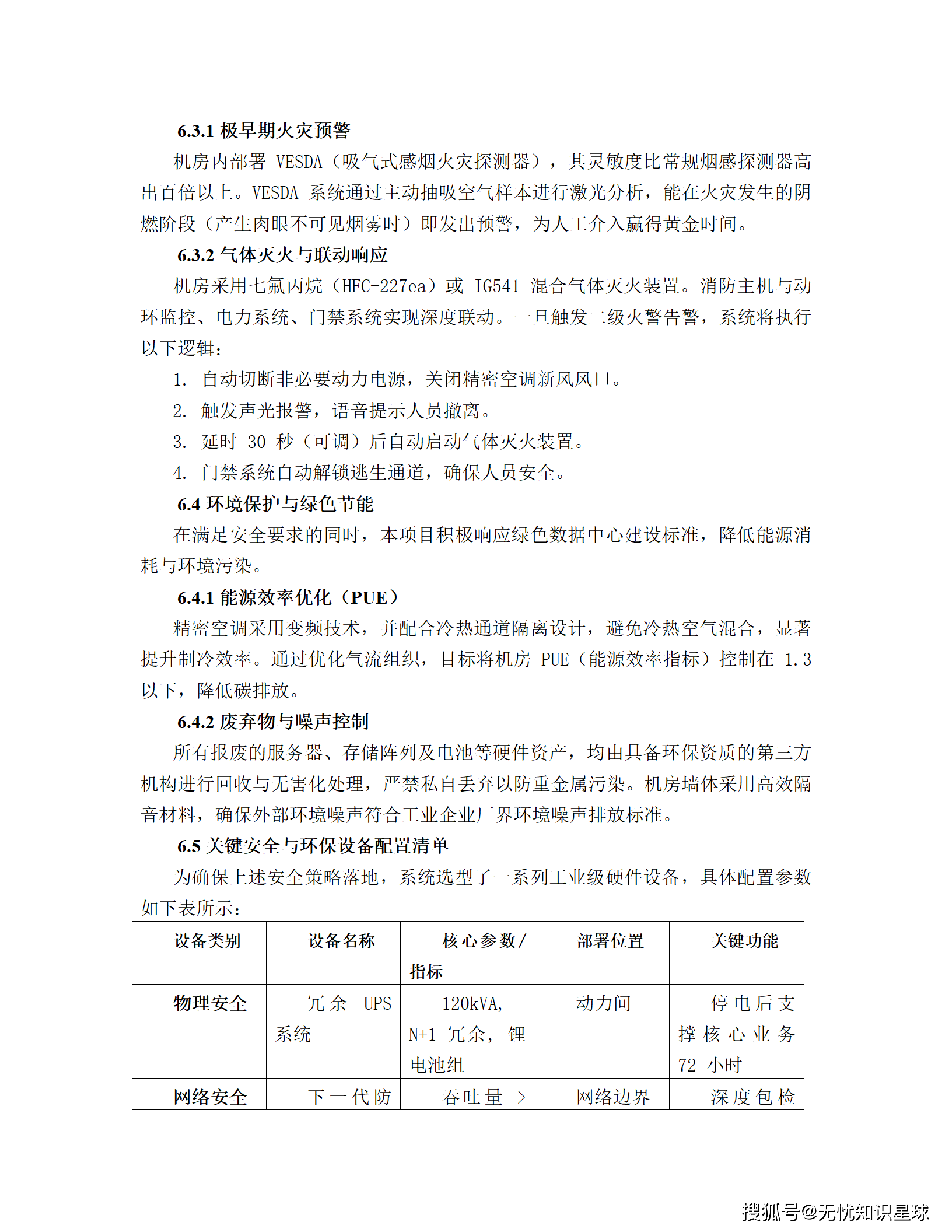
核心安全设备清单:

容灾备份指标:
- RPO(恢复点目标):核心系统<1分钟,PACS<24小时
- RTO(恢复时间目标):核心系统<15分钟,PACS<4小时
- 备份策略:3-2-1原则(3份副本、2种介质、1份异地)
五、投资估算与资金筹措:4500万元的"价值账本"
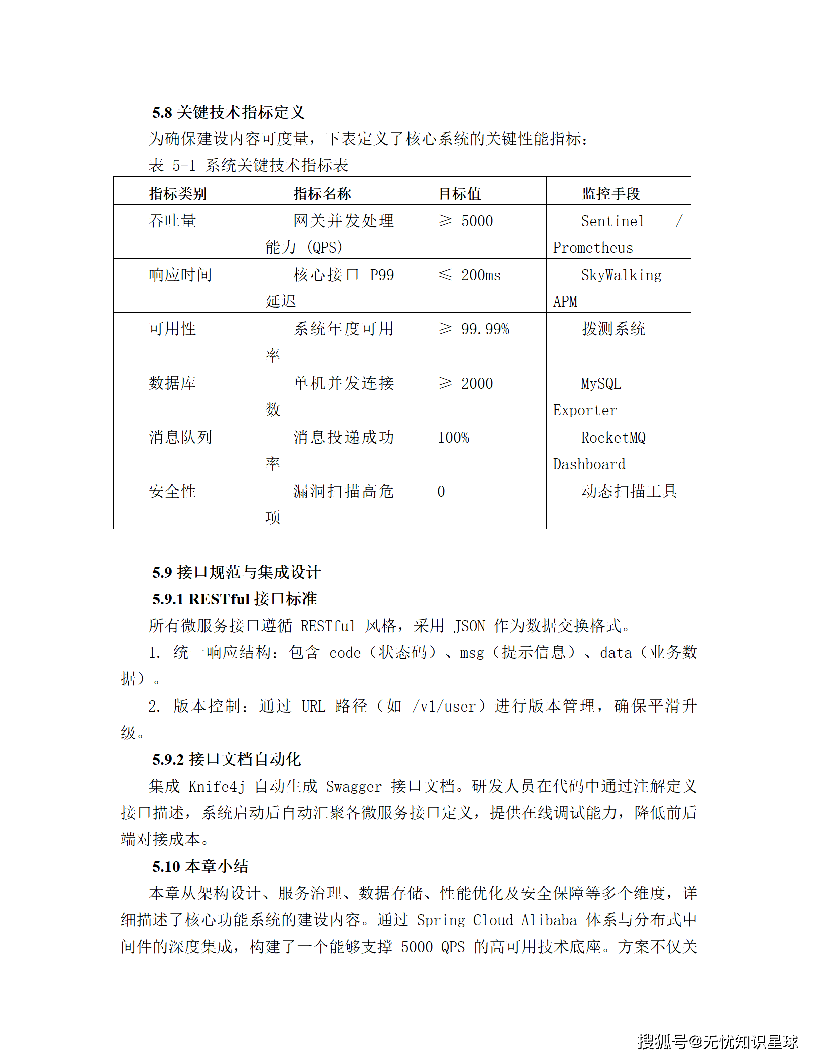
5.1 详细投资估算
5.1.1 硬件设备购置费(1688万元)

5.1.2 软件与算法服务费(1205万元)

项目总投资:约4500万元(含预备费、工程建设其他费用)
5.2 资金筹措方案

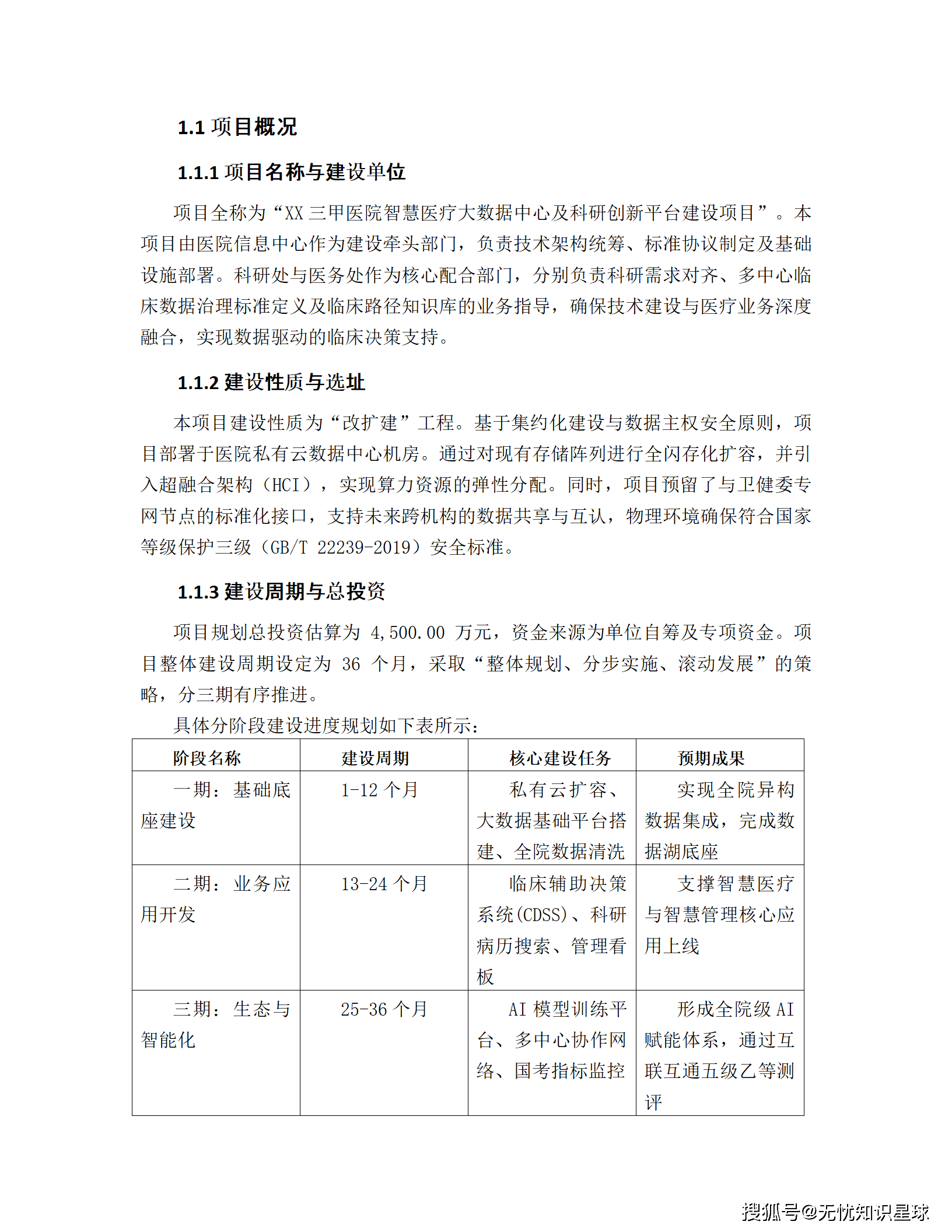
六、实施进度与组织保障:36个月的"马拉松"
6.1 三阶段建设周期

6.2 组织架构设计
┌─────────────────────────────────────┐
│ 数字化转型领导小组(院长挂帅) │
│ 最高决策机构 │
└─────────────┬───────────────────────┘
│
┌─────────────▼───────────────────────┐
│ PMO办公室 │
│ 项目整体管理与协调 │
└─────────────┬───────────────────────┘
│
┌─────────┼─────────┐
▼ ▼ ▼
┌───────┐ ┌───────┐ ┌───────┐
│技术攻关组│ │伦理审查│ │业务专家│
│(信息中心)│ │委员会 │ │ 组 │
│架构设计 │ │合规审查│ │需求分析│
│核心算法 │ │伦理评估│ │UAT测试 │
└───────┘ └───────┘ └───────┘
6.3 关键岗位配置

七、效益分析:从"成本中心"到"价值中心"
7.1 社会效益:医疗公平的新支点
基层医疗服务能力提升:

科研成果转化加速:
- 支持发表高水平SCI论文:15篇以上
- 孵化专病AI辅助诊断产品:5个(肺结节、糖网、卒中、阿尔兹海默等)
- 申请发明专利:8项
- 登记软件著作权:12项
7.2 经济效益:降本增效的"数字化账本"
效率提升:
- AI辅助生成病历、自动处理科研数据,节省医护人员**30%-40%**文书处理时间
- 智慧管理模块提升医疗资源周转率,降低运营成本
资源优化:
- 通过统一基础设施建设,避免重复投资,节约后续信息化建设成本20%以上
- 智慧管理模块精准调度床位、手术室、大型设备
资产沉淀:
- 数据资产与行业模型成为医院数字化资产核心,具备极高战略价值
7.3 管理效益:从"经验驱动"到"数据驱动"
- CMI值提升:智能辅助诊疗系统引导收治更多疑难复杂病例,优化诊疗路径
- 科研转化率:大数据平台缩短新药研发及临床试验周期
- 国考指标:通过智能化监控与预警,提升绩效考核排名
八、风险管控:医疗AI落地的"避雷指南"
8.1 核心风险矩阵

8.2 关键风险应对策略
8.2.1 算法伦理风险(R-01)
应对策略:
- “医生在环”(Human-in-the-loop):AI定位为"辅助工具",所有输出标注"仅供执业医师参考"
- 决策终审制:强制嵌入医生审核节点,电子签名确认后方可执行
- 可解释性机制(XAI):引入SHAP与LIME归因分析,展示决策依据
- 伦理审查:提交医疗机构伦理委员会审查,符合GB/T 35273-2020
8.2.2 模型"幻觉"风险(R-02)
应对策略:
- 强制RAG架构:禁止模型直接调用预训练参数,必须基于Milvus向量数据库的权威医学知识库
- 知识库准入:仅允许三甲医院临床路径、国家卫健委指南、权威教科书进入
- RLHF强化学习:资深主任医师团队对模型输出进行多维度打分
- 置信度阈值:Softmax概率<0.85时,自动触发熔断,转入人工处理
8.2.3 技术落地风险(R-03)
应对策略:
- 模型轻量化:INT8/FP16量化,显存占用降低50%-70%
- 知识蒸馏:以高性能大模型为教师,训练7B级小参数模型
- 硬件加速:部署Intel SGX或NVIDIA H800安全加密模块
- 弹性调度:Kubernetes+GPU-Manager,高峰期响应延迟<500ms
8.3 应急响应流程
异常触发 → 自动告警 → 熔断机制 → 溯源分析 → 模型重训 → 第三方验证 → 重新上线
│ │ │ │ │ │ │
▼ ▼ ▼ ▼ ▼ ▼ ▼
误诊率>0.1% 二级预警 降级人工 审计日志 增量训练 评测机构 验收合格
延迟>3s 传统规则库 全链路回溯 高质量数据 验证合格
九、结语:医疗智能化的"十五五"展望
本项目的建设是响应国家"人工智能+"行动计划的具体实践,通过构建"1个底座+2个中台+3大场景"的智慧医疗体系,实现了从"信息化"向"智能化"的范式跃迁。
三大核心价值:
- 技术领先性:5PFLOPS算力规模、万亿级参数大模型、联邦学习与隐私计算的深度融合,代表了医疗AI领域的前沿方向
- 安全合规性:全栈信创适配、等保三级安全体系、数据全生命周期防护,确保在极端环境下的业务连续性与数据主权安全
- 业务实效性:从辅助诊断到科研协作,从患者管理到运营决策,形成了"临床发现问题-科研解决问题-转化回馈临床"的闭环体系
在"十五五"期间,随着大模型技术的持续演进和隐私计算技术的成熟普及,医疗智能化将进入"数据驱动"的新纪元。本项目的实施不仅为医院自身的高质量发展注入新动能,更为我国医疗卫生事业的数字化转型提供了可复制、可推广的样板,助力实现"健康中国2030"的宏伟目标。
















































































更多推荐



所有评论(0)