数字图像处理篇---视频编码
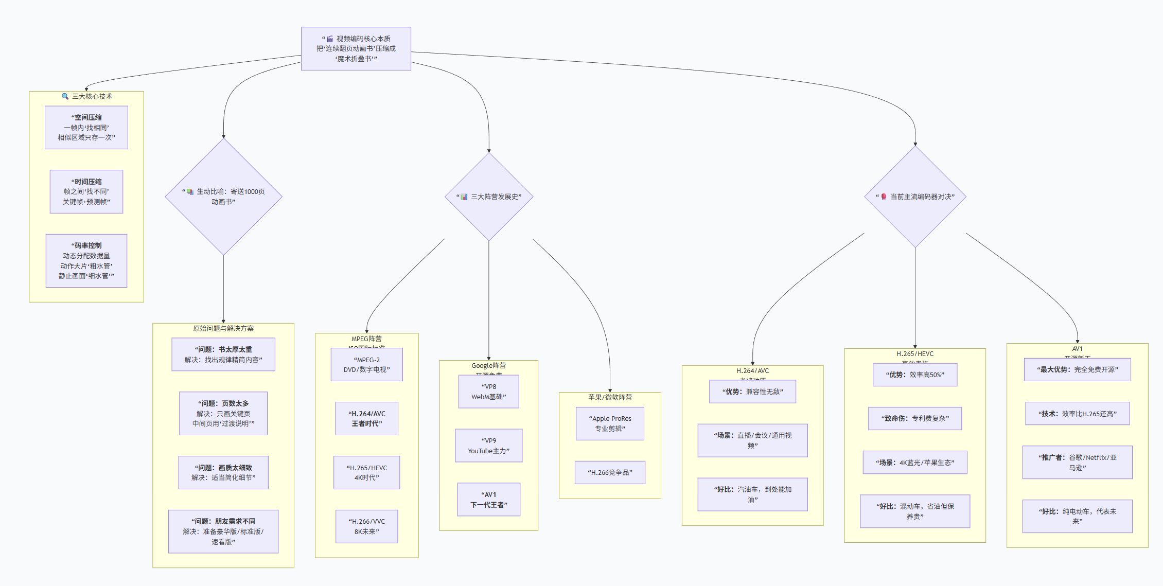
视频编码是将连续画面压缩成更小文件的技术,核心原理包括空间压缩(识别单帧内重复区域)、时间压缩(关键帧+差异帧)和码率控制。主流编码器中,H.264兼容性最佳,H.265效率更高但专利复杂,AV1作为开源新秀正在崛起。选择编码需考虑设备兼容性、内容类型和分发平台,普通用户可依赖平台自动选择,创作者建议用高质量中间格式编辑后转多种版本。未来AV1有望成为主流,而AI智能压缩和VR专用编码将是新方向。
🎬 一句话核心
视频编码 = 把巨长的“连续翻页动画书”,压缩成一本薄薄的“魔术折叠书”。
📚 生动比喻:理解视频编码的本质
想象你要寄一本1000页的翻页动画书给朋友:
| 原始问题 | 解决方法 | 对应视频概念 |
|---|---|---|
| 书太厚太重(文件巨大) | 找出规律,精简内容 | 空间压缩:一页内相似区域只存一次 |
| 页数太多(帧数太多) | 只画关键页,中间页用“过渡说明” | 时间压缩:关键帧 + 预测帧 |
| 画质太细致(分辨率太高) | 适当简化细节(远处小人不画五官) | 质量/码率控制 |
| 不同朋友不同需求 | 准备豪华版/标准版/速看版 | 编码档次/码率分级 |
视频编码器就像一个聪明的压缩魔术师,它的工作就是:
-
看:分析视频内容
-
想:找出重复和规律
-
压:用聪明的方法大幅精简
-
保:尽量让精简后的东西看起来和原来差不多
🔍 视频编码的三大核心技术
1. 空间压缩:一帧内的“找相同”
-
问题:一帧画面里有很多重复区域(比如蓝天、墙壁)。
-
方法:把画面分成小块(宏块),相似的小块只存一个,其他地方记“引用位置”。
-
好比:写文章时,同样的长名词,第一次写全称,后面都用缩写。
2. 时间压缩:帧之间的“找不同”
这是视频压缩最核心的魔法!
| 帧类型 | 作用 | 好比 |
|---|---|---|
| I帧(关键帧) | 完整保存的一帧,解码不依赖其他帧 | 动画书的关键页(完整画面) |
| P帧(预测帧) | 只存储和前一帧的差异 | “这一页,只有右上角的小鸟位置变了” |
| B帧(双向预测帧) | 参考前后帧计算差异,压缩率最高 | “这一页,结合前页和后页的变化来画” |
典型帧序列:I B B P B B P B B I ...
-
I帧大但独立(可以快速拖动到)
-
P帧/B帧很小(只有变化信息)
3. 质量与码率平衡
-
码率 = 每秒数据量(好比水管粗细)
-
固定码率:水管一直一样粗,简单但可能浪费
-
动态码率:根据画面复杂度自动调节(动作大片给粗水管,静止画面给细水管)
🥊 当前主流编码器详解
1. H.264(AVC)- “老将功臣”
-
地位:过去15年的绝对王者
-
特点:兼容性无敌,硬件支持全面,效率不错
-
场景:几乎所有设备都能播,直播、视频会议、普通视频
-
好比:汽油车,技术成熟,到处能加油
2. H.265(HEVC)- “高效贵族”
-
优点:比H.264效率高50%(同样画质体积减半)
-
致命伤:专利费复杂混乱,厂商不敢随便用
-
场景:4K蓝光、部分高端设备、苹果生态(苹果交了专利费)
-
好比:混动车,更省油但保养贵且复杂
3. AV1 - “开源新王”
-
最大优势:完全免费开源,无专利风险
-
技术:基于谷歌VP9,吸收各家精华,效率比H.265还高
-
推广者:谷歌、Netflix、亚马逊、英特尔等巨头联盟
-
现状:硬件支持快速普及,YouTube/Netflix已大量使用
-
好比:纯电动车,使用成本低,代表未来
4. VP9 - “过渡先锋”
-
谷歌在AV1前的开源编码,已被AV1取代
-
现在主要是YouTube在用
🎯 你应该关心什么?
作为普通用户
| 你遇到的场景 | 主要编码 |
|---|---|
| 看在线视频 | YouTube/Netflix:AV1或VP9 国内平台:H.264或H.265 |
| 手机拍视频 | iPhone:H.265(高效) 安卓:H.264(兼容好) |
| 视频会议 | H.264(确保所有人能看) |
| 看4K蓝光 | H.265(标准格式) |
作为创作者/开发者
| 你的需求 | 推荐编码 |
|---|---|
| 最大兼容性 | H.264(.mp4,码率8-12Mbps) |
| 4K网络分发 | H.265(体积小)或AV1(未来趋势) |
| 专业后期制作 | Apple ProRes或DNxHD(无损中间格式) |
| 网页嵌入 | H.264(主格式)+ VP9/AV1(给现代浏览器) |
🔮 视频编码的未来趋势
-
AV1将成主流:免费+高效,巨头力推,不可阻挡
-
H.266(VVC)面临挑战:技术更先进(效率再提50%),但专利问题更严重,可能叫好不叫座
-
AI编码兴起:用神经网络智能判断“哪些细节人眼敏感”,实现更智能压缩
-
沉浸式视频编码:VR/360°视频的特殊编码需求
💡 一句话总结各编码
-
H.264:“可靠的老将”,兼容性之王,哪里都能播
-
H.265:“高效的贵族”,画质好体积小,但专利费麻烦
-
AV1:“免费的未来”,巨头力推,大势所趋
-
ProRes/DNxHD:“专业的中间商”,编辑时用,发布时要转码
🎪 形象化总结
想象视频编码是个运输公司:
-
H.264 = 普通货车:运力一般,但能去任何地方
-
H.265 = 加长冷藏车:运力强,但要办特殊通行证
-
AV1 = 新能源货机:运力最强,免费充电,但机场还不够多
-
ProRes = 工厂内部传送带:只在厂房内用,不对外运输
选择原则:
-
给谁看?(兼容性优先)
-
看什么?(动作片需要更高码率)
-
在哪看?(网络环境决定码率)
-
谁出钱?(专利成本考虑)
现在你对视频编码应该有个清晰的概念了!
视频编码完全解析:从原理到应用

🎯 视频编码选择决策流程图

🏆 各编码器形象化总结
| 编码器 | 形象比喻 | 核心特点 | 最佳场景 |
|---|---|---|---|
| H.264/AVC | 🚚 普通货车 | 兼容性无敌,哪里都能跑 | 直播、视频会议、通用分发 |
| H.265/HEVC | 🚛 加长冷藏车 | 效率高50%,要特殊通行证 | 4K蓝光、苹果设备、高端内容 |
| AV1 | ✈️ 新能源货机 | 免费开源,运力最强 | YouTube/Netflix、未来项目 |
| VP9 | 🚄 高速动车 | 谷歌开源,过渡技术 | YouTube、WebM格式 |
| ProRes | 🏭 工厂传送带 | 无损质量,只内部用 | 专业视频剪辑、后期制作 |
🎪 运输公司比喻:完整理解编码生态

💎 终极选择口诀
“四看原则”选编码
一看受众设备:
-
老少皆宜,设备混杂 → H.264
-
苹果用户,4K电视 → H.265
-
现代设备,网速快 → AV1
二看内容类型:
-
动作大片,快速运动 → 高码率 + 高效编码
-
讲座谈话,静止画面 → 低码率 + 标准编码
-
专业制作,还要编辑 → 无损中间格式
三看分发平台:
-
YouTube/Netflix → 优先AV1/VP9
-
国内平台 → H.264/H.265
-
自建网站 → H.264为主 + AV1备用
四看成本考量:
-
预算有限,怕专利 → AV1
-
不差钱,要最好 → H.265(付专利费)
-
完全不想麻烦 → H.264
技术参数快速参考
| 场景 | 推荐编码 | 容器格式 | 建议码率(1080p) | 关键帧间隔 |
|---|---|---|---|---|
| 网络视频 | H.264 | .mp4 | 3-5 Mbps | 2秒 |
| 高清直播 | H.264 | .flv/.ts | 3-4 Mbps | 2-4秒 |
| 4K流媒体 | H.265/AV1 | .mp4/.mkv | 8-15 Mbps | 4秒 |
| 手机拍摄 | H.265 | .mov/.mp4 | 自适应 | 自动 |
| 专业存档 | ProRes | .mov | 无损 | 全I帧 |
🚀 行动建议
对于大多数人:
-
观看:不用操心,平台会自动选最佳编码
-
分享:手机直接拍默认设置就行
-
偶尔编辑:用H.264导出,兼容性第一
对于创作者:
-
拍摄:用设备支持的最高质量
-
编辑:用ProRes/DNxHD等中间格式
-
导出:准备多个版本:AV1(未来)+ H.264(现在)
-
发布:根据平台要求转换格式
一句话记住:
编码是“聪明的压缩”,目的是“用更小的空间,存更多的内容,看更好的画质”。
选择编码就是选择“让谁看,怎么看,看多好”的平衡艺术。
更多推荐


所有评论(0)