OpenCSG x MemVerge战略社区合作共建企业级OpenClaw
OpenCSG与MemVerge达成战略合作,在CSGHub中引入Agent Memory Service,为AI Agent提供长期记忆能力。传统Agent因缺乏记忆功能难以实现规模化部署,此次合作通过标准化的分层架构设计,使Agent能够跨会话继承上下文、积累经验并共享信息。MemVerge的MemMachine作为首个Memory Backend接入系统,采用可插拔架构支持企业灵活选择。该方
从“健忘”到“记忆”:2026年Agent 进化的分水岭
随着 AI Agent 从实验走向生产,其“记忆能力”成为企业规模化落地的关键瓶颈。近日,OpenCSG(开放传神)与 MemVerge 宣布达成战略合作,在 CSGHub 中引入 Agent Memory Service,为Agent 提供原生、可扩展、可私有化部署的长期记忆能力。

合作背景:Agent的长期记忆需求
传统的 Agent 往往是“无状态”的:每一次任务执行都从零开始,每一次对话结束经验随即消失。
IDC 报告显示,到 2030 年全球将有 22 亿个 AI Agent 运行,AI Agent 将在未来几年内以“数字劳动力”的形式大规模存在。
然而,当前企业级 Agent 多数仍停留在试点阶段。
从试点走向规模化部署的关键前提之一,是 Agent 是否具备跨时间的持续性记忆能力。长期记忆并非模型能力的附属功能,而是 Agent 能否承担长期职责、保持行为一致性、并融入企业治理体系的基础设施。
以金融投研场景为例,传统 Agent 无法记住上周的调仓逻辑和市场判断依据,导致每次分析都要重新梳理历史脉络;在医疗诊疗辅助场景中,Agent 可能丢失患者的既往病史和用药记录,无法提供连续性的健康管理建议。
本次合作让 AgenticHub 中的 Agent 具备真正的长期记忆能力:记住历史任务与决策过程,不再重复犯错;跨会话继承上下文与用户偏好;在多轮任务中持续积累经验;在团队协作场景下,不同 Agent 可以共享关键信息与决策依据。

合作内容:标准化的Agent Memory架构
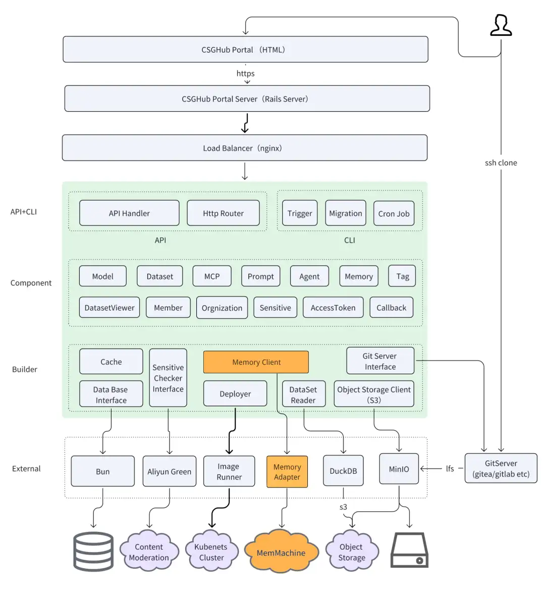
CSGHub 并未将 Agent Memory 绑定到单一实现,而是设计了一套开放、标准化的 Agent Memory 服务架构,并与 MemVerge 合作,将 MemMachine 作为首个 Memory Backend 接入。

从上图可以看到,CSGHub 采用了分层架构设计:在 Builder 层中包含了 Memory Client 组件,通过 Memory Adapter 与外部的 MemMachine 服务进行交互。这种设计使得 Memory Service 能够作为可插拔的基础设施组件,与 CSGHub 的其他核心能力(如模型管理、数据集处理、Agent 编排等)无缝协同工作。

统一的 Memory REST API Contract。提供规范化的请求与响应模型,覆盖 Agent Memory 的完整生命周期操作。API 设计遵循 RESTful 规范,支持标准的 CRUD 操作,每个 API 调用都返回规范化的响应结构,确保不同 Memory Backend 的返回格式保持一致。
基于 Adapter 的可插拔架构。CSGHub 定义了标准的 Memory Adapter 接口规范,MemVerge 的 MemMachine 作为首个 Memory Backend Adapter 接入系统。Adapter 层承担协议转换、数据映射、错误处理等职责,将不同 Memory 引擎的异构接口统一为 CSGHub 内部的标准调用。这意味着企业可以根据自身需求选择最适合的 Memory Backend,未来可以无缝切换或升级 Memory 引擎。
MemMachine 的核心能力。MemVerge 的 MemMachine 是业界领先的 AI Memory Layer 解决方案,采用分层记忆架构:Episodic Memory(场景记忆,记录发生过的对话或事件);Semantic Memory(语义记忆,总结场景记忆形成用户画像);支持大规模 Memory 检索与过滤,可处理数百万级别的记忆条目。

MemVerge 联合创始人兼CEO 范承工:
若想让 AI 在工作中真正发挥价值、在企业场景中值得信赖,我们就必须直面当前 AI 技术栈中缺失的关键一环:记忆能力。
OpenCSG 创始人兼CEO 陈冉:
根据 Memory REST API 文档和 Backend Adapter 开发指南,社区开发者可以在CSGHub上根据自身需求扩展自定义 Memory Backend,为构建开放的 Agent Memory 生态奠定了基础。
合作成果:企业级、原生、可私有化
原生集成,统一部署
Agent Memory Service 并非“外接组件”或“第三方插件”,而是作为 CSGHub 原生能力深度集成。通过 Helm subchart 方式将 MemMachine 纳入 CSGHub 的部署体系,Memory Service 与 CSGHub Server 在同一 Kubernetes 集群中协同部署。
这种原生集成(Native Integration)与市面上常见的“外接插件”有本质区别:外接插件通常需要额外的网络调用、独立的认证授权和复杂的数据同步机制,而原生集成则实现了统一的生命周期管理、共享的安全策略和零延迟的内部通信,为企业提供了更稳定、更高效、更易维护的解决方案。

完全私有化部署
Memory 数据完全存储在企业内部,满足政务、金融、医疗等对数据安全有严格要求的行业的合规需求。企业可以根据自身资源情况,灵活调整 Memory Service 的计算与存储资源。
这使得 AgenticHub 中的 Agent Memory 能力,不仅适用于实验与原型开发,也可以直接落地于生产环境。
合作意义:构建开放的 Agent 平台生态
通过与 MemVerge 的合作,CSGHub 正在持续完善 AgenticHub 在 Agent 基础设施层的关键能力。Agent Memory Service 的引入,标志着 CSGHub 从“提供 Agent 开发工具”向“构建 Agent 基础设施平台”的战略升级,更体现了 OpenCSG 从开源社区平台向企业 AI 基础设施提供商的深度转型。
Salesforce Agentic Enterprise Index数据显示,在2025年上半年,首次采用AI Agent的企业数量增长 119%。
2026 年被称为“Agent 元年”,企业已经度过了“尝鲜”阶段,开始追求稳定、可复用、可扩展的 Agent 解决方案。CSGHub 与 MemVerge 的合作,为企业提供了一条从实验到生产的可行路径。
未来,CSGHub 将继续围绕 Agent 的记忆、推理、工具协同与生命周期管理,构建开放、可扩展、面向企业落地的 Agent 平台生态。
合作影响力:共赢协同发展
对双方而言,这次合作完善了各自在 AI 基础设施领域的战略布局。OpenCSG与 MemVerge 的合作补齐了 AgenticOps 方法论中关键的“记忆层”能力,标志着 OpenCSG 从开源社区平台向企业 AI 基础设施提供商的战略转型迈出了重要一步。对 MemVerge 而言,CSGHub 作为首个将 MemMachine 集成为原生 Memory Backend 的企业级平台,验证了其长期愿景——AI Memory 将成为如同数据库或存储系统一样的企业基础设施。

对行业和企业而言,这次合作的开放架构为 Agent 的生产落地提供了可行路径。CSGHub 设计了标准化的 REST API Contract 和 Adapter 接口规范,允许企业根据自身需求选择或切换不同的 Memory Backend,为行业树立了“标准化接口 + 可插拔实现”的最佳实践。这种开放架构打破了供应商锁定困境,使 Agent 能够在政务、金融、医疗等对数据安全和合规性要求严格的行业中真正落地并持续优化,帮助企业将 AI 从技术负担转化为稳定增长引擎。
从长远来看,双方的合作正在共同定义 AI 基础设施的开放标准与最佳实践。随着 Agent 从实验原型走向生产系统,记忆、推理、工具协同与生命周期管理将成为企业 AI 平台不可或缺的核心能力,而 CSGHub 与 MemVerge 的合作正在为这一未来奠定坚实的基础。
下一步计划
OpenCSG 与 MemVerge 将持续深化合作,在以下方向推进:
- 技术层面:优化 Memory Service 的性能与可扩展性,支持更多 Memory Backend 的接入,完善 Agent Memory 的标准化接口规范。
- 生态层面:联合更多企业与开发者,共建开放的 Agent Memory 生态,推动 AI Memory 成为企业 AI 基础设施的标准组件。
- 应用层面:在金融、医疗、政务等重点行业落地更多 Agent 应用案例,验证 Agent Memory 在生产环境中的价值。
立即体验
📍 CSGHub 试用申请
📍 MemMachine 开源项目
- 官方网站:https://memmachine.ai
- 开源仓库:https://github.com/MemMachine/MemMachine
- 官方文档:https://docs.memmachine.ai
📍 技术支持
OpenCSG商务合作:business@opencsg.com
MemVerge商务合作:support@memverge.com
关于OpenCSG
OpenCSG 是全球领先的开源大模型社区平台,致力于打造开放、协同、可持续生态,AgenticOps是人工智能领域的一种AI原生方法论,由OpenCSG(开放传神)提出。AgenticOps是Agentic AI的最佳落地实践也是方法论。核心产品 CSGHub 提供模型、数据集、代码与 AI 应用的 一站式托管、协作与共享服务,具备业界领先的模型资产管理能力,支持多角色协同和高效复用。
关于MemVerge
MemVerge 是 AI Memory Layer 领域的领先厂商,其 MemMachine 产品为 AI Agent 提供 Episodic Memory、Semantic Memory 和 Long-term Memory 能力,已被众多创新企业和开发者选为 Agent 记忆系统的基础设施。
更多推荐


所有评论(0)