百思数据治理大模型(BS-LM)技术白皮书(下篇)
当前,数据已跃升为数字经济的核心生产要素,但传统依赖人工与静态规则的数据治理模式,正面临规则僵化、语义割裂、知识难沉淀等系统性挑战,严重制约了数据价值的释放。行业亟需一场从“规则驱动”到“智能驱动”的范式变革。为此,百分点科技正式发布《百思数据治理大模型技术白皮书》,首次系统性阐述了以生成式AI与领域大模型为核心的智能治理新路径。此部分为下篇,承接上篇对模型架构与训练范式的阐述,下篇进一步聚焦于模
当前,数据已跃升为数字经济的核心生产要素,但传统依赖人工与静态规则的数据治理模式,正面临规则僵化、语义割裂、知识难沉淀等系统性挑战,严重制约了数据价值的释放。行业亟需一场从“规则驱动”到“智能驱动”的范式变革。
为此,百分点科技正式发布《百思数据治理大模型技术白皮书》,首次系统性阐述了以生成式AI与领域大模型为核心的智能治理新路径。此部分为下篇,承接上篇对模型架构与训练范式的阐述,下篇进一步聚焦于模型融合与知识回放机制、系统化评估体系以及全生命周期治理场景的智能落地。
作为AI原生的新一代数据治理平台——百思数据治理平台(AI-DG)的智能内核,BS-LM以“知识+推理”为核心,深度融合DCMM、DAMA等国际国内治理框架及百分点科技近千个项目的实战经验。本白皮书重点揭示了BS-LM如何通过构建“知识原语”体系、采用多阶段监督学习等先进训练范式,形成对治理规则的精准理解与专家级认知能力,从而为构建可理解、可规划、可执行的智能治理体系奠定坚实的技术基础,标志着数据治理正式迈入“智理”新时代。
目录
1 引言
2 行业挑战与趋势:传统数据治理的挑战与智能化转型的必然
2.1 传统数据治理的挑战
2.2 国内外实践路径与趋势
3 从治理到智理:百思数据治理大模型(BS-LM)
3.1 模型介绍
3.2 模型优势
3.3 核心能力
4 模型架构与训练范式:从知识原语到模型融合
4.1 知识语料构建
4.2 多阶段监督学习
4.3 模型融合与知识回放
4.4 模型评估基准
5 应用场景:全生命周期的智能治理
5.1 重塑数据治理流程
5.2 智能主数据管理支撑
5.3 智能数据资源编目
5.4 智能指标体系建设
6 未来展望
4 模型架构与训练范式:从知识原语到模型融合
4.3 模型融合与知识回放
在数据治理场景中,不同任务与领域往往存在显著的知识差异与逻辑复杂性。例如,数据标准识别需要精准的术语理解与规范映射能力;质量规则生成依赖于指标口径、数据血缘与异常检测逻辑的深度掌握;而资产评估与治理流程优化则涉及跨系统、多层级的数据整合与策略推演。
单一模型难以在所有任务中兼顾精度、稳定性与泛化性。为此,百思数据治理大模型(BS-LM)在训练体系的最后阶段,引入模型融合机制,将多个具备领域专精能力的子模型整合,构建出涵盖领域知识、实施规划和执行技能相关能力的组织级大模型。
在前期训练阶段,系统针对不同治理业务域分别构建了多个“领域专家模型”。这些专家模型在各自垂直领域拥有深度专业能力,但在跨域任务中可能存在语义差异与风格不一致的问题。为此系统采用模型融合策略实现组织级认知统一。

图4 多模型融合与数据回放
模型通过统一的知识原语体系与共享语义空间,对各专家模型的内部表示进行对齐。在这一过程中,能够学习不同专家模型间的概念对应关系与语义映射机制,从而在跨领域任务中形成知识互补与语义共识,为后续能力融合奠定统一认知基础。
在此基础上,模型进一步引入任务向量算法,通过在高维参数空间中对不同任务进行向量化建模,实现任务间的语义对齐与能力迁移。该方法将每个特定任务的参数变化映射为独立的“任务向量”,并通过叠加、加权或差分等向量运算,高效组合多种任务能力。
例如,通过将“数据质量规则生成”与“标准口径校验”任务的向量进行融合,模型能够快速捕捉两类任务间的共性逻辑,并自主推理出新的混合型任务解决路径。
融合后的模型需进一步执行数据回放过程,以缓解模型融合阶段可能出现的知识遗忘问题。该过程通过在融合后重新暴露部分关键数据样本,使模型在保持新增知识能力的同时,巩固其对原有语义与知识结构的掌握。
回放数据集分为两类,通识回放数据和领域回放数据,具体说明如下:
-
通识回放数据:选取自开源高质量数据集(如SmolTalk-Chinese、Open Math Reasoning等),用于保持模型在通用语言理解与推理能力上的稳定性,防止在领域适配中出现语义偏移或表达退化。
-
领域回放数据:源自当前构建的知识语料库中约15%的代表性样本,覆盖数据标准、质量规则、行业知识等内容,用于强化模型在数据治理语义上的持续记忆与关联理解。
通过模型融合和知识回放,百思数据治理大模型(BS-LM)在模型融合阶段实现了从单一任务专精到多任务协同的智能跃迁,显著提升了模型的跨领域泛化能力,为复杂场景下的智能治理提供了更高层次的知识整合与推理能力,形成真正意义上的“组织级智能协同体”。
4.4 模型评估基准
为了验证大模型在数据治理领域的应用能力,我们建立了完整的数据治理大模型评估体系。本评估体系不仅面向模型内部效果对比,更强调在实际业务落地中的应用表现,力求通过标准化的任务定义、指标设计与测试样例,实现跨版本、跨模型的可量化对比与持续优化。
评估体系采用“任务分解 + 指标量化 + 场景验证”的结构,覆盖从语义理解到结果产出的全流程,为模型研发、优化及上线提供客观、统一的技术评估依据。

图5 模型评估基准
为系统性、客观化地评估百思数据治理大模型(BS-LM)在数据治理领域的智能化表现,从数据标准识别、数据模型推荐、智能代码生成、质量规则推荐等十几个核心场景出发,构建了一套完整的大模型评估体系。该体系用于在衡量大模型在理解业务语义、执行复杂任务、融合行业知识以及生成结构化产出的能力,重点关注模型的准确性、完整性、可解释性与可复用性。
此外,为全面验证大模型在真实业务场景中的稳定性与高效性表现,我们从输入扰动稳定性、语义一致性、异常容错能力、响应时延、计算效率、资源利用率等多个维度出发,对模型在不同任务负载与多样化输入条件下的表现进行系统性验证,确保模型在复杂环境中仍能保持稳定输出和高效响应。

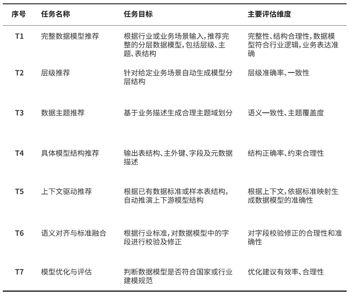
表 1 能力评估示例(数据模型推荐场景)
评估显示,与其他开源通用模型相比,百思数据治理大模型(BS-LM)在各领域场景均展现出显著的专业性与行业适配优势。例如在数据模型推荐与规划场景中,百思数据治理大模型(BS-LM)能够深入理解数据治理体系的模型结构和行业建模逻辑,展现出对应急管理、环保、政务等行业数据规范的深度理解能力。与开源通用模型相比,其输出的模型层次更加清晰、表结构更贴合业务语义、字段定义更符合行业标准,体现出明显的“领域专精化”特征。
5 应用场景:全生命周期的智能治理
百思数据治理大模型可为数据治理全生命周期提供智能化支撑,覆盖全流程治理、智能主数据管理、智能数据资源编目及智能指标体系建设等关键应用场景。
5.1 重塑数据治理流程
百思数据治理大模型(BS-LM)能够重塑数据治理的规划与实施流程, 实现全生命周期治理的高效与标准化。智能数据治理流程如图所示。

图6 智能数据治理支撑
在项目总体规划阶段,模型能够结合行业最佳实践与当前业务语境,智能规划体系化治理方案,并提供针对不同场景的治理策略推荐。
在调研与设计阶段,模型可辅助业务需求调研,智能推荐并设计数据标准与数据仓库模型,同时完成全域数据资源盘点,将传统依赖专家经验、耗时数月的工作压缩至数周。
在执行与实施环节,模型可支持智能数据集成任务,自动生成结构化与非结构化的任务执行流程。
在管控与运维阶段,模型能够进行数据质量规则配置、元数据管理,并支撑数据安全与智能化运维工作。
通过覆盖“规划—设计—开发—质检”全生命周期的治理环节,百思数据治理大模型(BS-LM)构建了一体化的智能治理体系,实现从规划到落地的全流程自动化与智能化,大幅降低技术门槛并显著提升治理实施效率。
5.2 智能主数据管理支撑
百思数据治理大模型(BS-LM)能够智能支撑主数据管理工作,进行主数据识别、主数据处理及实体归一等工作。
模型支持的主数据智能化能力如图所示。

图7 智能主数据管理支撑
在智能主数据识别方面,模型具备对多源数据的语义理解与结构识别能力,能够自动解析字段含义、识别实体类型并建立语义映射关系,实现对主数据智能识别入库的能力。
在智能主数据处理方面,模型能够基于处理目标自动进行任务规划,完成从质量评估、标准推荐、任务生成到修复与补全的全流程智能处理工作。通过对数据内容与规则知识的深度推理,模型可生成最优处理策略,实现主数据质量的持续提升与动态优化。
在实体归一方面,模型能够基于语义相似度计算、上下文理解与推理,对来自不同系统、不同来源的主数据进行自动匹配、融合与归一化处理,识别并消除重复记录,统一主数据标识与实体关系,形成可信的一体化主数据视图。
通过上述能力,百思数据治理大模型(BS-LM)能够使主数据管理从被动维护走向主动感知与自优化,为客户构建高一致性、高可信度的智能主数据底座。
5.3 智能数据资源编目
百思数据治理大模型(BS-LM)在数据资源编目方面,具备对数据表元数据、内容样本及业务上下文的多维提取与语义分析能力。模型能够自动识别数据的结构特征与业务语义,从而支撑智能化的数据目录构建。在编目过程中,模型可基于业务知识实现字段级的业务属性补齐与标准化命名,自动完成数据的分级、分类与目录归属判定,确保目录结构的一致性与可扩展性。同时,模型还支持数据目录与服务目录的自动挂载,实现数据资源与服务能力的联动,使数据从“静态存量”转化为可调用、可复用的“动态资产”。智能数据资源编目流程如图所示。

图8 智能数据资源编目
通过智能编目能力,百思数据治理大模型(BS-LM)不仅显著提升了数据资源整合与发布的效率,也为客户构建了高质量、可搜索、可理解的数据资产底座,为数据共享、数据资产管理及数据价值挖掘提供坚实支撑。
5.4 智能指标体系建设
百思数据治理大模型(BS-LM)在智能指标体系建设方面,能够助力客户实现从指标定义规划到指标根因分析的全链路智能化管理。智能指标体系建设如图所示。

图9 智能指标体系建设
在指标规划方面,模型可基于战略目标,智能进行业务域的拆解并自动构建分层、关联明确的指标体系,提供智能化的指标定义与命名标准建议。模型能够理解业务上下文,识别重复、模糊或不一致的指标项,自动生成规范化的指标口径说明与计算逻辑,从源头保障指标体系的系统性与可维护性。
在智能监控与诊断方面,模型具备对核心指标的动态监测能力,能够实时捕捉异常波动并识别潜在风险。在问题发现环节,系统可对结果指标进行智能分析,并进行指标预警。在问题分析环节,模型可结合多维度数据进行自动归因分析,支持从业务域、数据源到具体字段级的下钻追溯,精准识别导致异常的关键因素。在问题解决与优化环节,模型能够调节可控指标,实现持续目标增长。
通过智能指标体系建设能力,百思数据治理大模型(BS-LM)帮助客户构建“指标统一、监控智能、分析精准”的现代化数据治理体系,全面提升数据驱动决策的准确性与效率。
6 未来展望
百思数据治理大模型(BS-LM)不仅是数据治理智能化的重要里程碑,更是迈向自进化治理体系的起点。未来,我们将从自身能力演进与行业生态共建两方面持续深化模型能力与治理体系建设。
在自身演进方面,百分点科技将持续推进数据治理AI Agent体系化建设,构建具备自治学习、任务协同与智能决策能力的多智能体协同体系,实现“规划—执行—评估—优化”的自循环治理机制。同时,依托模型的持续学习与知识沉淀能力,打造自进化治理系统,使大模型能够不断吸收项目经验与行业知识,动态更新治理规则与知识结构,形成持续进化、不断成长的智能治理中枢。
在行业协同方面,百分点科技将积极推动跨域知识融合与行业共建,联合政务、应急、环保等关键行业建立治理知识库,形成可共享、可扩展的“行业级治理知识共创网络”,助力行业知识体系标准化与智能化。同时,强化可信AI与合规治理融合,构建透明、可审计、可控的大模型治理体系,确保AI在数据治理领域的安全、合规与可持续发展。
百思数据治理大模型(BS-LM)以深厚的行业积淀为基石,以AI推理与语义理解为核心动力,正重新定义数据治理的智能化边界。它让治理不再是繁琐的人工过程,而是一个可理解、可协同、可进化的智能体系。
在未来,百分点科技将继续践行“用Data+AI构建更智能的世界”的使命,构建可信数据智能的新范式。
文章首发于百分点科技官网:百思数据治理大模型(BS-LM)技术白皮书
更多推荐

所有评论(0)