构建时序感知的智能RAG系统:让AI自动处理动态数据并实时更新知识库
构建时序感知的智能RAG系统:让AI自动处理动态数据并实时更新知识库
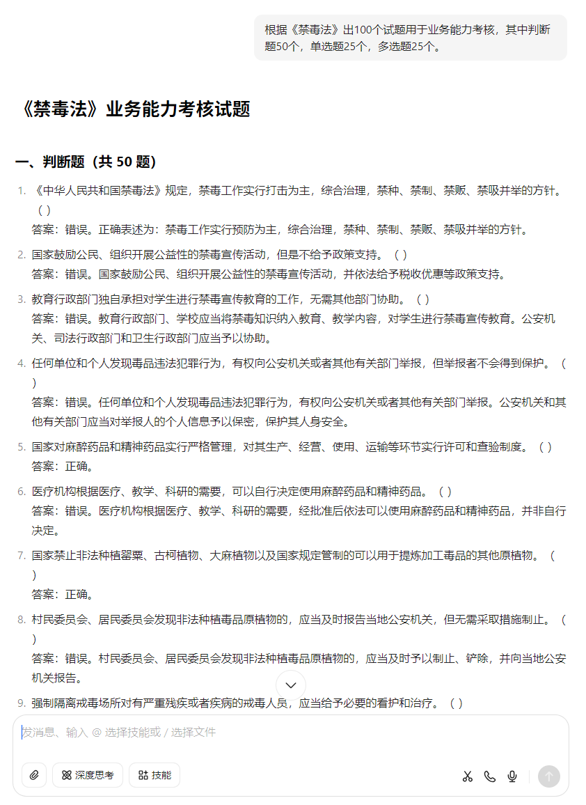
得上峰令,弄一套业务试题库,进行技能考核。
我懂个锤子哟,把文件翻来覆去看了几遍,有个大概印象,直接开搞,让豆包、通义它们去干吧,找个法律条文先试试水。
从政府官网选择《禁毒法》(https://www.gov.cn/zhengce/2007-12/29/content_2602213.htm)

因为上下文长度的关系,中间中断了一次,然后继续生成。

搞定了,方便快捷省事。按照这个思路就可以拿任意行业的知识去工作并交差。
啪,蠢人灵机一动:
这不就是知识库吗?我放到本地部署的dify,那我不就可以让更多的人按照考试主题一起出题了嘛。
在dify里新建知识库:


jina自动爬取效果很不错,速度也快。
配置知识库:

不是规整的QA,所以没有设置。
测试下知识库的召回率:


这不马上炼丹完成了嘛,我高兴的!
建立Agent:

运行看效果:
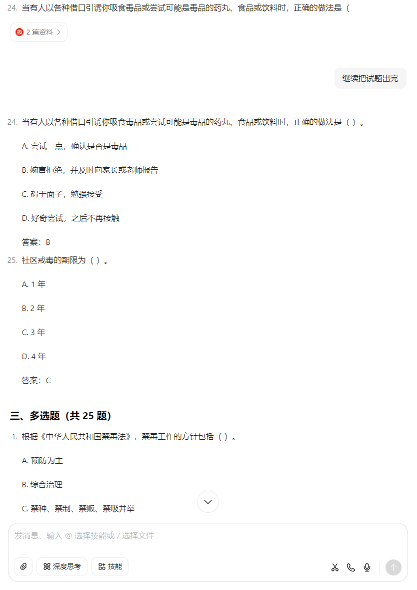
主题一(自愿戒毒):
耗时 41.69 秒
花费 Token 2,712

主题二(社区戒毒):
耗时 43.55 秒
花费 Token 5,529

不到1分钟,一切顺利。
还可以按照特定格式整理好

早知道这样,我还看个锤子哟,还把文件翻来覆去看几遍,以后工作上的事直接给AI搞,自己省省脑子吧。主要我不确定我有没有脑子。
大模型算是目前当之无愧最火的一个方向了,算是新时代的风口!有小伙伴觉得,作为新领域、新方向人才需求必然相当大,与之相应的人才缺乏、人才竞争自然也会更少,那转行去做大模型是不是一个更好的选择呢?是不是更好就业呢?是不是就暂时能抵抗35岁中年危机呢?
答案当然是这样,大模型必然是新风口!
那如何学习大模型 ?
由于新岗位的生产效率,要优于被取代岗位的生产效率,所以实际上整个社会的生产效率是提升的。但是具体到个人,只能说是:
最先掌握AI的人,将会比较晚掌握AI的人有竞争优势。
这句话,放在计算机、互联网、移动互联网的开局时期,都是一样的道理。
但现在很多想入行大模型的人苦于现在网上的大模型老课程老教材,学也不是不学也不是,基于此我用做产品的心态来打磨这份大模型教程,深挖痛点并持续修改了近100余次后,终于把整个AI大模型的学习路线完善出来!

在这个版本当中:
您只需要听我讲,跟着我做即可,为了让学习的道路变得更简单,这份大模型路线+学习教程已经给大家整理并打包分享出来, 😝有需要的小伙伴,可以 扫描下方二维码领取🆓↓↓↓

一、大模型经典书籍(免费分享)
AI大模型已经成为了当今科技领域的一大热点,那以下这些大模型书籍就是非常不错的学习资源。

二、640套大模型报告(免费分享)
这套包含640份报告的合集,涵盖了大模型的理论研究、技术实现、行业应用等多个方面。无论您是科研人员、工程师,还是对AI大模型感兴趣的爱好者,这套报告合集都将为您提供宝贵的信息和启示。(几乎涵盖所有行业)
三、大模型系列视频教程(免费分享)

四、2025最新大模型学习路线(免费分享)
我们把学习路线分成L1到L4四个阶段,一步步带你从入门到进阶,从理论到实战。

L1阶段:启航篇丨极速破界AI新时代
L1阶段:了解大模型的基础知识,以及大模型在各个行业的应用和分析,学习理解大模型的核心原理、关键技术以及大模型应用场景。

L2阶段:攻坚篇丨RAG开发实战工坊
L2阶段:AI大模型RAG应用开发工程,主要学习RAG检索增强生成:包括Naive RAG、Advanced-RAG以及RAG性能评估,还有GraphRAG在内的多个RAG热门项目的分析。

L3阶段:跃迁篇丨Agent智能体架构设计
L3阶段:大模型Agent应用架构进阶实现,主要学习LangChain、 LIamaIndex框架,也会学习到AutoGPT、 MetaGPT等多Agent系统,打造Agent智能体。

L4阶段:精进篇丨模型微调与私有化部署
L4阶段:大模型的微调和私有化部署,更加深入的探讨Transformer架构,学习大模型的微调技术,利用DeepSpeed、Lamam Factory等工具快速进行模型微调,并通过Ollama、vLLM等推理部署框架,实现模型的快速部署。

L5阶段:专题集丨特训篇 【录播课】

全套的AI大模型学习资源已经整理打包,有需要的小伙伴可以微信扫描下方二维码,免费领取

更多推荐


所有评论(0)