AI大模型ReAct教程(非常详细)从零基础入门到精通,看这一篇就够了,必收藏!
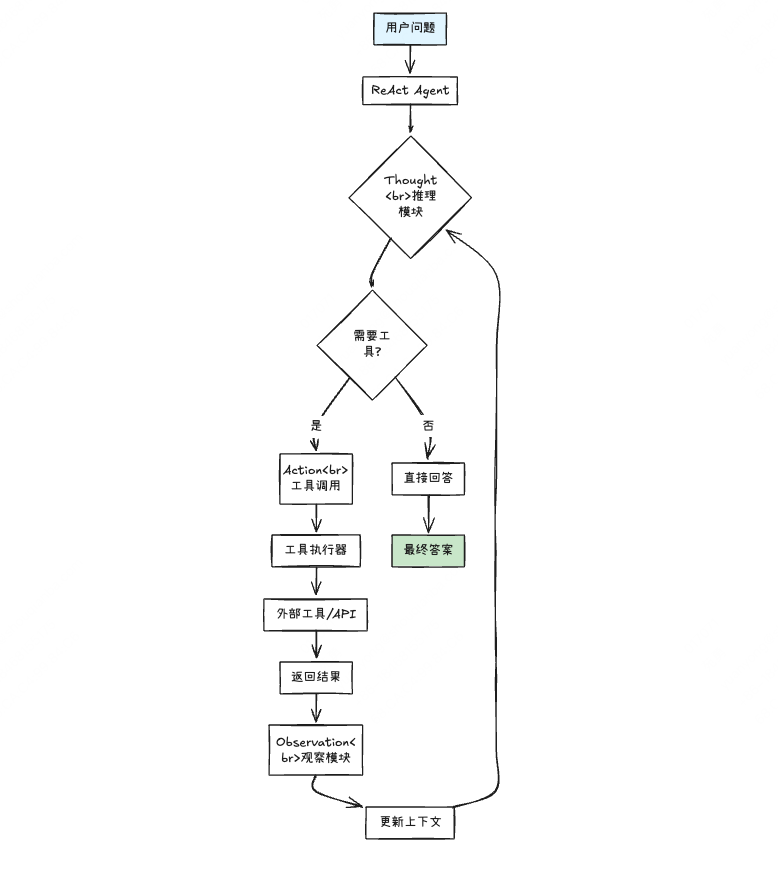
ReAct = Reasoning(推理)+ Acting(行动)这是一种让大语言模型能够交替进行推理和行动的架构模式,通过与外部工具交互来解决复杂问题。ReAct 是一种认知架构模式• ✅ 交替进行内部推理和外部行动• ✅ 通过工具调用获取实时信息• ✅ 根据观察结果动态调整策略• ✅ 形成闭环反馈系统模型如何决定使用哪个工具?ReAct 本质:Thought(思考)→ Action(行动)→
ReAct是让大语言模型交替进行推理和行动的架构模式,通过"思考→行动→观察"循环结合外部工具解决复杂问题。它解决了纯CoT无法处理实时信息、外部计算和数据查询的局限,在信息检索任务上可提升20-40%性能。ReAct核心包括交替循环、工具增强、闭环反馈和动态规划四大支柱,通过工具调用获取实时信息并形成闭环反馈系统,同时支持并行调用、分层处理等高级模式,有效提升大模型解决实际问题的能力。
什么是 ReAct
ReAct = Reasoning(推理)+ Acting(行动)
这是一种让大语言模型能够交替进行推理和行动的架构模式,通过与外部工具交互来解决复杂问题。
人类类比
想象你在做饭:

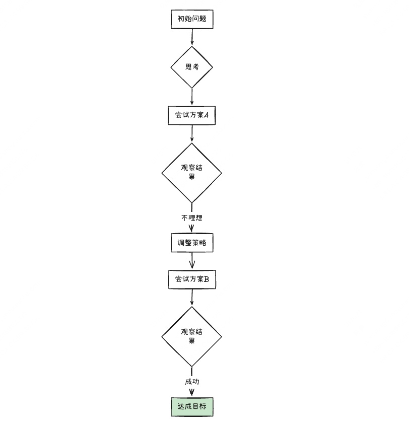
这就是 ReAct 的本质:思考 → 行动 → 观察 → 再思考 → 再行动…
定义
ReAct 是一种认知架构模式,特点是:
- • ✅ 交替进行内部推理和外部行动
- • ✅ 通过工具调用获取实时信息
- • ✅ 根据观察结果动态调整策略
- • ✅ 形成闭环反馈系统
核心三要素

为什么需要 ReAct
问题背景
纯 CoT(链式思考)的局限性:

CoT 无法解决的问题:
- • ❌ 需要实时信息(天气、股票、新闻)
- • ❌ 需要外部计算(复杂数学、代码执行)
- • ❌ 需要数据查询(数据库、搜索引擎)
- • ❌ 需要工具辅助(文件操作、API调用)
ReAct 的解决方案

核心价值

实验证据
来自原始论文(Yao et al., 2022):

关键发现:
- • 🔥 在需要信息检索的任务上,ReAct 提升 20-40%
- • 🔥 推理步骤更透明,可追溯性更强
- • 🔥 容错能力更好(可以重试工具调用)
ReAct 的核心原理
四大支柱

1. 交替循环(Interleaving)
原理:人类解决问题不是一次性规划好所有步骤,而是"走一步看一步"。

2. 工具增强(Tool Augmentation)
原理:模型本身是"大脑",工具是"手脚"和"感官"。

3. 闭环反馈(Closed-loop Feedback)
原理:每次行动的结果都会影响下一步思考。

4. 动态规划(Dynamic Planning)
原理:不预先制定完整计划,而是根据实际情况动态调整。

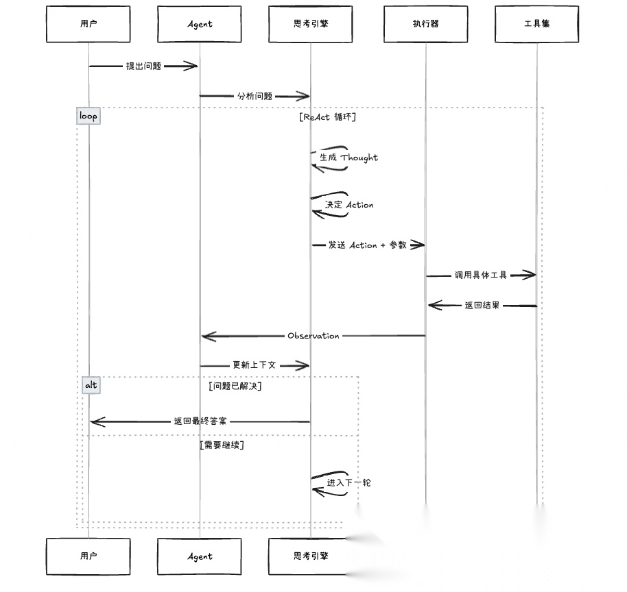
ReAct 的工作机制
完整架构

详细流程

ReAct 循环详解
基本循环模式

循环示例
假设问题:“2024年诺贝尔物理学奖得主是谁,他们的主要贡献是什么?”

循环终止条件

工具系统设计
工具的定义
一个标准的 ReAct 工具包含三个部分:

工具定义示例

常见工具类型

工具选择策略
模型如何决定使用哪个工具?

提示词工程
标准 ReAct 提示模板

提示词优化技巧
技巧 1: 明确思考指引

技巧 2: 工具使用约束

技巧 3: 终止条件明确

高级模式与优化
模式 1: 并行工具调用
问题:多个独立的工具调用能否并行执行?
解决方案:批量调用(Batch Actions)

模式 2: 分层 ReAct
适用场景:超复杂任务需要分层处理

模式 3: 自我验证
在每次行动后加入验证步骤:

模式 4: 工具链(Tool Chaining)
一个工具的输出作为下一个工具的输入:

示例:

错误处理与重试
常见错误类型

错误处理策略
策略 1: 工具调用失败

策略 2: 推理陷入循环
检测循环:

示例:

策略 3: 格式错误自动修正

常见格式错误修正:

总结
核心要点

关键记忆点
-
- ReAct 本质:Thought(思考)→ Action(行动)→ Observation(观察)循环
-
- 核心优势:通过工具获取实时、准确的外部信息
-
- vs CoT:CoT是纯推理,ReAct是推理+行动
-
- 工具设计:名称+描述+参数,描述要清晰准确
-
- 提示格式:严格遵循 Thought/Action/Observation 结构
-
- 错误处理:智能重试、循环检测、优雅降级
-
- 性能优化:减少调用、并行执行、缓存复用
-
- 最大迭代:通常设置 10-20 次,防止无限循环
快速参考

如何学习AI大模型 ?
“最先掌握AI的人,将会比较晚掌握AI的人有竞争优势”。
这句话,放在计算机、互联网、移动互联网的开局时期,都是一样的道理。
我在一线互联网企业工作十余年里,指导过不少同行后辈。帮助很多人得到了学习和成长。
我意识到有很多经验和知识值得分享给大家,故此将并将重要的AI大模型资料包括AI大模型入门学习思维导图、精品AI大模型学习书籍手册、视频教程、实战学习等录播视频免费分享出来。【保证100%免费】🆓
CSDN粉丝独家福利
这份完整版的 AI 大模型学习资料已经上传CSDN,朋友们如果需要可以扫描下方二维码&点击下方CSDN官方认证链接免费领取 【保证100%免费】
读者福利: 👉👉CSDN大礼包:《最新AI大模型学习资源包》免费分享 👈👈
对于0基础小白入门:
如果你是零基础小白,想快速入门大模型是可以考虑的。
一方面是学习时间相对较短,学习内容更全面更集中。
二方面是可以根据这些资料规划好学习计划和方向。
👉1.大模型入门学习思维导图👈
要学习一门新的技术,作为新手一定要先学习成长路线图,方向不对,努力白费。
对于从来没有接触过AI大模型的同学,我们帮你准备了详细的学习成长路线图&学习规划。可以说是最科学最系统的学习路线,大家跟着这个大的方向学习准没问题。(全套教程文末领取哈)
👉2.AGI大模型配套视频👈
很多朋友都不喜欢晦涩的文字,我也为大家准备了视频教程,每个章节都是当前板块的精华浓缩。

👉3.大模型实际应用报告合集👈
这套包含640份报告的合集,涵盖了AI大模型的理论研究、技术实现、行业应用等多个方面。无论您是科研人员、工程师,还是对AI大模型感兴趣的爱好者,这套报告合集都将为您提供宝贵的信息和启示。(全套教程文末领取哈)

👉4.大模型实战项目&项目源码👈
光学理论是没用的,要学会跟着一起做,要动手实操,才能将自己的所学运用到实际当中去,这时候可以搞点实战项目来学习。(全套教程文末领取哈)
👉5.大模型经典学习电子书👈
随着人工智能技术的飞速发展,AI大模型已经成为了当今科技领域的一大热点。这些大型预训练模型,如GPT-3、BERT、XLNet等,以其强大的语言理解和生成能力,正在改变我们对人工智能的认识。 那以下这些PDF籍就是非常不错的学习资源。(全套教程文末领取哈)
👉6.大模型面试题&答案👈
截至目前大模型已经超过200个,在大模型纵横的时代,不仅大模型技术越来越卷,就连大模型相关的岗位和面试也开始越来越卷了。为了让大家更容易上车大模型算法赛道,我总结了大模型常考的面试题。(全套教程文末领取哈)
为什么分享这些资料?
只要你是真心想学AI大模型,我这份资料就可以无偿分享给你学习,我国在这方面的相关人才比较紧缺,大模型行业确实也需要更多的有志之士加入进来,我也真心希望帮助大家学好这门技术,如果日后有什么学习上的问题,欢迎找我交流,有技术上面的问题,我是很愿意去帮助大家的!
这些资料真的有用吗?
这份资料由我和鲁为民博士共同整理,鲁为民博士先后获得了北京清华大学学士和美国加州理工学院博士学位,在包括IEEE Transactions等学术期刊和诸多国际会议上发表了超过50篇学术论文、取得了多项美国和中国发明专利,同时还斩获了吴文俊人工智能科学技术奖。目前我正在和鲁博士共同进行人工智能的研究。
资料内容涵盖了从入门到进阶的各类视频教程和实战项目,无论你是小白还是有些技术基础的,这份资料都绝对能帮助你提升薪资待遇,转行大模型岗位。


CSDN粉丝独家福利
这份完整版的 AI 大模型学习资料已经上传CSDN,朋友们如果需要可以扫描下方二维码&点击下方CSDN官方认证链接免费领取 【保证100%免费】
读者福利: 👉👉CSDN大礼包:《最新AI大模型学习资源包》免费分享 👈👈
更多推荐

所有评论(0)