某市“十五五“知识产权大数据监管平台与全链条保护系统建设方案深度解读(WORD)
本方案是一份针对政务数字化转型的“智慧知识产权大数据平台”超大型建设方案,适用于省市级知识产权局、市场监管部门及高新园区的重大信息化项目立项与顶层设计。适用于政府信息化主管、智慧政务架构师及项目申报团队。✓ **架构设计前瞻**:采用“一库一脑两翼”总体格局,深度融合AI监管大脑与区块链存证技术,满足等保三级安全合规要求。✓ **数据治理精细**:涵盖全球1.7亿条专利及6000万商标数据,详细规

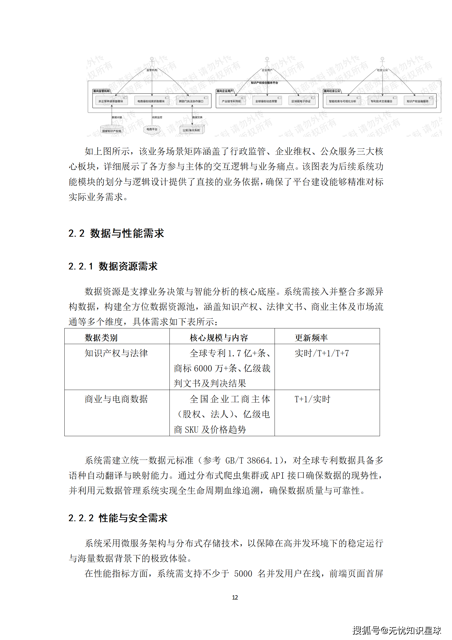
面对"十五五"时期创新驱动发展的战略需求,提升知识产权治理现代化水平势在必行。本项目旨在构建集**“监管+保护+服务” 于一体的大数据平台。建设必要性在于破解传统监管手段滞后、维权成本高等痛点,以数字化转型驱动治理效能升级。主要建设内容包括:集成AI大模型 与Agent智能体 技术,实现精准的专利导航 与全网实时侵权监测**;利用 区块链技术确保 全链条保护中的存证溯源不可篡改。 预期目标是打通知识产权创造、运用、保护全环节,构建高效的数字化治理体系,显著优化营商环境,为城市高质量发展注入强劲创新动能。

🔥 一、项目建设背景:为什么必须建?
1.1 宏观政策背景:国家战略的刚性要求
随着全球科技竞争加剧,知识产权已成为国家发展的战略性资源。进入"十五五"时期,我国正处于从知识产权大国向知识产权强国跨越的关键阶段。
核心政策依据:
- 《知识产权强国建设纲要(2021—2035年)》
- 《"十四五"国家知识产权保护和运用规划》
- "十五五"规划中关于"发展新质生产力"与"数字化转型"的深度融合要求
国家明确提出要构建**"纵向贯通、横向联动"的知识产权保护体系。地方政府落实创新驱动发展战略、优化营商环境,完善知识产权大数据中心、强化全链条保护已成为政治自觉与核心任务**。
1.2 行业现状与痛点:三大核心瓶颈

专利转化率偏低的结构性矛盾:
- 年均专利申请量增长约20%
- 专业人力资源增长仅约5%
- 大量高质量专利被"束之高阁"
1.3 传统模式 vs 数字化模式对比

🎯 二、建设目标:要建成什么样?
2.1 总体建设目标:“一库、一脑、两翼、全链条”
本项目立足于新时代知识产权强国建设的战略高度,深度融合大数据、人工智能、区块链及云计算等前沿信息技术,构建知识产权数字化治理总体格局:

2.2 核心绩效指标(KPI)

📊 三、需求分析:业务痛点深度解构
3.1 行政监管与执法需求:从"被动响应"到"主动预警"
核心诉求:
- 海量申报数据的风险识别——利用大数据分析技术对申请行为精准画像,通过语义相似度算法与关联图谱,自动识别批量申请、技术领域跨度异常、文本雷同等违规行为
- 电商平台侵权自动化监测——跨平台实时监控、网页截图存证及电子签名,形成闭环证据链
- 跨部门协同执法——行政执法与刑事司法深度衔接,标准化数据接口实现与公安、海关的信息共享
3.2 企业创新与维权需求:全生命周期服务

3.3 公众服务与转化需求:数据开放与价值转化
- 查询检索"平民化":支持自然语言搜索与多维度可视化分析,降低非专业用户技术门槛
- 专利交易撮合机制:算法匹配高校科研成果与企业技术需求,在线签约与资金托管一站式服务
- 知识产权质押融资:标准化资产评估模型,对接金融机构开辟快速通道
3.4 数据与性能需求
数据资源需求:

性能与安全需求:
- 支持不少于 5000名并发用户在线
- 前端页面首屏响应时间 < 1s
- 亿级数据秒级返回
- 严格遵循等保三级标准(GB/T 22239-2019)
- 敏感数据采用**国密算法(SM2/SM3/SM4)**加密
- 业务操作日志保留不少于 6个月
- RPO < 1小时,RTO < 4小时
🏗️ 四、总体设计:技术架构蓝图
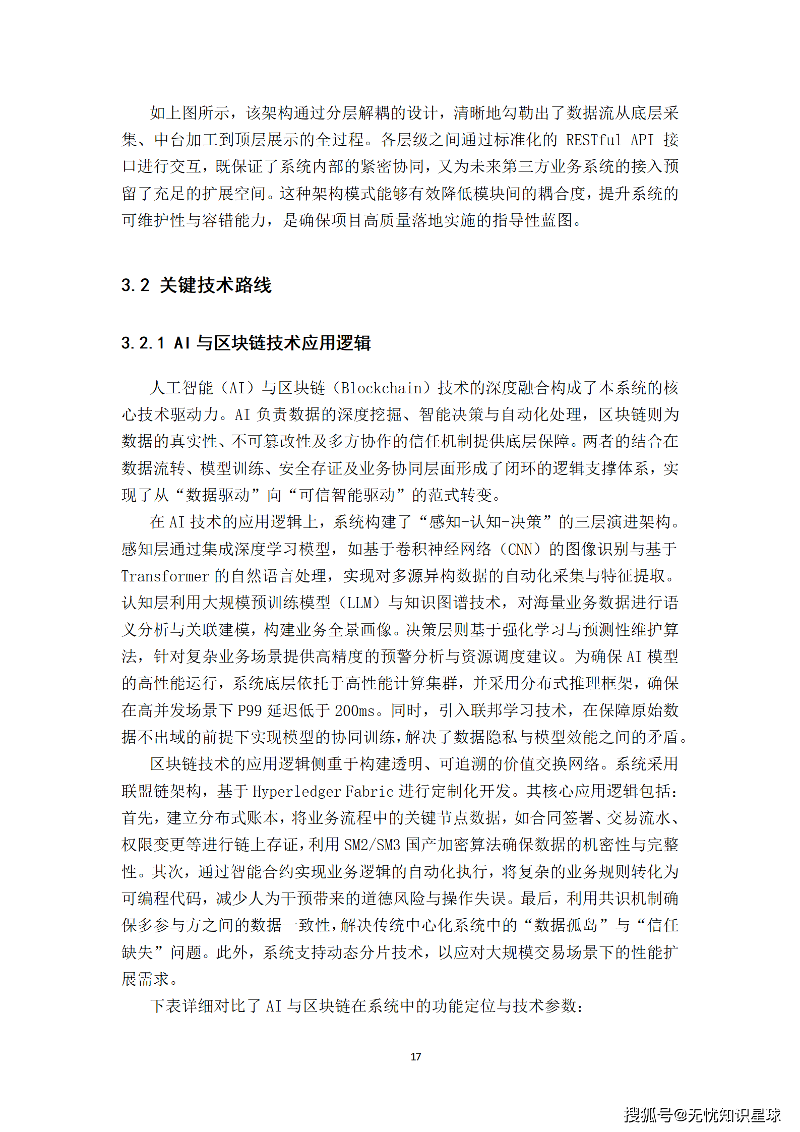
4.1 "五层两翼"逻辑架构设计
本系统采用工业级标准的**"五层两翼"分层架构模式**,设计QPS峰值处理能力 ≥ 5000,整体P99响应延迟控制在 200ms 以内,支持PB级异构数据的实时处理与分析。

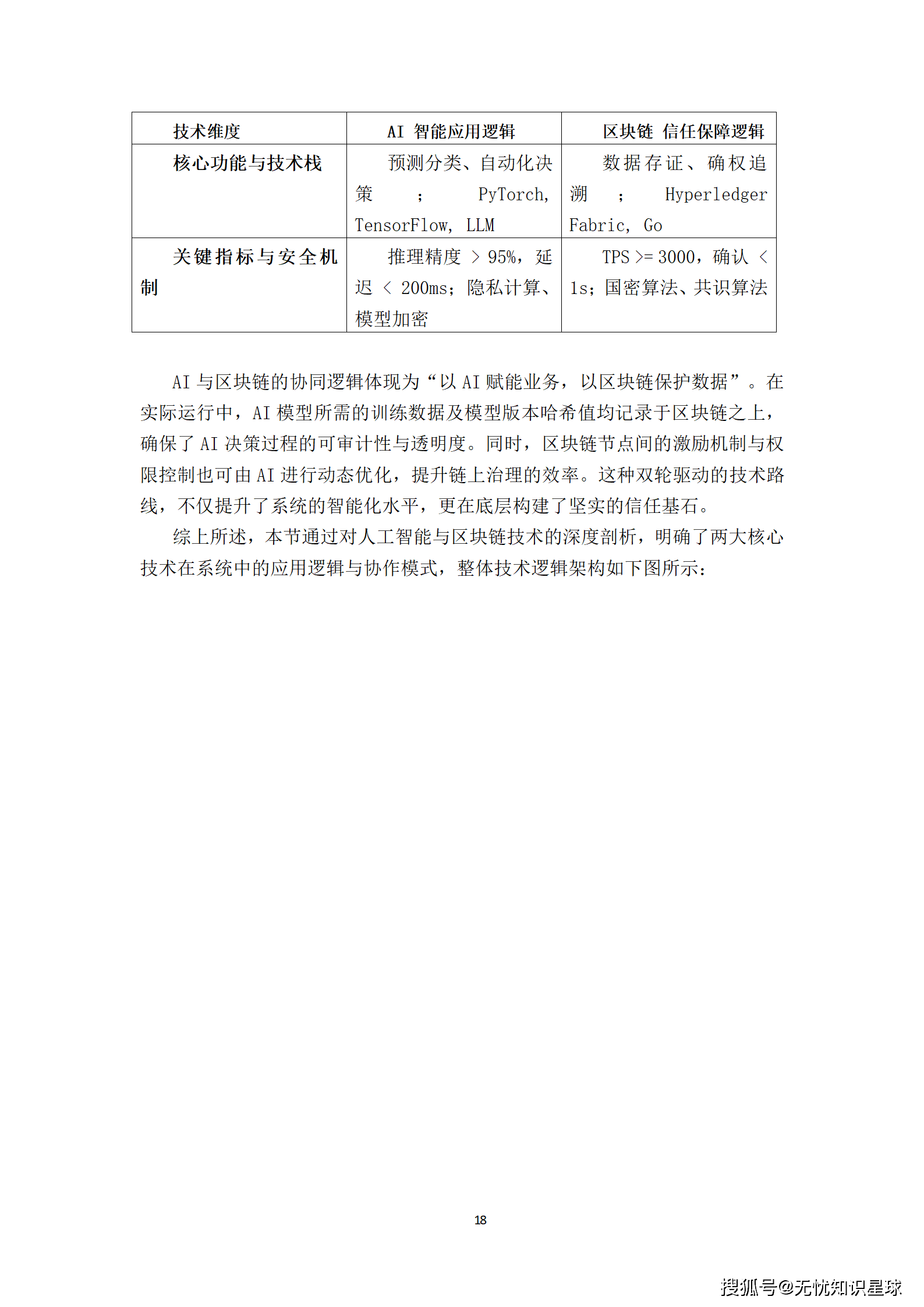
4.2 关键技术路线:AI + 区块链双轮驱动
AI技术应用逻辑:"感知-认知-决策"三层演进架构

区块链技术应用逻辑:联盟链架构
- 核心平台:Hyperledger Fabric定制化开发
- 核心应用:分布式账本存证、智能合约自动执行、共识机制确保数据一致性
- 性能指标:TPS ≥ 3000,确认 < 1s
- 安全机制:SM2/SM3国产加密算法
AI与区块链协同逻辑:“以AI赋能业务,以区块链保护数据”
- AI模型训练数据及模型版本哈希值记录于区块链
- 区块链节点间的激励机制与权限控制由AI动态优化
💾 五、知识产权大数据中心设计:数字底座
5.1 数据采集与汇聚:解决"从哪来"
四大数据来源维度:

安全汇聚机制:
- 遵循《GB/T 35274-2017》大数据服务安全能力要求
- 数据接入"前置机缓冲-元数据挂接-质量检测-标准转换"标准路径
- 敏感数据采用差分隐私与同态加密技术
- 分布式消息中间件Kafka进行流量削峰填谷,支持每秒10万级并发采集请求
5.2 数据治理与融合:解决"怎么用"
标准定义层面:
- 遵循GB/T 38664.1《信息技术 大数据 结合实体的数据元规范》
- 建立统一社会信用代码对齐机制,解决别名、简称、更名导致的统计误差
知识图谱深度关联:
构建**"人-企-技-金"四位一体**关联模型,将专利数据与工商法人、科技项目、风险投资、空间地理数据多维融合。
数据治理产物:

5.3 数据服务体系:解决"如何赋能"
"三位一体"服务架构:

技术实现: 微服务架构,Spring Cloud Alibaba技术栈,严格遵守GB/T 36344-2018数据质量评价指标。
🤖 六、智能监管与专利导航系统:核心引擎
6.1 智慧行政监管子系统:提升监管效能
核心能力矩阵:

技术栈: Spring Cloud Alibaba / Vue.js 3.0 / PostgreSQL 15 / PyTorch AI框架 / 国密算法安全体系
6.2 产业专利导航子系统:赋能产业创新
"情报感知、路径规划、风险预警、创新支撑"四位一体服务体系

技术实现: Vue 3.0 + Element Plus / Spring Cloud Alibaba / Elasticsearch / Neo4j / Kafka
特色功能:
- 针对战略性新兴产业(集成电路、生物医药、新能源等)建立专题数据库
- 自动计算"产业创新指数",关联科技金融补贴、高新技术企业认定等政策工具
- "专精特新"企业识别与定制化专利导航服务
- 导航成果在线发布与对接平台,基于大模型的推荐算法智能匹配
🔒 七、全链条保护与执法系统:闭环维权
7.1 全网侵权实时监测子系统:前哨站
核心使命: 构建覆盖全网、毫秒响应的主动发现机制,实现从"人海战术"向"智能预警"的战略转型。
技术架构:
- 分布式爬虫集群:容器化部署,动态调度计算资源
- 多模态融合算法:文字描述、图片内容、视频帧、直播流同步解析
- 知识图谱侵权特征库:商标图样、版权作品指纹、外观设计专利关键特征、品牌关键词矩阵
- 智能代理池与行为模拟算法:应对反爬虫机制,确保数据获取稳定性
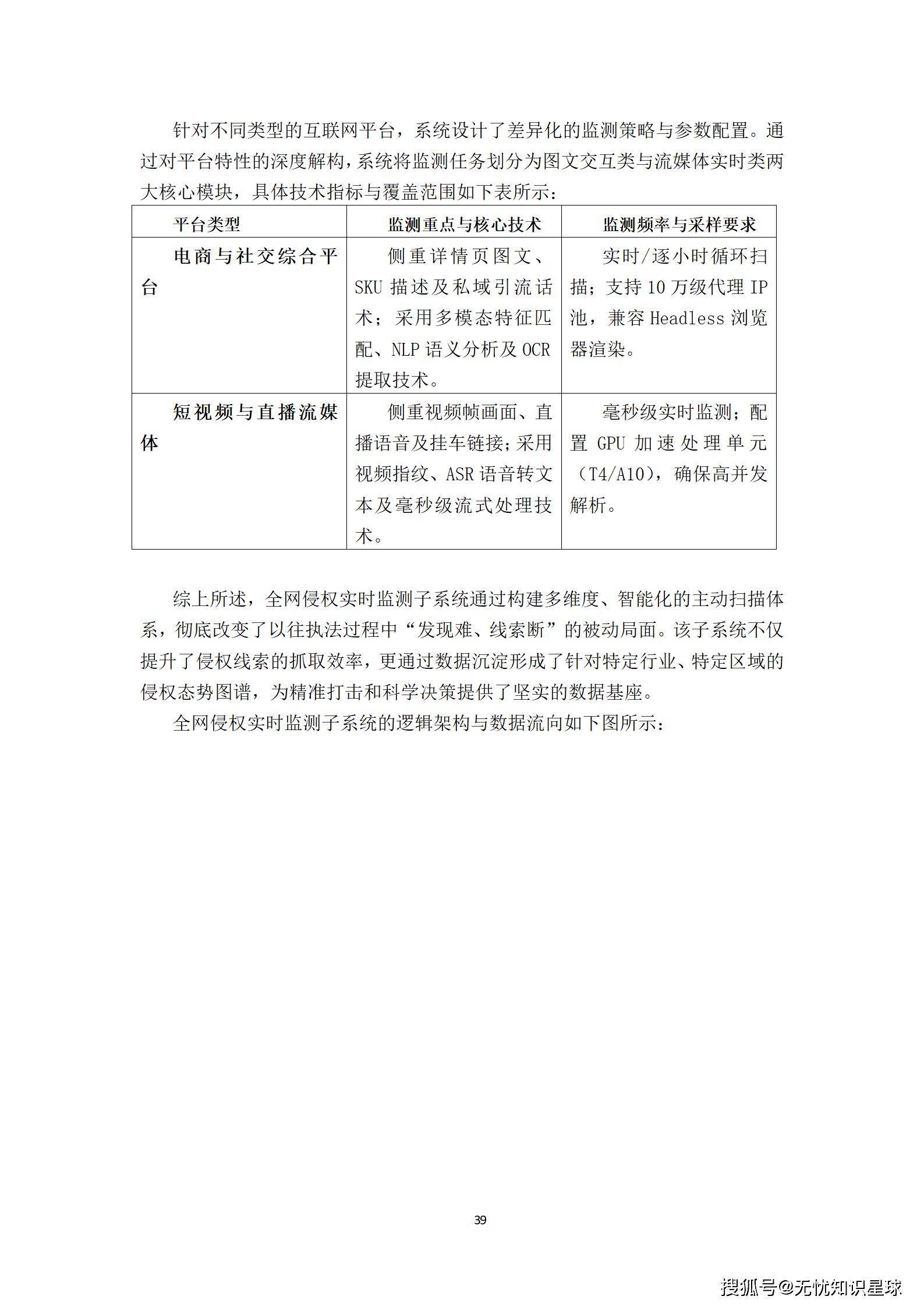
差异化监测策略:

7.2 数字化行政执法子系统:效率质变
"全链条数字化流程"核心环节:

智能化辅助决策:
- 内置法律法规数据库与典型案例库
- 根据案件关键要素自动匹配适用法律条文
- 生成行政处罚自由裁量建议,规避"同案不同罚"风险
跨部门协同联动: 与市场监管、公安、司法等部门接口对接,主体信用信息、行政许可数据、关联案件信息实时比对调取。
7.3 纠纷多元化解与维权援助:降本增效
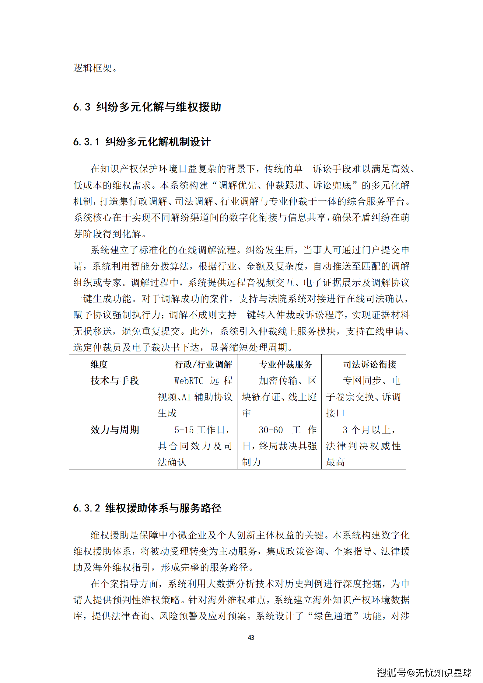
"调解优先、仲裁跟进、诉讼兜底"多元化解机制:

数字化降本手段:
- 区块链电子取证工具:在线截屏、录屏、移动端取证,实时上传存证云平台,降低公证费用与时间成本
- AI侵权相似度初步判定:视觉与语义比对,快速生成报告,帮助评估胜诉概率
- 全流程线上化:咨询、调解、仲裁、证据交换云端完成
成本降低预期: 单件纠纷综合维权成本降低约35%-50%
💰 八、知识产权运营与公共服务系统:价值转化
8.1 知识产权交易运营平台:激活沉睡专利
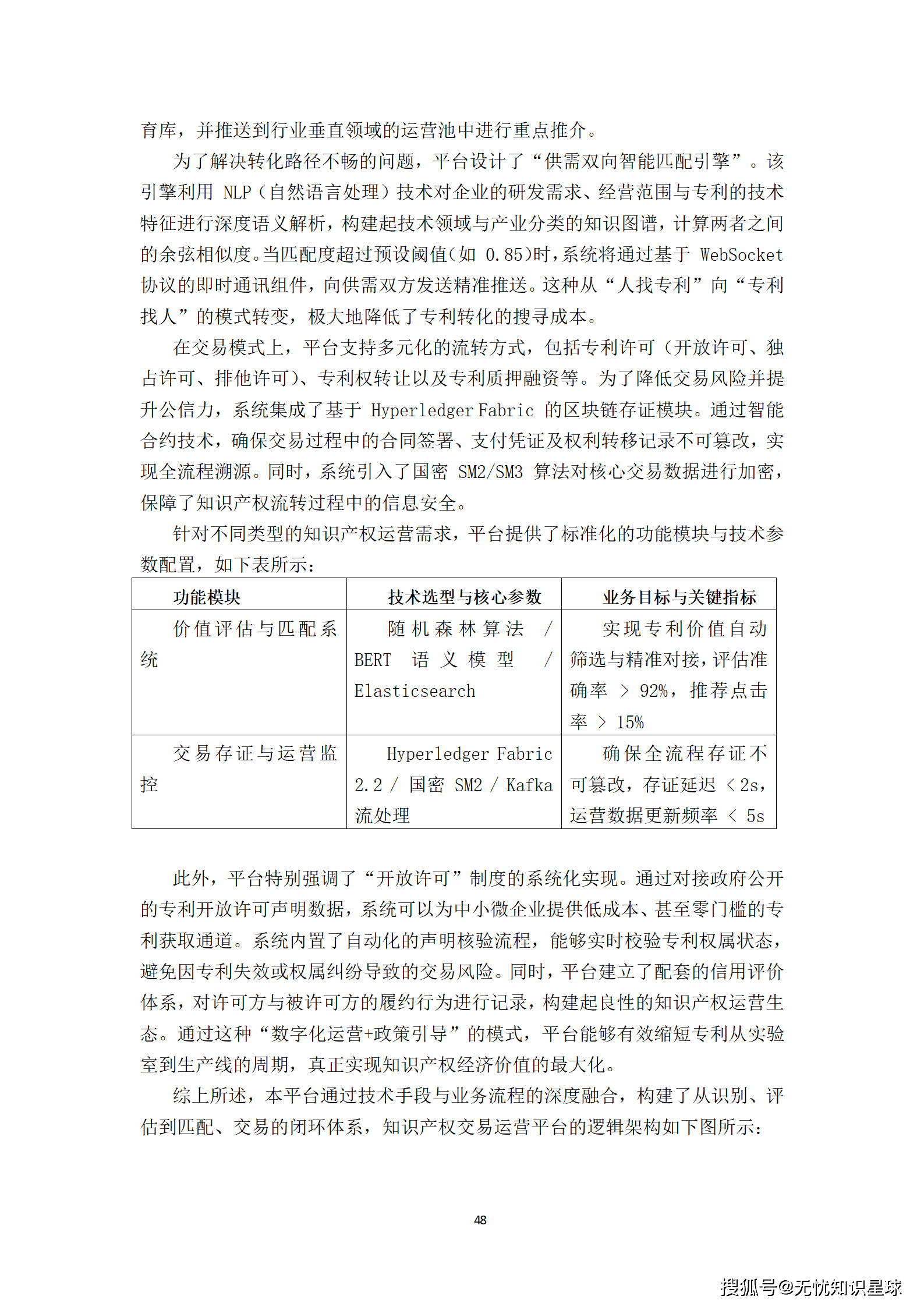
“专利价值自动化评估模型”:
- 集成国家知识产权局专利基础数据、引证数据、全球行业技术趋势数据
- 加权随机森林算法与深度学习模型量化评分
- 评分80分以上"沉睡"专利自动触发"唤醒"流程,纳入高价值专利培育库
“供需双向智能匹配引擎”:
- NLP技术对企业研发需求、经营范围与专利技术特征深度语义解析
- 构建技术领域与产业分类知识图谱,计算余弦相似度
- 匹配度>0.85时,WebSocket即时通讯组件向供需双方精准推送
多元化流转方式:
- 专利许可(开放许可、独占许可、排他许可)
- 专利权转让
- 专利质押融资
区块链存证保障: Hyperledger Fabric 2.2智能合约技术,国密SM2/SM3算法加密,全流程溯源,存证延迟**< 2s**。
8.2 综合公共服务门户:一站式入口
"一站式"核心理念: 统一身份认证、统一资源聚合、统一业务出口
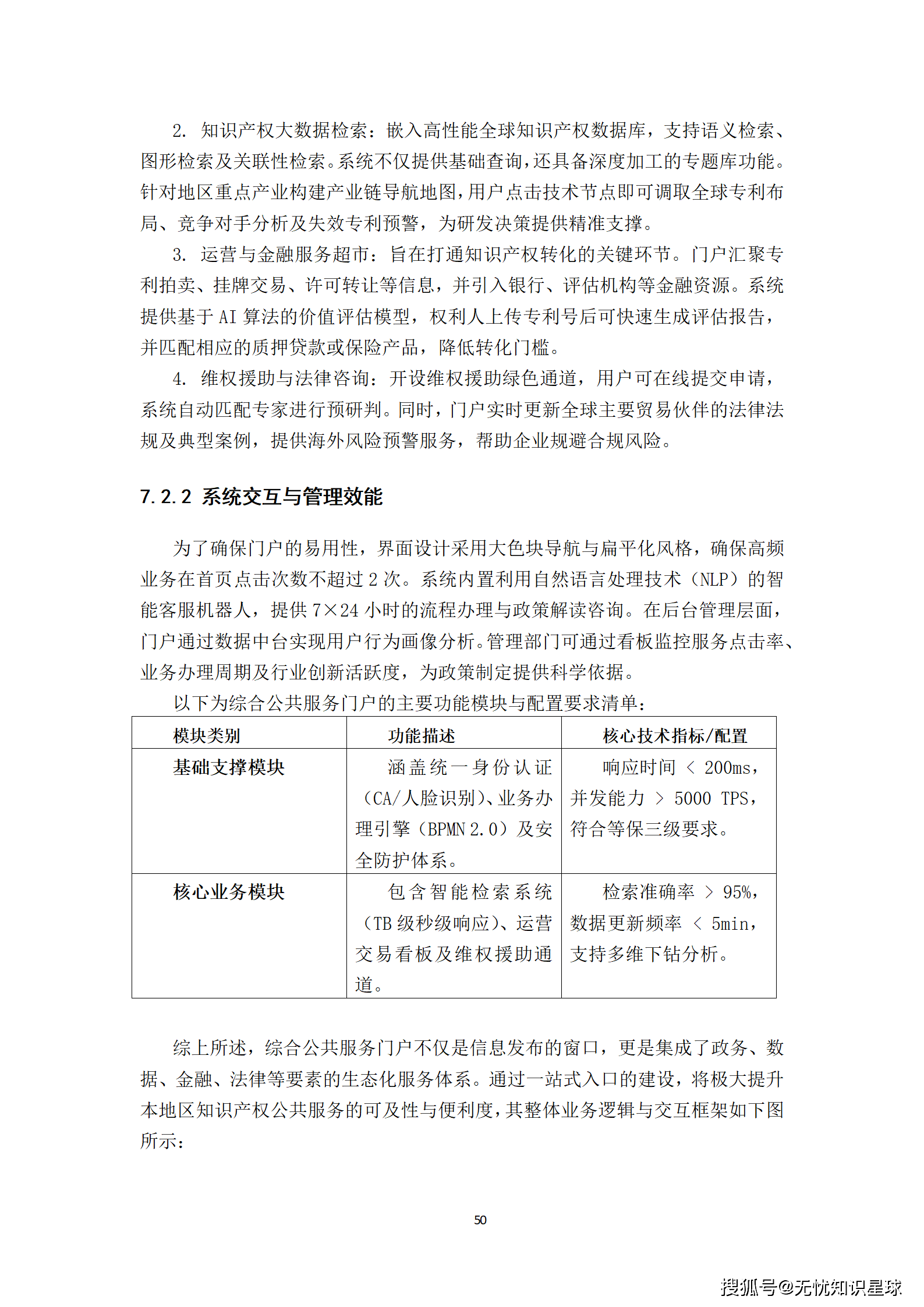
四大核心功能模块:

用户体验设计: 大色块导航与扁平化风格,高频业务首页点击次数不超过2次;NLP智能客服机器人7×24小时服务。
🛡️ 九、安全体系与标准规范建设:坚实保障
9.1 网络安全保障体系:等保三级
"纵深防御、主动防御、整体防控、动态响应"立体化防御体系
五个防御平面: 物理环境安全、通信网络安全、区域边界安全、计算环境安全、管理中心安全
关键安全组件:

核心安全指标:
- 多因素认证机制,RBAC细粒度权限管理
- 国密算法(SM2/SM3/SM4)加密传输与存储
- 业务操作日志保留≥6个月
- 异地容灾备份:RPO < 1小时,RTO < 4小时
9.2 标准规范体系建设:协同基石
核心标准分类:

数据统一标准: 依据GB/T 38664.1-2020,针对人口主题统一规范142个核心数据元,扩展政务服务事项编码、电子证照类型代码等关键标识。
📅 十、项目实施与投资估算:落地保障
10.1 项目实施计划:9个月五阶段

进度管控机制: 周例会+月度报告,甘特图实时监控,"红黄绿灯"预警机制(延迟>5%黄色预警,>10%红色预警启动应急预案)。
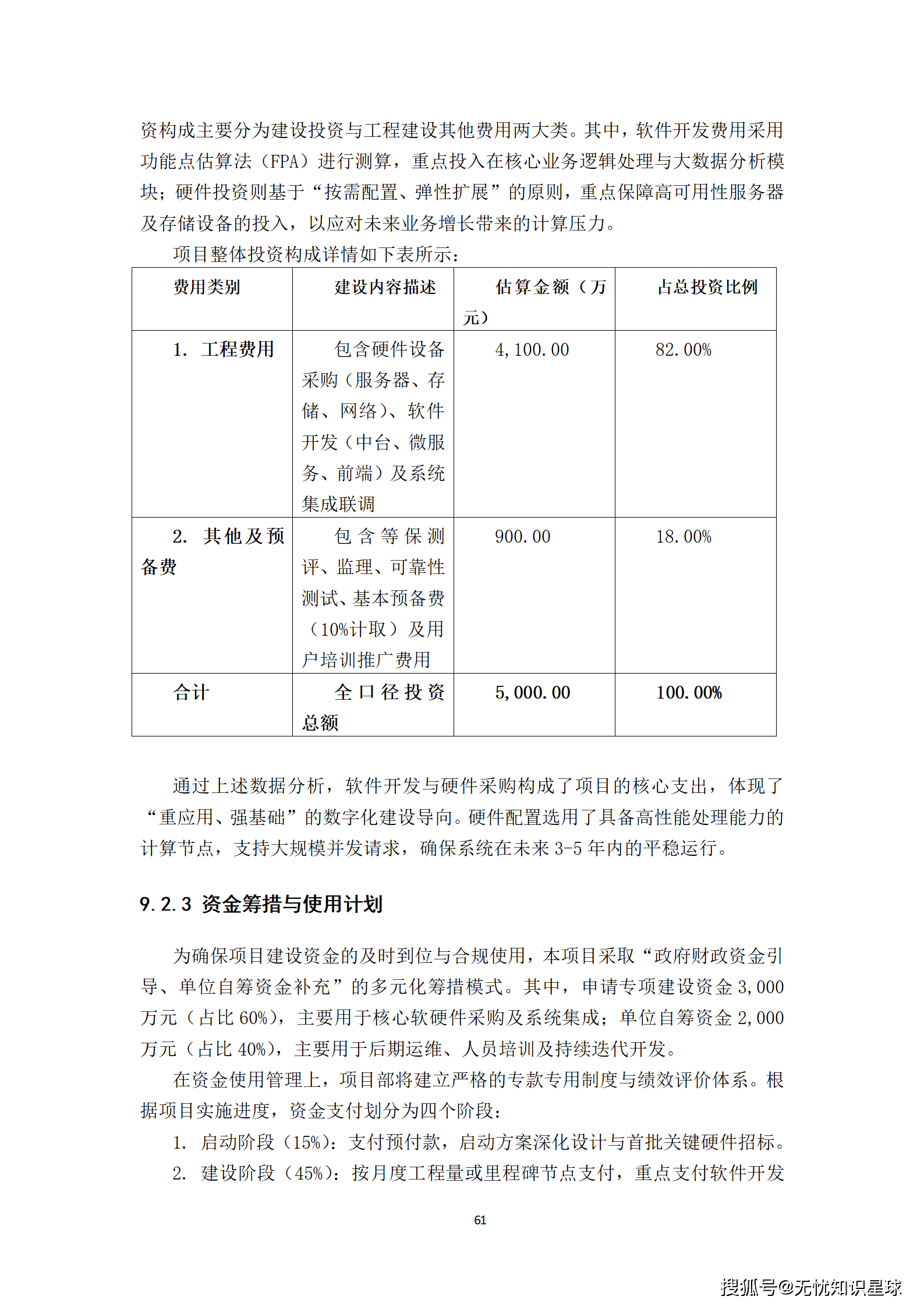
10.2 投资估算:5000万全口径投资

资金筹措: 政府专项建设资金3,000万元(60%)+ 单位自筹资金2,000万元(40%)
资金使用四阶段: 启动阶段15% → 建设阶段45% → 验收阶段30% → 质保阶段10%
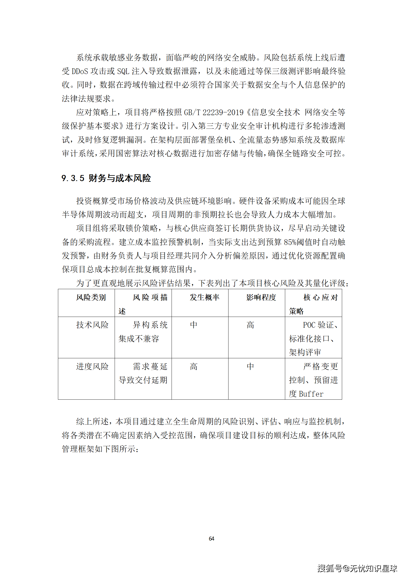
10.3 风险分析与对策:全生命周期管控

🎉 结语:数字化治理的未来图景
某市"十五五"知识产权大数据监管平台与全链条保护系统建设方案,是一份技术先进、业务全面、落地性强的数字化转型蓝图。其核心亮点在于:
- 技术融合创新:AI大模型+Agent智能体+区块链的深度融合,构建"可信智能驱动"新范式
- 业务闭环完整:从创造、保护到运用、服务的全生命周期覆盖,真正实现"全链条"
- 数据底座扎实:PB级数据处理能力,亿级数据秒级响应,奠定智慧治理基础
- 安全体系严密:等保三级+国密算法+区块链存证,确保数据安全与业务合规
- 落地路径清晰:9个月实施周期,5000万投资规模,五阶段精细化管理
该项目的建成,将标志着某市知识产权治理从**“经验治理"向"数据治理”**的历史性跨越,为"十五五"期间经济社会高质量发展提供坚实的知识产权保障,为其他城市提供可复制、可推广的数字化转型样板。

































































更多推荐


所有评论(0)