大模型技术架构与选型:避免10倍成本差异的实用指南(值得收藏)
文章提出AI技术架构四层模型:技术范式层、核心技术层、能力表现层和应用架构层,强调技术选型决定产品边界,错误选择可能导致10倍以上成本差异。提供决策框架、场景分析方法和技术验证工具,帮助读者根据业务需求选择合适技术实现,确保技术选型与应用能力对齐,避免常见技术选型误区。
文章提出AI技术架构四层模型:技术范式层、核心技术层、能力表现层和应用架构层,强调技术选型决定产品边界,错误选择可能导致10倍以上成本差异。提供决策框架、场景分析方法和技术验证工具,帮助读者根据业务需求选择合适技术实现,确保技术选型与应用能力对齐,避免常见技术选型误区。
AI技术架构的价值链

这个链路中,技术****选型的相对门槛较高。
基于技术原理的技术选型,决定了产品边界。
错误的技术选型可能导致10倍以上的成本差异,这又将带来成本风险。
01
AI技术选型决策矩阵
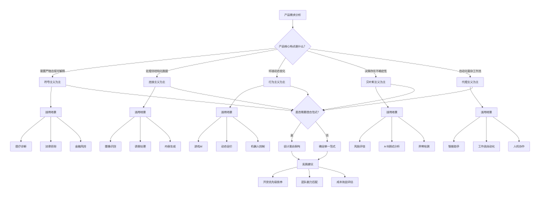
下面是一个静态的AI技术架构图,且相抵比较抽象。
四层AI架构模型全景图

1.第一层
技术范式层(AI的"世界观")
技术范式是AI领域的根本思想,决定了技术路线的基本方向。
理解这一层,就能理解不同技术方案背后的哲学逻辑。
范式选择决策树

现代AI系统通常是混合范式。例如,一个医疗诊断系统可能:
- 用连接主义分析医学影像
- 用符号主义进行逻辑推理和规则检查
- 用贝叶斯主义评估诊断的不确定性
2.第二层
核心技术层(AI的"工具箱")
1)五大技术栈架构图

这一层是具体的技术实现方法,产品经理需要知道这些工具能做什么、不能做什么。
2)技术选型决策框架检查清单:
- ✅ 我的产品需要处理什么类型的数据?
- ✅ 决策过程需要多高的可解释性?
- ✅ 有多少标注数据可用?
- ✅ 实时性要求如何?
- ✅ 预算和计算资源限制?
- ✅ 团队技术能力匹配度?
3.第三层
能力表现层(AI的"技能树")
1)五大能力维度架构
这一层是AI系统对外表现出的能力,是产品功能和用户体验的直接体现。

2)能力评估框架清单
| 评估维度 | 关键问题 | 评估方法 |
|---|---|---|
| 准确性 | 系统出错的频率和严重程度? | 测试集准确率、A/B测试 |
| 可靠性 | 在不同条件下表现是否稳定? | 压力测试、异常测试 |
| 效率 | 响应时间和资源消耗如何? | 性能测试、成本分析 |
| 可解释性 | 决策过程能否被理解? | 可解释性评估、用户测试 |
| 安全性 | 是否存在被滥用或攻击的风险? | 安全测试、红队演练 |
| 公平性 | 对不同群体是否公平? | 公平性审计、偏见检测 |
| 用户体验 | 用户使用感受如何? | 用户调研、NPS评分 |
4.第四层
第四层:应用架构层(AI的"施工图")
1)四大部署架构模式
这一层是AI系统的工程实现架构,决定了系统的性能、成本和可维护性。

2)架构选择决策框架

3)架构选择清单:
①数据相关考虑
- 数据量有多大?是否需要分布式处理?
- 数据敏感性如何?是否需要本地处理?
- 数据更新频率?实时性要求?
②性能相关考虑
- 响应时间要求?实时还是准实时?
- 并发量预估?峰值和均值?
- 可用性要求?允许的宕机时间
③成本相关考虑
- 计算成本预算?训练和推理成本比例?
- 带宽成本考虑?数据传输费用?
- 维护成本预估?运维复杂度?
02
结合场景三步技术分析
我们可以从三个步骤进行技术分析。
1)分析业务问题特征
2)确定所需应用能力
3)选择技术实现 (隐含:技术实现对应思想范式)
下面结合场景案例,来看一个决策矩阵:
| 业务场景特征 | 所需应用能力 | 推荐技术实现 |
| 场景1:规则明确,需100%可解释(如:金融风控、合规审批) | 决策能力(明确、透明) | 规则引擎专家系统 |
| 场景2:数据预测,特征清晰(如:流失预警、推荐评分) | 感知能力(模式识别) | 统计机器学习(XGBoost/SVM) |
| 场景3:序列数据,时间依赖(如:行为分析、点击预测) | 感知能力(时序模式) | 深度学习(LSTM/Transformer) |
| 场景4:动态决策,在线学习(如:游戏AI、动态定价) | 决策能力(适应环境) | 强化学习(Q-learning/PPO) |
| 场景5:参数优化,组合搜索(如:策略调优、设计优化) | 决策能力(全局最优) | 进化计算(遗传算法) |
| 场景6:知识推理,关系分析(如:知识问答、关联推荐) | 认知能力(逻辑推理) | 知识图谱专家系统 |
| 场景7:内容生成,创意创作(如:文案生成、图像创作) | 生成能力(内容创造) | 深度学习(Transformer/扩散模型) |
| 场景8:因果推断,效果归因(如:营销评估、政策分析) | 决策能力(因果判断) | 因果推断方法(Uplift/双重差分) |
| 场景9:隐私保护,多方协作(如:医疗联合、跨企业分析) | 协同能力(安全协作) | 联邦学习安全多方计算 |
| 场景10:资源分配,约束优化(如:预算分配、排产调度) | 决策能力(最优分配) | 优化算法(线性/整数规划) |
03
验证技术选型的工具/方法
1
快速参考卡(双面)
1)正面:从能力出发找技术
- 需要感知(看/听/读)? → 统计ML 或 深度学习
- 需要认知(理解/推理)? → 知识图谱 或 专家系统
- 需要生成(创造/写作)? → 大模型/生成式AI
- 需要决策(判断/选择)? → 规则引擎 或 强化学习 或 优化算法
- 需要协同(合作/共享)? → 联邦学习
2)背面:从技术反推能力
- 用了XGBoost? → 你在做感知/预测(贝叶斯范式)
- 用了知识图谱? → 你在做认知/推理(符号范式)
- 用了强化学习? → 你在做动态决策(行为范式)
- 用了Transformer? → 你在做感知或生成(连接范式)
2
常见对齐错误检查
检查问题特征、应用能力、技术实现是否对齐

1)用深度学习解决需要100%可解释的问题
- 症状:业务要求每个决策都有明确理由,但用了黑盒神经网络
- 纠正:改用规则引擎或可解释的统计ML
- 正确对齐:符号主义→规则引擎→决策能力
2)用统计ML处理复杂序列数据
- 症状:用户行为是点击流序列,但只用用户静态特征做预测
- 纠正:改用LSTM/Transformer处理序列
- 正确对齐: 连接主义→深度学习→感知能力
3)用规则系统做动态个性化决策
- 症状:挽回策略需要实时适应用户反馈,但规则是固定的
- 纠正:引入强化学习做在线调整
- 正确对齐:行为主义→强化学习→决策能力
3
常见实施验证清单
1)第一层:思想范式对齐
- 业务问题的本质符合哪种AI思想?(符号/连接/行为/贝叶斯)
- 选择的技术是否源于正确的思想范式?
2)第二层:技术实现对齐
- 技术实现是否能解决该范式下的这类问题?
- 是否有更简单的同范式技术可用?(如用XGBoost代替深度学习)
3)第三层:应用能力对齐
- 最终需要的应用能力是否与技术匹配?
- 能力输出是否满足业务要求?(如可解释性、实时性)
4)整体一致性
- 三层之间是否存在矛盾?(如要可解释性却选黑盒模型)
- 是否考虑了混合范式方案?(如符号+连接混合系统)
最后
我在一线科技企业深耕十二载,见证过太多因技术更迭而跃迁的案例。那些率先拥抱 AI 的同事,早已在效率与薪资上形成代际优势,我意识到有很多经验和知识值得分享给大家,也可以通过我们的能力和经验解答大家在大模型的学习中的很多困惑。
我整理出这套 AI 大模型突围资料包:
- ✅AI大模型学习路线图
- ✅Agent行业报告
- ✅100集大模型视频教程
- ✅大模型书籍PDF
- ✅DeepSeek教程
- ✅AI产品经理入门资料
完整的大模型学习和面试资料已经上传带到CSDN的官方了,有需要的朋友可以扫描下方二维码免费领取【保证100%免费】👇👇

为什么说现在普通人就业/升职加薪的首选是AI大模型?
人工智能技术的爆发式增长,正以不可逆转之势重塑就业市场版图。从DeepSeek等国产大模型引发的科技圈热议,到全国两会关于AI产业发展的政策聚焦,再到招聘会上排起的长队,AI的热度已从技术领域渗透到就业市场的每一个角落。

智联招聘的最新数据给出了最直观的印证:2025年2月,AI领域求职人数同比增幅突破200% ,远超其他行业平均水平;整个人工智能行业的求职增速达到33.4%,位居各行业榜首,其中人工智能工程师岗位的求职热度更是飙升69.6%。
AI产业的快速扩张,也让人才供需矛盾愈发突出。麦肯锡报告明确预测,到2030年中国AI专业人才需求将达600万人,人才缺口可能高达400万人,这一缺口不仅存在于核心技术领域,更蔓延至产业应用的各个环节。


资料包有什么?
①从入门到精通的全套视频教程⑤⑥
包含提示词工程、RAG、Agent等技术点
② AI大模型学习路线图(还有视频解说)
全过程AI大模型学习路线

③学习电子书籍和技术文档
市面上的大模型书籍确实太多了,这些是我精选出来的

④各大厂大模型面试题目详解

⑤ 这些资料真的有用吗?
这份资料由我和鲁为民博士共同整理,鲁为民博士先后获得了北京清华大学学士和美国加州理工学院博士学位,在包括IEEE Transactions等学术期刊和诸多国际会议上发表了超过50篇学术论文、取得了多项美国和中国发明专利,同时还斩获了吴文俊人工智能科学技术奖。目前我正在和鲁博士共同进行人工智能的研究。
所有的视频教程由智泊AI老师录制,且资料与智泊AI共享,相互补充。这份学习大礼包应该算是现在最全面的大模型学习资料了。
资料内容涵盖了从入门到进阶的各类视频教程和实战项目,无论你是小白还是有些技术基础的,这份资料都绝对能帮助你提升薪资待遇,转行大模型岗位。


智泊AI始终秉持着“让每个人平等享受到优质教育资源”的育人理念,通过动态追踪大模型开发、数据标注伦理等前沿技术趋势,构建起"前沿课程+智能实训+精准就业"的高效培养体系。
课堂上不光教理论,还带着学员做了十多个真实项目。学员要亲自上手搞数据清洗、模型调优这些硬核操作,把课本知识变成真本事!


如果说你是以下人群中的其中一类,都可以来智泊AI学习人工智能,找到高薪工作,一次小小的“投资”换来的是终身受益!
应届毕业生:无工作经验但想要系统学习AI大模型技术,期待通过实战项目掌握核心技术。
零基础转型:非技术背景但关注AI应用场景,计划通过低代码工具实现“AI+行业”跨界。
业务赋能 突破瓶颈:传统开发者(Java/前端等)学习Transformer架构与LangChain框架,向AI全栈工程师转型。
👉获取方式:
😝有需要的小伙伴,可以保存图片到wx扫描二v码免费领取【保证100%免费】🆓**

更多推荐



所有评论(0)