RAG检索增强生成指南(深度解析)从小白到专家,建议收藏!
简单说,RAG(检索增强生成)就是给 AI 模型装了一个 “专属知识库 + 精准搜索引擎”。AI 在回答问题时,只基于你提供的真实知识(比如公司文档、专业资料、实时数据)生成答案,既避免瞎编,又能精准对接具体需求。让模型生成的内容更准确、更具时效性、更可追溯。1)文档切分:长文档(比如一本产品手册)不能直接用,得拆成小片段(专业叫 “Chunk”)。RAG 的核心价值,是让 AI 从 “瞎编乱造”
文章详解RAG(检索增强生成)三大核心形态:传统RAG、Graph RAG和Agentic RAG。RAG通过为AI提供专属知识库和精准搜索引擎,使生成内容更准确、时效性更强且可追溯。文章涵盖RAG的底层逻辑、实施流程、混合策略、注意事项及应用案例,为不同业务场景提供全面解决方案。
RAG 核心认知:是什么、有哪些形态
什么是RAG
简单说,RAG(检索增强生成)就是给 AI 模型装了一个 “专属知识库 + 精准搜索引擎”。AI 在回答问题时,只基于你提供的真实知识(比如公司文档、专业资料、实时数据)生成答案,既避免瞎编,又能精准对接具体需求。让模型生成的内容更准确、更具时效性、更可追溯。
RAG 三大核心形态:传统 RAG、Graph RAG、Agentic RAG
传统RAG
简单总结一下,就是将大模型需要的各种知识先进行向量化存储到数据库里面,然后用户询问的时候从数据库找相近的知识,检索出来之后进行重排序(rerank),获取最终的检索结果,将检索结果作为背景知识给到 LLM 生成大模型,获得基于你的背景知识的回复。
Graph RAG
Graph RAG(图谱增强生成)的核心是 “知识图谱”—— 把分散的信息变成一张 “关系网”,比如 “张三 – 操作 – M001 设备 – 生产 – P2025 批次物料 – 被用于 – F 工序”,每个关键信息都是 “节点”,它们之间的关联是 “连线”。这种结构让 AI 能看懂信息背后的逻辑,它能顺着关系网找到完整的因果链,而不是只给一堆无关的片段。
一方面能做 “链接预测”,比如根据历史数据判断 “经过 M001 设备且核心指标 X 偏高的物料,大概率会导致 F 工序瑕疵”,实现从 “事后分析” 到 “事前预警” 的升级;另一方面能优化智能检索,就算提问模糊(比如 “压力设备的参数问题”),它也能理解 “压力设备” 和 “冲压机” 的概念相似性,返回更全面的结果。
Agentic RAG
如果说传统 RAG 是 “被动检索 + 总结”,Agentic RAG 就是 “主动思考 + 解决问题”。它给 AI 加了一个 “自主智能体”,就像让 AI 有了自己的思维:能自己拆解复杂问题、动态调整找答案的方式、调用各种工具(比如地图、数据库、计算器),还能从经验中学习。
Agentic RAG 的强大离不开多智能体的分工协作。有人负责做计划,有人专门找资料,有人检查答案准确性,有人调用工具执行任务,还有人协调整体工作,就像一个高效的小团队。比如问它 “三个月内规划一场兼顾老人和孩子的欧洲游,预算 10 万”,它不会只给一堆旅游攻略,而是会先拆分成 “选目的地、查交通、订酒店、算预算” 等小任务,再逐个找信息、调用工具核实(比如用地图查路线、用预订平台看实时房源),最后整合出详细行程,还能记住你的反馈(比如 “某个景点人太多”),下次优化方案。
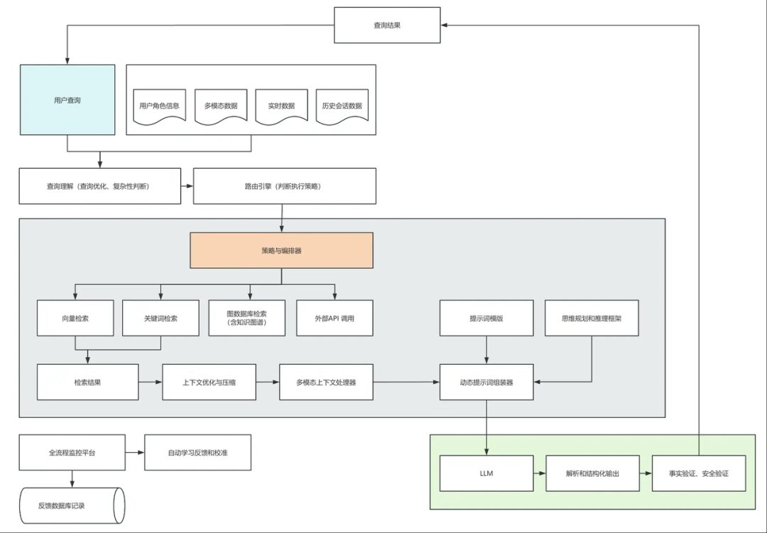
上下文工程:RAG 的底层逻辑支撑
RAG 其实是上下文工程(Context Engineering)的具体落地形式。上下文工程的核心是通过设计、构建和管理输入给 AI 的 “上下文信息”,引导 AI 生成高质量答案。
它的流程比传统 RAG 更全面:会整合用户角色、实时数据、历史对话等多维度信息,先优化查询意图、筛选关键内容,再通过 “多模态上下文处理器” 把音视频等非文本数据转成文本,最后按最优结构组装成提示词交给 AI。简单说,上下文工程是 “方法论”,RAG 是 “具体工具”——RAG 解决了 “让 AI 用指定知识回答” 的核心问题,而上下文工程则把这个问题拓展到 “如何让 AI 结合所有相关信息,更精准地回答”,比如处理多模态数据、适配不同用户角色需求等。

传统 RAG:简单直接的 “检索 – 总结” 流程
数据准备:给 AI 整理 “知识库”
1)文档切分:长文档(比如一本产品手册)不能直接用,得拆成小片段(专业叫 “Chunk”)。常见的拆法有 5 种,每种都有适用场景和细节注意:
固定大小切分
:按字数 / 段落拆(比如每 200 字一块),会留部分重叠内容避免拆断语义,优点是简单易实现,缺点是可能在句子中途切分,破坏语义;
语义切分:
按意思拆,通过计算 “余弦相似度” 判断 —— 如果两段内容的相似度高就合并,相似度大幅下降就拆分,能保留完整语义,但阈值判断需要根据文档调整;
递归切分:
先按章节 / 段落拆,若片段还是太长就继续细分,兼顾语义完整性和大小限制,但实现成本稍高;
按结构切分:
跟着文档的标题、章节走(比如 “介绍”“注意事项” 各成一块),保持文档逻辑,但需注意部分片段可能超过 AI 的 Token 限制,可搭配递归切分使用;
让 AI 帮忙切分:
直接让大模型按语义逻辑拆,准确率最高,但计算成本也最高。
2)查询优化(前置关键步骤):这一步能大幅提升检索精准度,不是必需但强烈推荐。AI 会先对用户的提问做 “意图识别”(比如判断用户是要 “事实查询” 还是 “寻求建议”)、“查询改写 / 扩展”(比如把 “面试前准备” 扩展为 “面试前 5-30 分钟的候选人简历查阅、问题准备”)、“分类”,确保后续检索能精准命中相关信息。
3)向量化编码:把每个小片段变成 “能比较相似度的数字串”(专业叫 “向量”)。比如 “C 语言编程” 和 “写 C 程序代码” 的数字串很像,“天气怎么样” 和它们的数字串差别很大;
4)存储:把这些数字串 + 对应的原始片段,存到专门的 “向量数据库” 里(比如 Pinecone、PostgreSQL(需插件)、DynamoDB),这些数据库能快速计算 “向量距离”,比传统数据库效率高得多。
检索技术:精准找到 “相关资料”
当你提出问题时,AI 会做四件事:
1)把你的问题也变成向量;
2)用“多路检索” 找信息:一方面做关键词匹配(直接找含 “价格”“售后” 等关键词的片段),另一方面做语义匹配(理解 “问成本” 和 “问价格” 是一个意思),再把两种结果融合,既精准又不遗漏;
3)重排序(Rerank):让 AI 给找到的片段打分,挑出最相关的几个(比如 Top5),避免把无关信息混进来;
4)结构化查询(Text2SQL):如果答案在数据库里(比如 “销售部 Q3 销售额是多少”“上个月新注册用户数”),AI 会把自然语言自动转成 SQL 查询,理解查询的表格、时间范围(比如 “Q3”)和计算方式(求和、计数),直接从数据库提取精准数据。
增强 + 生成:让 AI “有据可依” 地回答
把 “你的问题 + 最相关的片段” 一起交给大模型,AI 不会再凭空编造,而是基于这些真实资料,用自然语言整理出答案,还能告诉你答案来自哪份资料的哪个部分,方便验证。

Graph RAG:搭建 “关系网” 的核心流程
Graph RAG 的关键是先建 “知识图谱”,再做检索,流程比传统 RAG 多了 “图谱搭建” 一步:
知识图谱搭建:给信息 “牵线搭桥”
第一步:梳理数据源,比如工厂的设备维修报告、生产日志、工艺文件、音视频元数据、关系型数据库表等,覆盖所有可能的信息来源;
第二步:定义 “节点”(实体)和 “连线”(关系)。比如工厂场景里,“人(张三)、设备(M001)、物料(P2025 批次)、工序(A 工序)” 是节点,“张三 – 操作 – M001 设备”“M001 设备 – 生产 – P2025 批次” 是关系;
第三步:自动提取关系。让大模型从海量文档中找出 “实体 + 关系” 的三元组(比如从 “技术员张三更换了 M001 号冲压机的轴承” 中,提取出 “张三 – 执行 – 更换操作”“M001 冲压机 – 被更换 – 轴承”),不用人工逐条处理,降低搭建门槛;
第四步:存入图数据库。图数据库是 Graph RAG 的核心载体,传统数据库(比如 MySQL)擅长存规整数据,但处理 “关系查询” 很慢,而图数据库天生为 “关系” 而生,查询速度能达到秒级。
Neo4j:社区完善、资料丰富,适合入门和中小型项目;
NebulaGraph(星云图):国产分布式数据库,性能强,适合超大规模图数据;
TigerGraph:企业级高性能数据库,适合复杂业务场景。
Graph RAG 的检索与生成
当你问 “A 工序异常为什么影响 F 工序质量” 时,AI 会:
从问题中识别核心节点(A 工序、F 工序)和意图(查询因果关系,含 12 小时时间限制);
在图数据库中顺着关系网做 “多跳推理”,找到完整路径(A 工序 – 生产 – 物料 – 中转 12 小时 – 被用于 – F 工序);
把这条路径及相关信息(比如物料的核心指标异常、操作员工信息)整理成 “情境子图”;
把子图 “序列化”(翻译成 AI 能看懂的文本),比如 “核心路径:工序 A 生产了物料批次P20250817,该物料中转 12 小时后被用于工序 F;相关属性:物料 P20250817 的核心指标 X=5.8(标准 < 5.0)”;
交给大模型生成带逻辑链的答案,比如 “A 工序设备参数波动导致物料指标偏高,中转 12 小时后被 F 工序领用,最终引发质量问题”。

Agentic RAG:自主解决问题的动态流程
Agentic RAG 的工作不是固定步骤,而是一个 “感知 – 思考 – 行动 – 学习” 的循环:
理解需求
:读懂你的核心诉求,比如 “规划家庭欧洲游” 需要兼顾老人孩子、控制预算;
拆解任务
:把复杂问题拆成小任务,比如 “选适合的城市、查交通、订酒店、算预算”;
动态检索
:针对每个小任务选最合适的方式找信息,比如查景点是否适合推婴儿车、对比酒店价格;
调用工具
:用外部工具核实信息,比如用地图查路线、用预订平台看实时房源、用汇率工具算预算;
整合验证
:把所有信息汇总,检查关键信息(比如签证要求、景点开放时间)是否准确;
生成答案 + 学习
:给出最终方案(比如详细行程表),还会记住你的反馈(比如 “某个景点人多”),下次优化。

三种 RAG 的核心对比

传统 RAG 与 Graph RAG 的混合使用策略
两种 RAG 不是 “非此即彼”,混合使用能兼顾效率和深度,主流有两种策略:
策略一:串联(广度初筛→深度挖掘)
适合线索隐藏在大量文本中的复杂问题(类似于深度挖掘分析的问题):
向量检索:先用传统 RAG 快速从文本中,召回一批最相关的文档(比如 5 篇历史瑕疵报告),相当于找到最大片相关的内容;
实体链接:从这些文档中自动提取核心实体词;
图谱挖掘:把这些实体词作为 “线索”,用 Graph RAG 在知识图谱中深度挖掘,找到跨文档的关联路径,并将内容进行串联;
综合生成:结合原始文本证据和关系链条,生成既有细节又有逻辑的报告。
策略二:并联(双专家会诊)
适合需要同时获取 “事实信息” 和 “关系逻辑” 的问题(比如 “M001 设备的安全操作规程是什么,它生产的物料曾引发哪些质量问题”),更适合于整理分析的问题:
同步执行:用户提问后,同时发给传统 RAG 和 Graph RAG;
各自返回结果:传统 RAG 返回 “安全操作规程” 的文本片段,Graph RAG 返回 “设备 M001 – 生产 – 物料 P2025 – 关联 – 瑕疵 Z” 的情境子图;
结果融合:用 AI 判断两份结果的相关性和重要性,比如 “操作规程是核心事实,质量问题是关联逻辑”,将两者有机整合;
最终生成:给出既包含具体操作步骤,又说明潜在风险的完整答案。
使用 RAG 必须注意的 6 个关键点
知识库建设:按 “金字塔梯度” 筛选优质资产
知识库不是 “越多越好”,要按 “知识资产金字塔” 筛选,避免无用信息干扰:
核心资产:公司最核心的知识(比如咨询公司的核心方法论、工厂的核心工艺),要求回答准确、全面、权威;
独家资产:公司专属规则(比如规章制度、绩效标准),即使和通用知识重合,也必须以公司规则为准;
普通资产:和通用知识差异不大的内容(比如 “地球是圆的”),建议删除,避免混淆;
不良资产:自相矛盾、过时、无用的信息(比如旧版产品参数、失效政策),必须彻底剥离。
同时要避开 6 大误区:
专业术语晦涩
:不对术语做解释,AI 和用户都无法理解;
信息提取困难
:文献复杂导致 AI 抓不到核心要点;
内容自相矛盾
:不同来源的信息冲突,AI无法抉择;
过时内容未清理;
无关信息冗余
;
与世界知识冲突:私有知识库和通用知识说法不一(比如公司内部 “绩效” 定义和通用定义不同),导致 AI 回答不稳定。
局限规避:7 个具体风险场景及应对
RAG 不是万能的,要提前规避以下局限:
局限 1:知识库无答案时 “胡编乱造”→ 应对:设置 “无相关信息” 判断机制,让 AI 直接回复 “暂无相关答案”,不强行生成;
局限 2:正确答案因排名低被 “错杀”→ 应对:优化重排序算法,扩大初始召回范围(比如从 Top5 改为 Top10),再二次筛选;
局限 3:信息 “拼接” 不当导致逻辑断裂→ 应对:优先用语义切分或 LLM 切分,避免拆分完整语义;
局限 4:正确答案被 “噪声” 淹没→ 应对:按金字塔梯度清理知识库,移除冗余信息;
局限 5:未按要求输出特定格式→ 应对:在提示词中明确格式要求(比如 “用表格展示”),设置格式校验;
局限 6:回答精确度不达预期→ 应对:针对不同问题类型设置精度模板(比如事实查询要简洁,根因分析要详细);
局限 7:答案不完整→ 应对:检索时覆盖多维度信息(比如跨文档、跨数据源),设置 “关键信息缺失” 提醒。
落地决策:按四步框架判断是否引入
第一步:诊断业务痛点(满足 3 个以上可引入)
用户经常反馈 “AI 回答不准确” 吗?
有大量重复提问的问题吗?
用户需要查阅大量资料才能回答吗?
客服或员工经常说 “这个信息我不确定” 吗?
企业有大量知识沉淀但没被充分利用吗?
用户需要的答案是有 “标准答案” 的吗?
第二步:明确期望与约束
期望:要解决的具体问题(比如 “降低客服成本”)、成功标准(准确率 80% 以上、响应速度 < 500ms)、投资回报周期(比如 6 个月);
约束:技术团队能力、是否有现成大模型服务、知识库质量、预算限制。
第三步:小范围试点(降低风险)
选小而独立的业务(比如 “售后 FAQ 自动回复” 而非 “全部客服问题”);
定义成功指标(AI 回答准确率、用户满意度、成本消耗);
设定 3 个月试点周期,每月评估进展,可随时调整。
第四步:迭代优化(逐步扩大范围)
Month1-3:售后 FAQ(10% 流量);
Month4-6:扩展到产品咨询(50% 流量);
Month7-9:全量 FAQ 自动回复 + 人工质量监督;
Month10+:考虑扩展到其他业务(比如根因分析、数据查询)。
测试避坑:三大核心注意点
第一坑:测试集覆盖度不足
内容覆盖:按用户真实情境分类(比如 “面试准备” 按 “HR 视角”“候选人视角”),而非知识库分类;
形式覆盖:包含事实查询、寻求建议、问题解决、评估分析等不同问法;
表达习惯覆盖:纳入倒装、简略等不同表达方式(比如 “退货怎么操作” 和 “怎么操作退货”)。
第二坑:衡量维度模糊
准确性:分三类标准 ——“必须正确”(踩分点,比如 “退货需 7 天内申请”)、“绝对错误”(比如 “退货需 30 天内申请”)、“模糊地带”(可容忍的小偏差);
相关性:明确标准(比如 “超过 30% 内容无关即判定为不合格”);
充分性:避免 AI 回答过于冗长,设置 “核心信息不遗漏” 的判断标准。
第三坑:忽略关键指标
一致性:同一问题多次提问,答案需相对一致(比如 “退货流程” 不能每次回答都不一样);
上下文记忆:多轮对话时,AI 需记住前文内容(比如用户先问 “退货流程”,再问 “退货地址”,AI 不能忘记 “退货” 主题)。
技术选型:按场景选工具
向量数据库:中小型项目选 Neo4j,超大规模选 NebulaGraph,企业级复杂场景选 TigerGraph;
切分方式:简单场景用固定大小切分,专业场景用语义切分或 LLM 切分;
混合策略:复杂问题用串联策略,需要同时获取事实和关系用并联策略。
长期优化:建立反馈机制
用户反馈:允许用户给答案打分(“准确”“不准确”),标注错误点;
自动学习:把用户反馈的正确信息补充到知识库,优化检索算法和切分策略;
全流程监控:监控检索准确率、生成质量、响应速度,定期校准。
RAG真实应用案例
企业客服系统(传统 RAG)
场景:电商平台每天收到数万个重复问题(比如 “怎么退货”“发货要多久”),传统客服手册太厚,新员工上手慢;
用 RAG 后的变化:AI 自动从售后政策文档中检索相关片段,生成统一、准确的回答,90% 的常见问题能自动处理,人工客服只负责复杂问题;
工厂质检根因分析(Graph RAG)
场景:一线质检员发现成品有瑕疵,需要跨多个系统(生产系统、设备维修记录、物料台账)找原因,过去要花半天甚至一天;
用 Graph RAG 后的变化:AI 通过知识图谱找到 “设备参数异常 – 物料指标偏高 – 工序领用 – 瑕疵产生” 的完整链条,几分钟内给出根因报告;
智能旅游规划(Agentic RAG)
场景:用户想规划 “3 天亲子游,预算 5000 元,兼顾自然景观和亲子项目”,需要查景点、交通、酒店、门票,过程繁琐;
用 Agentic RAG 后的变化:AI 自主拆解任务,查适合孩子的景点、对比高性价比酒店、核实门票预约政策,生成带每日安排、预算明细的行程,还能根据用户反馈调整;
教育智能答疑(传统 RAG)
场景:学生问物理题 “浮力公式怎么应用”,传统 AI 可能答非所问;
用 RAG 后的变化:AI 从教学文档、同类例题中检索相关内容,生成解题步骤,还标注答案来自教材哪一章节、哪道例题;
效果:答案准确率大幅提升,学生能追溯知识点,学习体验更好。
总结
RAG 的核心价值,是让 AI 从 “瞎编乱造” 变成 “有据可依”。而 Graph RAG 和 Agentic RAG 则是在这个基础上,让 AI 从 “找信息” 升级到 “懂逻辑”“会思考”。
选择哪种 RAG、是否混合使用,关键看你的业务需求:简单查询用传统 RAG,复杂关系分析用 Graph RAG,复杂任务规划用 Agentic RAG。
落地 RAG 的关键不在于 “技术多先进”,而在于 “是否匹配业务场景”—— 先按四步决策框架判断需求,用小范围试点验证效果,再按金字塔梯度建设知识库,避开测试和局限的坑,就能让 RAG 在客服、工厂、教育、金融等多个领域发挥巨大价值,既提升效率,又降低成本,真正让 AI 服务于实际业务。
如何学习AI大模型 ?
“最先掌握AI的人,将会比较晚掌握AI的人有竞争优势”。
这句话,放在计算机、互联网、移动互联网的开局时期,都是一样的道理。
我在一线互联网企业工作十余年里,指导过不少同行后辈。帮助很多人得到了学习和成长。
我意识到有很多经验和知识值得分享给大家,故此将并将重要的AI大模型资料包括AI大模型入门学习思维导图、精品AI大模型学习书籍手册、视频教程、实战学习等录播视频免费分享出来。【保证100%免费】🆓
CSDN粉丝独家福利
这份完整版的 AI 大模型学习资料已经上传CSDN,朋友们如果需要可以扫描下方二维码&点击下方CSDN官方认证链接免费领取 【保证100%免费】
读者福利: 👉👉CSDN大礼包:《最新AI大模型学习资源包》免费分享 👈👈
对于0基础小白入门:
如果你是零基础小白,想快速入门大模型是可以考虑的。
一方面是学习时间相对较短,学习内容更全面更集中。
二方面是可以根据这些资料规划好学习计划和方向。
👉1.大模型入门学习思维导图👈
要学习一门新的技术,作为新手一定要先学习成长路线图,方向不对,努力白费。
对于从来没有接触过AI大模型的同学,我们帮你准备了详细的学习成长路线图&学习规划。可以说是最科学最系统的学习路线,大家跟着这个大的方向学习准没问题。(全套教程文末领取哈)
👉2.AGI大模型配套视频👈
很多朋友都不喜欢晦涩的文字,我也为大家准备了视频教程,每个章节都是当前板块的精华浓缩。

👉3.大模型实际应用报告合集👈
这套包含640份报告的合集,涵盖了AI大模型的理论研究、技术实现、行业应用等多个方面。无论您是科研人员、工程师,还是对AI大模型感兴趣的爱好者,这套报告合集都将为您提供宝贵的信息和启示。(全套教程文末领取哈)

👉4.大模型实战项目&项目源码👈
光学理论是没用的,要学会跟着一起做,要动手实操,才能将自己的所学运用到实际当中去,这时候可以搞点实战项目来学习。(全套教程文末领取哈)
👉5.大模型经典学习电子书👈
随着人工智能技术的飞速发展,AI大模型已经成为了当今科技领域的一大热点。这些大型预训练模型,如GPT-3、BERT、XLNet等,以其强大的语言理解和生成能力,正在改变我们对人工智能的认识。 那以下这些PDF籍就是非常不错的学习资源。(全套教程文末领取哈)
👉6.大模型面试题&答案👈
截至目前大模型已经超过200个,在大模型纵横的时代,不仅大模型技术越来越卷,就连大模型相关的岗位和面试也开始越来越卷了。为了让大家更容易上车大模型算法赛道,我总结了大模型常考的面试题。(全套教程文末领取哈)
为什么分享这些资料?
只要你是真心想学AI大模型,我这份资料就可以无偿分享给你学习,我国在这方面的相关人才比较紧缺,大模型行业确实也需要更多的有志之士加入进来,我也真心希望帮助大家学好这门技术,如果日后有什么学习上的问题,欢迎找我交流,有技术上面的问题,我是很愿意去帮助大家的!
这些资料真的有用吗?
这份资料由我和鲁为民博士共同整理,鲁为民博士先后获得了北京清华大学学士和美国加州理工学院博士学位,在包括IEEE Transactions等学术期刊和诸多国际会议上发表了超过50篇学术论文、取得了多项美国和中国发明专利,同时还斩获了吴文俊人工智能科学技术奖。目前我正在和鲁博士共同进行人工智能的研究。
资料内容涵盖了从入门到进阶的各类视频教程和实战项目,无论你是小白还是有些技术基础的,这份资料都绝对能帮助你提升薪资待遇,转行大模型岗位。


CSDN粉丝独家福利
这份完整版的 AI 大模型学习资料已经上传CSDN,朋友们如果需要可以扫描下方二维码&点击下方CSDN官方认证链接免费领取 【保证100%免费】
读者福利: 👉👉CSDN大礼包:《最新AI大模型学习资源包》免费分享 👈👈
更多推荐

所有评论(0)