新项目完结,Ai Agent 智能体、拖拉拽编排!
这篇文章介绍了小傅哥耗时7个月开发的基于Spring AI框架的AI Agent智能体项目,包含38节课程(视频+文档),涵盖前后端+DevOps技术栈。项目从RAG到MCP,实现了企业级可编排的AI Agent智能体,提供可视化链路编排、多种执行设计模式、RAG和MCP开发能力等技术点。适合希望提升AI应用能力、增强核心竞争力的开发者,项目已部署上线并提供完整源码。❝沉淀、分享、成长,让自己和他
这篇文章介绍了小傅哥耗时7个月开发的基于Spring AI框架的AI Agent智能体项目,包含38节课程(视频+文档),涵盖前后端+DevOps技术栈。项目从RAG到MCP,实现了企业级可编排的AI Agent智能体,提供可视化链路编排、多种执行设计模式、RAG和MCP开发能力等技术点。适合希望提升AI应用能力、增强核心竞争力的开发者,项目已部署上线并提供完整源码。
❝
沉淀、分享、成长,让自己和他人都能有所收获!😜
❞
大家好,我是技术UP主小傅哥。
这是一套综合前后端 + Dev-Ops,基于 Spring Ai 框架实现,Ai Agent 智能体。耗时7个多月,38节课程(视频+文档),从 RAG 到 MCP,再实现出互联网企业级,可编排的 Ai Agent 智能体,现已全部开发完成 + 部署上线。💐

这套项目,比互联网企业,起步的还早,完成的还快!
讲个我的经历;前年我在公司里分享了 OpenAi 的场景使用,实现了代码自动评审。去年又分享了 RAG、MCP(年尾刚开始发布 MCP 协议),告诉大家这类技术如何结合场景落地,领导说:“你研究的挺深呀!“。今年公司也开始成立一个虚拟组,来结合 AI + 业务,领导让我作为小组的技术指导。—— 这些年,这些技术,我一直走的很靠前,所以也有很多很多的机会。机会,等于晋升 + 涨薪😄
AI 不会替代研发,但是会给研发的能力进行加成,让研发在进行需求分析、工程设计、编码实现、单测编写、服务验证等场景时,都可以通过 AI 提效。但 AI 不会让研发更轻松,反而会有更多的工作量进来。不过,越往后来看,不会 AI 应用,不具备 AI 场景开发,肯定会缺少竞争力。
所以,小傅哥也一直在构建自己的技术体系完整度,形成自己的技术闭环,让自己在就业市场具备充足的竞争力。

扫码加入课程,获取项目代码
🧧 文末提供了本套项目的完整工程代码(8个),此外还有其他的业务项目+组件项目,共计17个全部可以获取。
我能学到什么?
首先,这是一整套从0到1,包含前后端 + DevOps 的综合实战项目,全程文档 + 视频,带着实现的 AI Agent 智能体项目。所以,你可以非常完整的学习到关于 AI Agent 智能体的全部内容,让你具备企业级项目开发能力。
- 积累 Spring AI 框架应用开发能力,同时 Alibaba 提供的 AI 框架,与此框架具有通用性(已有伙伴进入到阿里 AI 应用场景开发)。
- 掌握 AI Agent 开发能力,包括;顾问角色(RAG、记忆上下文)、MCP 工具服务、Model 对话模型(API)等。
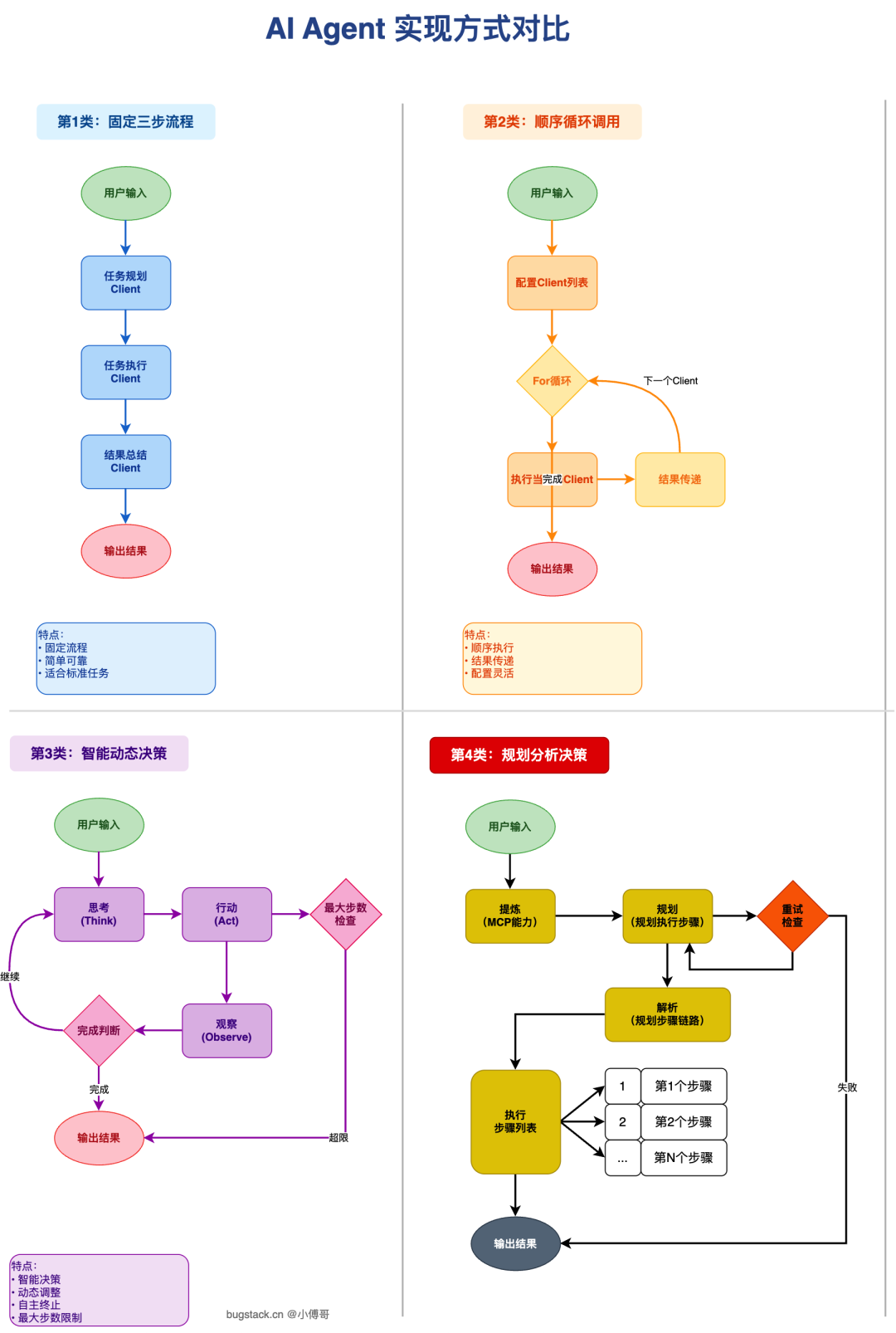
- 学习 AI Agent 多类执行设计模式,包括;固定链路模式、动态决策模式、规划分析模式。学习后,可以自行设计其他类型执行模式。
- 拓展设计模式;规则树(组合模式),在复杂场景的运用。解决多类型数据加载和对话过程链路处理。
- 掌握一套可视化链路编排运用能力,通过前端页面的拖拉拽操作,完成 AI Agent 智能体的动态配置、加载和使用(非常丝滑)。
- 掌握 RAG、MCP 的开发能力,对 MCP 可以自己实现一套任意场景的客户端和服务端进行对接。如,你自己有一个Xxx商城,也可以对下单接口包装出下单-MCP服务。
- 基于 Spring 源码,自定义一套轻量任务执行器,把配置的 AI Agent 动态刷新到任务中心自动化执行。
- 积累应用设计经验,面向对象开发,在整个工程实现中,都有非常干净,清晰,具备高内聚,低耦合,有单一职责的逻辑体现。
适合哪些伙伴?
- 需要快速🔜写到简历,用于秋招/社招面试(可以只刷第3阶段,1周写到简历,2周完成学习)。
- 对 AI Agent 智能体感兴趣,但不知道如何自己实现一套的。
- 希望提高自己的架构设计思维,设计模式运用的。
- 增强核心竞争力,储备一些非业务的核心技术类知识的。
项目运行效果
本项目分为,用户端、管理端和服务端,服务端统一提供接口能力,管理端维护 AI Agent 智能体配置、用户端提供使用服务。
1. 登录界面

- 这一部分在数据库表增加了 admin_user 表,有配置登录账号和密码,可以简单做校验。
2. 管理界面

- 管理后台目前提供了,代理管理(拖拉拽编排方式配置智能体),资源管理(model、client、mcp、advisor、prompt)
- 数据分析、系统设置,是样例,你可以继续扩展你所需要的内容。
3. 代理管理
3.1 代理列表

- 这里的代理列表,就是通过拖拉拽配置的智能体。可以点击【查看】看到明细,也可以【新建】,还可以删除。
- 点击【加载】则是调用服务端,把数据加载到 Spring 容器,之后就可以使用了。
3.2 代理配置

- 当你点击一个代理配置,则会展示出拖拉拽的数据到页面上。这部分会从数据库读取,之后展示出来,全部可视化。
- 如果你点击了Save则会做出一份新的,之后对于旧的,你可以自己手动删除。
4. 资源管理

- 资源管理下,是配置一个智能体所需的各项资源信息,你可以在这里进行维护。如,MCP 工具管理。
5. 页面使用
5.1 对话交流

5.2 场景解析

5.3 监控分析

- 配置后的智能体,可以在智能体选择里进行获取使用。之后进行提问。
- 效果还不错,这里小傅哥验证了配置的智能体进行提问。
关于系统设计
本套系统设计,也是花费了非常大的心思。
1. 执行流程

在整个 Ai Agent 的实现中,小傅哥带着大家分析设计了4种方案,包括;固定执行的、循环执行的、智能分析决策的还有一个按照步骤规划的。这些流程都有适合于自己业务场景使用。在代码中也都有不同方案的实现,之后通过用户选择后进行动态化的策略调度。
2. 核心动作
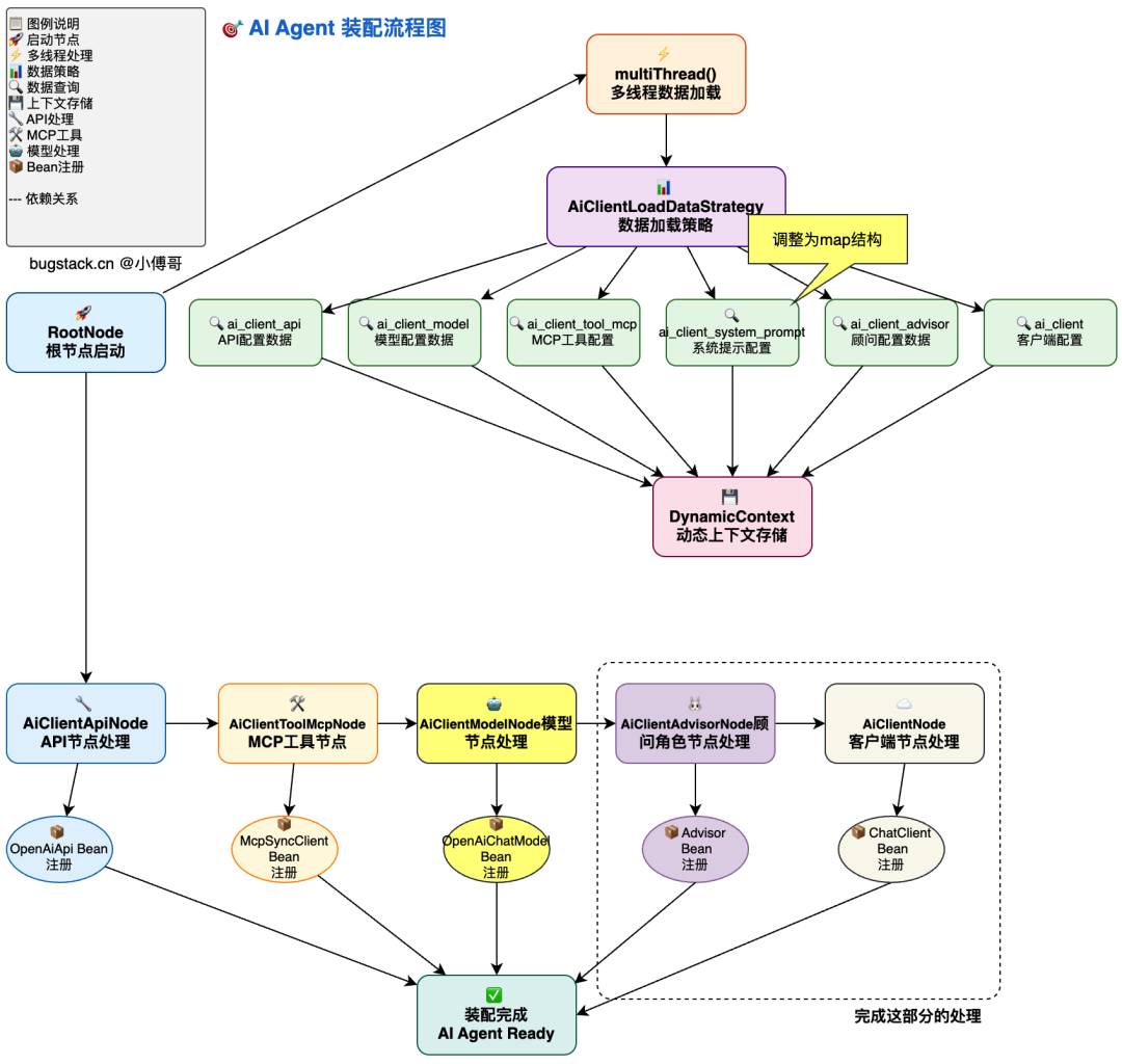
2.1 数据装配

- 首先,以构建 AiClientNode 的对话客户端为目的,已经完成了相关的元素实例化步骤。本节这里要处理的是,顾问角色的构建,以及构建 AiClientNode 节点。
- 之后,AiClientNode 的构建,是关联了其他各项元素的,所以在构建时,需要在 AiClientNode 节点,从 Spring 容器通过 getBean 的方式,检索到对应的各项元素。
2.2 动态调度

- 这里会根据用户的请求,进行策略路由,找到所需的 Ai Agent 执行策略进行处理。这里小傅哥也有意加入不同的策略,让大家可以看到很多的 Ai Agent 设计思路。
2.3 执行策略(01)

- 以程序启动为开始,进行自动化装配。这个过程我们先把一些想预先启动的数据库中的 agent 配置所需的 client 客户端进行服务初始化。之后写入到 Spring 容器,方便在执行 Agent 时进行使用。
前面有伙伴问,为什么把实例化的对象写入到 Spring 容器,这里就是原因 - 客户端(UI),进行 POST 接口请求,这个过程需要封装一个 SSE 流式响应的接口,让 Step 1~4 各个执行步骤,把过程信息写入到流式接口。这里要注意,需要给接口返回的对象添加上对应的类型(什么步骤、什么节点、什么过程),以便于反馈给用户 Agent 在做什么。
2.4 执行策略(02)

- 这是其中的一种 Ai Agent 执行策略方式,通过用户的提问进行分析、规划、列出执行步骤,之后依次执行。
- 所有的这些实现都有相应的代码,带着大家使用规则树框架清晰的实现出来。
普通人如何抓住AI大模型的风口?
为什么要学习大模型?
在DeepSeek大模型热潮带动下,“人工智能+”赋能各产业升级提速。随着人工智能技术加速渗透产业,AI人才争夺战正进入白热化阶段。如今近**60%的高科技企业已将AI人才纳入核心招聘目标,**其创新驱动发展的特性决定了对AI人才的刚性需求,远超金融(40.1%)和专业服务业(26.7%)。餐饮/酒店/旅游业核心岗位以人工服务为主,多数企业更倾向于维持现有服务模式,对AI人才吸纳能力相对有限。

这些数字背后,是产业对AI能力的迫切渴求:互联网企业用大模型优化推荐算法,制造业靠AI提升生产效率,医疗行业借助大模型辅助诊断……而餐饮、酒店等以人工服务为核心的领域,因业务特性更依赖线下体验,对AI人才的吸纳能力相对有限。显然,AI技能已成为职场“加分项”乃至“必需品”,越早掌握,越能占据职业竞争的主动权
随着AI大模型技术的迅速发展,相关岗位的需求也日益增加。大模型产业链催生了一批高薪新职业:

人工智能大潮已来,不加入就可能被淘汰。如果你是技术人,尤其是互联网从业者,现在就开始学习AI大模型技术,真的是给你的人生一个重要建议!
如果你真的想学习大模型,请不要去网上找那些零零碎碎的教程,真的很难学懂!你可以根据我这个学习路线和系统资料,制定一套学习计划,只要你肯花时间沉下心去学习,它们一定能帮到你!
大模型全套学习资料领取
这里我整理了一份AI大模型入门到进阶全套学习包,包含学习路线+实战案例+视频+书籍PDF+面试题+DeepSeek部署包和技巧,需要的小伙伴文在下方免费领取哦,真诚无偿分享!!!
vx扫描下方二维码即可

部分资料展示
一、 AI大模型学习路线图
这份路线图以“阶段性目标+重点突破方向”为核心,从基础认知(AI大模型核心概念)到技能进阶(模型应用开发),再到实战落地(行业解决方案),每一步都标注了学习周期和核心资源,帮你清晰规划成长路径。

二、 全套AI大模型应用开发视频教程
从入门到进阶这里都有,跟着老师学习事半功倍。

三、 大模型学习书籍&文档
收录《从零做大模型》《动手做AI Agent》等经典著作,搭配阿里云、腾讯云官方技术白皮书,帮你夯实理论基础。

四、大模型大厂面试真题
整理了百度、阿里、字节等企业近三年的AI大模型岗位面试题,涵盖基础理论、技术实操、项目经验等维度,每道题都配有详细解析和答题思路,帮你针对性提升面试竞争力。

适用人群

第一阶段(10天):初阶应用
该阶段让大家对大模型 AI有一个最前沿的认识,对大模型 AI 的理解超过 95% 的人,可以在相关讨论时发表高级、不跟风、又接地气的见解,别人只会和 AI 聊天,而你能调教 AI,并能用代码将大模型和业务衔接。
- 大模型 AI 能干什么?
- 大模型是怎样获得「智能」的?
- 用好 AI 的核心心法
- 大模型应用业务架构
- 大模型应用技术架构
- 代码示例:向 GPT-3.5 灌入新知识
- 提示工程的意义和核心思想
- Prompt 典型构成
- 指令调优方法论
- 思维链和思维树
- Prompt 攻击和防范
- …
第二阶段(30天):高阶应用
该阶段我们正式进入大模型 AI 进阶实战学习,学会构造私有知识库,扩展 AI 的能力。快速开发一个完整的基于 agent 对话机器人。掌握功能最强的大模型开发框架,抓住最新的技术进展,适合 Python 和 JavaScript 程序员。
- 为什么要做 RAG
- 搭建一个简单的 ChatPDF
- 检索的基础概念
- 什么是向量表示(Embeddings)
- 向量数据库与向量检索
- 基于向量检索的 RAG
- 搭建 RAG 系统的扩展知识
- 混合检索与 RAG-Fusion 简介
- 向量模型本地部署
- …
第三阶段(30天):模型训练
恭喜你,如果学到这里,你基本可以找到一份大模型 AI相关的工作,自己也能训练 GPT 了!通过微调,训练自己的垂直大模型,能独立训练开源多模态大模型,掌握更多技术方案。
到此为止,大概2个月的时间。你已经成为了一名“AI小子”。那么你还想往下探索吗?
- 为什么要做 RAG
- 什么是模型
- 什么是模型训练
- 求解器 & 损失函数简介
- 小实验2:手写一个简单的神经网络并训练它
- 什么是训练/预训练/微调/轻量化微调
- Transformer结构简介
- 轻量化微调
- 实验数据集的构建
- …
第四阶段(20天):商业闭环
对全球大模型从性能、吞吐量、成本等方面有一定的认知,可以在云端和本地等多种环境下部署大模型,找到适合自己的项目/创业方向,做一名被 AI 武装的产品经理。
- 硬件选型
- 带你了解全球大模型
- 使用国产大模型服务
- 搭建 OpenAI 代理
- 热身:基于阿里云 PAI 部署 Stable Diffusion
- 在本地计算机运行大模型
- 大模型的私有化部署
- 基于 vLLM 部署大模型
- 案例:如何优雅地在阿里云私有部署开源大模型
- 部署一套开源 LLM 项目
- 内容安全
- 互联网信息服务算法备案
- …
学习是一个过程,只要学习就会有挑战。天道酬勤,你越努力,就会成为越优秀的自己。
如果你能在15天内完成所有的任务,那你堪称天才。然而,如果你能完成 60-70% 的内容,你就已经开始具备成为一名大模型 AI 的正确特征了。
这份完整版的大模型 AI 学习资料已经上传CSDN,朋友们如果需要可以微信扫描下方CSDN官方认证二维码免费领取【保证100%免费】

更多推荐


所有评论(0)