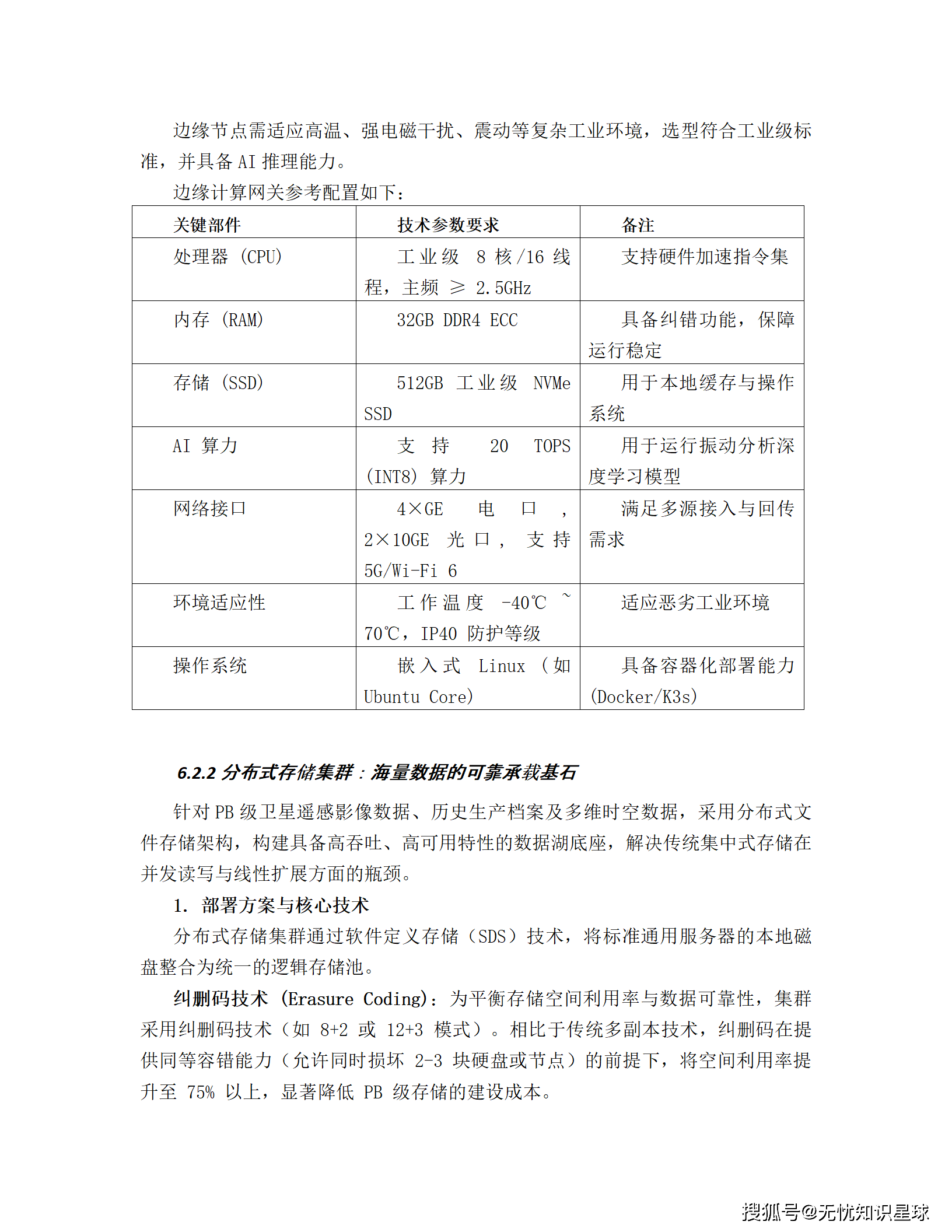
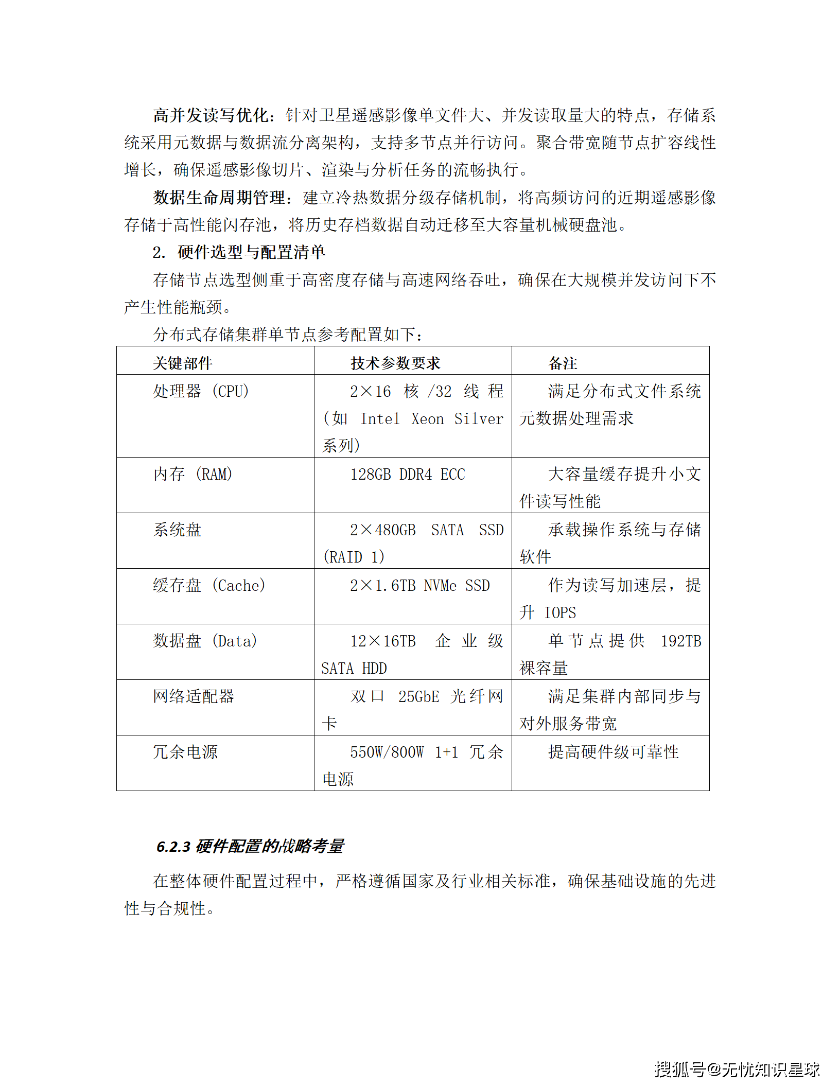
揭秘国家级卫星超级工厂!年产能150颗、产值破500亿的商业航天“新质生产力“范本(WORD)
本方案紧扣“十五五”国家战略与“新质生产力”要求,深度勾勒商业航天卫星超级工厂与空天信息产业园的建设蓝图。方案直击卫星制造“手工作坊式”低效、单星成本高等痛点,详尽设计了**脉动式柔性总装产线、数字化质量全链路追溯及AI遥感大数据处理平台**。无论是政府产业规划、园区智慧化升级,还是航天企业数字化转型,本方案均提供**全流程、可落地**的技术路径与实施参考,是商业航天从业者把握行业趋势、指导项目建

"我们要在地球上建一座能批量’造星’的超级工厂,让卫星从’实验室工艺品’变成’工业流水线产品’。"这不是科幻电影,而是中国商业航天正在发生的 产业革命。2024年,SpaceX星链卫星已突破 6000颗,而我国商业航天正迎来"十五五"关键窗口期。本文深度拆解某国家级商业航天基地顶层设计—— 年产150颗卫星、直接产值500亿、带动产业链1000亿的数字化宏伟蓝图。

一、项目背景:为什么必须建"超级工厂"?
1.1 国家战略的刚性需求

关键洞察:传统卫星研制周期18-24个月,单星成本数千万;而SpaceX已实现每周120颗的批量产能。这种代差,就是我们要追赶的"时间窗口"。
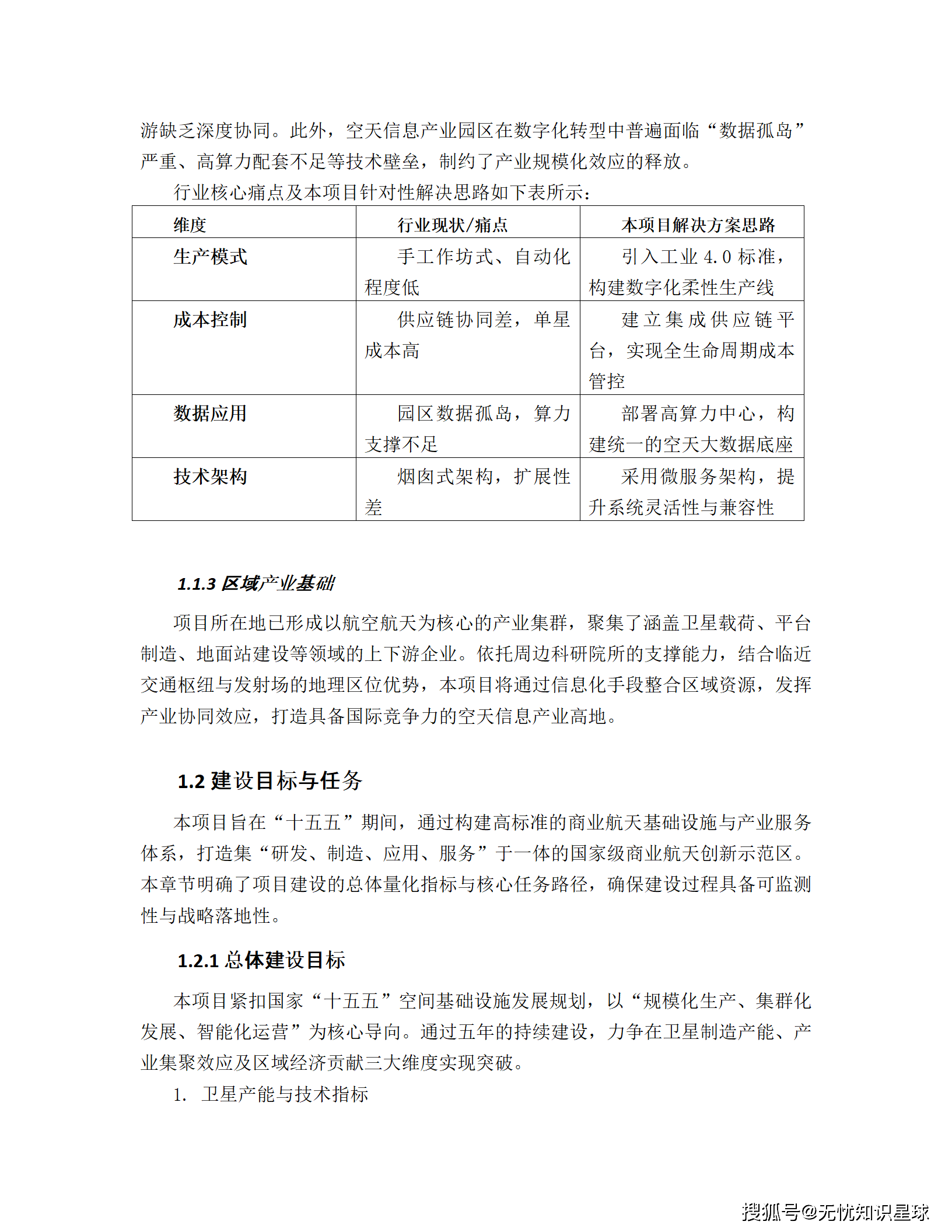
1.2 行业三大痛点(附解决方案对照表)

1.3 区域产业基础
项目所在地已形成航空航天产业集群,具备:
- ✅ 卫星载荷、平台制造、地面站建设完整产业链
- ✅ 周边科研院所技术支撑
- ✅ 临近交通枢纽与发射场的地理优势
战略定位:打造国家级商业航天创新示范区,成为全球商业航天重要节点。
二、顶层设计:500亿产值背后的"双轮驱动"战略
2.1 总体建设目标(量化指标)
目标一:卫星产能与技术指标

目标二:产业集聚与经济指标
直接产值突破:500亿元(2030年)
带动产业链规模:1000亿元+
头部企业引进:20家
专精特新"小巨人":50家
产业链配套企业:100家+
目标三:创新示范与标准指标
- 🔬 核心专利:≥200项(卫星柔性平台、星间链路、空天大数据融合算法)
- 📋 标准制定:主导/参与国标/行标/团标 ≥10项
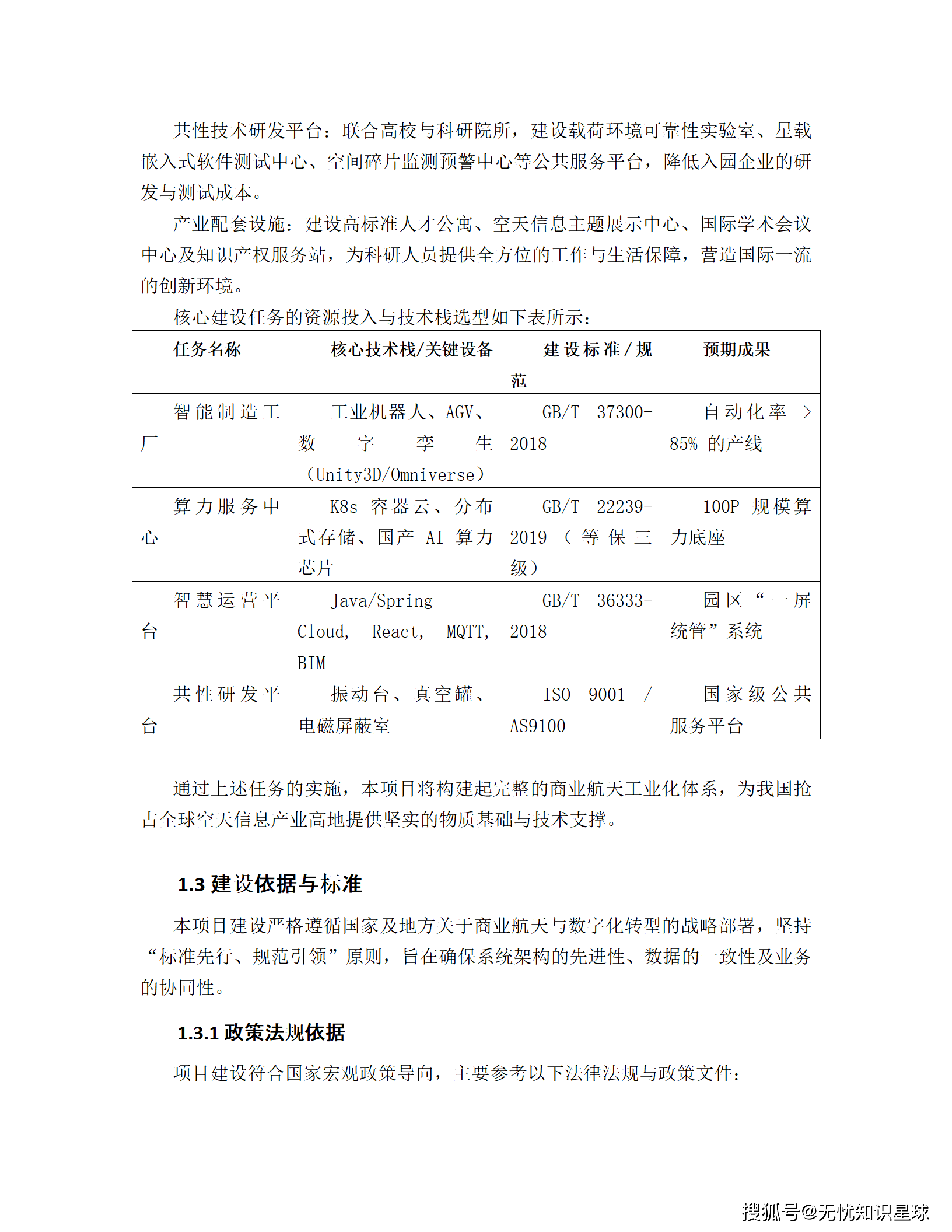
2.2 核心建设任务矩阵

2.3 "双轮驱动"战略架构图
┌─────────────────┐
│ 战略目标 │
│ 150颗/年 | 500亿 │
└────────┬────────┘
│
┌─────────────────┼─────────────────┐
▼ ▼ ▼
┌─────────────┐ ┌─────────────┐ ┌─────────────┐
│ 超级工厂 │ │ 数据底座 │ │ 产业生态 │
│ (制造能力) │◄─►│ (算力+算法) │◄─►│ (上下游协同)│
└─────────────┘ └─────────────┘ └─────────────┘
│ │ │
└─────────────────┴─────────────────┘
│
┌────────┴────────┐
│ 数字孪生平台 │
│ (虚实映射+优化) │
└─────────────────┘
三、卫星智能制造:从"手工作坊"到"工业4.0"
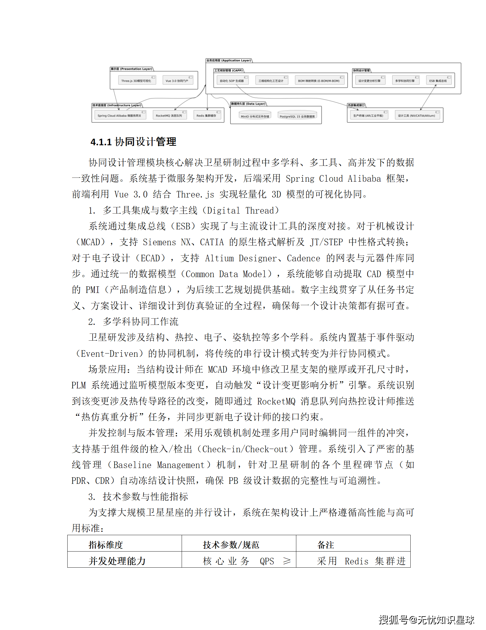
3.1 研发设计协同系统(PLM):卫星的"数字基因库"
3.1.1 核心痛点:为什么传统航天研发效率低?
传统卫星研制是**“文档驱动”**模式:
- ❌ 多学科数据孤岛(结构、热控、电子各自为政)
- ❌ 版本管理混乱(设计师A用V1.2,设计师B用V1.3)
- ❌ 设计变更传导慢(结构改了一个孔,一周后电子才知道)
3.1.2 PLM系统的四大核心能力
能力一:基于MBSE的数字主线(Digital Thread)
- 集成STK(卫星工具包)、Matlab/Simulink、CATIA等工具
- 自动提取CAD模型中的PMI(产品制造信息)
- 设计变更实时推送至所有相关方
能力二:多学科协同工作流
真实场景:结构设计师修改卫星支架壁厚 → PLM自动识别影响热传导路径 → 向热控设计师推送"重分析任务" → 同步更新电子设计师的接口约束
能力三:并发控制与版本管理

能力四:三维结构化工艺(CAPP)
告别纸质工艺卡片!工艺师直接在3D模型上:
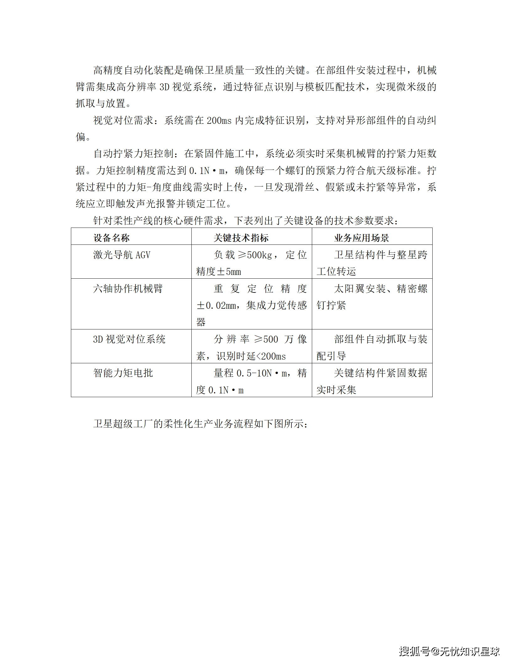
- 🎯 标注装配序列、涂胶路径、紧固件力矩
- 🔧 关联工装夹具库、数控程序库
- 📱 自动生成电子工票推送至车间平板
效果测算:工艺准备周期缩短35%,一次装配成功率提升至98%。
3.2 生产执行系统(MES):生产线的"神经中枢"
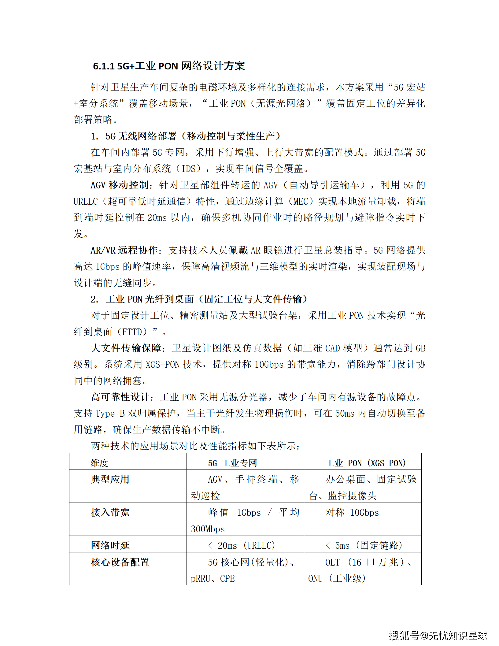
3.2.1 脉动式生产线:卫星制造的"特斯拉模式"
什么是脉动式生产?
传统模式:卫星固定在一个工位,人员围着转(像修手表)
脉动式生产:卫星在流水线上"脉动"前进,每个工位专注特定工序(像造汽车)
MES的核心挑战:卫星制造比汽车复杂得多!
- ⚠️ 工序复杂、容错率低(一颗卫星价值数千万)
- ⚠️ 多型号混线(50kg立方星~1000kg通信卫星共线)
- ⚠️ 长周期物料协调(霍尔推力器采购周期6个月)
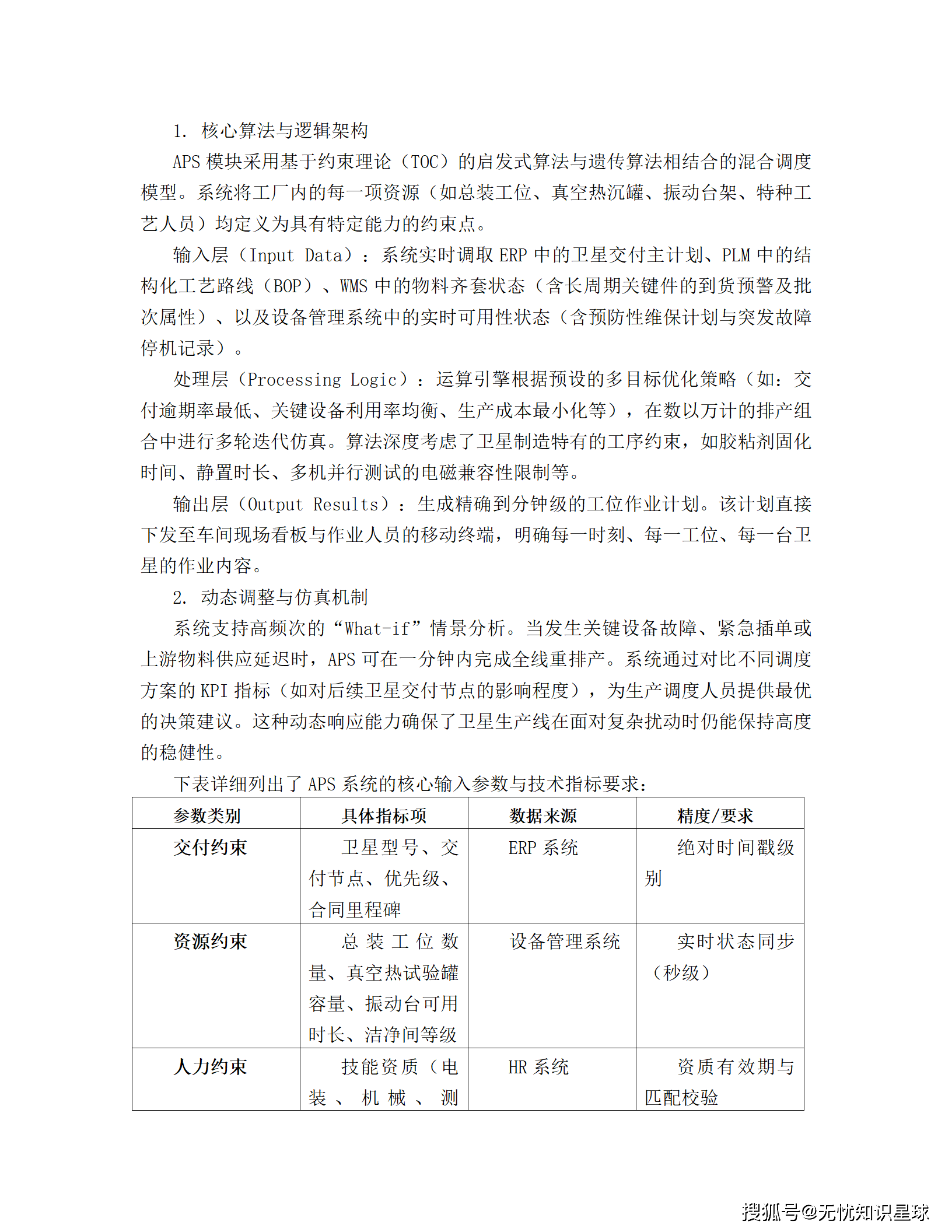
3.2.2 高级排产(APS):基于有限能力的智能调度
输入参数矩阵:

算法核心:基于约束理论(TOC)的启发式+遗传算法混合模型
- 在数万种排产组合中迭代仿真
- 多目标优化:逾期率最低+设备利用率均衡+成本最小化
- "What-if"情景分析:设备故障时1分钟内完成重排产
3.2.3 总装过程管控:数字化驱动的"人机料法环"
场景:关键载荷安装的智能防错
步骤1:操作员扫描零件二维码
↓
步骤2:MES自动校验BOM匹配性+批次复验状态
↓
步骤3:若通过,向智能电批下发标准扭矩值(如5.2N·m)
若不通过,锁定电批电源+红色预警
↓
步骤4:操作完成,电批回传扭矩曲线至MES
↓
步骤5:数据自动绑定卫星序列号,生成"数字出生证明"
环境监控联动:
- 温湿度、洁净度、静电防护7×24小时监控
- 超标自动暂停工单流转(如湿度>60%)
3.2.4 自动测试数据采集(ATE)
测试设备集成:

智能判据:
- 不仅比上下限,还支持趋势分析动态判据
- 电流波动>5%自动断电保护
- 一键生成GJB标准测试报告
3.3 智能仓储物流(WMS/WCS):从"人找货"到"货找人"
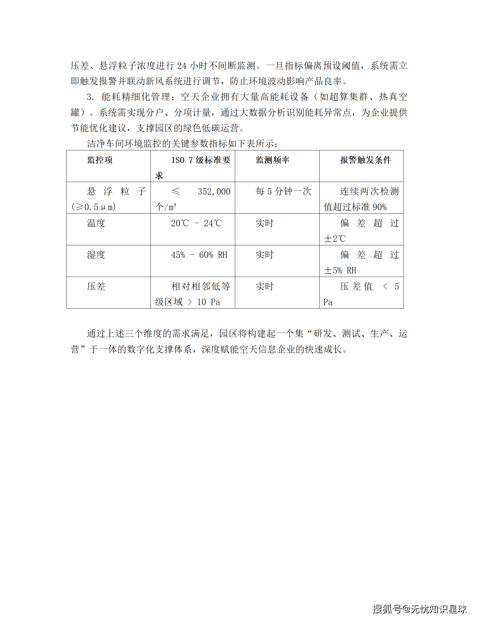
3.3.1 洁净库房管理
环境监控联动机制:

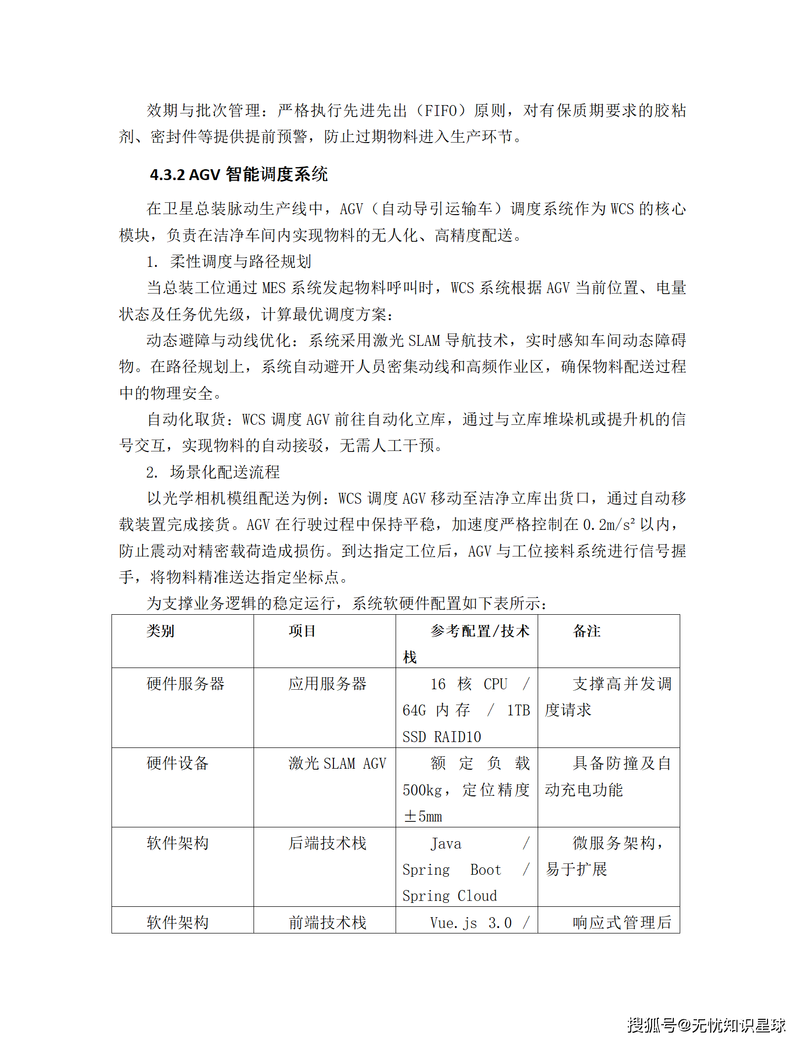
3.3.2 AGV智能调度系统
技术参数:

JIT配送场景:
霍尔推力器案例:工位需求前24小时→系统自动触发配送指令→供应商送达→扫码绿色通道→AGV直送工位
效果:实现**"零库存"管理**,仓储成本降低40%。
四、空天信息产业园:打造"东方星链"数据底座
4.1 平台定位:产业赋能型数字化底座
超越传统园区物业管理,构建六大核心服务能力:
┌─────────────────────────────────────────┐
│ 空天信息产业园服务平台 │
├─────────────┬─────────────┬─────────────┤
│ 卫星数据共享 │ 研发仿真HPC │ 频率合规咨询 │
│ 与时空计算 │ 云服务 │ │
├─────────────┼─────────────┼─────────────┤
│ 供应链协同 │ 数字化孪生 │ 知识产权与 │
│ 与质量溯源 │ 园区管理 │ 标准化服务 │
└─────────────┴─────────────┴─────────────┘
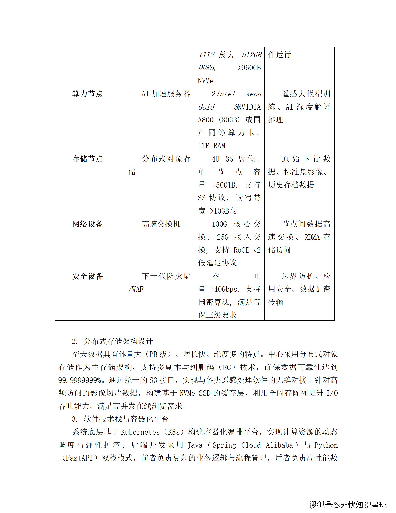
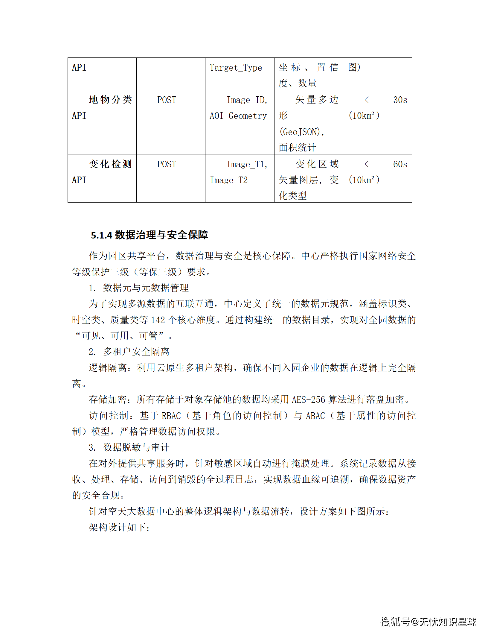
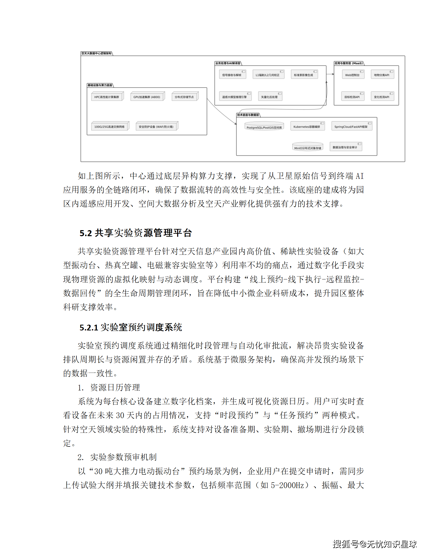
4.2 空天大数据中心:PB级遥感算力引擎
4.2.1 异构算力资源池

4.2.2 卫星数据处理流水线
自动化流程:
地面站下行信号 ──► 帧同步/解扰/译码 ──► 辐射校正 ──► 几何校正 ──► 正射校正(DOM)
│ │
└──────────────── 元数据提取 ◄────────────────────────────────┘
│
▼
标准景影像产品(GeoTIFF)
│
┌───────────┼───────────┐
▼ ▼ ▼
对象存储 时空数据库 AI解译服务
(原始数据) (元数据索引) (目标检测/分类)
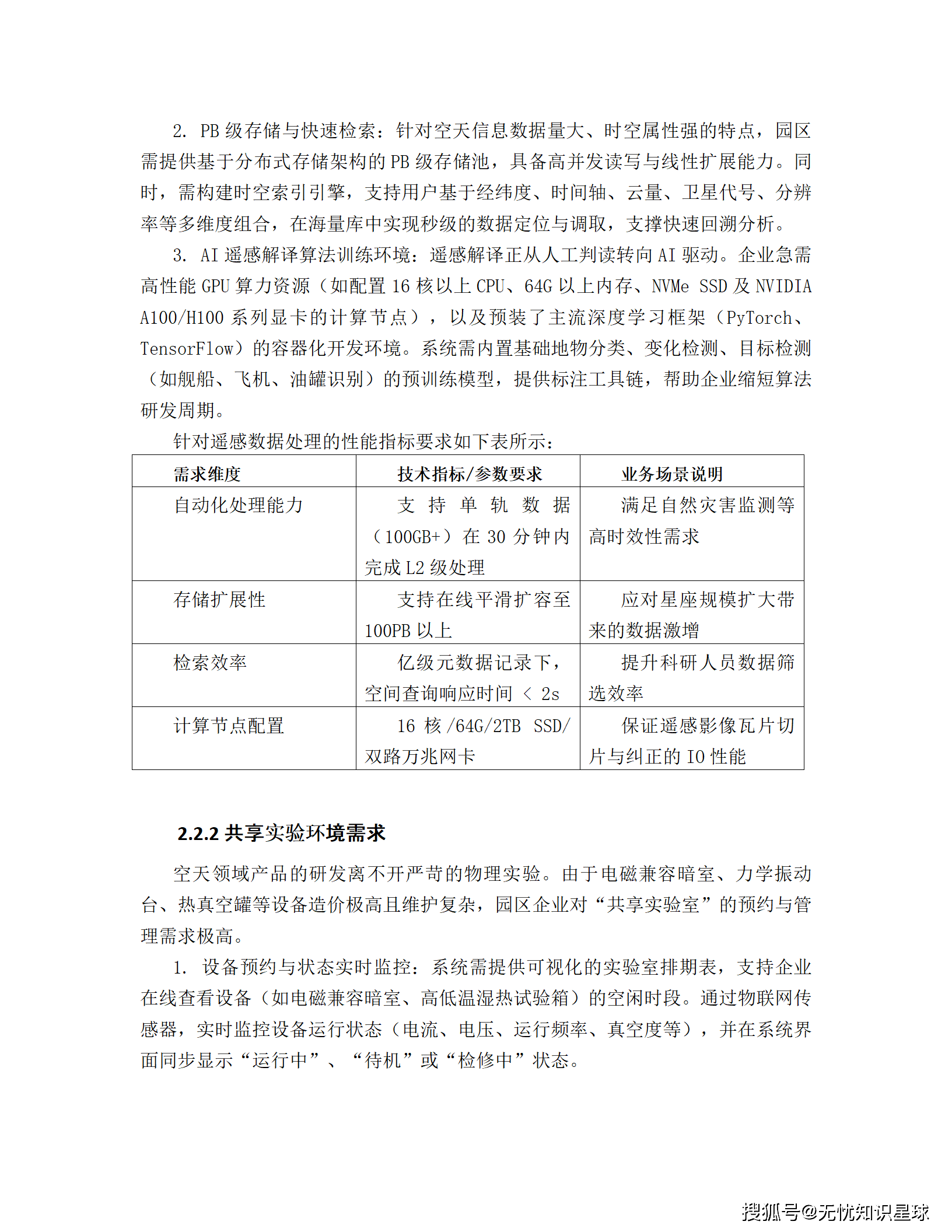
性能指标:
- 自动化率:>98%
- 单景处理时效:<15分钟(0.5米全色+2米多光谱)
- 并发能力:≥10颗卫星同时下行处理
4.2.3 遥感AI解译服务(MaaS)
预训练大模型能力:

应用场景:违章建筑监测、森林砍伐预警、土地平整分析…
4.3 共享实验资源管理平台:中小企业的"科研外挂"
4.3.1 高价值设备共享

4.3.2 远程试验监控系统
WebRTC技术实现"临场感"监控:
- 4K多路视频流,端到端延迟**<500ms**
- 传感器数据实时可视化(温度曲线、振动频谱)
- 全双工语音对讲,支持异地专家远程指挥
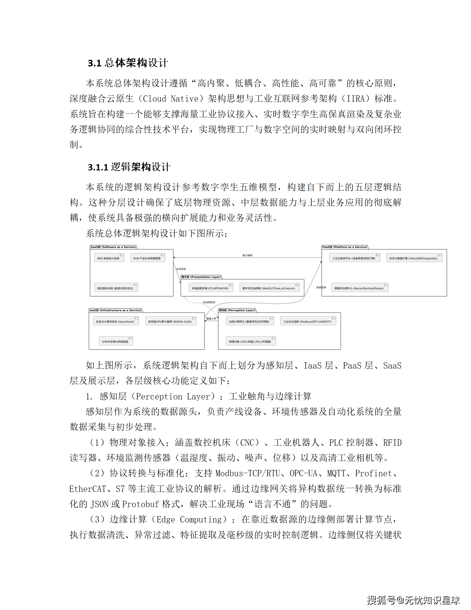
五、技术架构揭秘:云原生+微服务的工业实践
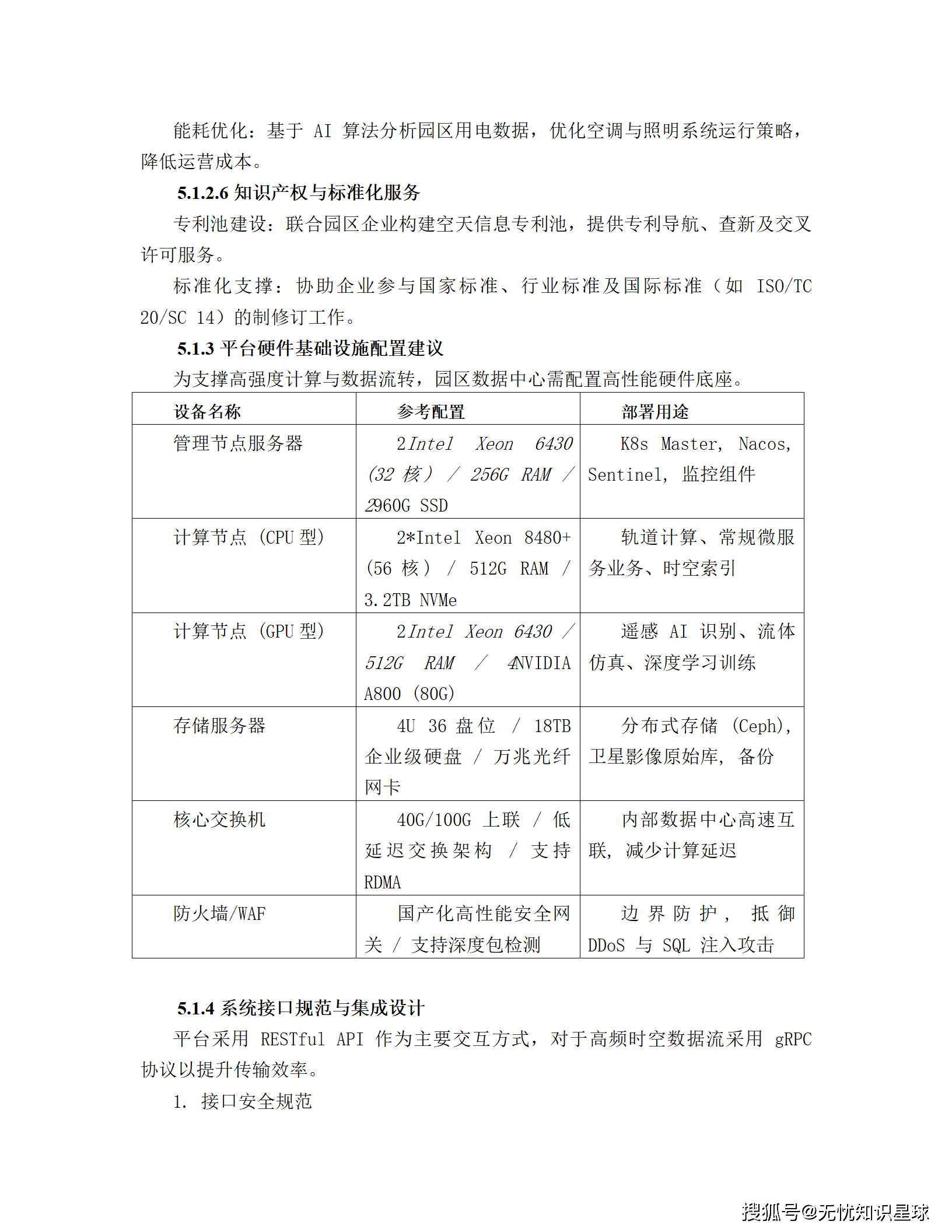
5.1 总体技术架构
┌─────────────────────────────────────────┐
│ 展示层 (Presentation) │
│ 数字孪生大屏 / Web / APP / AR/VR │
├─────────────────────────────────────────┤
│ SaaS层 (业务应用) │
│ MES制造执行 │ PLM生命周期 │ 园区服务 │
├─────────────────────────────────────────┤
│ PaaS层 (平台能力) │
│ 工业互联网平台 │ 时空大数据引擎 │ AI模型库 │
│ 微服务治理(Nacos/Sentinel/Seata) │
├─────────────────────────────────────────┤
│ IaaS层 (基础设施) │
│ K8s容器云 │ 分布式存储 │ GPU算力池 │
├─────────────────────────────────────────┤
│ 感知层 (边缘接入) │
│ PLC/传感器 │ 工业相机 │ AGV │ 边缘计算 │
└─────────────────────────────────────────┘
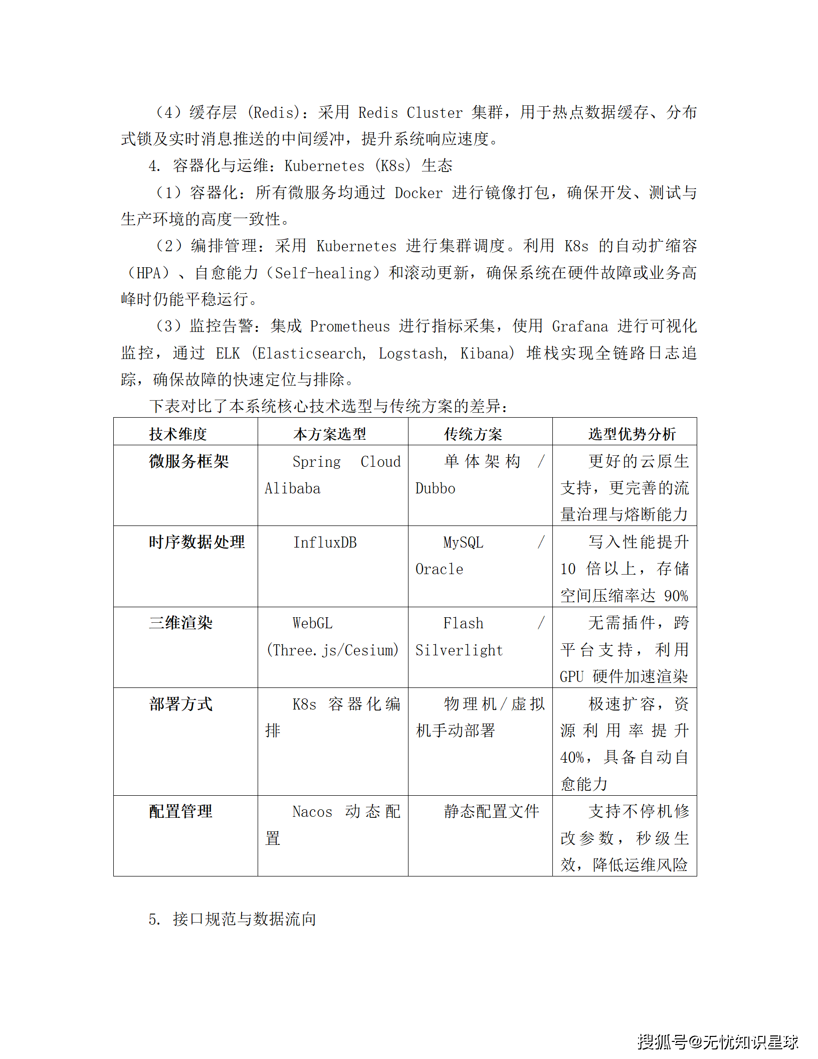
5.2 核心技术选型对比

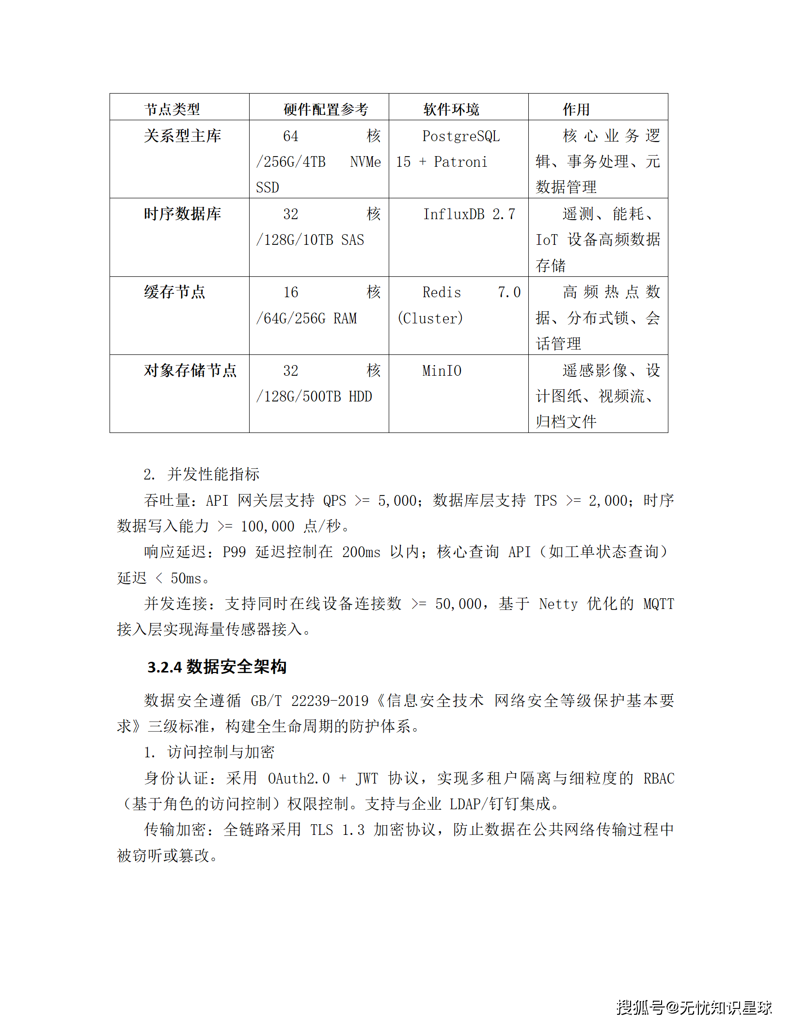
5.3 数据架构设计
多模态存储策略:

数据流向:
感知层采集 ──► 边缘预处理 ──► Kafka消息队列 ──► 时序库持久化
│
▼
WebSocket实时推送
│
▼
数字孪生动态渲染
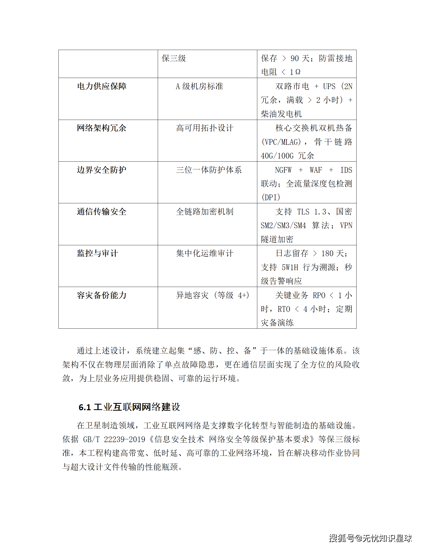
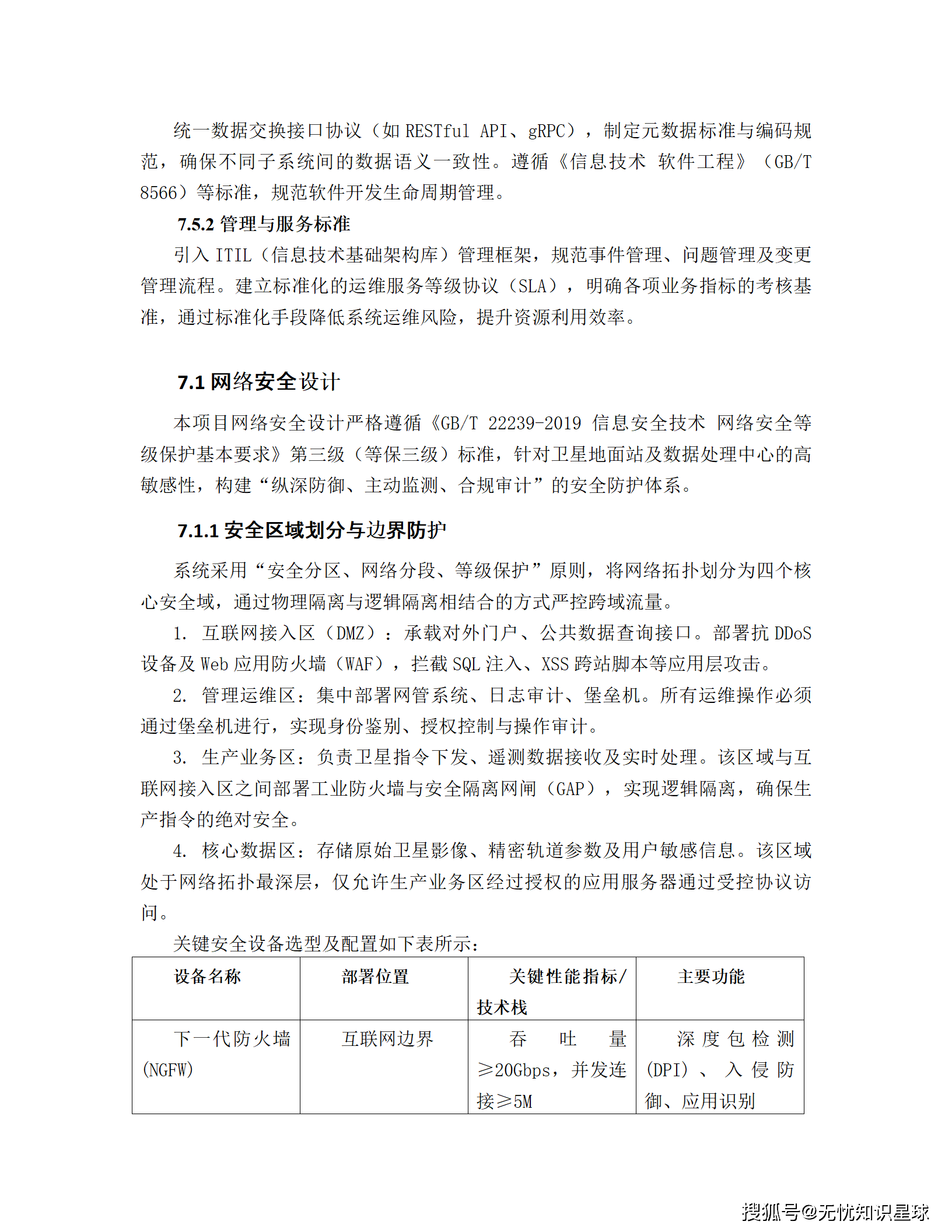
六、安全防护:等保三级的航天级防御体系
6.1 安全区域划分
┌─────────────┐ ┌─────────────┐ ┌─────────────┐ ┌─────────────┐
│ 互联网接入 │────►│ DMZ区 │────►│ 生产业务区 │────►│ 核心数据区 │
│ (WAF) │ │ (对外服务) │ │(指令/遥测) │ │(影像/轨道) │
└─────────────┘ └─────────────┘ └──────┬──────┘ └─────────────┘
│
┌──────┴──────┐
│ 管理运维区 │
│ (堡垒机/审计)│
└─────────────┘
6.2 关键安全技术措施

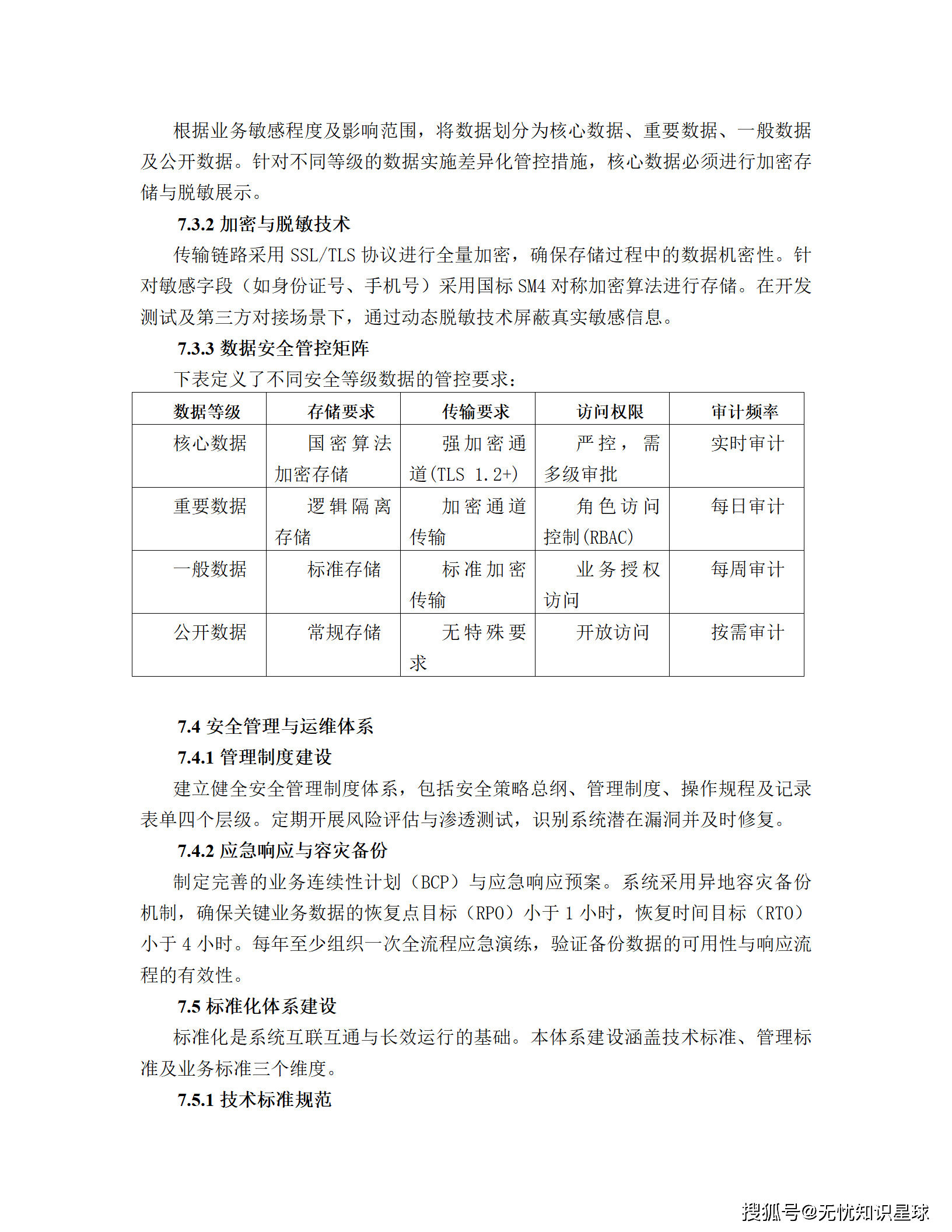
6.3 数据分级管控矩阵

七、实施路线图:15个月建成投产全记录
7.1 三阶段实施计划
P1:基础设施与机房建设(T+0~T+6月)

P2:核心系统开发与部署(T+6~T+12月)

P3:联调测试与试运行(T+12~T+15月)

7.2 甘特图速览
月份: 1 2 3 4 5 6 7 8 9 10 11 12 13 14 15
├────────────────────────────────────────────►
基建期 ████████████████████░░░░░░░░░░░░░░░░░░░░░░░░░
硬件 ░░░░████████████████░░░░░░░░░░░░░░░░░░░░░░░░░
云平台 ░░░░░░░░████████████░░░░░░░░░░░░░░░░░░░░░░░░░
PLM ░░░░░░░░░░░░████████████████████░░░░░░░░░░░░░
MES ░░░░░░░░░░░░████████████████████░░░░░░░░░░░░░
大数据 ░░░░░░░░░░░░████████████████████░░░░░░░░░░░░░
联调 ░░░░░░░░░░░░░░░░░░░░░░░░░░░░░░░░████░░░░░░░░░
试运行 ░░░░░░░░░░░░░░░░░░░░░░░░░░░░░░░░░░░░███████░░
验收 ░░░░░░░░░░░░░░░░░░░░░░░░░░░░░░░░░░░░░░░░░░███
八、风险分析与对策
8.1 风险矩阵

8.2 核心应对策略
技术风险→引入ESB企业服务总线
- 统一协议转换、消息路由、数据格式映射
- POC先行验证核心接口
- 部署Sentinel熔断限流
供应链风险→全面推行国产化替代
- 操作系统:麒麟OS/统信UOS
- 数据库:达梦/GaussDB
- 中间件:东方通/TongWeb
- 建立"1+N"备选供应商体系
九、行业启示:中国商业航天的"弯道超车"之路
9.1 核心经验总结

9.2 未来演进方向
- AI深度赋能:从"AI辅助设计"到"AI自主设计"
- 数字孪生进阶:从"虚实映射"到"虚实共生"(预测性维护、工艺自优化)
- 生态开放:构建空天信息"App Store",第三方算法即插即用
- 全球服务:从"国内组网"到"一带一路"空天信息服务出口
📌 结语
这份建设方案不仅是一个500亿产值的产业园规划,更是中国商业航天数字化转型的方法论范本。
从手工作坊到智能工厂,从数据孤岛到云原生底座,从封闭体系到开放生态——这里正在发生的,是新质生产力在航天领域的生动实践。
当150颗卫星/年的产能成为现实,当PB级数据在毫秒间流转,当每一个螺钉的力矩都被精确记录——我们正在见证,一个航天强国的新篇章。
















































































更多推荐


所有评论(0)