Java Agent入门基础教程(非常详细),手把手教你实现!
团队中有同事在做性能优化相关的工作,因为公司基础设施不足,同事在代码中写了大量的代码统计某个方法的耗时,大概的代码形式就是
团队中有同事在做性能优化相关的工作,因为公司基础设施不足,同事在代码中写了大量的代码统计某个方法的耗时,大概的代码形式就是
@Overridepublic void method(Req req) { StopWatch stopWatch = new StopWatch(); stopWatch.start("某某方法-耗时统计"); method() stopWatch.stop(); log.info("查询耗时分布:{}", stopWatch.prettyPrint());}
这样的代码非常多,侵入性很大,联想到之前学习的Java Agent技术,可以无侵入式地解决这类问题,所以做了一个很小很小的demo
基于 Spring Boot + MyBatis Plus + Vue & Element 实现的后台管理系统 + 用户小程序,支持 RBAC 动态权限、多租户、数据权限、工作流、三方登录、支付、短信、商城等功能
- 项目地址:https://github.com/YunaiV/ruoyi-vue-pro
- 视频教程:https://doc.iocoder.cn/video/
[Instrumentation]
在了解Agent之前需要先看看Instrumentation
JDK从1.5版本开始引入了java.lang.instrument包,该包提供了一些工具帮助开发人员实现字节码增强,Instrumentation接口的常用方法如下
public interface Instrumentation { /** * 注册Class文件转换器,转换器用于改变Class文件二进制流的数据 * * @param transformer 注册的转换器 * @param canRetransform 设置是否允许重新转换 */ void addTransformer(ClassFileTransformer transformer, boolean canRetransform); /** * 移除一个转换器 * * @param transformer 需要移除的转换器 */ boolean removeTransformer(ClassFileTransformer transformer); /** * 在类加载之后,重新转换类,如果重新转换的方法有活跃的栈帧,那些活跃的栈帧继续运行未转换前的方法 * * @param 重新转换的类数组 */ void retransformClasses(Class<?>... classes) throws UnmodifiableClassException; /** * 当前JVM配置是否支持重新转换 */ boolean isRetransformClassesSupported(); /** * 获取所有已加载的类 */ @SuppressWarnings("rawtypes") Class[] getAllLoadedClasses();}publicinterface ClassFileTransformer { // className参数表示当前加载类的类名,classfileBuffer参数是待加载类文件的字节数组 // 调用addTransformer注册ClassFileTransformer以后,后续所有JVM加载类都会被它的transform方法拦截 // 这个方法接收原类文件的字节数组,在这个方法中做类文件改写,最后返回转换过的字节数组,由JVM加载这个修改过的类文件 // 如果transform方法返回null,表示不对此类做处理,如果返回值不为null,JVM会用返回的字节数组替换原来类的字节数组 byte[] transform( ClassLoader loader, String className, Class<?> classBeingRedefined, ProtectionDomain protectionDomain, byte[] classfileBuffer) throws IllegalClassFormatException;}
Instrumentation有两种使用方式
- 在JVM启动的时候添加一个Agent jar包
- JVM运行以后在任意时刻通过Attach API远程加载Agent的jar包
基于 Spring Cloud Alibaba + Gateway + Nacos + RocketMQ + Vue & Element 实现的后台管理系统 + 用户小程序,支持 RBAC 动态权限、多租户、数据权限、工作流、三方登录、支付、短信、商城等功能
- 项目地址:https://github.com/YunaiV/yudao-cloud
- 视频教程:https://doc.iocoder.cn/video/
[Agent]
使用Java Agent需要借助一个方法,该方法的方法签名如下
public static void premain (String agentArgs, Instrumentation instrumentation) {}
从字面上理解,就是运行在main()函数之前的类。在Java虚拟机启动时,在执行main()函数之前,会先运行指定类的premain()方法,在premain()方法中对class文件进行修改,它有两个入参
- agentArgs:启动参数,在JVM启动时指定
- instrumentation:上文所将的Instrumentation的实例,我们可以在方法中调用上文所讲的方法,注册对应的Class转换器,对Class文件进行修改
如下图,借助Instrumentation,JVM启动时的处理流程是这样的:JVM会执行指定类的premain()方法,在premain()中可以调用Instrumentation对象的addTransformer方法注册ClassFileTransformer。当JVM加载类时会将类文件的字节数组传递给ClassFileTransformer的transform方法,在transform方法中对Class文件进行解析和修改,之后JVM就会加载转换后的Class文件

JVM启动时的处理流程
那我们需要做的就是写一个转换Class文件的ClassFileTransformer,下面用一个计算函数耗时的小例子看看Java Agent是怎么使用的
public class MyClassFileTransformer implements ClassFileTransformer { @Override publicbyte[] transform(ClassLoader loader, String className, Class<?> classBeingRedefined, ProtectionDomain protectionDomain, byte[] classfileBuffer) { if ("com/example/aop/agent/MyTest".equals(className)) { // 使用ASM框架进行字节码转换 ClassReader cr = new ClassReader(classfileBuffer); ClassWriter cw = new ClassWriter(cr, ClassWriter.COMPUTE_FRAMES); ClassVisitor cv = new TimeStatisticsVisitor(Opcodes.ASM7, cw); cr.accept(cv, ClassReader.SKIP_FRAMES | ClassReader.SKIP_DEBUG); return cw.toByteArray(); } return classfileBuffer; }}publicclass TimeStatisticsVisitor extends ClassVisitor { public TimeStatisticsVisitor(int api, ClassVisitor classVisitor) { super(Opcodes.ASM7, classVisitor); } @Override public MethodVisitor visitMethod(int access, String name, String descriptor, String signature, String[] exceptions) { MethodVisitor mv = cv.visitMethod(access, name, descriptor, signature, exceptions); if (name.equals("<init>")) { return mv; } returnnew TimeStatisticsAdapter(api, mv, access, name, descriptor); }}publicclass TimeStatisticsAdapter extends AdviceAdapter { protected TimeStatisticsAdapter(int api, MethodVisitor methodVisitor, int access, String name, String descriptor) { super(api, methodVisitor, access, name, descriptor); } @Override protected void onMethodEnter() { // 进入函数时调用TimeStatistics的静态方法start super.visitMethodInsn(Opcodes.INVOKESTATIC, "com/example/aop/agent/TimeStatistics", "start", "()V", false); super.onMethodEnter(); } @Override protected void onMethodExit(int opcode) { // 退出函数时调用TimeStatistics的静态方法end super.onMethodExit(opcode); super.visitMethodInsn(Opcodes.INVOKESTATIC, "com/example/aop/agent/TimeStatistics", "end", "()V", false); }}publicclass TimeStatistics { publicstatic ThreadLocal<Long> t = new ThreadLocal<>(); public static void start() { t.set(System.currentTimeMillis()); } public static void end() { long time = System.currentTimeMillis() - t.get(); System.out.println(Thread.currentThread().getStackTrace()[2] + " spend: " + time); }}publicclass AgentMain { // premain()函数中注册MyClassFileTransformer转换器 public static void premain (String agentArgs, Instrumentation instrumentation) { System.out.println("premain方法"); instrumentation.addTransformer(new MyClassFileTransformer(), true); }}<build> <plugins> <plugin> <groupId>org.apache.maven.plugins</groupId> <artifactId>maven-assembly-plugin</artifactId> <version>3.1.1</version> <configuration> <descriptorRefs> <!--将应用的所有依赖包都打到jar包中。如果依赖的是 jar 包,jar 包会被解压开,平铺到最终的 uber-jar 里去。输出格式为 jar--> <descriptorRef>jar-with-dependencies</descriptorRef> </descriptorRefs> <archive> <manifestEntries> // 指定premain()的所在方法 <Agent-CLass>com.example.aop.agent.AgentMain</Agent-CLass> <Premain-Class>com.example.aop.agent.AgentMain</Premain-Class> <Can-Redefine-Classes>true</Can-Redefine-Classes> <Can-Retransform-Classes>true</Can-Retransform-Classes> </manifestEntries> </archive> </configuration> <executions> <execution> <phase>package</phase> <goals> <goal>single</goal> </goals> </execution> </executions> </plugin> <plugin> <groupId>org.apache.maven.plugins</groupId> <artifactId>maven-compiler-plugin</artifactId> <version>3.1</version> <configuration> <source>${maven.compiler.source}</source> <target>${maven.compiler.target}</target> </configuration> </plugin> </plugins></build>
使用命令行执行下面的测试类
java -javaagent:/Users/zhangxiaobin/IdeaProjects/aop-demo/target/aop-0.0.1-SNAPSHOT-jar-with-dependencies.jar com.example.aop.agent.MyTestpublic class MyTest { public static void main(String[] args) throws InterruptedException { Thread.sleep(3000); }}
计算出了某个方法的耗时

计算出某个方法的耗时
[Attach]
在上面的例子中,我们只能在JVM启动时指定一个Agent,这种方式局限在main()方法执行前,如果我们想在项目启动后随时随地地修改Class文件,要怎么办呢?这个时候需要借助Java Agent的另外一个方法,该方法的签名如下
public static void agentmain (String agentArgs, Instrumentation inst) {}
agentmain()的参数与premain()有着同样的含义,但是agentmain()是在Java Agent被Attach到Java虚拟机上时执行的,当Java Agent被attach到Java虚拟机上,Java程序的main()函数一般已经启动,并且程序很可能已经运行了相当长的时间,此时通过Instrumentation.retransformClasses()方法,可以动态转换Class文件并使之生效,下面用一个小例子演示一下这个功能
下面的类启动后,会不断打印出100这个数字,我们通过Attach功能使之打印出50这个数字
public class PrintNumTest { public static void main(String[] args) throws InterruptedException { while (true) { System.out.println(getNum()); Thread.sleep(3000); } } private static int getNum() { return 100; }}
依然是定义一个ClassFileTransformer,使用ASM框架修改getNum()方法
public class PrintNumTransformer implements ClassFileTransformer { @Override publicbyte[] transform(ClassLoader loader, String className, Class<?> classBeingRedefined, ProtectionDomain protectionDomain, byte[] classfileBuffer) throws IllegalClassFormatException { if ("com/example/aop/agent/PrintNumTest".equals(className)) { System.out.println("asm"); ClassReader cr = new ClassReader(classfileBuffer); ClassWriter cw = new ClassWriter(cr, ClassWriter.COMPUTE_FRAMES); ClassVisitor cv = new TransformPrintNumVisitor(Opcodes.ASM7, cw); cr.accept(cv, ClassReader.SKIP_FRAMES | ClassReader.SKIP_DEBUG); return cw.toByteArray(); } return classfileBuffer; }}publicclass TransformPrintNumVisitor extends ClassVisitor { public TransformPrintNumVisitor(int api, ClassVisitor classVisitor) { super(Opcodes.ASM7, classVisitor); } @Override public MethodVisitor visitMethod(int access, String name, String descriptor, String signature, String[] exceptions) { MethodVisitor mv = cv.visitMethod(access, name, descriptor, signature, exceptions); if (name.equals("getNum")) { returnnew TransformPrintNumAdapter(api, mv, access, name, descriptor); } return mv; }}publicclass TransformPrintNumAdapter extends AdviceAdapter { protected TransformPrintNumAdapter(int api, MethodVisitor methodVisitor, int access, String name, String descriptor) { super(api, methodVisitor, access, name, descriptor); } @Override protected void onMethodEnter() { super.visitIntInsn(BIPUSH, 50); super.visitInsn(IRETURN); }}publicclass PrintNumAgent { public static void agentmain (String agentArgs, Instrumentation inst) throws UnmodifiableClassException { System.out.println("agentmain"); inst.addTransformer(new PrintNumTransformer(), true); Class[] allLoadedClasses = inst.getAllLoadedClasses(); for (Class allLoadedClass : allLoadedClasses) { if (allLoadedClass.getSimpleName().equals("PrintNumTest")) { System.out.println("Reloading: " + allLoadedClass.getName()); inst.retransformClasses(allLoadedClass); break; } } }}<build> <plugins> <plugin> <groupId>org.apache.maven.plugins</groupId> <artifactId>maven-assembly-plugin</artifactId> <version>3.1.1</version> <configuration> <descriptorRefs> <!--将应用的所有依赖包都打到jar包中。如果依赖的是 jar 包,jar 包会被解压开,平铺到最终的 uber-jar 里去。输出格式为 jar--> <descriptorRef>jar-with-dependencies</descriptorRef> </descriptorRefs> <archive> <manifestEntries> // 指定agentmain所在的类 <Agent-CLass>com.example.aop.agent.PrintNumAgent</Agent-CLass> <Premain-Class>com.example.aop.agent.PrintNumAgent</Premain-Class> <Can-Redefine-Classes>true</Can-Redefine-Classes> <Can-Retransform-Classes>true</Can-Retransform-Classes> </manifestEntries> </archive> </configuration> <executions> <execution> <phase>package</phase> <goals> <goal>single</goal> </goals> </execution> </executions> </plugin> <plugin> <groupId>org.apache.maven.plugins</groupId> <artifactId>maven-compiler-plugin</artifactId> <version>3.1</version> <configuration> <source>${maven.compiler.source}</source> <target>${maven.compiler.target}</target> </configuration> </plugin> </plugins></build>
因为是跨进程通信,Attach的发起端是一个独立的java程序,这个java程序会调用VirtualMachine.attach方法开始合目标JVM进行跨进程通信
public class MyAttachMain { public static void main(String[] args) throws IOException, AttachNotSupportedException, AgentLoadException, AgentInitializationException { VirtualMachine virtualMachine = VirtualMachine.attach(args[0]); try { virtualMachine.loadAgent("/Users/zhangxiaobin/IdeaProjects/aop-demo/target/aop-0.0.1-SNAPSHOT-jar-with-dependencies.jar"); } finally { virtualMachine.detach(); } }}
使用jps查询到PrintNumTest的进程id,再用下面的命令执行MyAttachMain类
java -cp /Library/Java/JavaVirtualMachines/jdk1.8.0_311.jdk/Contents/Home/lib/tools.jar:/Users/zhangxiaobin/IdeaProjects/aop-demo/target/aop-0.0.1-SNAPSHOT-jar-with-dependencies.jar com.example.aop.agent.MyAttachMain 49987
可以清楚地看到打印的数字变成了50

效果
[Arthas]
以上是我写的小demo,有很多不足之处,看看大佬是怎么写的,arthas的trace命令可以统计方法耗时,如下图

Arthas
[搭建调试环境]
Arthas debug需要借助IDEA的远程debug功能,可以参考 https://github.com/alibaba/arthas/issues/222
先写一个可以循环执行的Demo
public class ArthasTest { public static void main(String[] args) throws InterruptedException { int i = 0; while (true) { Thread.sleep(2000); print(i++); } } public static void print(Integer content) { System.out.println("Main print: " + content); }}
命令行执行改demo
java -Xdebug -Xrunjdwp:transport=dt_socket,server=y,address=8000 com.example.aop.agent.ArthasTest
在Arthas源码的项目中设置远程debug

在Arthas源码的项目中设置远程debug

在Arthas源码的项目中设置远程debug
在这个方法com.taobao.arthas.agent334.AgentBootstrap#main任意位置打上断点,切换到刚刚设置的远程debug模式,启动项目

远程debug模式
可以看到刚刚处于Listening的ArthasTest开始执行,启动arthas-boot.jar,就可以看到断点跳进Arthas源码的项目中

跳进Arthas源码的项目中
[bytekit]
在看trace命令之前需要一点前置知识,使用ASM进行字节码增强,代码逻辑不好修改,理解困难,所以bytekit基于ASM提供了一套简洁的API,让开发人员可以比较轻松地完成字节码增强,我们先来看一个简单的demo,来自https://github.com/alibaba/bytekit
public class SampleInterceptor { @AtEnter(inline = false, suppress = RuntimeException.class, suppressHandler = PrintExceptionSuppressHandler.class) publicstaticvoidatEnter(@Binding.ThisObjectobject, @Binding.ClassObjectclazz, @Binding.ArgsObject[] args, @Binding.MethodNameStringmethodName, @Binding.MethodDescStringmethodDesc) { System.out.println("atEnter, args[0]: " + args[0]); } @AtExit(inline = true) public static void atExit(@Binding.Return Object returnObject) { System.out.println("atExit, returnObject: " + returnObject); } @AtExceptionExit(inline = true, onException = RuntimeException.class) public static void atExceptionExit(@Binding.Throwable RuntimeException ex, @Binding.Field(name = "exceptionCount") int exceptionCount) { System.out.println("atExceptionExit, ex: " + ex.getMessage() + ", field exceptionCount: " + exceptionCount); }}
- 上文说过,bytekit的宗旨是提供简介的API让开发可以轻松地完成字节码增强,从注解名我们就可以知道
@AtEnter是在方法进入时插入,@AtExit是在方法退出时插入,@AtExceptionExit时在发生异常退出时插入 inline = true表示方法中的代码直接插入增强方法中,inline = false表示是调用这个方法,有点难理解,我们等下看反编译后的代码- 配置了
suppress = RuntimeException.class和suppressHandler = PrintExceptionSuppressHandler.class,说明插入的代码会被try/catch包围 @AtExceptionExit在原方法体范围try-catch指定异常进行处理
这是我们要进行增强的方法
public class Sample { privateint exceptionCount = 0; public String hello(String str, boolean exception) { if (exception) { exceptionCount++; thrownew RuntimeException("test exception, str: " + str); } return"hello " + str; }}publicclass SampleMain { public static void main(String[] args) throws Exception { // 解析定义的 Interceptor类 和相关的注解 DefaultInterceptorClassParser interceptorClassParser = new DefaultInterceptorClassParser(); List<InterceptorProcessor> processors = interceptorClassParser.parse(SampleInterceptor.class); // 加载字节码 ClassNode classNode = AsmUtils.loadClass(Sample.class); // 对加载到的字节码做增强处理 for (MethodNode methodNode : classNode.methods) { if (methodNode.name.equals("hello")) { MethodProcessor methodProcessor = new MethodProcessor(classNode, methodNode); for (InterceptorProcessor interceptor : processors) { interceptor.process(methodProcessor); } } } // 获取增强后的字节码 byte[] bytes = AsmUtils.toBytes(classNode); // 查看反编译结果 System.out.println(Decompiler.decompile(bytes)); // 修改Sample AgentUtils.reTransform(Sample.class, bytes); // 执行sample的方法 try { Sample sample = new Sample(); sample.hello("3", false); sample.hello("4", true); } catch (Exception e) { e.printStackTrace(); } }}
这是Sample反编译后的结果,代码量剧增
public class Sample { privateint exceptionCount = 0; /* * WARNING - void declaration */ public String hello(String string, boolean bl) { try { String string2; void str; void exception; try { // @AtEnter 直接调用,inline为false的效果 SampleInterceptor.atEnter((Object)this, Sample.class, (Object[])new Object[]{string, new Boolean(bl)}, (String)"hello", (String)"(Ljava/lang/String;Z)Ljava/lang/String;"); } catch (RuntimeException runtimeException) { Class<Sample> clazz = Sample.class; RuntimeException runtimeException2 = runtimeException; System.out.println("exception handler: " + clazz); runtimeException2.printStackTrace(); } if (exception != false) { ++this.exceptionCount; thrownew RuntimeException("test exception, str: " + (String)str); } String string3 = string2 = "hello " + (String)str; // @AtExit 代码直接插入 System.out.println("atExit, returnObject: " + string3); return string2; } catch (RuntimeException runtimeException) { int n = this.exceptionCount; RuntimeException runtimeException3 = runtimeException; // @AtExceptionExit 代码直接插入 System.out.println("atExceptionExit, ex: " + runtimeException3.getMessage() + ", field exceptionCount: " + n); throw runtimeException; } }}
有了这个前置知识,我们来看看trace命令
[trace]

trace
Arthas命令很多,如果是exit、logout、quit、jobs、fg、bg、kill等简单的命令,就会直接执行,如果是trace这种复杂的命令,会专门用一个类写处理的逻辑,如上图,根据名字就可以猜到这个类是处理什么命令的,这么多类的组织形式是模版模式,入口在com.taobao.arthas.core.shell.command.AnnotatedCommand#process,
public abstractclass AnnotatedCommand { public abstract void process(CommandProcess process);}publicclass TraceCommand extends EnhancerCommand {}publicabstractclass EnhancerCommand extends AnnotatedCommand { @Override public void process(final CommandProcess process) { // ctrl-C support process.interruptHandler(new CommandInterruptHandler(process)); // q exit support process.stdinHandler(new QExitHandler(process)); // start to enhance enhance(process); }}
有一些命令都有字节码增强的逻辑,这些逻辑共同封装在了EnhancerCommand这个类中,TraceCommand继承了EnhancerCommand,当trace命令执行的时候,增强的逻辑在EnhancerCommand,我们只看核心代码
com.taobao.arthas.core.command.monitor200.EnhancerCommand#enhancecom.taobao.arthas.core.advisor.Enhancer#enhance(java.lang.instrument.Instrumentation)public synchronized EnhancerAffect enhance(final Instrumentation inst) throws UnmodifiableClassException { ...... try { // 很明显,这里添加了一个文件转换器,注意,此处的转换器为本类 ArthasBootstrap.getInstance().getTransformerManager().addTransformer(this, isTracing); ...... } catch (Throwable e) { logger.error("Enhancer error, matchingClasses: {}", matchingClasses, e); affect.setThrowable(e); } return affect; }
根据方法名就可以在本类搜索到,具体代码如下
@Overridepublicbyte[] transform(final ClassLoader inClassLoader, String className, Class<?> classBeingRedefined, ProtectionDomain protectionDomain, byte[] classfileBuffer) throws IllegalClassFormatException { try { // 检查classloader能否加载到 SpyAPI,如果不能,则放弃增强 try { if (inClassLoader != null) { inClassLoader.loadClass(SpyAPI.class.getName()); } } catch (Throwable e) { logger.error("the classloader can not load SpyAPI, ignore it. classloader: {}, className: {}", inClassLoader.getClass().getName(), className, e); returnnull; } // 这里要再次过滤一次,为啥?因为在transform的过程中,有可能还会再诞生新的类 // 所以需要将之前需要转换的类集合传递下来,再次进行判断 if (matchingClasses != null && !matchingClasses.contains(classBeingRedefined)) { returnnull; } // ClassNode中有各种属性,对应Class文件结构 // keep origin class reader for bytecode optimizations, avoiding JVM metaspace OOM. ClassNode classNode = new ClassNode(Opcodes.ASM9); ClassReader classReader = AsmUtils.toClassNode(classfileBuffer, classNode); // remove JSR https://github.com/alibaba/arthas/issues/1304 classNode = AsmUtils.removeJSRInstructions(classNode); // 重要代码,生成增强字节码的拦截器 DefaultInterceptorClassParser defaultInterceptorClassParser = new DefaultInterceptorClassParser(); final List<InterceptorProcessor> interceptorProcessors = new ArrayList<InterceptorProcessor>(); interceptorProcessors.addAll(defaultInterceptorClassParser.parse(SpyInterceptor1.class)); interceptorProcessors.addAll(defaultInterceptorClassParser.parse(SpyInterceptor2.class)); interceptorProcessors.addAll(defaultInterceptorClassParser.parse(SpyInterceptor3.class)); if (this.isTracing) { // 根据配置判断trace命令是否要跳过计算Java类库的代码的耗时 if (!this.skipJDKTrace) { interceptorProcessors.addAll(defaultInterceptorClassParser.parse(SpyTraceInterceptor1.class)); interceptorProcessors.addAll(defaultInterceptorClassParser.parse(SpyTraceInterceptor2.class)); interceptorProcessors.addAll(defaultInterceptorClassParser.parse(SpyTraceInterceptor3.class)); } else { interceptorProcessors.addAll(defaultInterceptorClassParser.parse(SpyTraceExcludeJDKInterceptor1.class)); interceptorProcessors.addAll(defaultInterceptorClassParser.parse(SpyTraceExcludeJDKInterceptor2.class)); interceptorProcessors.addAll(defaultInterceptorClassParser.parse(SpyTraceExcludeJDKInterceptor3.class)); } } List<MethodNode> matchedMethods = new ArrayList<MethodNode>(); for (MethodNode methodNode : classNode.methods) { if (!isIgnore(methodNode, methodNameMatcher)) { matchedMethods.add(methodNode); } } // https://github.com/alibaba/arthas/issues/1690 if (AsmUtils.isEnhancerByCGLIB(className)) { for (MethodNode methodNode : matchedMethods) { if (AsmUtils.isConstructor(methodNode)) { AsmUtils.fixConstructorExceptionTable(methodNode); } } } ....... for (MethodNode methodNode : matchedMethods) { if (AsmUtils.isNative(methodNode)) { logger.info("ignore native method: {}", AsmUtils.methodDeclaration(Type.getObjectType(classNode.name), methodNode)); continue; } // 先查找是否有 atBeforeInvoke 函数,如果有,则说明已经有trace了,则直接不再尝试增强,直接插入 listener if(AsmUtils.containsMethodInsnNode(methodNode, Type.getInternalName(SpyAPI.class), "atBeforeInvoke")) { for (AbstractInsnNode insnNode = methodNode.instructions.getFirst(); insnNode != null; insnNode = insnNode .getNext()) { if (insnNode instanceof MethodInsnNode) { final MethodInsnNode methodInsnNode = (MethodInsnNode) insnNode; if(this.skipJDKTrace) { if(methodInsnNode.owner.startsWith("java/")) { continue; } } // 原始类型的box类型相关的都跳过 if(AsmOpUtils.isBoxType(Type.getObjectType(methodInsnNode.owner))) { continue; } AdviceListenerManager.registerTraceAdviceListener(inClassLoader, className, methodInsnNode.owner, methodInsnNode.name, methodInsnNode.desc, listener); } } }else { // 重点代码,增强动作就是在这里完成的 MethodProcessor methodProcessor = new MethodProcessor(classNode, methodNode, groupLocationFilter); for (InterceptorProcessor interceptor : interceptorProcessors) { try { List<Location> locations = interceptor.process(methodProcessor); for (Location location : locations) { if (location instanceof MethodInsnNodeWare) { MethodInsnNodeWare methodInsnNodeWare = (MethodInsnNodeWare) location; MethodInsnNode methodInsnNode = methodInsnNodeWare.methodInsnNode(); AdviceListenerManager.registerTraceAdviceListener(inClassLoader, className, methodInsnNode.owner, methodInsnNode.name, methodInsnNode.desc, listener); } } } catch (Throwable e) { logger.error("enhancer error, class: {}, method: {}, interceptor: {}", classNode.name, methodNode.name, interceptor.getClass().getName(), e); } } } // enter/exist 总是要插入 listener AdviceListenerManager.registerAdviceListener(inClassLoader, className, methodNode.name, methodNode.desc, listener); affect.addMethodAndCount(inClassLoader, className, methodNode.name, methodNode.desc); } // https://github.com/alibaba/arthas/issues/1223 , V1_5 的major version是49 if (AsmUtils.getMajorVersion(classNode.version) < 49) { classNode.version = AsmUtils.setMajorVersion(classNode.version, 49); } byte[] enhanceClassByteArray = AsmUtils.toBytes(classNode, inClassLoader, classReader); // 增强成功,记录类 classBytesCache.put(classBeingRedefined, new Object()); // dump the class dumpClassIfNecessary(className, enhanceClassByteArray, affect); // 成功计数 affect.cCnt(1); return enhanceClassByteArray; } catch (Throwable t) { logger.warn("transform loader[{}]:class[{}] failed.", inClassLoader, className, t); affect.setThrowable(t); } returnnull;}
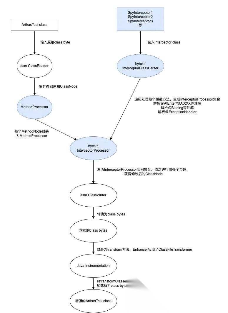
这段代码很长,其实主要逻辑就两个
- 解析Interceptor Class的@AtXxx,@Binding等注解,生成InterceptorProcessor对象集合
- 遍历InterceptorProcessor集合,修改原方法的字节码
整体的流程如下图

整体的流程如图
那这些拦截器长什么样子呢?我们随便找一个例子来看看
public static class SpyInterceptor1 { @AtEnter(inline = true) public static void atEnter(@Binding.This Object target, @Binding.Class Class<?> clazz, @Binding.MethodInfo String methodInfo, @Binding.Args Object[] args) { SpyAPI.atEnter(clazz, methodInfo, target, args); }}
学AI大模型的正确顺序,千万不要搞错了
🤔2026年AI风口已来!各行各业的AI渗透肉眼可见,超多公司要么转型做AI相关产品,要么高薪挖AI技术人才,机遇直接摆在眼前!
有往AI方向发展,或者本身有后端编程基础的朋友,直接冲AI大模型应用开发转岗超合适!
就算暂时不打算转岗,了解大模型、RAG、Prompt、Agent这些热门概念,能上手做简单项目,也绝对是求职加分王🔋

📝给大家整理了超全最新的AI大模型应用开发学习清单和资料,手把手帮你快速入门!👇👇
学习路线:
✅大模型基础认知—大模型核心原理、发展历程、主流模型(GPT、文心一言等)特点解析
✅核心技术模块—RAG检索增强生成、Prompt工程实战、Agent智能体开发逻辑
✅开发基础能力—Python进阶、API接口调用、大模型开发框架(LangChain等)实操
✅应用场景开发—智能问答系统、企业知识库、AIGC内容生成工具、行业定制化大模型应用
✅项目落地流程—需求拆解、技术选型、模型调优、测试上线、运维迭代
✅面试求职冲刺—岗位JD解析、简历AI项目包装、高频面试题汇总、模拟面经
以上6大模块,看似清晰好上手,实则每个部分都有扎实的核心内容需要吃透!
我把大模型的学习全流程已经整理📚好了!抓住AI时代风口,轻松解锁职业新可能,希望大家都能把握机遇,实现薪资/职业跃迁~
这份完整版的大模型 AI 学习资料已经上传CSDN,朋友们如果需要可以微信扫描下方CSDN官方认证二维码免费领取【保证100%免费】

更多推荐

所有评论(0)