万字拆解:某区“十五五“运管服平台与智慧城管升级方案全解析 | 从政策合规到技术落地的完整实施指南(WORD)
本方案是针对某区“十五五”规划深度定制的城市运行管理服务平台(运管服)及智慧城管升级初步设计方案,适用于政府数字化转型立项、智慧城市项目招投标及系统建设指导。适合城管局、大数据局项目负责人,以及智慧城市领域的方案架构师、咨询顾问阅读。✓ 深度对标:严格遵循CJJ/T 312-2021等国家标准,确保项目建设的合规性与前瞻性。✓ 业务闭环:涵盖AI视频分析、非现场执法及应急指挥,助力城市问题自动发现
摘要:本文深度解析某区"十五五"城市运行管理服务平台(运管服)与智慧城管升级项目的完整设计方案。从国家CJJ/T 312-2021标准合规解读,到"一网统管"实战架构设计;从AI视频识别技术选型,到5000万级项目投资估算与风险管控,为智慧城市从业者提供一份可落地的技术圣经。文章涵盖9大章节核心要点、12类AI算法应用场景、7大核心子系统架构,适合CTO、架构师、项目经理及政府信息化负责人精读收藏。

一、🔥 项目背景:当"十五五"规划遇上城市治理数字化转型深水区
1.1 政策风暴:从"数字城管"到"运管服"的范式革命
2021年12月,住建部颁布《城市运行管理服务平台技术标准》(CJJ/T 312-2021),标志着我国城市管理正式进入"运管服"时代。这份被称为"城市治理新国标"的文件,彻底颠覆了传统数字化城管的建设逻辑:
核心变革点:
- 纵向贯通:国家-省-市三级平台互联互通,打破数据烟囱
- 横向协同:"横向到边、纵向到底"的一网统管格局
- 业务升级:从单一的"监管采集"转向"运行监测+指挥协调+综合评价"三位一体
📌 关键洞察:本项目严格遵循CJJ/T 312-2021及CJ/T 545-2021数据标准,是"十五五"期间通过部、省两级验收的硬性合规项目。不建设就意味着面临城市运行风险预警失灵、行政执法证据链不闭环的系统性风险。
1.2 痛点解剖:某区城市管理的"三大结构性矛盾"
通过深度调研,项目组绘制了触目惊心的现状画像:

痛点背后逻辑:当前呈现"看得见管不住、管得住看不全"的结构性矛盾。环卫、园林、市政、执法等业务系统各成"烟囱",缺乏统一的运行体征监测中枢,难以支撑跨部门、跨层级的协同指挥调度。
二、🎯 建设目标:构建"感知全域化、治理精细化、服务人性化"的智慧中枢
2.1 总体建设愿景
项目提出三大核心目标,构成现代化城市治理的"黄金三角":
🧠 感知全域化:构建城市"神经末梢"
- 集成既有视频监控资源,补齐感知盲区
- 利用AI视频分析、物联感知技术,实现12类市容问题自动识别
- 重点区域视频监控覆盖率≥95%,问题自动发现率提升至40%以上
⚙️ 治理精细化:打造"运行中枢"
- 建立健全跨部门、跨层级、跨区域协同处置机制
- 指挥调度响应时间<3分钟,案件处置结案率≥98%
- 实现"一屏统揽、一网统管、一端通办"
❤️ 服务人性化:实现价值回归
- 移动端"随手拍、随时办",降低市民参与门槛
- 市民投诉处理平均周期缩短20%以上
- 构建"高位监督、高位协调、高位考核"体系
2.2 量化KPI指标体系

三、🏗️ 总体架构:基于Spring Cloud Alibaba的微服务治理体系
3.1 四层架构设计(国标合规版)

3.2 核心技术栈选型(高并发场景)

3.3 等保三级安全架构
安全设计原则:“一个中心、三重防护”(等保2.0三级要求)
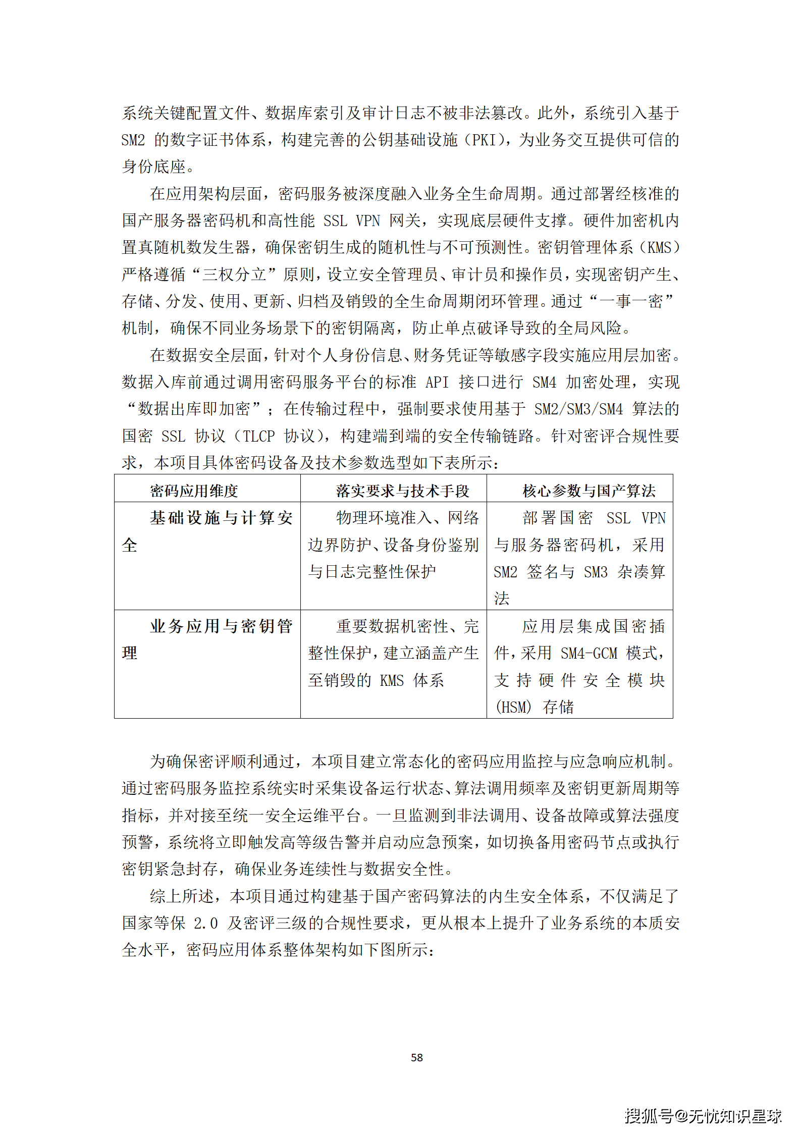
- 安全通信网络:国密SM2/SM3/SM4算法全链路加密,双向SSL/TLS认证
- 安全区域边界:NGFW+WAF+IDS纵深防御,微隔离技术防横向移动
- 安全计算环境:三权分立、双因子认证、EDR终端防护、TDE透明加密
- 安全管理中心:SOC态势感知平台,日志留存≥180天,自动化应急响应
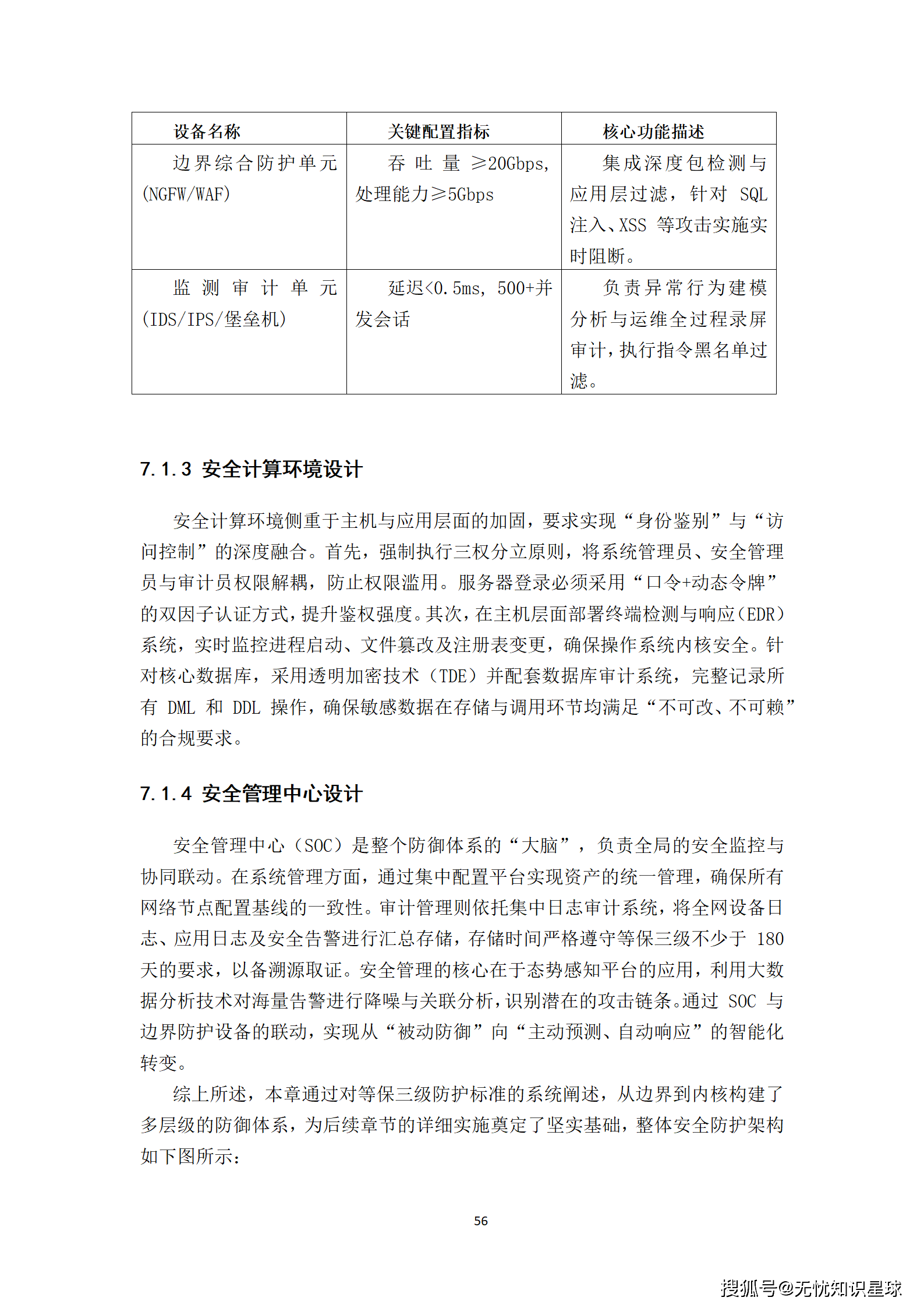
四、🎛️ 七大核心子系统深度设计(CJJ/T 312-2021合规)
4.1 指挥协调子系统:平台的"动力心脏"
业务逻辑架构:
问题上报 → 智能立案 → 精准派遣 → 协同处置 → 核查结案 → 绩效评价
↑ ↓
└──────────── 全流程可视化追踪 ← 电子围栏预警 ←───┘
关键技术实现:
- 工作流引擎:采用Activiti 7,支持动态路由配置,QPS设计目标≥2000
- GIS精准绑定:基于Mapbox实现工单与地理坐标厘米级绑定,支持时空分析
- 智能派遣算法:基于历史处置效率、当前负载、地理位置的多因子权重计算,派遣准确率>92%
4.2 运行监测子系统:城市体征的"实时CT"
物联网接入架构:
- 协议适配:MQTT、CoAP、HTTP多协议接入,支持10万级传感器并发
- 实时流计算:Apache Flink处理,异常检测延迟<500ms
- 阈值告警:基于滑动窗口的动态阈值算法,误报率<5%
监测场景矩阵:

4.3 非现场执法系统:从"人防"到"技防"的质变
技术突破点:武汉城管"无人机智能机场+云控平台+AI识别"模式的本地化适配
核心能力:
- 证据链自动生成:
- 违法主体、事实、环境、地理位置4要素自动提取
- 不少于3张关键帧照片+关联视频
- 国产密码算法(SM2/SM3)电子签名+时间戳加固
- 哈希值实时上传政务区块链,支持司法校验
- 法律文书自动送达:
- 自动关联人口库、法人库、车辆管理库
- 电子化《行政处罚告知书》一键生成
- 短信链接、政务APP推送等合法路径送达
- 在线申辩与电子支付闭环
硬件配置标准:
- 移动执法终端:8核/8G/256G/5G/IP68防护
- 无人机机场:10套设备覆盖全区,32个重点监测区域、11条巡查航线
- 航摄仪精度:0.2米分辨率(德国莱卡/国产替代方案)
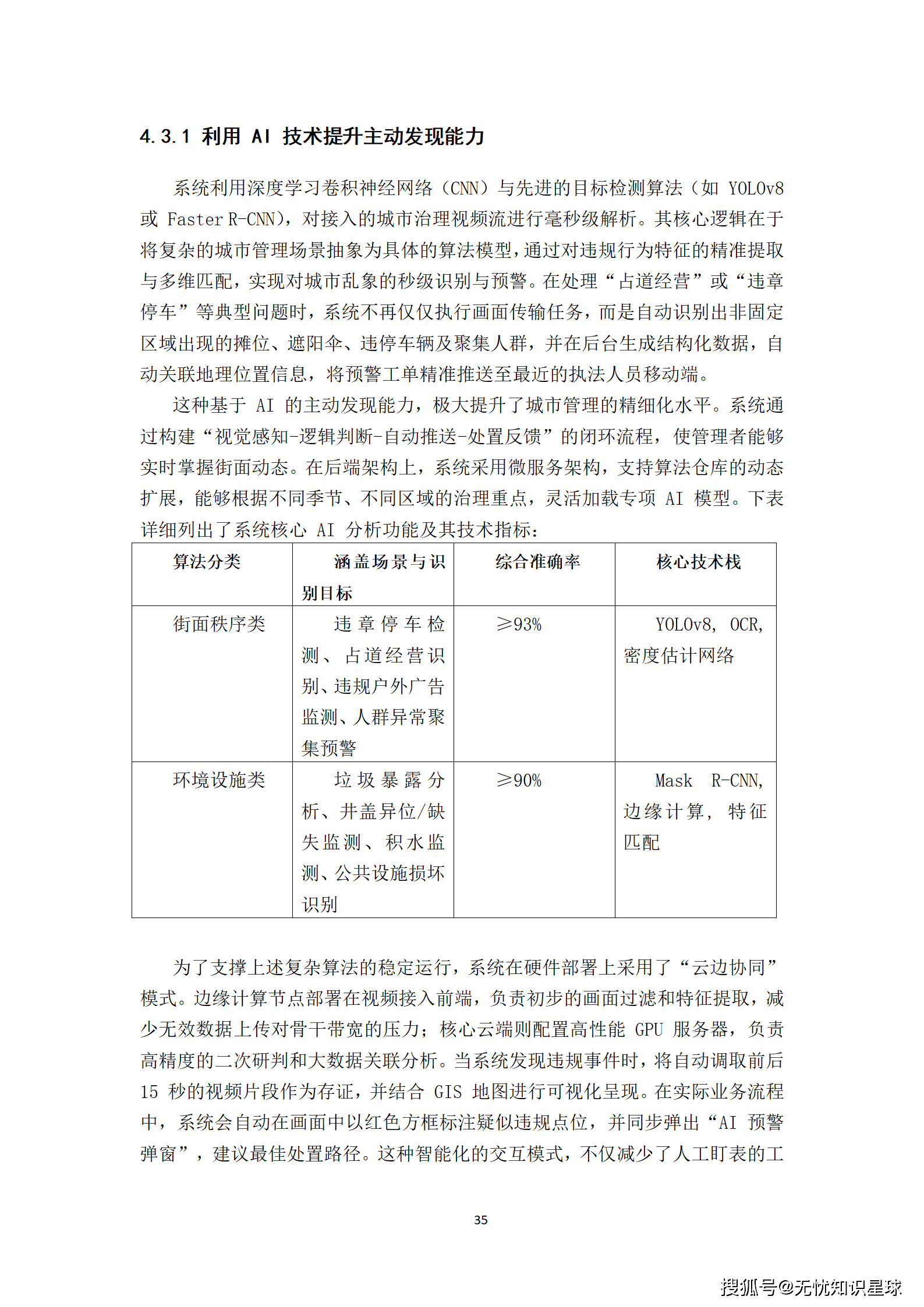
五、🧠 AI算法中台:12类市容问题的智能识别引擎
5.1 算法架构:"云边端"协同计算

5.2 核心算法模型清单

算法优化策略:
- 增量学习:每月基于新标注数据迭代模型,准确率持续提升
- 模型蒸馏:大模型知识迁移至边缘端小模型,降低算力需求
- 误报过滤:二次核验机制,复杂环境下误报率控制在10%以内
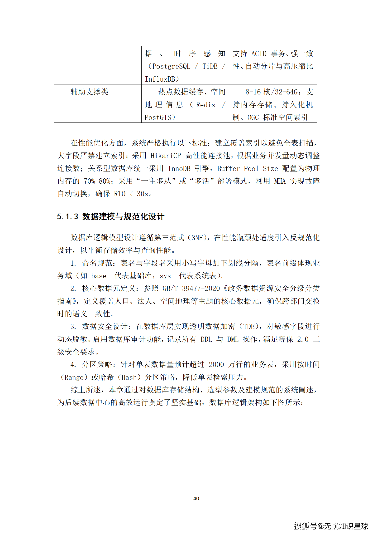
六、💾 数据架构:湖仓一体与流批一体融合设计
6.1 五层数据存储结构

6.2 数据治理体系
核心能力:
- 数据标准:遵循GB/T 38664.1,统一人口、法人、空间地理等核心数据元
- 质量评分卡:完整性、准确性、一致性、及时性、有效性五维评分
- 血缘分析:基于Neo4j构建全链路数据血缘图谱,影响分析响应<1s
- 动态脱敏:基于角色的字段级脱敏,敏感数据"可用不可见"
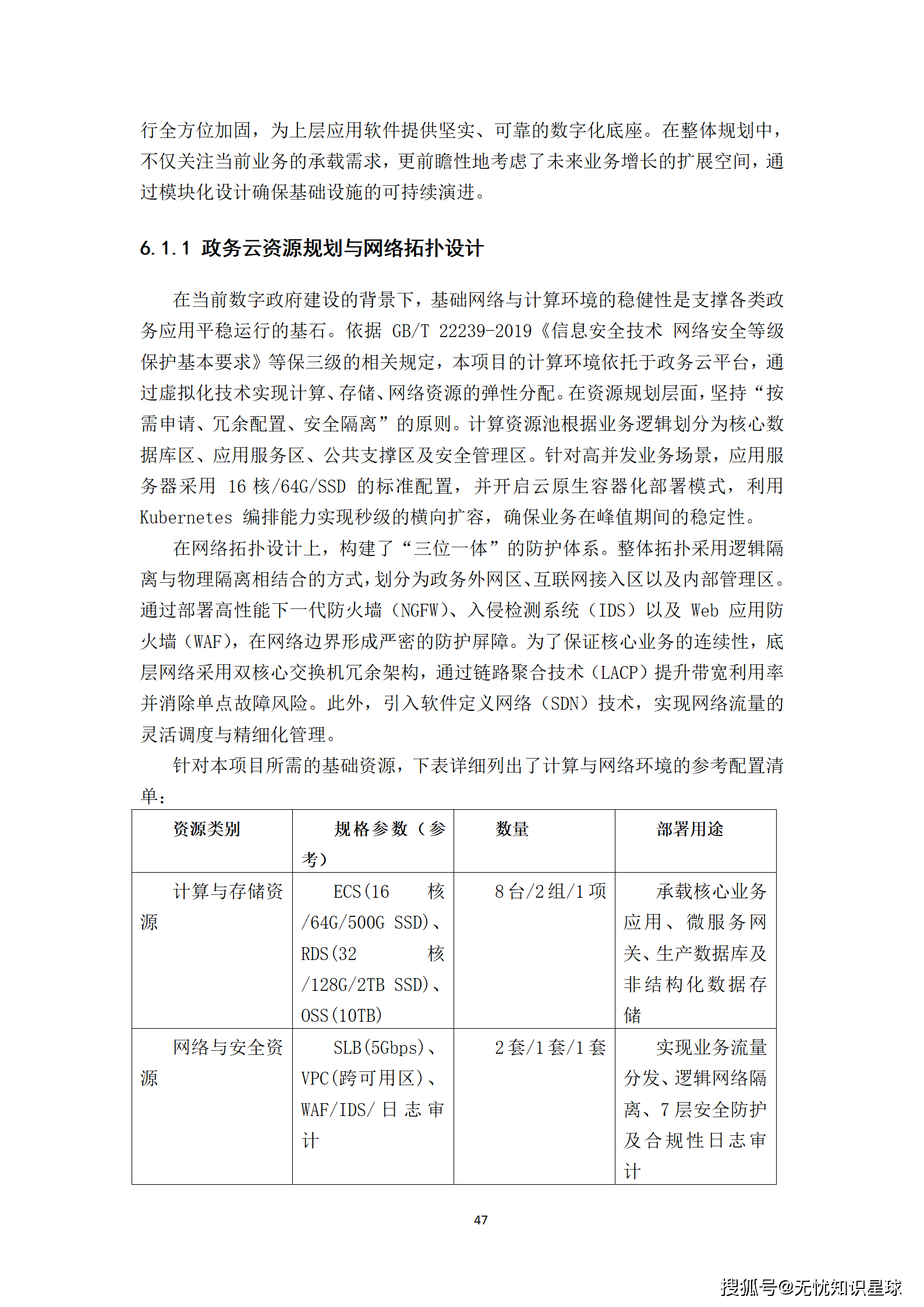
七、🖥️ 基础设施:等保三级+密评双合规的政务云架构
7.1 政务云资源规划

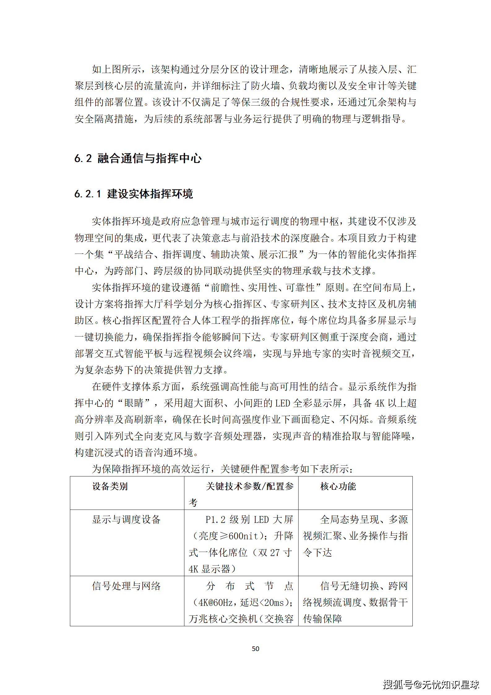
7.2 实体指挥中心建设
"平战结合"设计理念:
- 核心指挥区:P1.2级LED大屏(亮度≥600nit),升降式一体化席位(双27寸4K显示器)
- 专家研判区:交互式智能平板+远程视频会议终端,支持4K@60Hz低延迟传输
- 技术保障:分布式节点(延迟<20ms),万兆核心交换机(交换容量≥10Tbps)
- 可靠性:模块化UPS(满载续航≥4小时),双活数据中心架构,RPO=0,RTO<5分钟
八、📊 投资估算与风险分析(5000万级项目拆解)
8.1 科学测算方法论
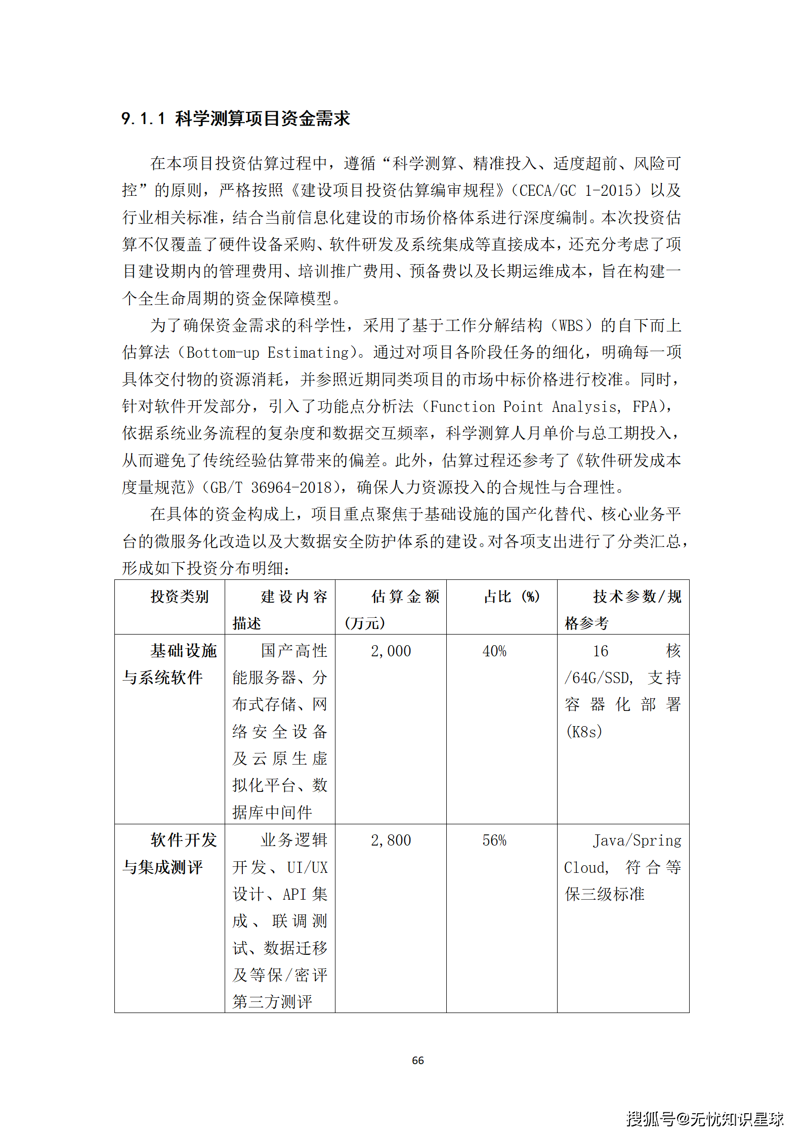
采用WBS自下而上估算法+功能点分析法(FPA),参考《软件研发成本度量规范》(GB/T 36964-2018):

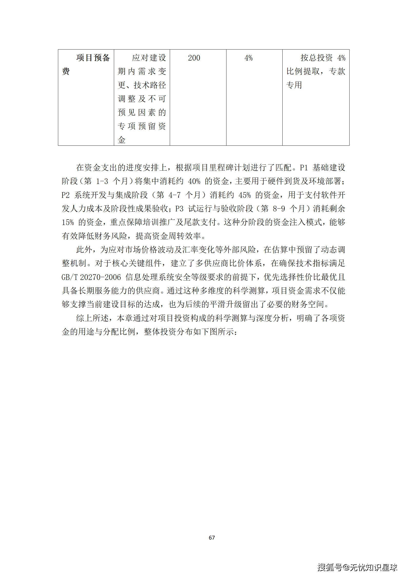
8.2 资金支出进度匹配
P1 基础建设阶段(第1-3月):40%资金 → 硬件到货、环境部署
P2 开发集成阶段(第4-7月):45%资金 → 软件开发、第三方测评
P3 试运行验收(第8-9月):15%资金 → 培训推广、尾款支付
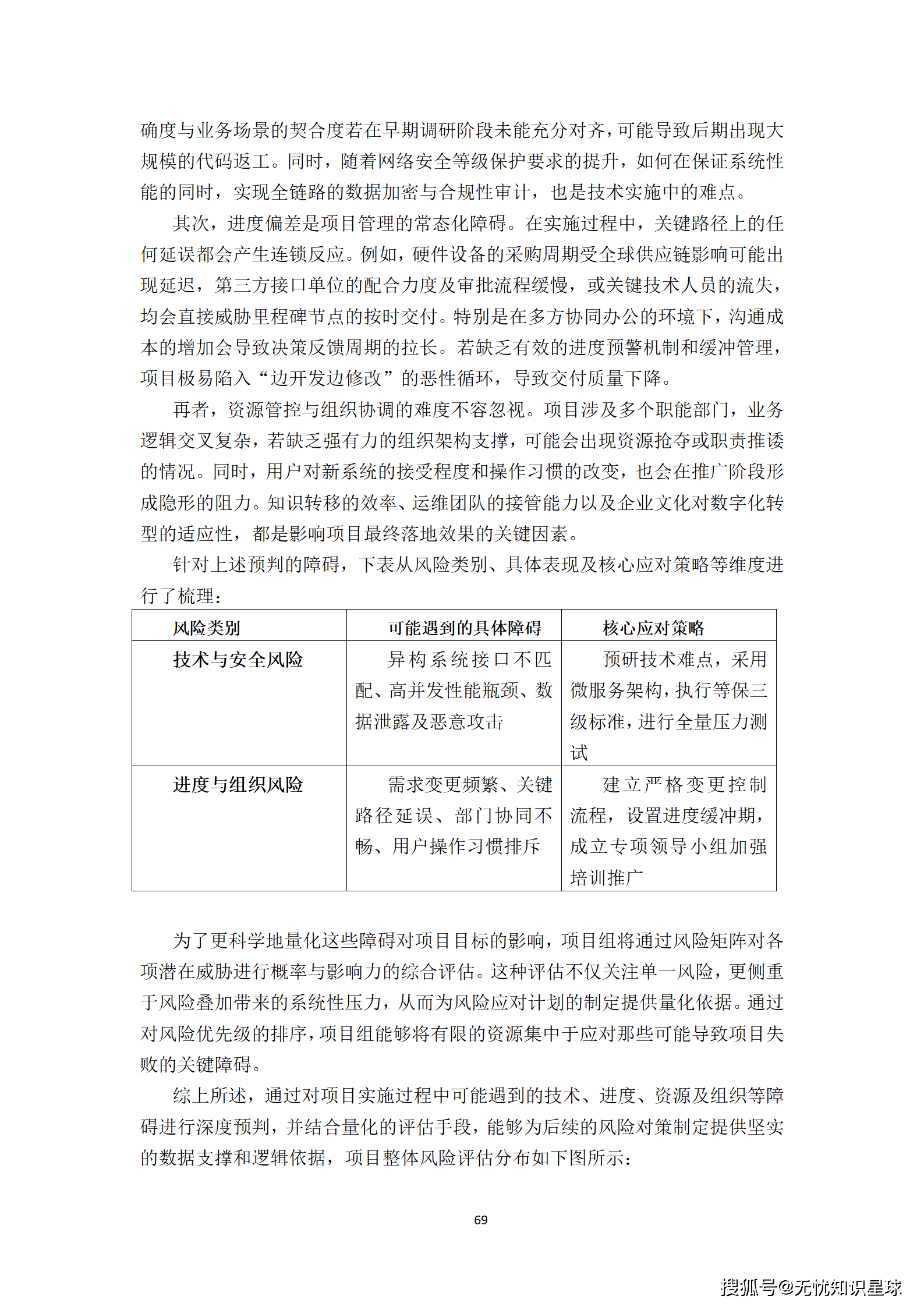
8.3 风险矩阵与应对策略

九、🚀 实施路线图:12个月交付的敏捷战法
9.1 两阶段实施策略
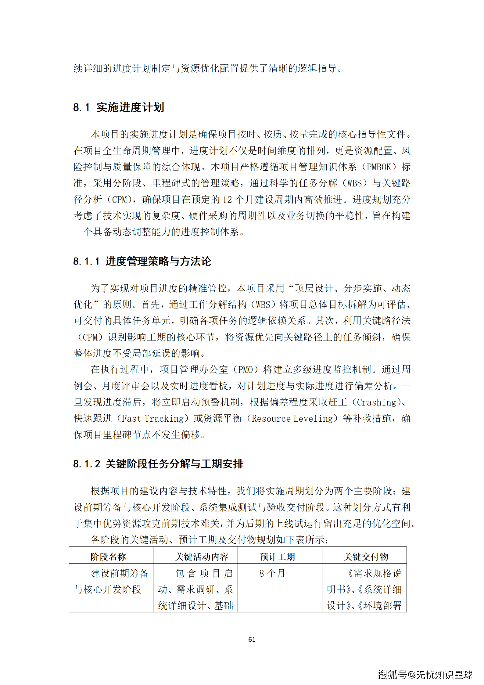
阶段一:建设前期筹备与核心开发(8个月)
- 里程碑1:需求调研与详细设计(第1-2月)
- 里程碑2:基础环境构建与数据治理(第3-4月)
- 里程碑3:核心功能开发与单元测试(第5-7月)
- 里程碑4:系统集成与初步联调(第8月)
阶段二:集成测试与验收交付(4个月)
- 里程碑5:等保/密评第三方测评(第9月)
- 里程碑6:用户培训与试运行(第10-11月)
- 里程碑7:竣工验收与运维转产(第12月)
9.2 培训与知识转移体系

9.3 验收标准量化定义

十、💡 行业对标与最佳实践(青岛/宁波/武汉经验)
10.1 青岛模式:全国首个通过部验收的标杆
青岛市城市运管服平台于2023年6月6日成为全国首个通过住建部验收的城市平台,其核心经验包括:
- 标准引领:主编《城市运行管理服务平台总体技术要求》等6项国标
- 场景创新:打造34个特色应用场景,日均流转处置问题2万余件,处置率>99%
- 机制突破:构建"高位监督、高位协调、高位考核"的现代化治理体系
10.2 宁波经验:"1+6+N"集成应用体系
宁波市通过共享、整合、优化、拓展等手段,建设城乡一体化服务监管执法应用系统:
- 甬城管家应用:207个小类问题上报,覆盖市容环卫、公共设施、公厕管理
- 渣土治理:"两点一线"数字化治理模式,成果写入《宁波市建筑垃圾管理条例》
- 无废城市:对接2000+小区,实现"垃圾精准分类、业务全程监管"
10.3 武汉创新:AI+无人机智慧控查违
武汉市城管执法委构建"天上看、地上查、网上管"三位一体监测体系:
- 技术栈:无人机智能机场+云控智慧平台+AI智能识别
- 部署规模:10套无人机机场,32个重点监测区域,11条巡查航线
- 实战成效:2024年发现1517处疑似违建,53处认定违建并拆除,实现"露头就打"
十一、🎓 技术总结与实施建议
11.1 五大技术亮点
- 国标合规性:严格遵循CJJ/T 312-2021,确保与国家/省级平台无缝对接
- AI原生架构:12类算法模型覆盖90%高频问题,自动发现率>40%
- 云边端协同:边缘计算降低带宽压力80%,云端GPU集群支撑深度分析
- 区块链存证:执法证据链全程上链,满足电子诉讼法证要求
- 国产化替代:芯片、操作系统、数据库、中间件全栈国产化适配
11.2 给实施团队的三个建议
建议一:标准先行,合规为王
- 在项目启动阶段即引入等保/密评咨询机构,避免后期返工
- 数据标准严格遵循CJ/T 545-2021,确保与国家平台数据字典一致
建议二:业务驱动,敏捷迭代
- 采用"2周迭代+月度演示"的敏捷模式,降低需求变更风险
- 优先落地"指挥协调+运行监测"核心子系统,快速展现业务价值
建议三:生态共建,持续运营
- 建立"政府主导+企业共建+市民参与"的长效运营机制
- 算法模型持续优化,基于业务反馈数据每月迭代版本
十二、📚 附录:核心标准与参考文献
- CJJ/T 312-2021《城市运行管理服务平台技术标准》
- CJ/T 545-2021《城市运行管理服务平台数据标准》
- GB/T 22239-2019《信息安全技术网络安全等级保护基本要求》(等保2.0)
- GB/T 39786-2021《信息系统密码应用基本要求》(密评)
- GB/T 30428.4《数字化城市管理信息系统第4部分:绩效评价》






































































更多推荐


所有评论(0)