自动巡逻智能小车设计
本文设计了一款自动巡逻智能小车,通过融合移动机器人、环境感知和自主导航技术,解决传统人工巡逻效率低、覆盖不足的问题。系统采用STM32F103单片机为核心,集成GPS定位、超声波避障、摄像头和Wi-Fi通信模块,实现自主路径规划(A*算法)、障碍规避(响应时间≤0.3s)、异常检测(准确率≥90%)及数据无线回传功能。测试显示,小车路径偏差≤0.5m,续航≥8小时,可满足中小场景全天候巡逻需求。未
自动巡逻智能小车设计
第一章 绪论
传统安防巡逻多依赖人工巡检,存在效率低、覆盖范围有限、易受人为因素影响、无法24小时不间断作业等问题,难以满足园区、厂区、住宅小区等场景下的全天候安防需求。自动巡逻智能小车融合移动机器人、环境感知、自主导航等技术,可实现无人化、智能化的巡逻作业,显著提升安防效率与覆盖面。本研究设计一款自动巡逻智能小车,核心目标是实现自主路径规划、环境障碍规避、异常状态检测、数据无线回传功能,小车需具备体积小巧、续航持久、导航精准的特性,解决传统人工巡逻效率低、管控不及时的痛点,为安防巡检提供轻量化、智能化的解决方案,符合智能安防装备无人化、自主化发展趋势。
第二章 系统设计原理与核心架构
本自动巡逻智能小车核心架构围绕“自主导航-环境感知-运动控制-数据通信”四大模块构建,采用“单片机+传感器+无线通信”的一体化设计。自主导航模块通过GPS与电子罗盘实现全局定位,结合预先设定的巡逻路径完成路径规划;环境感知模块集成超声波传感器、红外避障传感器、摄像头,实现障碍物检测、环境图像采集与异常识别;运动控制模块通过电机驱动系统控制小车四轮差速运动,配合避障算法实现自主避障;数据通信模块基于Wi-Fi/Zigbee完成巡逻数据(位置、图像、异常信息)与控制指令的双向传输。核心原理为“定位导航-感知避障-运动执行-数据回传”闭环:小车按预设路径自主巡逻,实时感知周边环境并规避障碍,摄像头采集的图像经本地简易识别后,异常信息通过无线通信上传至监控端,同时接收监控端的远程控制指令,兼顾自主作业与远程管控的需求。
第三章 系统设计与实现
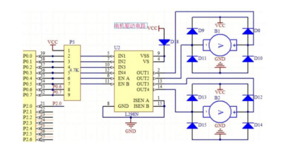
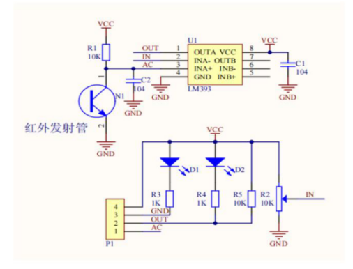
系统硬件以STM32F103单片机为核心,采用模块化设计:运动单元选用四轮驱动底盘,配备直流减速电机与电机驱动模块(L298N),支持0-1m/s调速,满足不同巡逻场景速度需求;导航感知单元集成GPS模块(定位精度≤5m)、电子罗盘、6路超声波传感器(探测距离0.02-4m)、2路红外避障传感器、高清摄像头,实现定位、避障与图像采集;控制单元以STM32为核心,完成传感器数据处理、路径规划算法(A*算法)、避障逻辑运算;通信单元选用ESP8266 Wi-Fi模块,实现与监控端的无线数据传输;供电单元采用12V锂电池组,续航时间≥8小时,配备电量监测模块,低电量时自动返回充电位;扩展单元集成声光报警模块,检测到异常时现场触发报警。
软件层面基于C语言与Python开发:车载端程序实现系统初始化、传感器数据采集与滤波、A*算法路径规划、差速运动控制、避障逻辑(超声波检测到障碍时自动减速/绕行)、图像简易识别(通过阈值对比检测异常移动物体),异常信息经Wi-Fi实时上传;监控端程序基于Python编写,具备巡逻路径设置、小车位置实时显示、图像查看、远程控制(启停、调速、改道)、异常报警提示功能,可存储巡逻日志与异常图像;程序内置低电量保护逻辑,电量低于20%时自动终止巡逻并导航至充电位,保障设备安全。
第四章 系统测试与总结展望
选取小型园区场景开展系统测试,结果显示:小车按预设路径巡逻的路径偏差≤0.5m,避障响应时间≤0.3s,可成功规避0.1-4m范围内的障碍物;摄像头异常识别准确率≥90%(针对移动物体、人员闯入等场景),无线数据传输延迟≤1s,无数据丢失;连续巡逻8小时后电量剩余25%,低电量返回充电位的导航准确率100%;声光报警触发精准,异常场景下无漏报现象。误差分析表明,少量路径偏差源于GPS信号遮挡,可通过增加SLAM算法结合激光雷达进一步提升导航精度。
综上,本系统实现了自动巡逻智能小车的自主导航、避障与异常检测,解决了传统人工巡逻效率低的痛点,具备较强的安防应用价值。后续优化方向包括:引入激光雷达与SLAM算法,提升室内无GPS场景下的导航精度;集成AI图像识别算法,提高异常场景识别的准确率与泛化能力;增加多车协同巡逻功能,扩大安防覆盖范围;优化低功耗控制策略,进一步延长续航时间,适配更多类型的安防巡检场景。
总结
- 本自动巡逻智能小车以STM32为核心,集成导航、感知、通信模块,实现了自主路径规划、避障、异常检测与无线数据回传的核心功能;
- 小车路径偏差≤0.5m,避障响应快,续航≥8小时,可满足中小场景下24小时不间断巡逻需求;
- 模块化的软硬件设计便于扩展,后续可通过算法与硬件升级进一步提升导航精度与异常识别能力。





文章底部可以获取博主的联系方式,获取源码、查看详细的视频演示,或者了解其他版本的信息。
所有项目都经过了严格的测试和完善。对于本系统,我们提供全方位的支持,包括修改时间和标题,以及完整的安装、部署、运行和调试服务,确保系统能在你的电脑上顺利运行。
更多推荐


所有评论(0)