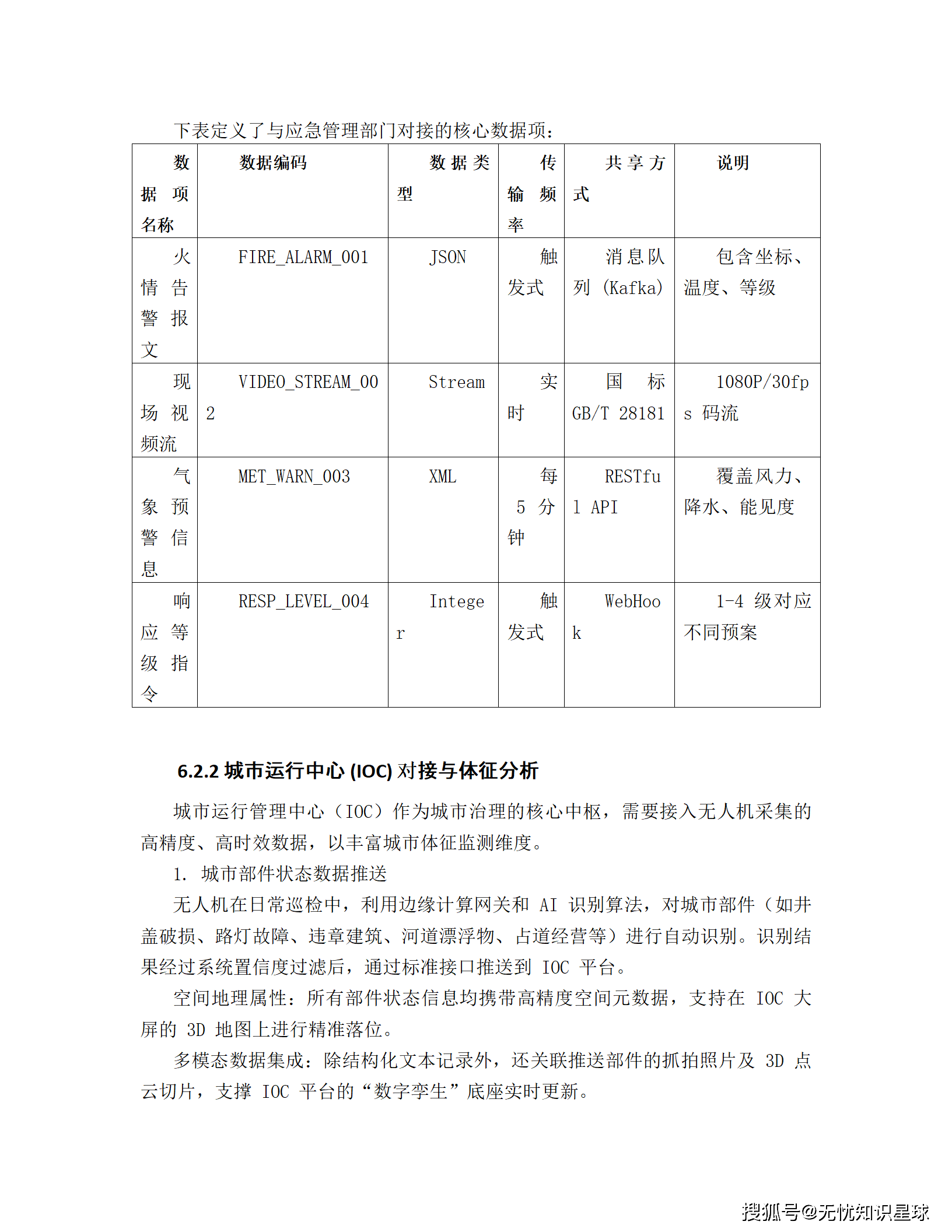
万字深扒!空天地一体化低空应急救援系统建设方案全解析 | 数字孪生+AI智能+无人机集群(WORD)
本方案为一套完整的政务信息化项目建设方案,适用于“低空经济”背景下的森林防火与城市生命线应急管理场景。文档严格遵循国家政务信息化建设标准,深度融合AI识别、5G通信与无人机集群技术,旨在构建“空天地一体化”监测网络。适用于应急管理部门、智慧城市建设单位及相关系统集成商,是申报立项、技术选型及工程实施的高价值参考指南。✓ 核心指标:实现重点区域100%覆盖,突发事件响应时间由30分钟缩短至5分钟内。

摘要:本方案为一套完整的政务信息化项目建设方案,适用于“低空经济”背景下的森林防火与城市生命线应急管理场景。文档严格遵循国家政务信息化建设标准,深度融合AI识别、5G通信与无人机集群技术,旨在构建“空天地一体化”监测网络。适用于应急管理部门、智慧城市建设单位及相关系统集成商,是申报立项、技术选型及工程实施的高价值参考指南。

一、项目背景:为什么要建这个系统?
1.1 政策东风:低空经济元年已至
2024年被称为中国"低空经济元年"。**《无人驾驶航空器飞行管理暂行条例》**正式实施,标志着无人机产业从"野蛮生长"进入"规范运营"新阶段。国家"十四五"规划明确提出要加强无人机、机器人等先进技术装备在灾害事故救援中的应用。
地方政府层面,"智慧城市"和"城市大脑"建设进入深水区。传统的"平面治理"模式已无法满足现代化城市治理需求,必须通过数字化手段实现对物理城市的实时复刻与动态监测。
1.2 技术成熟:三大技术底座已就绪

1.3 治理刚需:从"被动处置"到"主动预防"
传统应急管理模式存在根本性缺陷:隐患发现靠群众举报、态势研判靠经验判断、资源调度靠电话协调。这种"被动响应"模式在森林火灾、城市内涝等突发事件中,往往错过"黄金救援期"。
本项目核心使命:构建"空天地一体化"监测预警网络,实现风险隐患的"早发现、早预警、早处置",将应急响应时间从传统的30分钟以上压缩至5分钟以内。
二、核心痛点:传统应急管理四大死穴
文档通过一线业务调研,精准提炼出四大核心痛点,这也是本项目要解决的核心问题:
2.1 空间维度:感知盲区大,覆盖不彻底
痛点描述:
- 森林防火:深山密林、沟壑纵横,人工徒步巡护效率极低,存在大量视线死角
- 城市管理:高层建筑背阴面、违规天台建筑、城市边角地带,固定摄像头难以触达
数据说话:传统人工巡检覆盖半径约2-3公里/人/天,而无人机集群可覆盖50公里半径/架次。
2.2 时间维度:响应时效慢,链路不闭环
痛点描述:
- 现有机制:"周期性巡逻+群众举报"模式
- 平均耗时:从隐患发生到指挥中心获知,超过30分钟
- 决策滞后:缺乏实时高精度图像回传,指挥员无法第一时间精准研判
代价分析:森林火灾中,30分钟延迟意味着过火面积可能扩大10倍以上;城市燃气管网泄漏,30分钟可能导致爆炸风险急剧上升。
2.3 环境维度:夜视能力弱,全天候作业受限
痛点描述:
- 传统视频监控夜间感知效能锐减
- 缺乏红外热成像手段,夜间火源隐蔽燃烧无法发现
- 大雾、浓烟等低能见度环境下"失明"
技术突破点:红外热成像可穿透烟雾,实现24小时不间断监测,温度识别精度达±2℃。
2.4 组织维度:协同作战差,单兵效率低
痛点描述:
- 无人机应用处于"单机作业、手工操控"初级阶段
- 各部门资源无法共享,形成"数据孤岛"
- 缺乏统一集群控制平台,跨部门协同效率低下
对比数据:

三、建设目标:打造"5分钟应急响应圈"
3.1 总体目标:三个100%
文档提出三大核心目标,构成项目验收的硬指标:
🎯 目标一:全域覆盖与精准监测
- 城市生命线(燃气管网、供水干线、高压电网、桥梁隧道)数字化覆盖 100%
- 森林防火重点区域覆盖 100%
- 消除传统人工巡检盲区
🎯 目标二:应急响应效能跨越式提升
- “5分钟响应圈”:突发事件发现→识别→研判→首梯队响应 ≤ 5分钟
- 无人机分钟级抵近现场
- 零时差现场情报回传
🎯 目标三:治理模式智能化转型
- 自动规划航线、自动调度资源、自动生成处置方案
- 从"被动处置"转向"主动预防"
- 构建"平时服务、战时应急"的低空经济新范式
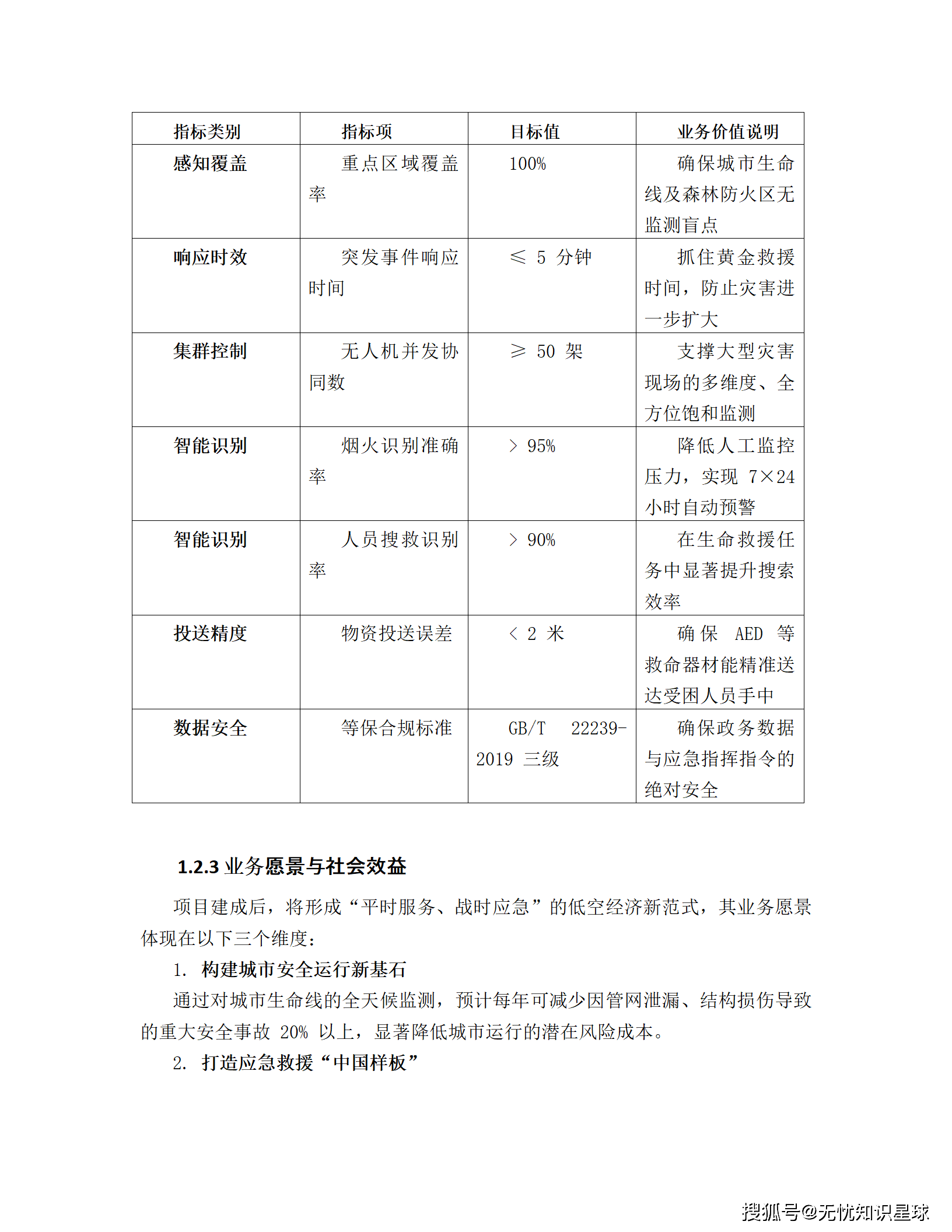
3.2 关键绩效指标(KPI):可量化的技术硬核
文档设定了严格的技术指标体系,涵盖三大核心领域:

3.3 业务愿景:三个维度的新范式
维度一:城市安全运行新基石
- 预计每年减少因管网泄漏、结构损伤导致的重大安全事故 20%以上
维度二:应急救援"中国样板"
- 为全国城市应急管理提供可复制、可推广的低空治理经验
维度三:低空经济产业升级
- 带动无人机制造、算法开发、数据服务等上下游产业协同发展
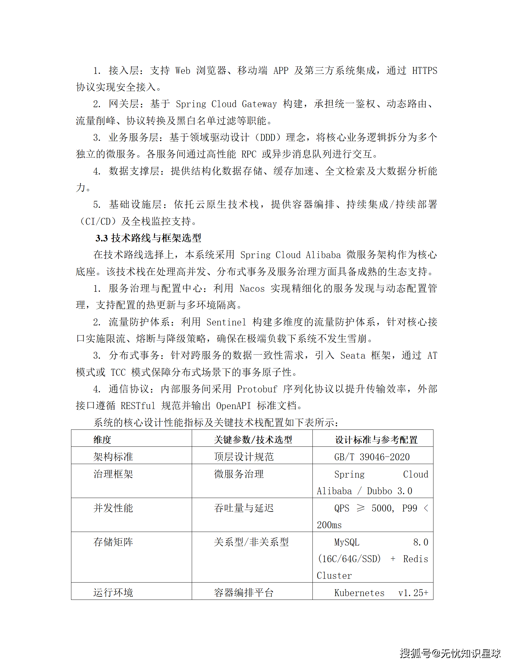
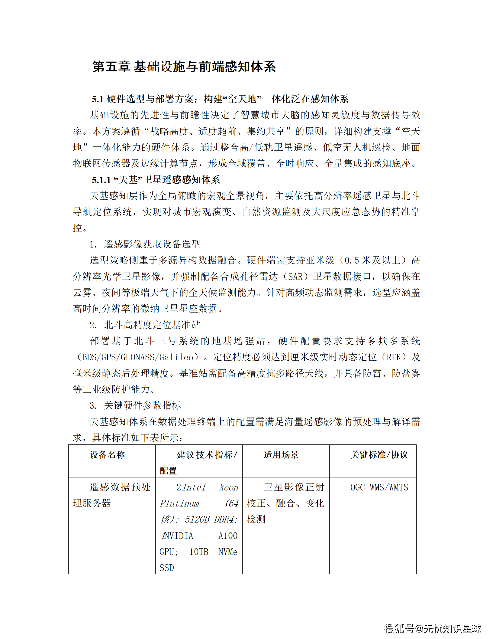
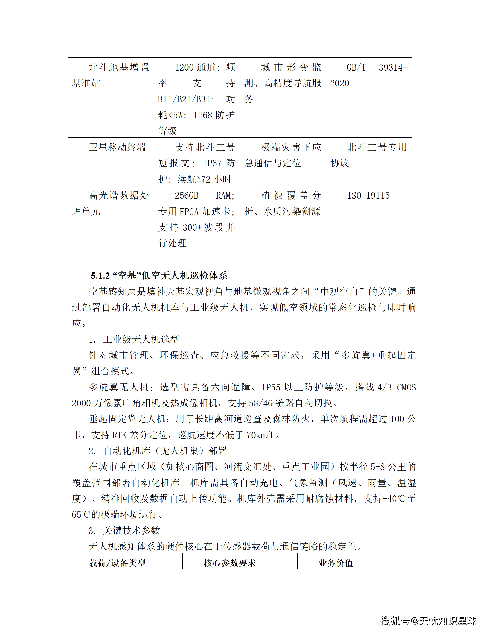
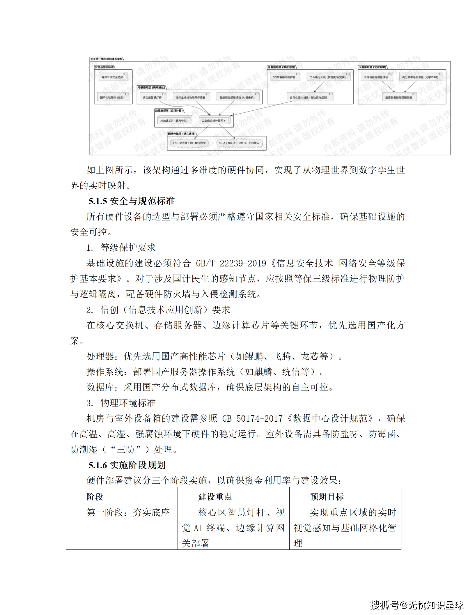
四、总体架构:云-边-端协同的技术底座
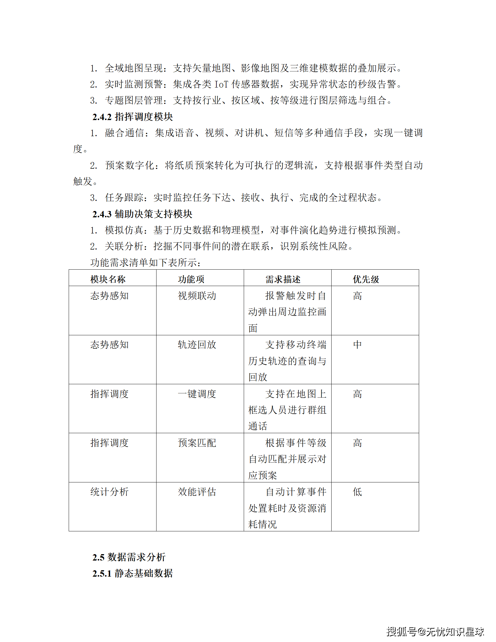
4.1 逻辑架构:五层解耦设计
系统采用分层架构模式,实现物理硬件与业务逻辑的深度解耦:
┌─────────────────────────────────────────┐
│ 应用层(Web/移动端/大屏) │ ← 航线规划、实时监控、任务复盘
├─────────────────────────────────────────┤
│ 支撑层(AI中台/地图引擎) │ ← 深度学习推理、Cesium三维渲染
├─────────────────────────────────────────┤
│ 数据层(空间/时序/非结构化) │ ← PostgreSQL+PostGIS、InfluxDB、MinIO
├─────────────────────────────────────────┤
│ 网络层(5G/专网/自组网) │ ← 低延迟传输、断链自愈
├─────────────────────────────────────────┤
│ 感知层(云-边-端协同) │ ← 无人机、机库、传感器
└─────────────────────────────────────────┘
核心技术栈选型:

4.2 技术架构:高并发遥测处理链路
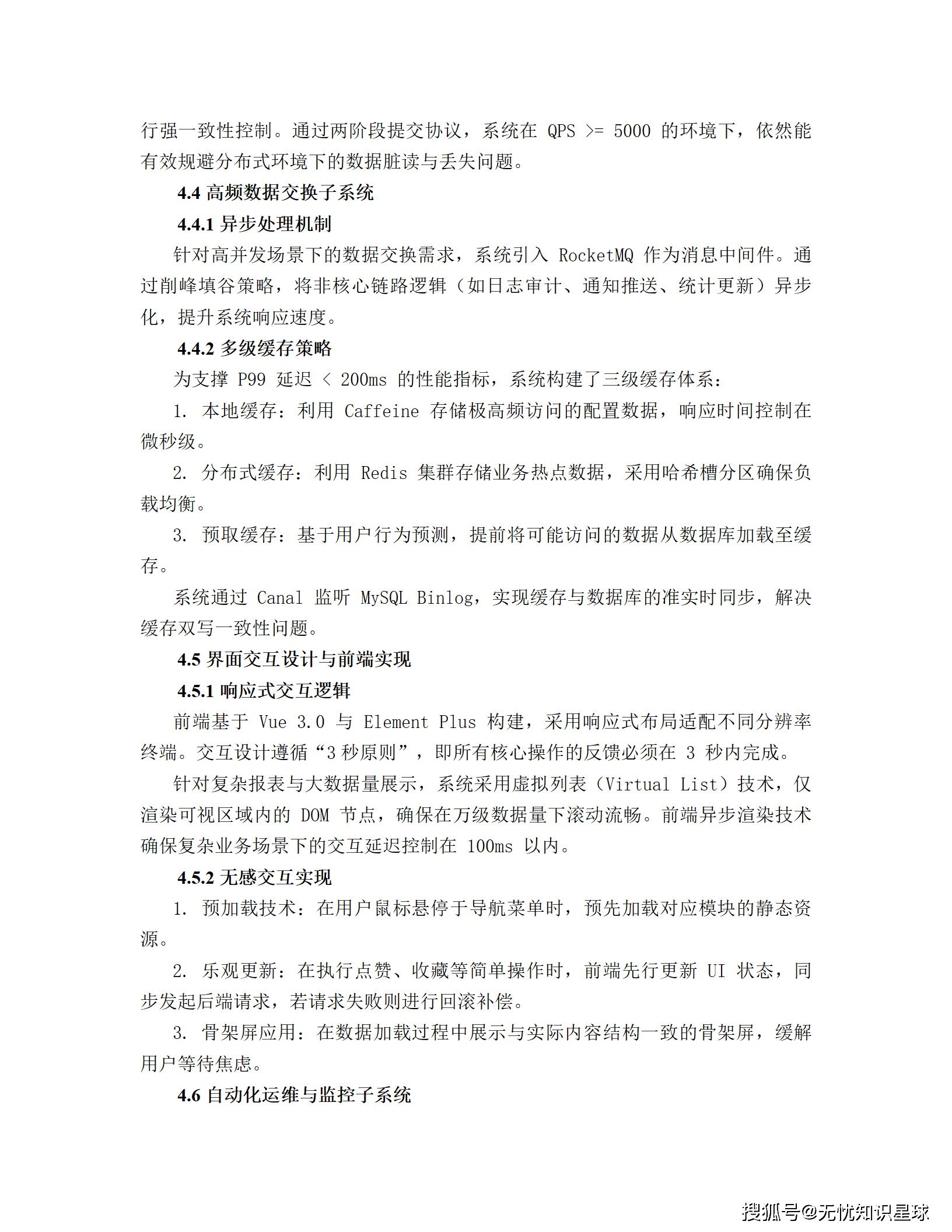
关键技术突破:无人机以10Hz-50Hz频率上报遥测数据,系统采用异步解耦设计:
- 网关层:接收MAVLink报文,立即投递至Kafka消息队列
- 遥测处理微服务:消费Kafka队列,双通道输出:WebSocket推送实时姿态至前端Cesium地图数据压缩后存入InfluxDB时序数据库
- 保障机制:确保多机并发接入时,核心逻辑不受I/O阻塞影响
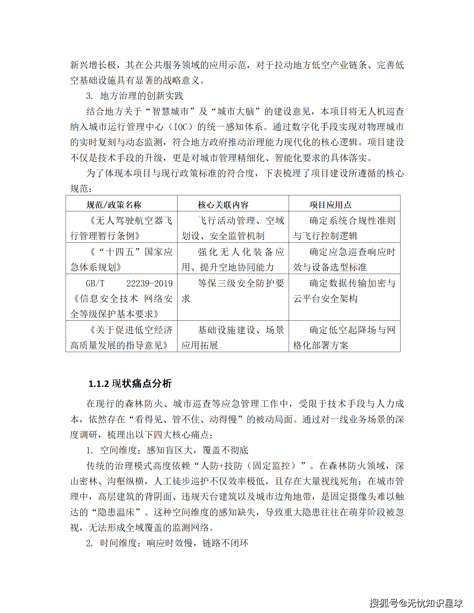
4.3 标准规范体系:确保互联互通
数据交换标准:
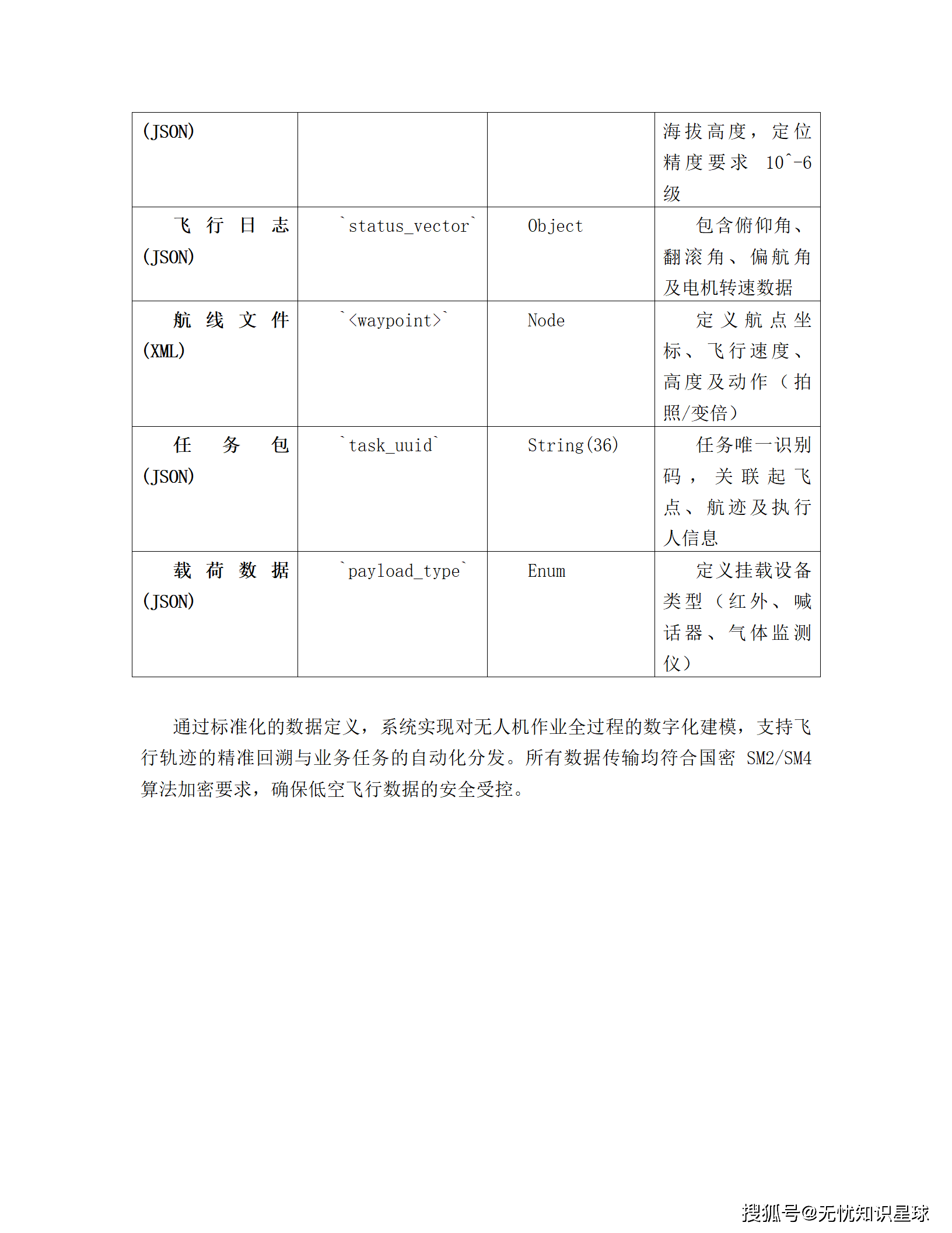
- 视频感知:严格执行GB/T 28181-2016,支持H.264/H.265编码
- 低空飞行:制定JSON/XML数据描述规范,涵盖飞行日志、航线文件、任务包
安全加密标准:
- 所有数据传输符合国密SM2/SM4算法加密要求
- 等保2.0三级安全防护
五、业务场景:三大实战应用场景拆解
文档深入分析了三大核心业务场景,这是系统设计的出发点:
5.1 森林防火常态化巡查业务
业务流程闭环:
自动起飞 → 航线规划(三维地形跟随) → 双光采集(红外+可见光)
→ AI实时监测 → 异常报警 → 自动降落换电 → 数据归档分析
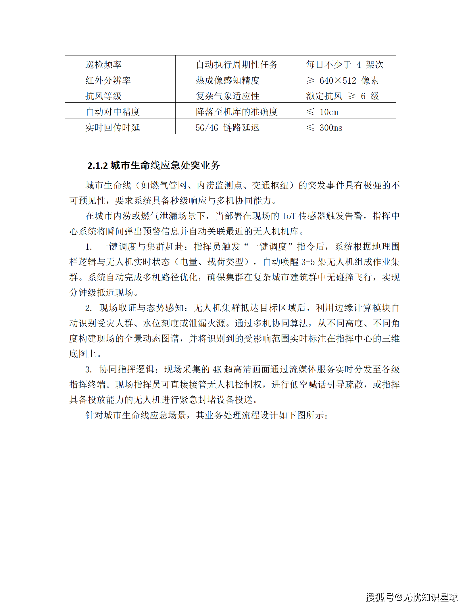
技术参数要求:

核心能力:
- 三维地形跟随:基于高精度DEM数据,自动计算避障航线,保持恒定对地高度
- 双光融合识别:可见光识别烟雾/火光/人员,红外热成像发现隐蔽高温点
- 复杂环境适应:45℃高温环境下通过机身热管理系统确保稳定运行
5.2 城市生命线应急处突业务
典型场景:城市内涝、燃气泄漏、交通事故
响应流程:
IoT传感器触发告警 → 系统弹出预警 → 自动关联最近机库
→ 一键调度3-5架无人机集群 → 多机路径优化 → 分钟级抵近现场
→ 边缘计算识别受灾范围 → 实时标注三维底图 → 指挥中心决策
业务处理流程图逻辑:
- 一键调度:指挥员触发指令,系统自动唤醒无人机集群
- 智能避障:基于城市三维GIS,自动规避高层建筑、高压线
- 多机协同:从不同高度、角度构建全景动态图谱
- 实时分发:4K超高清画面分发至各级指挥终端
- 深度干预:现场指挥员可接管控制权,低空喊话引导疏散
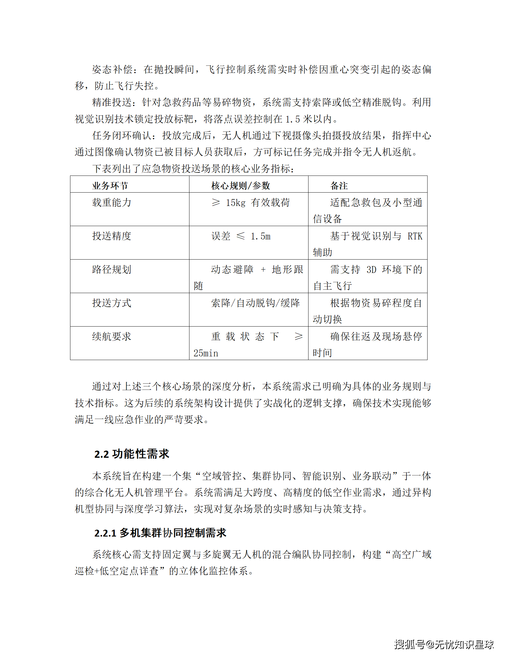
5.3 应急物资精准投送业务
应用场景:道路中断、山地人员被困、极端灾害
业务规则:

姿态补偿技术:抛投瞬间,飞控实时补偿重心突变引起的姿态偏移,防止飞行失控。
六、系统功能:六大子系统技术解析
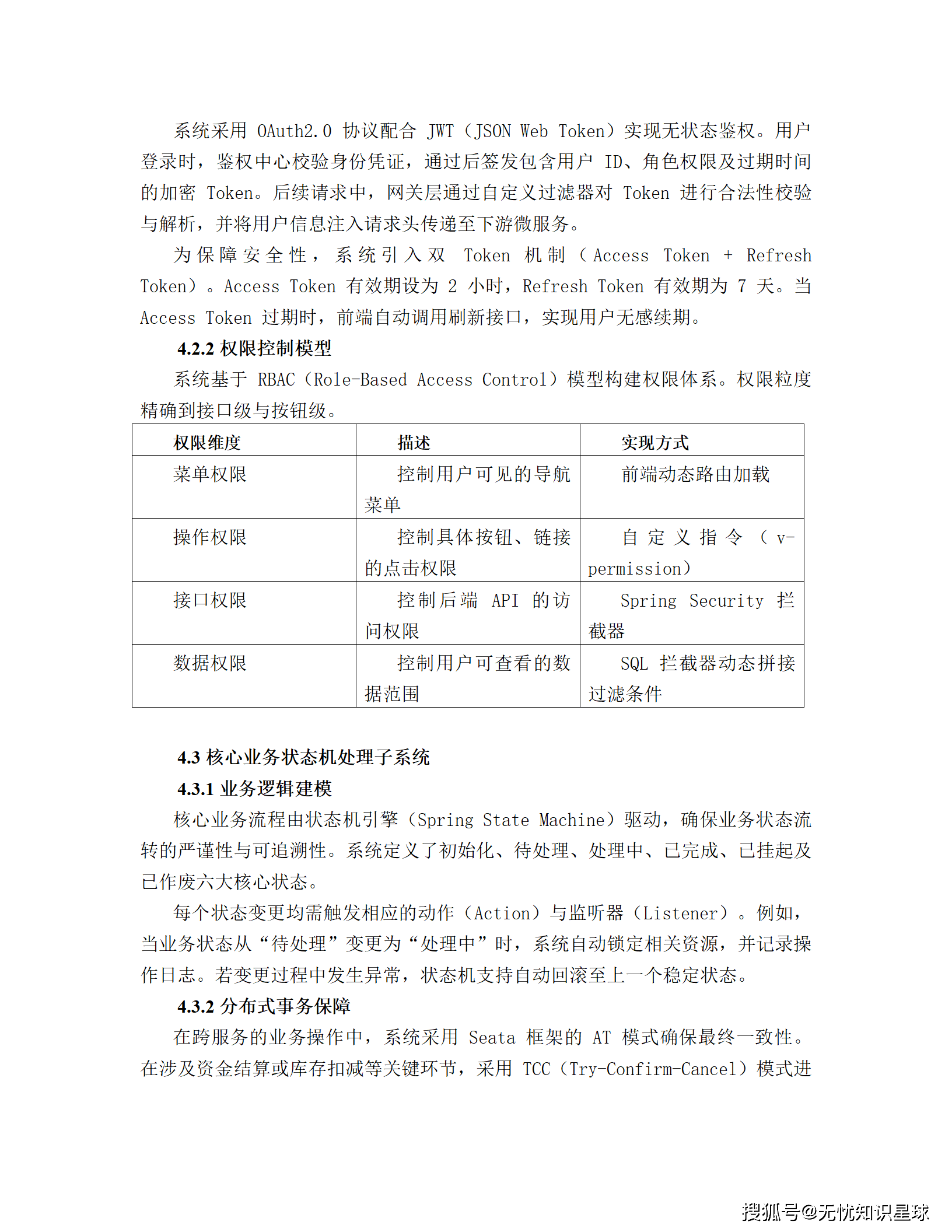
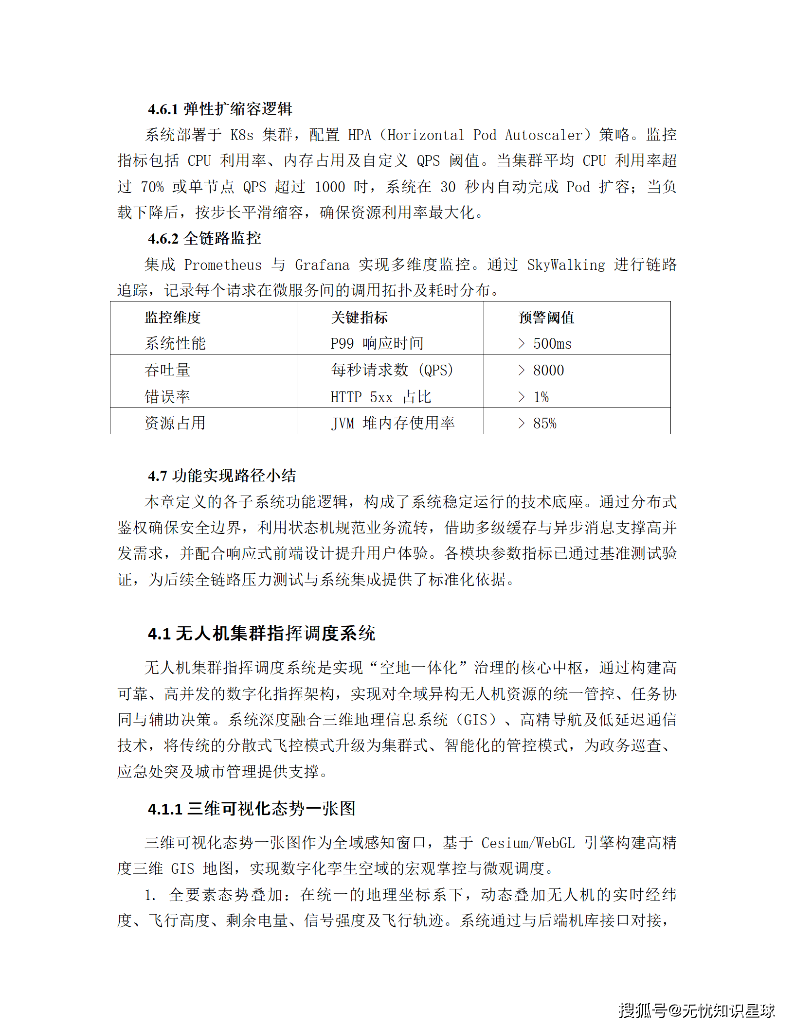
6.1 无人机集群指挥调度系统
核心功能一:三维可视化态势一张图
基于Cesium/WebGL引擎构建,实现:
- 全要素态势叠加:实时展示无人机位置、电量、信号、轨迹;机库状态、环境参数;无线电覆盖范围
- 多源目标实时标注:AI识别结果自动标注(火点、内涝点、违建、人员聚集),热力图展示风险等级
- FPV无缝切换:点击无人机图标,200ms内弹出实时FPV视频流(1080P/4K)
核心功能二:航线规划与任务下发

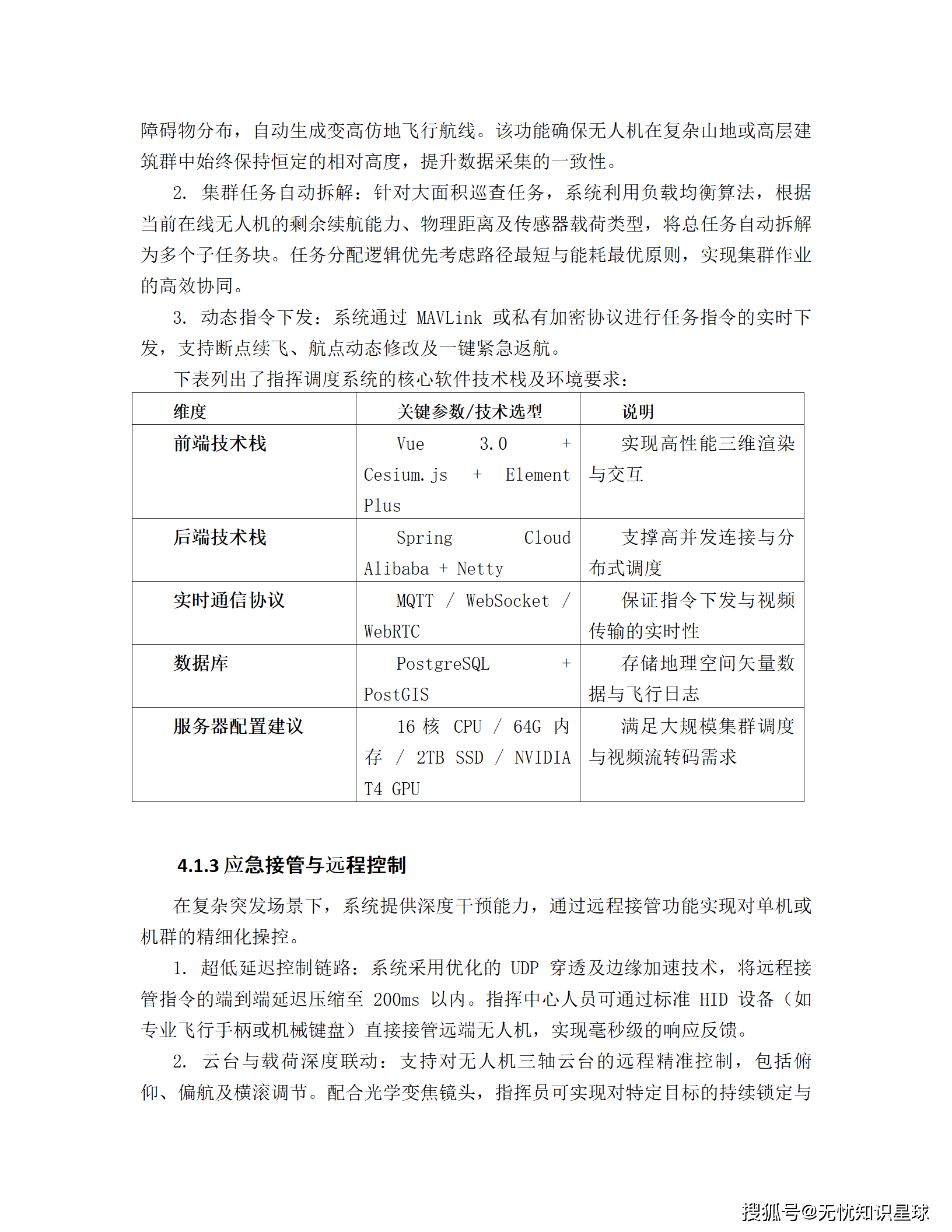
核心功能三:应急接管与远程控制
- 超低延迟控制:UDP穿透+边缘加速,端到端延迟<200ms
- 云台深度联动:三轴精准控制,光学变焦持续锁定跟踪
- 安全保护机制:禁飞区/低电量/链路中断时强制剥离人工控制,执行安全策略
软件技术栈:

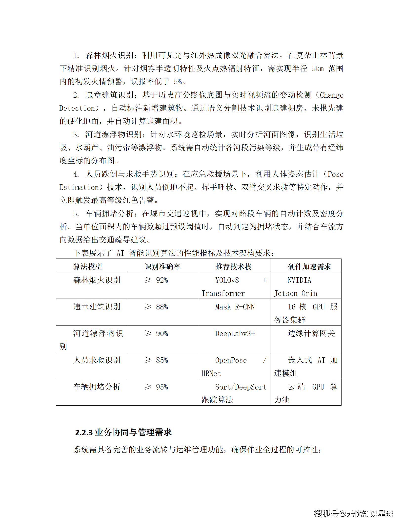
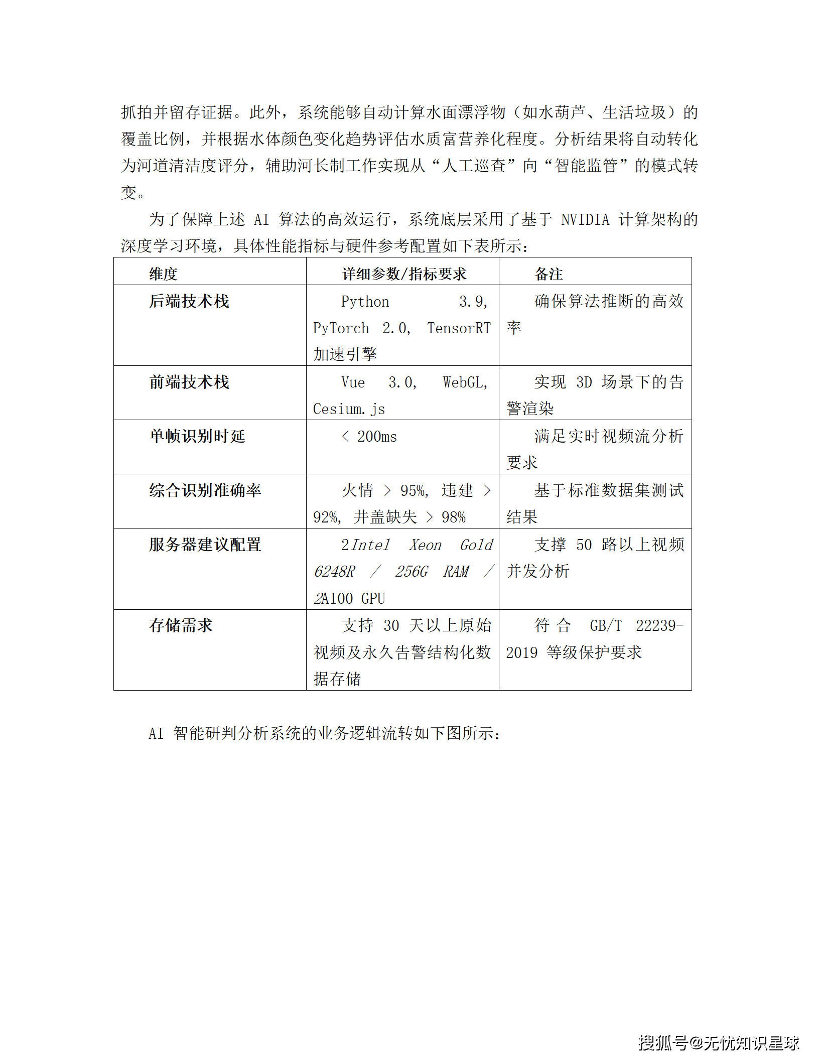
6.2 AI智能研判分析系统
红外热成像火情监测业务流程:
红外视频流接入 → 辐射率校正获取温度矩阵 → 动态阈值初筛
→ AI二次确认(排除太阳反光/烟囱/车辆等干扰)
→ 自动调取气象数据 → 生成综合火情报告(坐标/面积/蔓延趋势/水源分布)
城市生命线隐患识别能力:

AI算法性能指标:

单帧识别时延<200ms,满足实时视频流分析要求。
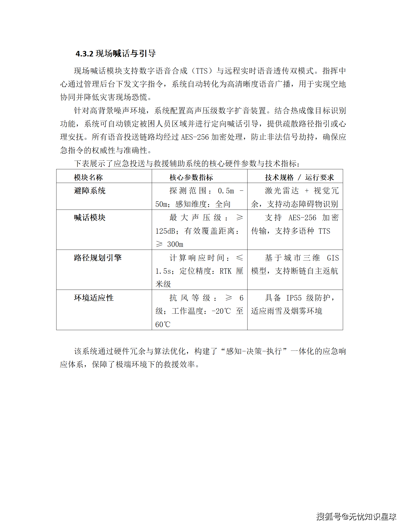
6.3 应急投送与救援辅助系统
投送路径自动避障:
- 集成城市三维数字孪生底座(LOD3级建模)
- 改进A*与DWA融合算法,自动生成最优航线
- 多传感器融合(激光雷达+超声波阵列)全向避障冗余
- 6级阵风环境下投送精度偏差控制在厘米级
现场喊话与引导:
- 双模式:数字语音合成(TTS)+远程实时语音透传
- 高声压级:≥125dB,有效覆盖≥300m
- 定向喊话:结合热成像自动锁定被困人员区域
- AES-256加密:防止非法信号劫持
6.4 多机集群协同控制子系统
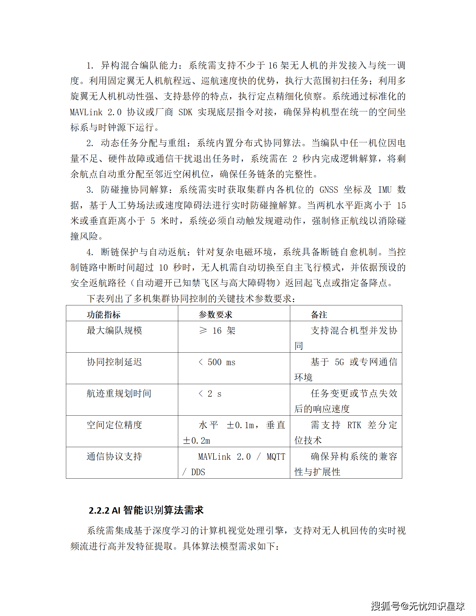
异构混合编队能力:
- 支持≥16架无人机并发接入与统一调度
- 固定翼(大范围初扫)+多旋翼(定点详查)协同
- 标准化MAVLink 2.0协议或厂商SDK对接
动态任务分配与重组:
- 分布式协同算法,2秒内完成航点重分配
- 单机故障/电量不足时自动将任务转移至邻近机位
防碰撞协同解算:
- 实时获取GNSS坐标及IMU数据
- 人工势场法/速度障碍法实时解算
- 水平距离<15m或垂直距离<5m时自动触发规避
断链保护与自动返航:
- 控制链路中断>10秒时,自动切换自主飞行模式
- 预设安全返航路径,自动避开禁飞区与障碍物
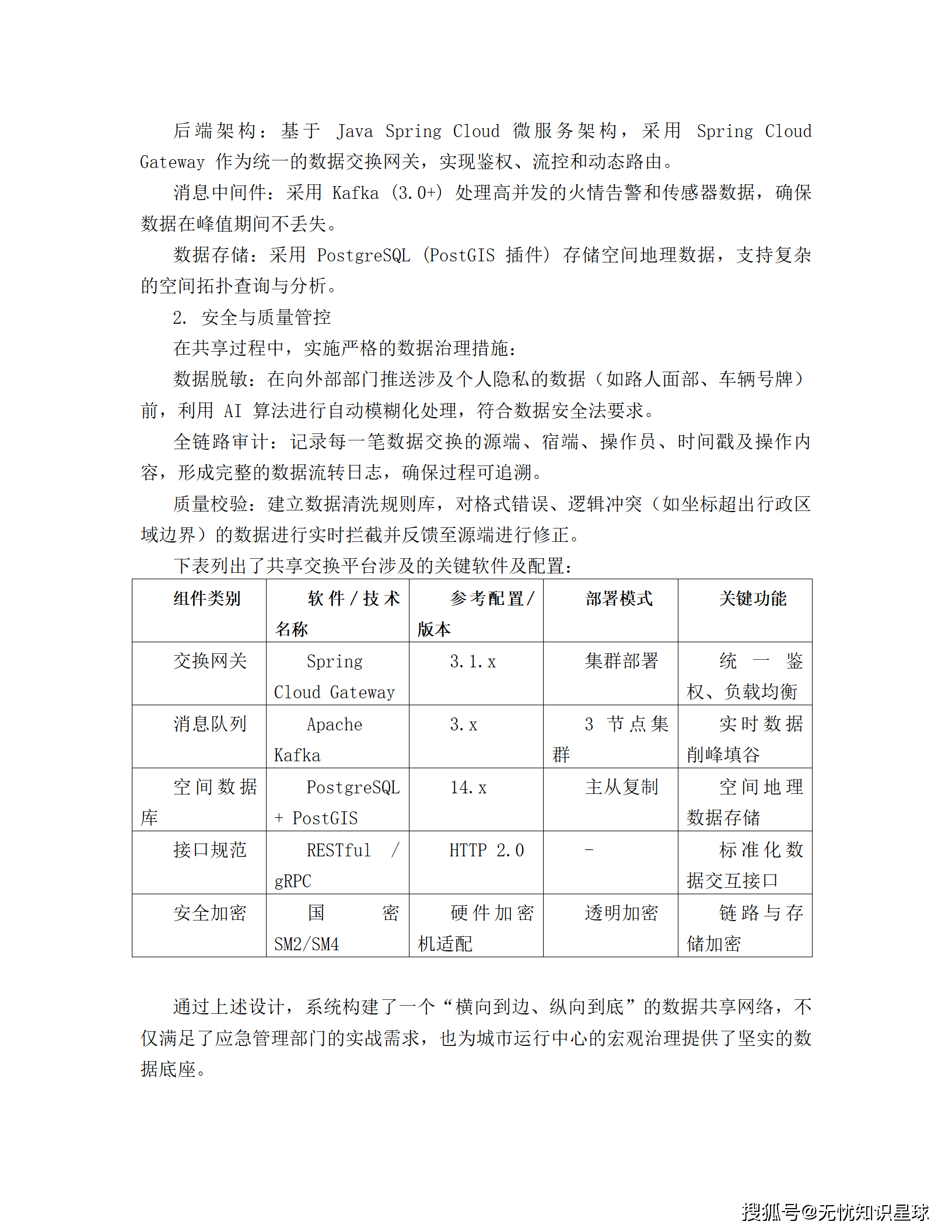
6.5 数据资源管理与共享交换子系统
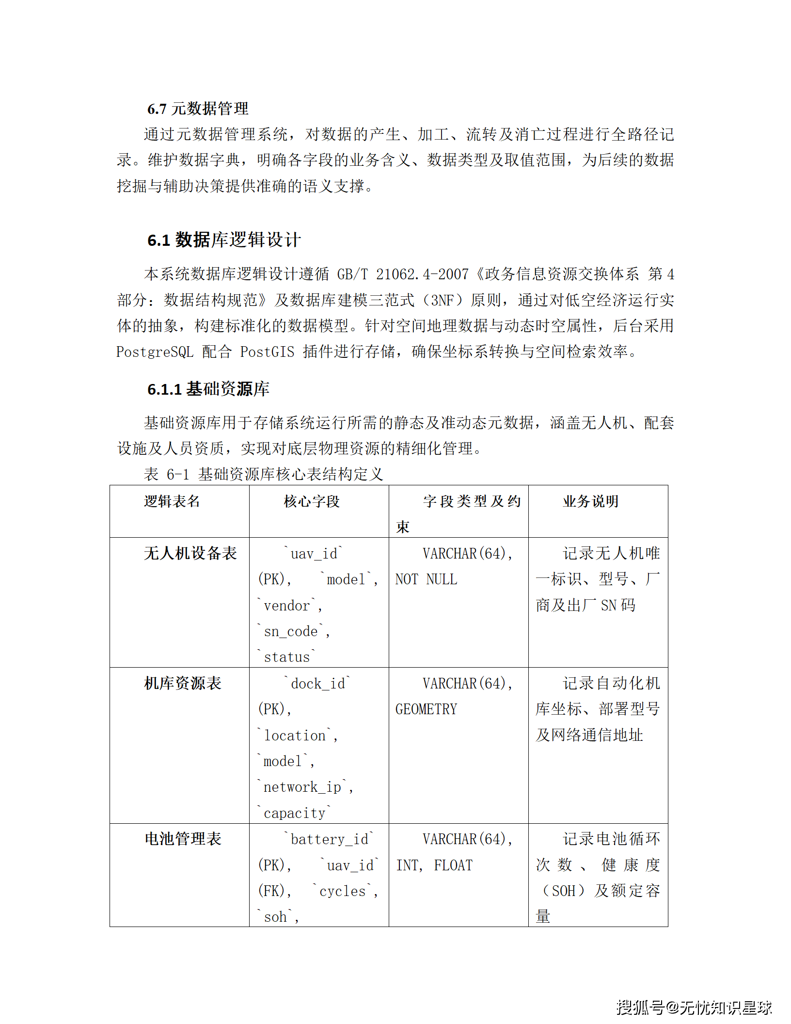
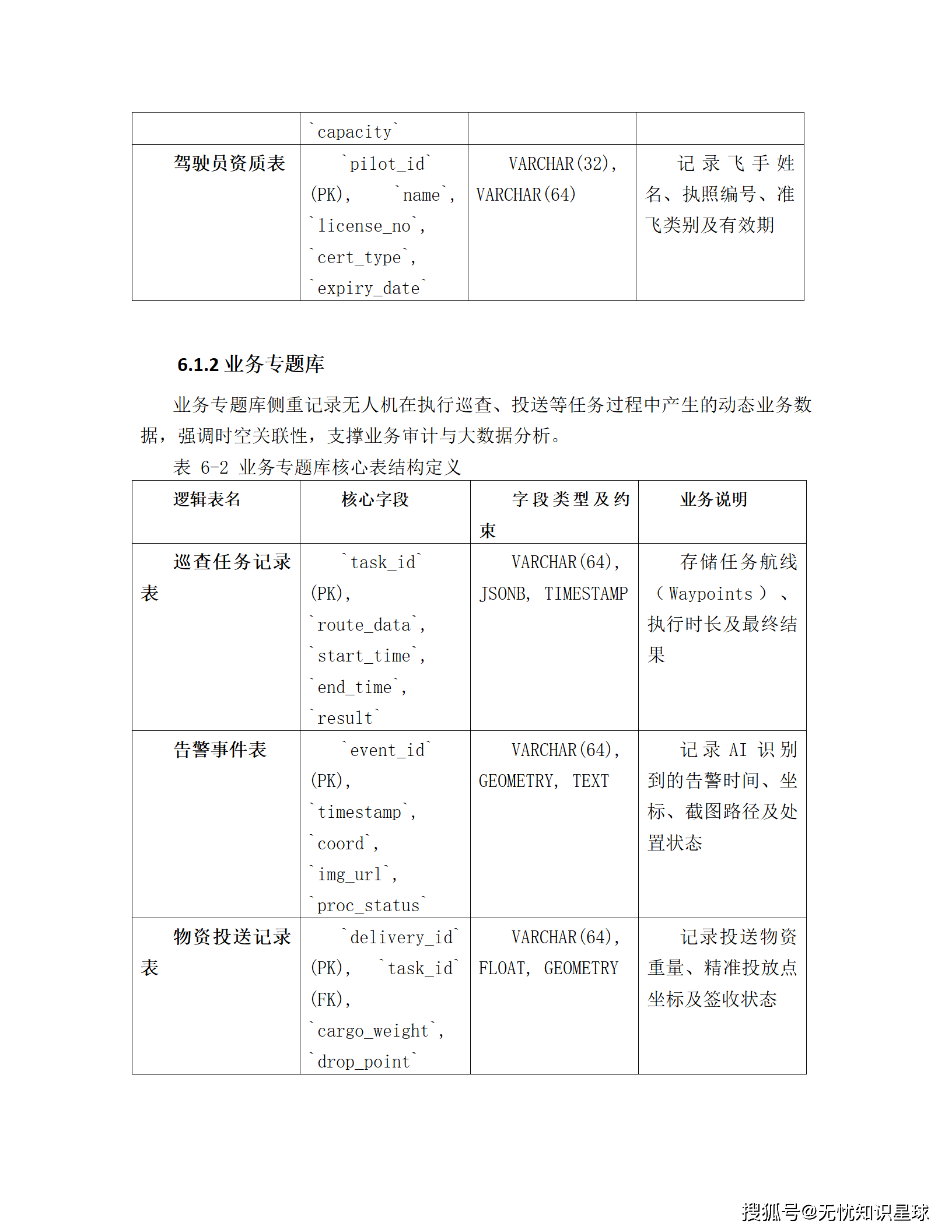
数据库逻辑设计:

数据共享与交换机制:

安全保障:
- 数据脱敏:AI自动模糊化人脸/车牌
- 全链路审计:记录每一笔数据交换的源端、宿端、操作员、时间戳
- 质量校验:实时拦截格式错误、逻辑冲突数据
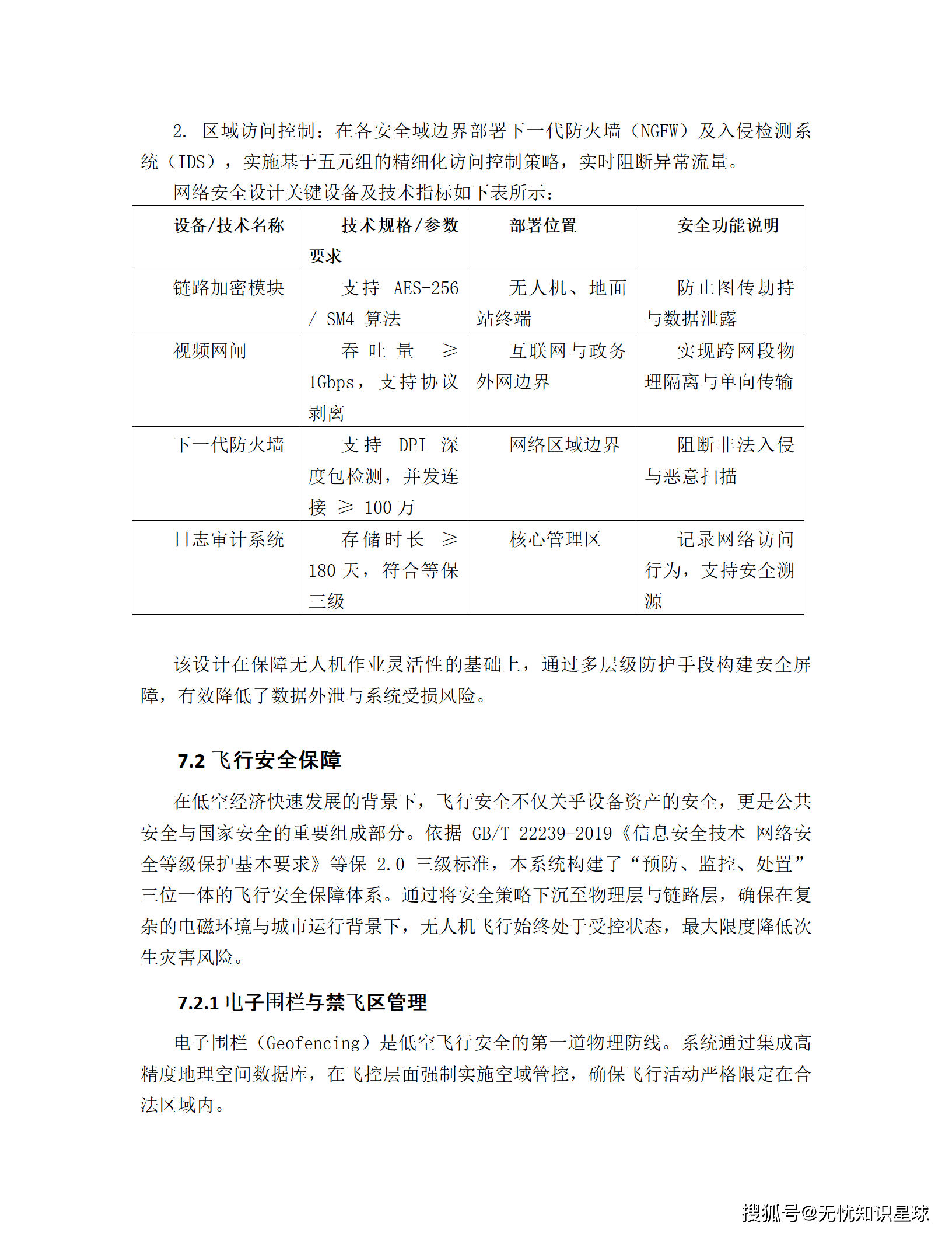
6.6 安全防护与合规管理子系统
网络安全设计:
- 通信链路:AES-256/SM4端到端加密,动态跳频技术(FHSS)防劫持
- 边界防护:视频网闸"2+1"物理架构,单向导入视频流
- 区域划分:互联网接入区、生产控制区、数据存储区、政务外网核心区
飞行安全保障:
- 电子围栏:警告区(500米预警)→缓冲区(强制限制方向)→禁入区(物理硬限制)
- 应急迫降:链路断开/低电量/导航异常/动力异常/系统崩溃/极端天气多级响应
- 黑匣子数据:IMU高频数据、控制指令流、环境传感器快照,AES-256加密存储
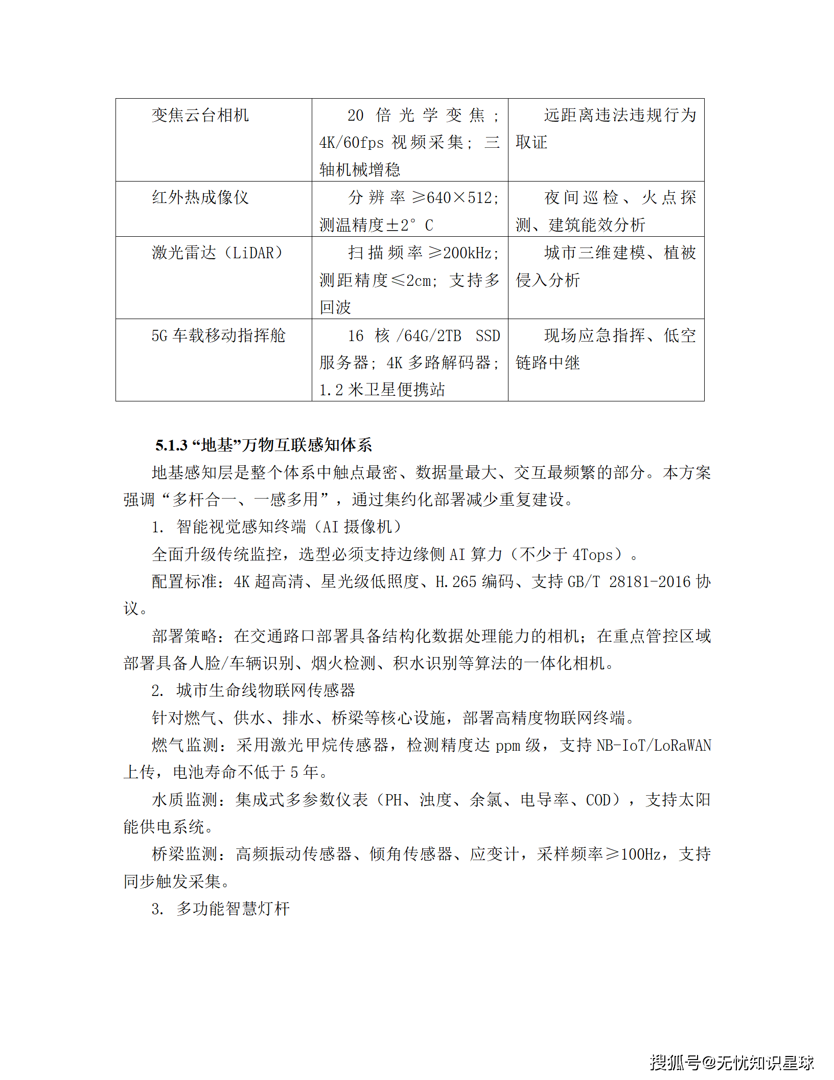
七、基础设施:无人机选型与机库部署
7.1 无人机平台选型:异构协同体系
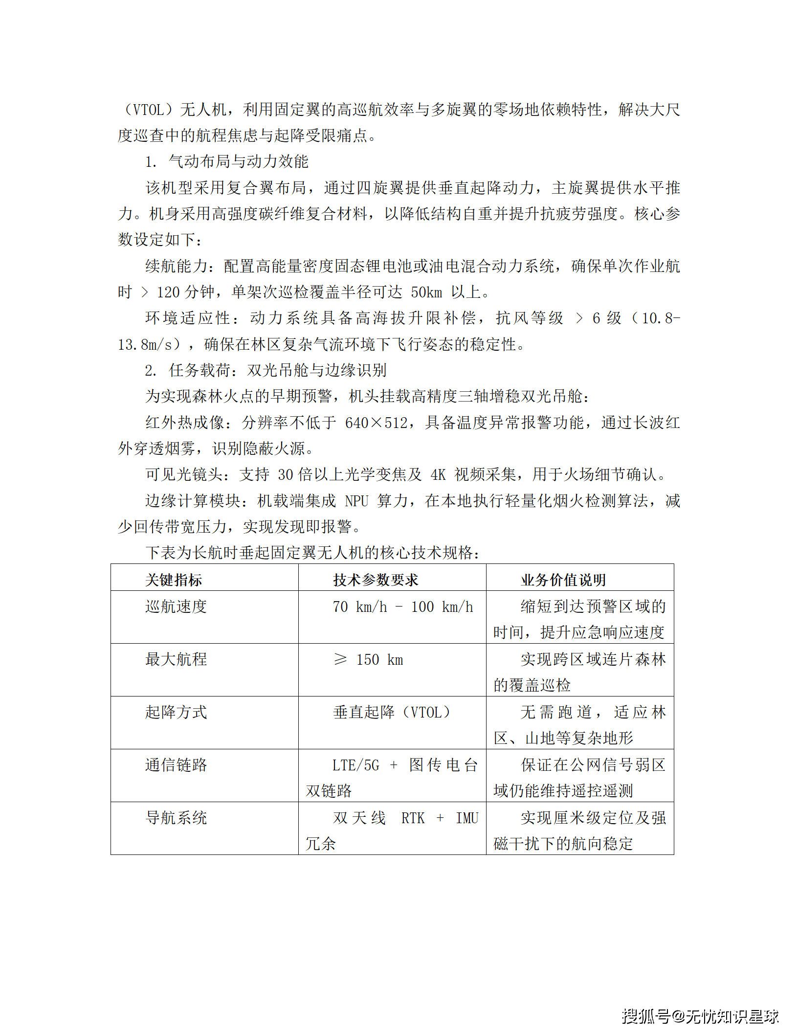
长航时垂起固定翼无人机(大尺度巡查):

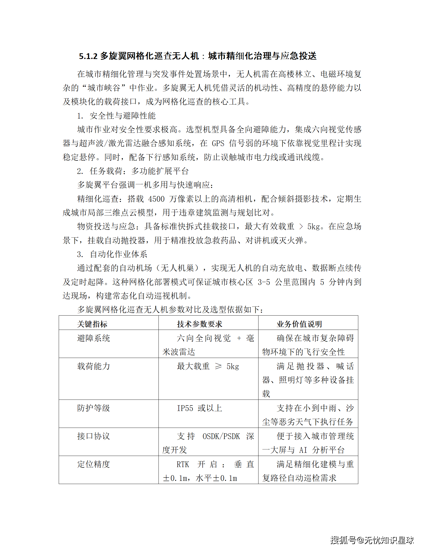
多旋翼网格化巡查无人机(城市精细化):

7.2 自动化机库(无人机巢)建设
网格化部署方案:

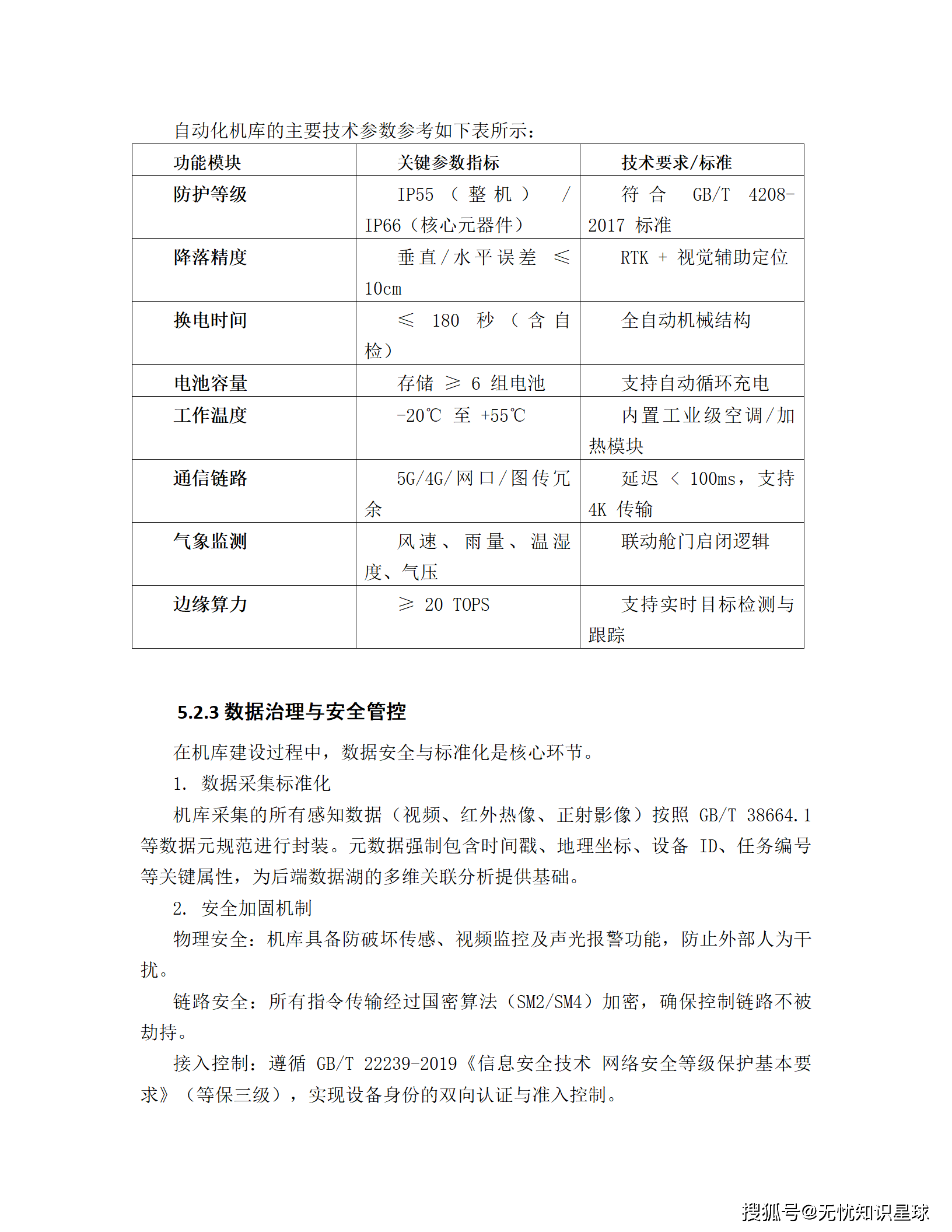
机库功能配置:

数据治理与安全:
- 标准化封装:GB/T 38664.1数据元规范,强制包含时间戳/坐标/设备ID/任务编号
- 物理安全:防破坏传感/视频监控/声光报警
- 链路安全:国密SM2/SM4加密,双向认证准入
八、数据体系:从采集到共享的全链路
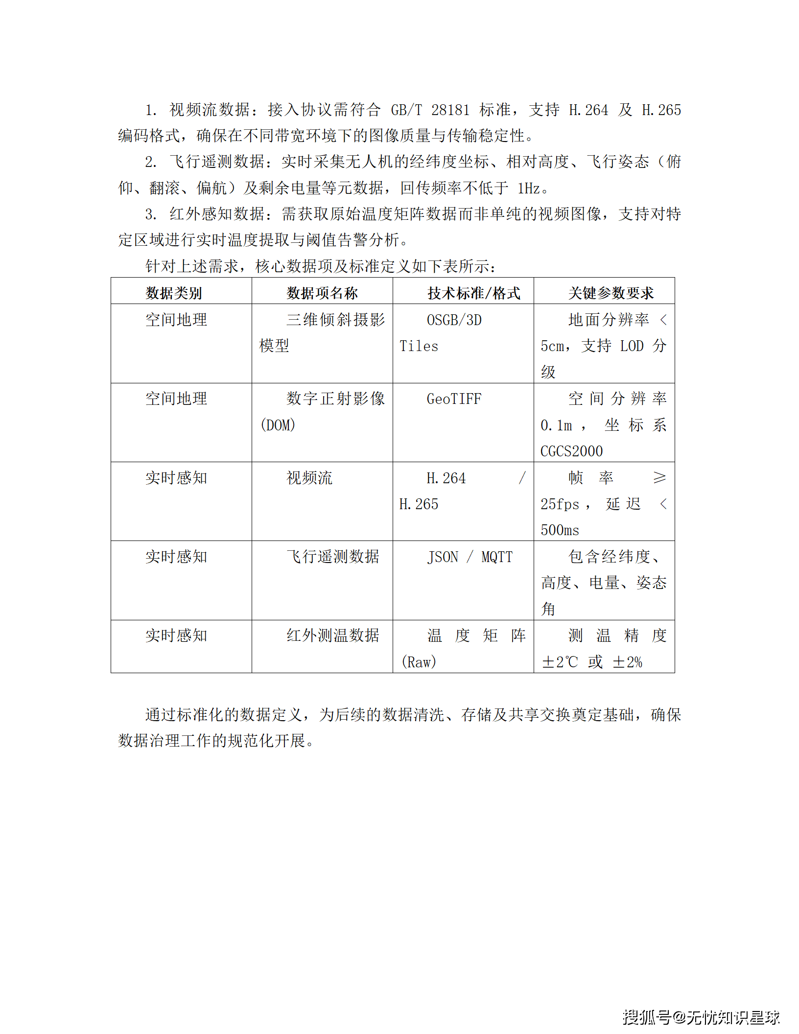
8.1 空间地理数据标准

8.2 实时感知数据规范

8.3 数据共享交换架构
整体架构逻辑:
边缘采集端 → 数据交换网关(Spring Cloud Gateway) → 中心服务端
↓
Kafka消息队列(高并发削峰)
↓
PostgreSQL+PostGIS(空间存储)
↓
应急管理部门/城市运行中心/气象部门
技术组件配置:

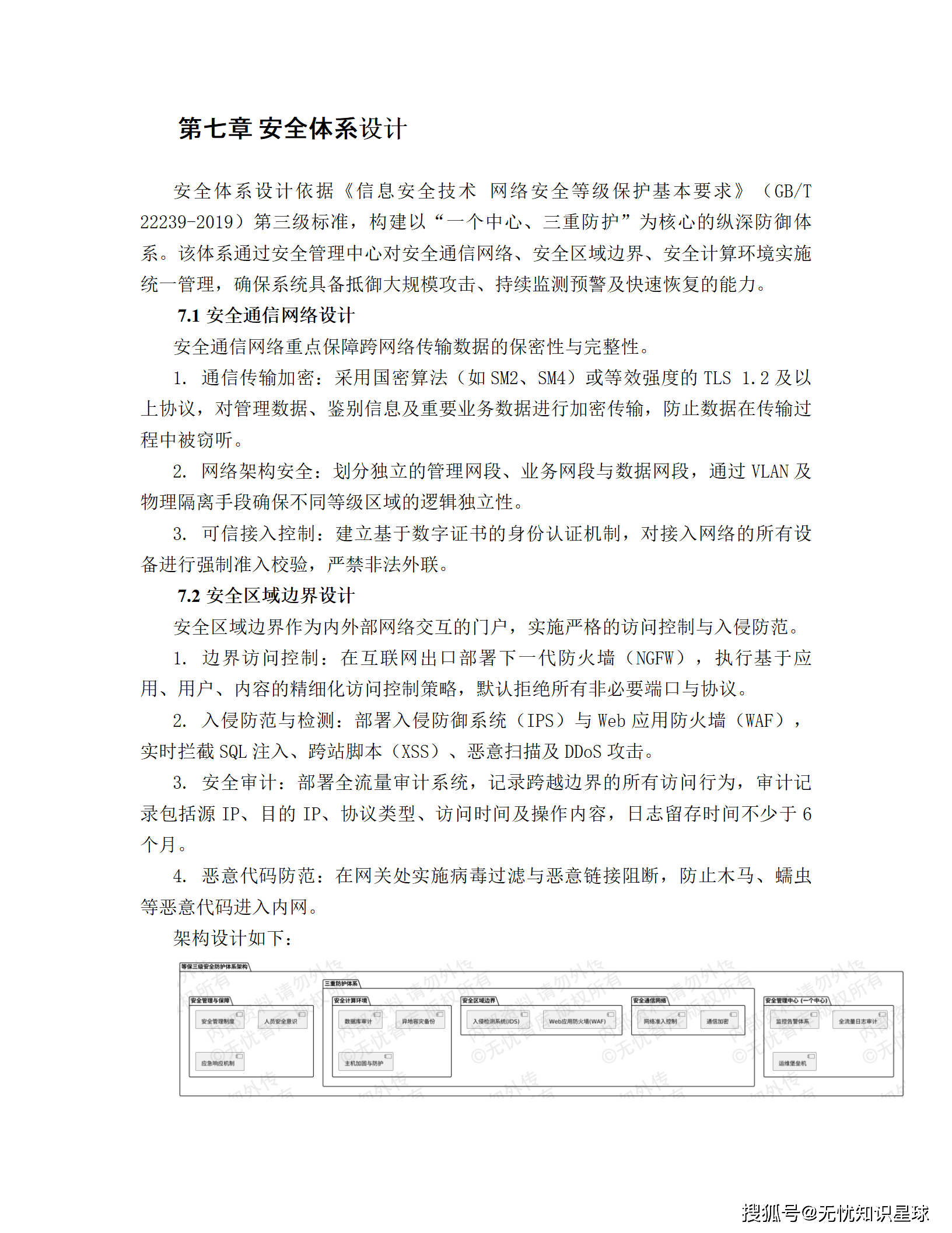
九、安全设计:等保三级的纵深防御
9.1 网络安全:纵深防御体系
通信链路加密:
- 无人机与地面站:AES-256对称加密+动态跳频(FHSS)
- 视频流下行:流加密,防非法截获还原
- 指令传输:抗干扰与防篡改
边界防护:
- 视频网闸:"2+1"物理架构,协议剥离,单向传输
- 下一代防火墙(NGFW):DPI深度包检测,并发连接≥100万
- 入侵检测系统(IDS):实时阻断异常流量
9.2 飞行安全:多重保障机制
电子围栏三级策略:

应急迫降响应矩阵:

黑匣子数据同步:
- 独立信道实时同步至地面安全运营中心(SOC)
- 数据维度:IMU高频数据/控制指令流/环境传感器/电芯电压/卫星信噪比
- AES-256加密存储,防篡改,支持事故定责与风险评估
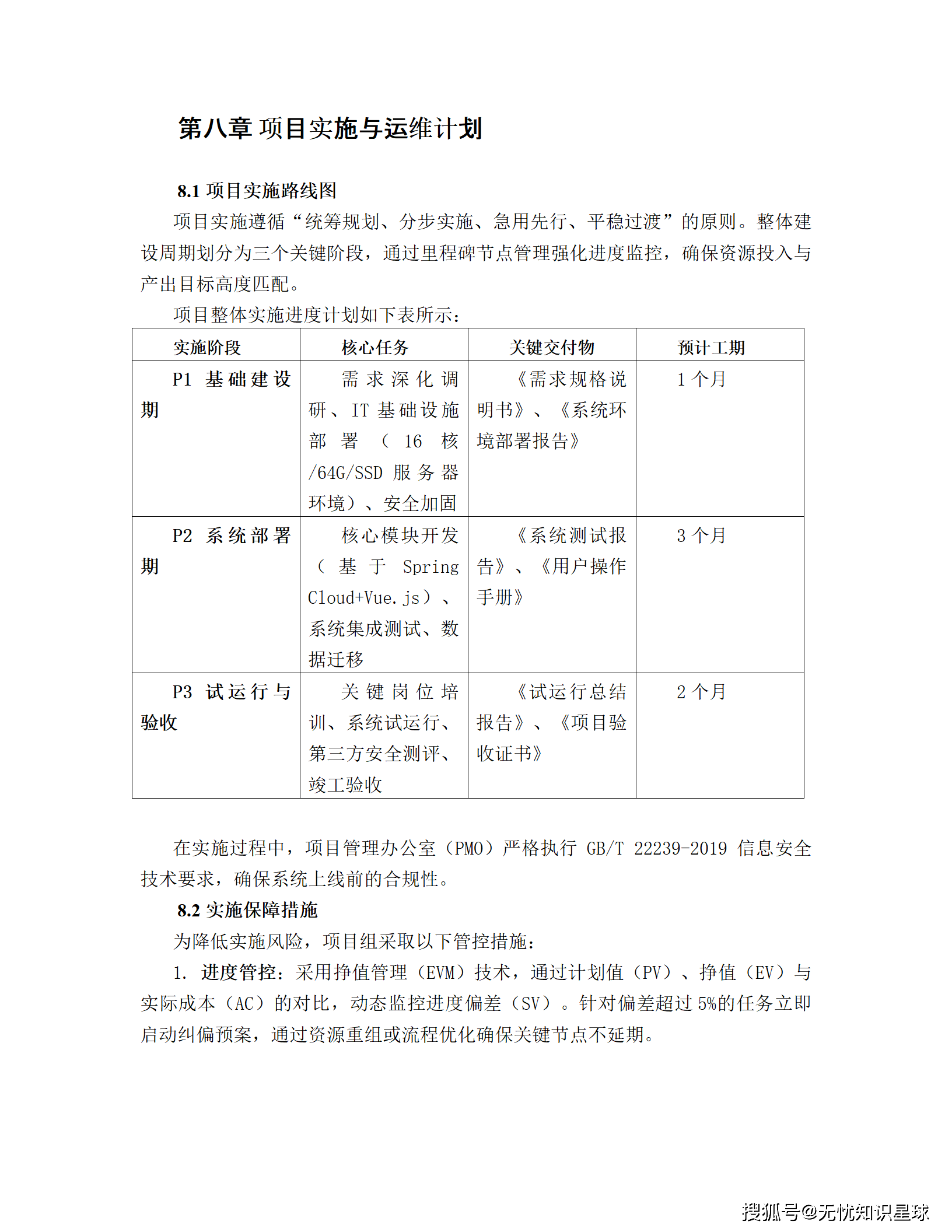
十、实施路径:12个月落地路线图
10.1 六阶段实施计划

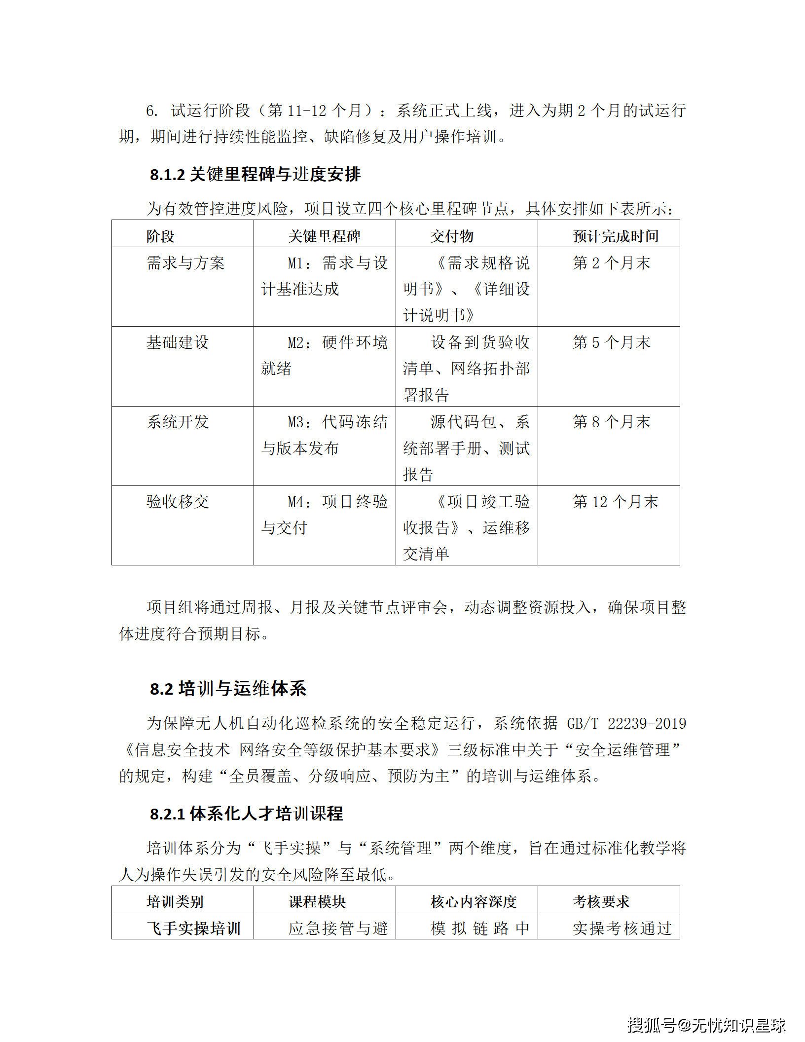
10.2 四个关键里程碑

10.3 培训与运维体系
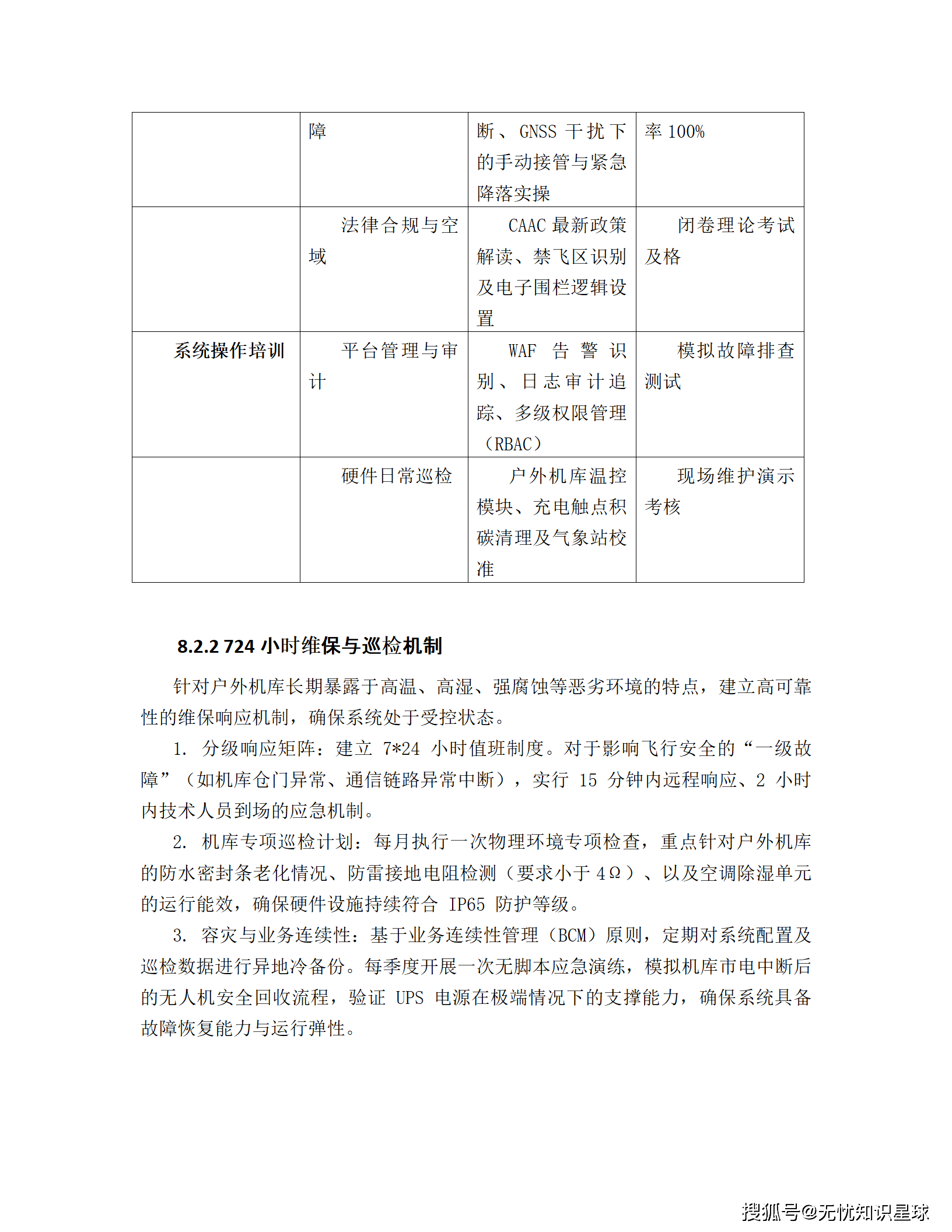
体系化人才培训课程:

7×24小时维保机制:
- 一级故障(机库仓门异常、通信中断):15分钟远程响应,2小时到场
- 月度巡检:防水密封条、防雷接地(<4Ω)、空调除湿单元
- 容灾演练:每季度无脚本演练,验证UPS支撑能力与故障恢复
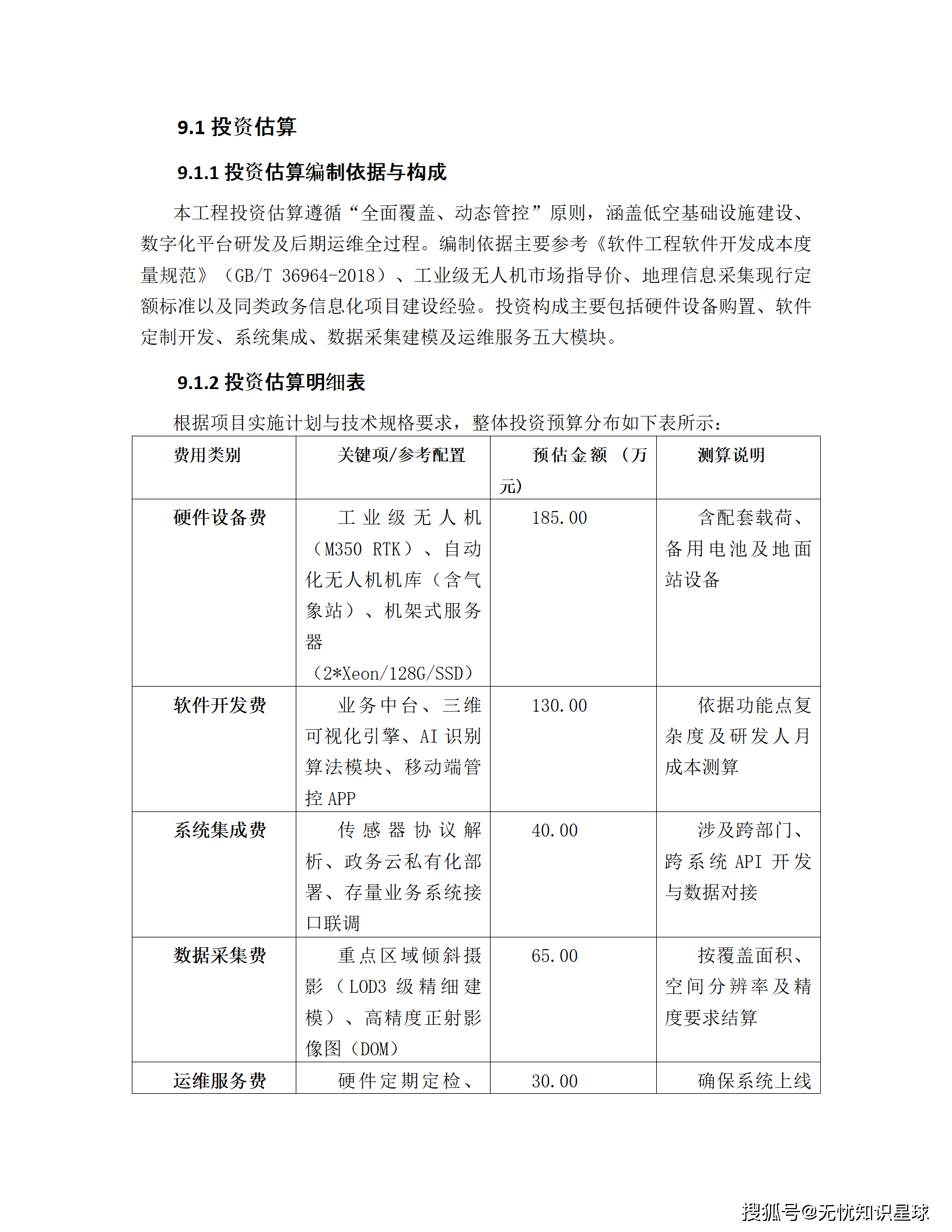
十一、投资估算:450万预算怎么花?
11.1 投资构成明细

投资占比可视化:
- 硬件设备费:41%(185万)
- 软件开发费:29%(130万)
- 数据采集费:14%(65万)
- 系统集成费:9%(40万)
- 运维服务费:7%(30万)
11.2 资金管控策略
分阶段拨付:
- 硬件采购阶段:项目启动即完成80%硬件预算支出,确保设备按时进场
- 软件开发阶段:"3-4-2-1"支付模式(合同30%+中期40%+验收20%+质保10%)
- 动态调整机制:预留预备费应对数据采集精度调整、集成接口变动等不可预见因素
十二、风险管控:五大风险应对策略
12.1 风险识别与评估

12.2 风险规避与应对措施
技术风险规避:
- 多级气象预警:风速感应精度±0.1m/s的高精度气象站
- 工业级标准:IP67防护等级,极端环境生存能力
- 冗余备件库:动力模块、通信链路按15%比例前置储备
政策风险对策:
- 专人对接民航及空管部门,常态化政策监测
- 严格遵守《无人驾驶航空器飞行管理暂行条例》,航线报备
- 合同明确政策性停工补偿条款,预留10%应急机动工期
实施与财务风险管控:
- 项目挣值管理(EVM):每周监控进度偏差(SV)与成本偏差(CV)
- 保险转移风险:强制购买"第三方责任险"+“机身综合险”,单次事故保额≥500万元
组织与人员风险防范:
- 关键岗位"AB岗"备份制度
- 标准作业程序(SOP)+《故障应急处置手册》
- 定期模拟飞行与实战演练,技术手段限制越权操作
十三、行业价值:低空经济的新基建
13.1 项目核心价值总结

13.2 技术趋势展望
本方案代表的低空应急救援体系建设,正在成为新型智慧城市的基础设施:
- 从"单点应用"到"体系作战":无人机从单机作业进化到集群协同,从人工操控进化到自主智能
- 从"辅助工具"到"核心能力":低空感知网络成为城市治理的"数字神经末梢"
- 从"应急专用"到"平战结合":平时服务城市治理,战时支撑应急救援,最大化资产利用率
13.3 给技术人的启示
对于从事政务信息化、应急管理、无人机应用的技术人员,本方案提供了完整的工程化实施路径:
- 架构设计:云-边-端协同不是概念,而是具体的MAVLink+Kafka+WebRTC技术组合
- AI落地:烟火识别、违建检测等算法必须与业务场景深度耦合,准确率只是指标之一,时延、功耗、成本同样关键
- 安全合规:等保三级不是"加分项",而是硬性门槛,从设计第一天就要融入架构
- 项目管理:450万预算、12个月工期,如何通过里程碑管控、风险预留确保交付,文档提供了详细方法论
📌 结语
这份《空天地一体化低空应急救援与城市综合巡查指挥系统建设方案》不仅是一个技术方案,更是低空经济时代城市治理现代化的路线图。它系统性地回答了"为什么建、建什么、怎么建、如何管"四大核心问题,将政策要求、技术能力、业务需求、投资控制有机统一。
















































































更多推荐


所有评论(0)