自建一个Agent很难吗?一语道破,万语难明
最近花了一周左右的时间给内部的一个传统研发平台接入了 Agent 开发的能力,很多同学对 Agent 的底层实现非常感兴趣,所以此篇给大家介绍下我是怎么做的,希望能对想自建 Agent 的同学有所启发。因人力原因,有些细节方案问题没太做深度评测,而是直接选择业界实践较多的成熟方案。主要参考思路和上下文管理的过程。文中用到了一些内部平台的基础能力,比如 rag、代码管理、deepwiki等,外部开发

最近花了一周左右的时间给内部的一个传统研发平台接入了 Agent 开发的能力,很多同学对 Agent 的底层实现非常感兴趣,所以此篇给大家介绍下我是怎么做的,希望能对想自建 Agent 的同学有所启发。
因人力原因,有些细节方案问题没太做深度评测,而是直接选择业界实践较多的成熟方案。主要参考思路和上下文管理的过程。
文中用到了一些内部平台的基础能力,比如 rag、代码管理、deepwiki等,外部开发者如需使用需要自行寻找替代品。
背景简介
奥德赛研发平台是 ICBU 买家技术的 TQL(淘宝基于开源 GraphQL 的定制版本) 研发平台,大量开发者会在上面通过编写 TQL 脚本来实现 BFF 接口。
近一年 AI Coding 工具层出不穷,在深度使用了 cursor、claude code 等顶尖产品后,大量解放了自己在前端的生产力,所以就在想让团队的后端兄弟(还有姐妹)们也吃好点,告别纯手搓代码,这不,BFF 的 Agent 模式(小 D 同学)来了~
技术选型
原来的平台长这样,开发者在上面可以完成编码、调试、发布等工作:

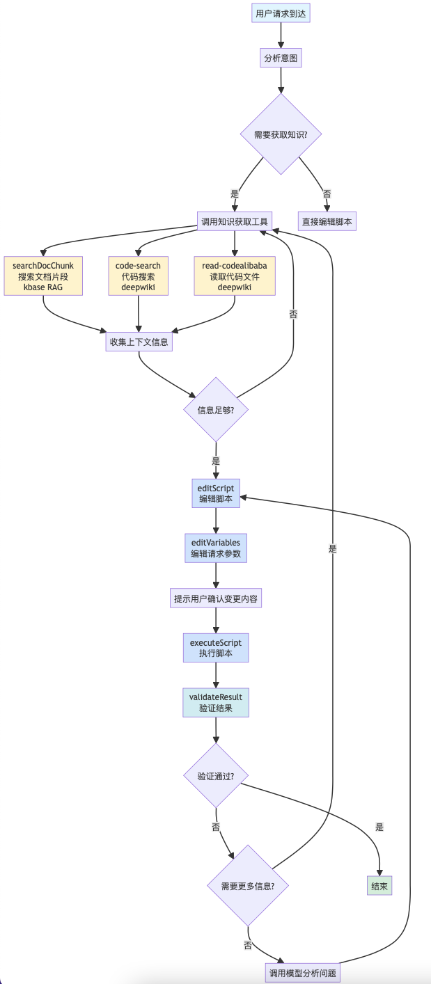
要在现有的平台内集成一个 Agent ,且能感知前台页面的环境,甚至对页面进行操作,一般有三种方式(默认都采用 AI 辅助 Coding):
如果只是一般的对话 Agent,直接用一些开放的应用平台搭建就完事了,不必自己写。

综合考量了三种方案后,我们决定优先保证用户体验&开发效率,选择了第三种。
宿主页面 Iframe 嵌入 Agent

整体的数据流转概要:
-
宿主页面暴露 脚本内容、请求参数、调试结果 等上下文信息,以及脚本执行、脚本 Diff 预览等操作页面的工具接口给 Agent。
-
Agent 感知宿主页面上下文环境,然后请求服务,并推送内容编辑、脚本执行等工具执行 action 给宿主页面。
流程概要图如下:

应用框架选择
应用框架选择上不做过多对比,直接给出我的选择,不一定最好,但是一定很契合我当前的场景。
集团 Faas 基建
简介:FaaS(Function as a Service,函数即服务)平台是一个面向研发人员的全托管、事件驱动、弹性伸缩的 Serverless 计算基础设施,其核心目标是让开发者只关注业务逻辑代码本身,无需操心服务器运维、资源扩缩容、中间件对接等底层细节。
划重点,Faas 可以让你只关注代码,免运维。这正是当前这种轻量 Agent 需要的。
Next.js + React
前后端应用框架我选择了 Next.js + React,为什么?
-
集团有前后端一体化的框架可以直接用。
-
前后端共用一套开发语言(Nodejs、JavaScript),并集成在一个应用中,AI Coding 非常友好,谁用谁知道。可以真正做到只关注功能,AI 帮你做实现。
LangGraph
LangChain [1]团队在 WorkFlow/Agent 领域摸爬滚打了几年,高度抽象了 Agent 的开发模式。
LangGraph 其巧妙设计让你可轻松构建一个状态图,你可以只关注 系统提示词、工具节点(通常是 mcp)就可轻松实现一个会自主决策的 Agent。手残党友好。

方案落地
应用框架初始化
如上文所述,结合当前场景,把 LangGraph 抽象出来的状态图展开,替换成自己的工具,就得到这样一个图和伪代码:
此处了解个大概就可以了,稍后会详解工具
BFF Agent 状态图:

伪代码:
import { StateGraph, END, START } from'@langchain/langgraph';
参考 LangGraph 的官方文档的介绍,用 Cursor 可以轻松实现上述一个基础的有向、有环状态图,至此,BFF Agent 服务的基础骨架就好了。模型选择上,由于需要生码,我还是直接使用了 Claude (Claude-4.5-haiku)的模型。
那么接下来的重点就是从能用到好用,后续的内容非常关键。也就是上下文工程的优化,接下来的优化是不分顺序的,因为上下文工程是一个综合命题,比如你往往需要在系统提示词优化完成后,发现某些工具调用不符合预期,又回过头来优化系统提示词。不同类型的上下文往往是交叉影响的,要根据具体场景做甄别。

系统提示词优化
Anthropic 官方推荐了提示词优化[2]的诸多技巧,非常有效!下面介绍我高频用到的几个基础技巧,更多技巧真的强烈建议直接学习原文。
- 角色设定
角色设定可以显著提高模型的性能(参考Qwen 的 MOE 机制),并改进模型的注意力,发现更多的关键问题。
- 使用 XML
Anthropic 官方推荐使用 XML 构建提示词[3],有诸多好处,实测非常有效。遇到模型不遵循指令,或上下文过长,出现遗忘/幻觉时,试试更换提示词格式为 XML。
- 使用示例
也就是 few-shot ,给少量准确的示例,尤其对输出内容改善上有重大帮助。还有,一篇 research [4]有介绍,尽量直接给模型正例而不是反例,保护模型的注意力。(比如我告诉你不要去想一会要吃什么,你反而会刻意去想如何不要去想这件事情,就浪费了你的注意力)

上述三个技巧是非常简单且行之有效的方法,全程指导了我去优化提示词,来看具体怎么用的 👇
角色设定 & 使用 XML
淘宝的 TQL 本质上是一种 GraphQL 的方言,ICBU 还又在 TQL 的基础上做了定制,大模型是不可能会写的:
模型不了解私域知识这个问题,在自建 Agent 的时候往往是一个共性问题,所以才需要大量的提示词 & 工具 & 知识库。强如 Claude ,公司自己的 Qwen ,都不知道 TQL 的含义。


好在,模型不用从 0 开始,它会写 GraphQL,那么只需要阐述清楚二者的区别。不只是提示词,后续的知识库也是尽力在给模型解释私域知识。小 D 的提示词摘要:
<role>你是小 D 同学,一个专业的 TQL 脚本编写助手,TQL 是淘宝基于 GraphQL 扩展的查询语言,你只会写 TQL 语法,不会任何其它脚本。你的任务是帮助用户基于企业知识和用户输入,编写高质量的 TQL 脚本。</role>
- 角色设定上,让模型更多关注 GraphQL 方向的知识,并且申明 TQL 和 GraphQL 是有区别的,让模型谨慎操作。
- instructions(命令)上,第一条命令比较有意思,在没有这条命令之前,模型会过于自信(即便已经是最严谨状态 temperature=0),拿到用户需求后,直接开始上手写 GraphQL ,出现了与 TQL 非常不相符的代码。用第一条指令弱化了模型的信心,模型才开始谨慎地调用知识库了解更多上下文信息。
TQL 在 GraphQL 的扩展内容部分,为了防止提示词内容爆炸,我做了一轮精简,只保留基础介绍部分(索引知识),放在提示词中,并引导模型在使用到具体能力的时候,动态通过工具查询具体知识,从而保护了模型的注意力。
自定义指令:
<directives>
全局函数:
<TQLFunctionsname="系统内置的全局函数">
使用示例
至于示例部分,虽然上面讲到了要给模型一些正例,但我非常不建议一上来就瞎给模型一堆示例,先让模型发挥,在后续调试过程中,对模型容易出错的部分,直接给出正确引导。
比如我一开始遇到模型总是将请求参数硬编码在脚本中,没有抽离成查询参数,我就给了这样的示例:
<rule>
类似的例子很多,不再展开讲,还是那句话,建议全文背诵 Anthropic 官方的优化教程[2],有的技巧可能初识的时候不以为然也不要紧,但是当你遇到真正问题的时候,就能快速联想到,让你少走弯路。
知识库建设
紧接上文,系统提示词给了部分私域知识片段后,TQL 的详细用法(全局指令、函数)、服务端内部可用的查询接口字段、线上运行中的成熟脚本等等海量的知识,不可能一次性交给模型,Rag 目前最成熟的知识管理方式。小 D 的知识库主要分为下面三大类:
线上热门脚本
通过对线上脚本调用量监控的采集,提取出了 top 100 的脚本。然后分别用 qwen 的小大模型,对脚本做一个初步的理解(wiki),生成一份格式化的文档,帮助模型快速理解脚本含义,简单示例:

**Rag 的分片策略很大程度上直接影响了召回的质量。**所以我预先对脚本做了切分,每个脚本独立一个文档,再直接导入到 kbase(内部 Rag 平台) 中使用。
(kbase 是 aone 工程团队自建的知识库平台,支持嵌入和通过 mcp 召回知识)
系统内置字段
包括 TQL & ICBU 在 GraphQL 上扩展的 TQL 指令、全局函数,以及服务端的领域模型字段。GraphQL 是一门支持自省的语言,(服务端用注解标注了这些字段,所以上述信息都可以被扫描出来)。然而这几年的膨胀,自省的内容已经长达 600w+ 字符。为了让 Rag 的召回效果好,对数据做了大量的清洗工具,包括:
- 扫描出全局指令、全局函数、领域模型的全集,然后和线上脚本进行匹配,只保留高频(出现 3 次以上)使用的部分,语义相似的内容,人工介入做区分;功能相同语义不通的部分,选择性保留。
- 剔除标注废弃的内容。
- 和热门脚本一样,预先对文档对拆分,全局指令、函数独立文档,内置领域模型适当合并。
清洗的过程非常耗时,需要有细心且耐心,可以借助 cc 的 skills ,帮你写脚本处理数据。
系统内置字段也可用文档管理,方便导入到 Rag 中。
服务端代码理解
上述梳理出来的知识更多是结果,为了帮助模型从源头理解字段背后的含义,TQL 对应的服务端源码也是很好的输入。这部分已经有成熟能力可以直接使用了,如内部 code 平台的 search 工具,还有内部的 deepwiki 平台。由于此前已经在 deepwiki 上解析过服务端应用(winterfell)的源码,且实测下来其 codebase 效果比较理想(不是拉踩哈,建议自行实践),所以选择了它提供的能力做代码片段召回。(据说是因为 deepwiki 使用了 openai 最好的文本嵌入模型。)
工具接入
回过头再来看看 Agent 的工具设计,分为两部分,本地工具和远程(MCP )工具:
远程(MCP)工具:
- kbase 的 mcp server

- deepwiki 的 mcp server

远程工具主要用来召回上文知识库建设的内容,由于其提供的工具比较全,而我实际只会用到其中的部分,所以在系统中设计了白名单机制,只加载白名单内的工具,还是那句话节约上下文,保护注意力。

btw,mcp 的鉴权认证需要自行参考官方文档,不做赘述。
本地工具
-
编辑脚本(editScript)
-
功能:编辑/更新 GraphQL 脚本内容
-
输入:
script(string) - 完整的 GraphQL 脚本代码 -
输出:返回更新状态
-
编辑变量(editVariables)
-
功能:编辑/更新 GraphQL 请求变量(mock 参数)
-
输入:
variables(string) - 完整的 variables JSON 字符串 -
输出:返回更新状态
-
执行脚本(executeScript)
-
空方法,用于引导模型择机执行 GraphQL 脚本,实际的实现在前端宿主页面上。
-
验证结果(validateResult)
-
功能:验证 GraphQL 脚本的执行结果
-
输入:
-
prompt(string) - 验证要求描述 -
currentScript(string, optional) - 当前脚本 -
currentVariables(string, optional) - 当前变量 -
执行结果通过闭包注入(不在参数中传递)
-
输出:返回结构化验证结果(passed、summary、problems、suggestions、needMoreContext、contextQueries 等)
工具调用链路
注册注册到 Agent 中后,常规的工具调用链路如下:

服务端内部的工具调用比较好理解,但服务端的工具调用是怎么触发前端 UI 侧的工具调用呢?
比如 Agent 在调用【执行脚本】的方法时,本质上还需要前端页面响应,点击执行按钮后,然后把执行结果回传给 Agent,Agent再继续处理。
聪明的你肯定想到了:前后端用全双工通信,维护一个长连接,服务端调用 runScript 时,实际上什么也不做,就等待前台页面执行完工具后,将结果传回服务端,服务端再继续后续的状态流转链路。是的,确实如此,很多带 GUI 的工具也确实是这么处理的(在 LangGraph 中称之为中断,也就是人们常说的 HITL(human in the loop))
遗憾的是,Faas 的设计之初是不支持长连接的:

def 上函数能设置的最长保活时间是 300s(默认 50s)。

所以我们肯定得曲线救国了~ 允许我先卖个关子 😁
上下文管理
其实有了上面能力建设,现在已经有了一个可以帮助用户编写脚本,执行,验证的智能体了,但是面临两个非常现实的问题:
-
模型本身不支持连续对话,会话需要自己做持久化管理
-
尽管在前期做了大量节约上下文窗口的优化工作,但真正要处理一个复杂脚本的时候,模型上下文窗口会快速膨胀,导致模型注意力变得稀疏,出现幻觉,准确率下降,用户体验下降。
一轮简单的对话,只要包含工具调用,就会耗掉 1/4 (5w)的 token。因为在默认的设计中,每个节点的返回消息,都是默认拼接到 LLM 消息列表中的。

连续对话
先来处理简单的,连续对话实现非常简单。也可以参考 LangGraph checkpoint [5]的设计,可以从任意节点重新开始。BFF Agent 暂时没用到这个能力。
在用户开始一次新对话时,创建一个 sessionId,用来记录存储消息列表,在消息列表每次发生变化的时候,持久化存储起来(这里我用的 tair),用户有新输入时,直接 sessionId 记录的历史消息列表做拼接,合并发给大模型,就可以实现连续对话了。
UI 工具是如何调用的
在支持连续对话的基础上,就有了一个非常巧妙的设计
-
Agent 的接口设置为 SSE 的方式,服务端在收到请求后,流式向前端推送分片消息,同时,将每轮消息持久化存储起来。(SSE 的方式只支持服务端单向给客户端推送消息)
-
当调用到需要前台 UI 响应的工具时,在把工具调用信息输出给前端后,直接退出 LangGraph 的状态流转,结束此次请求。是的,直接结束。
-
前端特殊处理该类工具调用后,(含 diff 脚本,接受或拒绝 Agent 的修改,执行脚本等),增加一条隐藏消息(如:【脚本执行成功,结果是xxx,请继续处理】)重新调用 Agent 的流式接口,接口内部取出之前持久化的消息内容,拼接上隐藏消息,从头开始初始化 AgentGraph 的调用。
用户在前台看到的:

实际上发送给模型的:

至此,就实现一个可以自己执行、验证、修复、再执行的智能体。
对应的,会话中断恢复也就不难处理了,因为在服务端完整缓存了会话内容,中断后,只需要发送新消息,接口内部就自动拼接上之前的会话,重新走进 Agent 的状态流转。
会话压缩
解决了连续对话的问题,上下文超长的问题怎么办呢?
现在答案是压缩,只保留摘要信息。(不知道以后模型是否可以自行处理~)
压缩工具响应结果
既然调用外部工具如此废 token,那么如果先将工具的调用结果缓存起来,再用一个工具函数去精准检索内容,并只把检索后的内容放到消息列表中,就能极大的缓解问题了。
于是,我在 Agent 内部增加了工具结果缓存 + 检索详情的 tool (summaryToolResult),在工具调用结束后,增加如下机制:

当然,summaryToolResult 的任务非常明确,普通的模型也有不错的据实回答问题的能力,所以这里选择更轻量的 Qwen 模型做检索召回,还能省不少钱~
为了尽可能让 summaryToolResult 在回答时结构化且保留原始信息,我对工具的提示词作了优化,使用 xml 格式响应。
是的,还是 anthropic 优化提示词的那一招。
<?xml version="1.0" encoding="UTF-8"?>
这样 qwen 模型也能高质量输出结构化的信息,工具输出示例,包含具体字段的名称、描述、类型、出入参数等:
<field>
对工具响应做优化后,同样一个问题,主 Agent 的上下文窗口占用只需要花不到原来 1/10 的 token 就能解决问题了。(从 5w 下降到 4k)
上下文压缩
但即便是对工具响应进行了压缩,也还是会有窗口超限的问题,为什么 cursor 、cc 等产品好像从来没给用户暴露过这类问题呢?
GitHub 上有个 cc 的逆向工程,秘密就藏在上下文自动压缩的机制里 Claude-Code-Reverse[6]。
比较靠谱的说法是,有两个触发自动压缩的时机:
-
上下文窗口即将超限。(据传 cc 是窗口超过 82% 时触发自动压缩)
-
新对话与历史对话毫无关联。
因为当前场景,Agent 的负担还算比较轻,所以我只选择了第一种压缩机制,就足够用了。

因为上下文压缩实际上是有损的,一旦触发压缩,Agent 就似乎忘记了之前的任务,所以 CC 在压缩的时候非常的谨慎:

所以 BFF Agent 也直接复用了这份提示词做压缩。在这个基础之上,为了使用户近期的对话被完整保留,避免一旦压缩节点就瞬间遗忘的现象,压缩时我默认会完整保留自用户近 3 轮开始对话后的消息列表。
最终的线上配置为:
{
消息压缩图示:

到这里,基础的优化工作就基本结束了,后续更多的优化工作,就需要采集用户的 bad case ,再不断优化提示词/工具/知识库。文章有点长,对熟练的同学来说有很多废话,但还是希望能帮助到大家~
普通人如何抓住AI大模型的风口?
为什么要学习大模型?
在DeepSeek大模型热潮带动下,“人工智能+”赋能各产业升级提速。随着人工智能技术加速渗透产业,AI人才争夺战正进入白热化阶段。如今近**60%的高科技企业已将AI人才纳入核心招聘目标,**其创新驱动发展的特性决定了对AI人才的刚性需求,远超金融(40.1%)和专业服务业(26.7%)。餐饮/酒店/旅游业核心岗位以人工服务为主,多数企业更倾向于维持现有服务模式,对AI人才吸纳能力相对有限。

这些数字背后,是产业对AI能力的迫切渴求:互联网企业用大模型优化推荐算法,制造业靠AI提升生产效率,医疗行业借助大模型辅助诊断……而餐饮、酒店等以人工服务为核心的领域,因业务特性更依赖线下体验,对AI人才的吸纳能力相对有限。显然,AI技能已成为职场“加分项”乃至“必需品”,越早掌握,越能占据职业竞争的主动权
随着AI大模型技术的迅速发展,相关岗位的需求也日益增加。大模型产业链催生了一批高薪新职业:

人工智能大潮已来,不加入就可能被淘汰。如果你是技术人,尤其是互联网从业者,现在就开始学习AI大模型技术,真的是给你的人生一个重要建议!
如果你真的想学习大模型,请不要去网上找那些零零碎碎的教程,真的很难学懂!你可以根据我这个学习路线和系统资料,制定一套学习计划,只要你肯花时间沉下心去学习,它们一定能帮到你!
大模型全套学习资料领取
这里我整理了一份AI大模型入门到进阶全套学习包,包含学习路线+实战案例+视频+书籍PDF+面试题+DeepSeek部署包和技巧,需要的小伙伴文在下方免费领取哦,真诚无偿分享!!!
vx扫描下方二维码即可

部分资料展示
一、 AI大模型学习路线图
这份路线图以“阶段性目标+重点突破方向”为核心,从基础认知(AI大模型核心概念)到技能进阶(模型应用开发),再到实战落地(行业解决方案),每一步都标注了学习周期和核心资源,帮你清晰规划成长路径。

二、 全套AI大模型应用开发视频教程
从入门到进阶这里都有,跟着老师学习事半功倍。

三、 大模型学习书籍&文档
收录《从零做大模型》《动手做AI Agent》等经典著作,搭配阿里云、腾讯云官方技术白皮书,帮你夯实理论基础。

四、大模型大厂面试真题
整理了百度、阿里、字节等企业近三年的AI大模型岗位面试题,涵盖基础理论、技术实操、项目经验等维度,每道题都配有详细解析和答题思路,帮你针对性提升面试竞争力。

适用人群

第一阶段(10天):初阶应用
该阶段让大家对大模型 AI有一个最前沿的认识,对大模型 AI 的理解超过 95% 的人,可以在相关讨论时发表高级、不跟风、又接地气的见解,别人只会和 AI 聊天,而你能调教 AI,并能用代码将大模型和业务衔接。
- 大模型 AI 能干什么?
- 大模型是怎样获得「智能」的?
- 用好 AI 的核心心法
- 大模型应用业务架构
- 大模型应用技术架构
- 代码示例:向 GPT-3.5 灌入新知识
- 提示工程的意义和核心思想
- Prompt 典型构成
- 指令调优方法论
- 思维链和思维树
- Prompt 攻击和防范
- …
第二阶段(30天):高阶应用
该阶段我们正式进入大模型 AI 进阶实战学习,学会构造私有知识库,扩展 AI 的能力。快速开发一个完整的基于 agent 对话机器人。掌握功能最强的大模型开发框架,抓住最新的技术进展,适合 Python 和 JavaScript 程序员。
- 为什么要做 RAG
- 搭建一个简单的 ChatPDF
- 检索的基础概念
- 什么是向量表示(Embeddings)
- 向量数据库与向量检索
- 基于向量检索的 RAG
- 搭建 RAG 系统的扩展知识
- 混合检索与 RAG-Fusion 简介
- 向量模型本地部署
- …
第三阶段(30天):模型训练
恭喜你,如果学到这里,你基本可以找到一份大模型 AI相关的工作,自己也能训练 GPT 了!通过微调,训练自己的垂直大模型,能独立训练开源多模态大模型,掌握更多技术方案。
到此为止,大概2个月的时间。你已经成为了一名“AI小子”。那么你还想往下探索吗?
- 为什么要做 RAG
- 什么是模型
- 什么是模型训练
- 求解器 & 损失函数简介
- 小实验2:手写一个简单的神经网络并训练它
- 什么是训练/预训练/微调/轻量化微调
- Transformer结构简介
- 轻量化微调
- 实验数据集的构建
- …
第四阶段(20天):商业闭环
对全球大模型从性能、吞吐量、成本等方面有一定的认知,可以在云端和本地等多种环境下部署大模型,找到适合自己的项目/创业方向,做一名被 AI 武装的产品经理。
- 硬件选型
- 带你了解全球大模型
- 使用国产大模型服务
- 搭建 OpenAI 代理
- 热身:基于阿里云 PAI 部署 Stable Diffusion
- 在本地计算机运行大模型
- 大模型的私有化部署
- 基于 vLLM 部署大模型
- 案例:如何优雅地在阿里云私有部署开源大模型
- 部署一套开源 LLM 项目
- 内容安全
- 互联网信息服务算法备案
- …
学习是一个过程,只要学习就会有挑战。天道酬勤,你越努力,就会成为越优秀的自己。
如果你能在15天内完成所有的任务,那你堪称天才。然而,如果你能完成 60-70% 的内容,你就已经开始具备成为一名大模型 AI 的正确特征了。
这份完整版的大模型 AI 学习资料已经上传CSDN,朋友们如果需要可以微信扫描下方CSDN官方认证二维码免费领取【保证100%免费】

更多推荐


所有评论(0)