Agent智能体
该理论由Yao团队在2022年发表的论文《ReAct: Synergizing Reasoning and Acting in Language Models》中首次提出,后经Lilian Weng的系统性阐释,成为Agent系统设计的标准范式。文章以通俗易懂的语言架起学术与工业的桥梁,促进了技术普及,对智能体系统的研究和应用产生了深远影响。通过上述的agent模式的演进过程,它清晰地指明了“如何
1 Agent是什么
简单来说,Agent就是什么一个能感知环境、决策并行动以实现目标的智能体。
像ChatGPT这样的基础LLM本质上已经具备Agent的雏形:它能理解问题(环境感知),决定如何回答(决策),并生成回复(行动)。但真正的Agent需要更强大的自主能力,包括反思、规划和协作等高级功能。这些正是将基础LLM升级为高级Agent的核心要素。
2 Agentic是什么
Agentic是一个形容词,用于描述系统表现出的"类似Agent"的特性程度。系统越具有Agentic特性,就越能展现出自主性、目标导向和主动行为。它代表的不是具体实体,而是一种行为模式或设计理念。
- 低 Agentic 系统:一个简单的聊天机器人,只能根据预设规则回答问题。
- 高 Agentic 系统:一个能自动调试代码、部署应用并监控其运行状态的 AI 软件工程师。
OpenAI的AI主管 Lilian Weng在她那篇关于 自主智能体(Autonomous Agents) 的里程碑式博客文章《LLM Powered Autonomous Agents》中所强调的,具备智能体特性agentic的 AI,不会傻傻地等待下一步指令,而是会主动进行思考,我所理解的:
- 发现自己犯了错,然后自己去修正。
- 意识到需要外部信息,然后主动去调用工具。
- 面对复杂任务时,自己去拆解成小步骤。
智能体作为载体,其强大能力的核心在于规划、记忆和工具使用等关键组件,这正是本文系统阐述的重点。《LLM Powered Autonomous Agents》堪称智能体系统领域的里程碑之作:它不仅系统梳理了智能体核心概念,提出ReAct等创新模式,构建了完整的理论框架;还通过详实案例为工程实践提供指导;更重要的是推动了AI从被动响应到主动解决问题的范式转变。文章以通俗易懂的语言架起学术与工业的桥梁,促进了技术普及,对智能体系统的研究和应用产生了深远影响。
Agentic特性通过多种具体的工作模式得以实现。我们将重点分析五种最常见的Agentic模式,这些模式决定了Agent在不同场景下的行为特征。值得注意的是,这些模式的演变与ReAct思想密切相关,而ReAct被视为开创了Agentic系统设计的先河。

3 Agent的五种模式(Five Modes of an Agent)
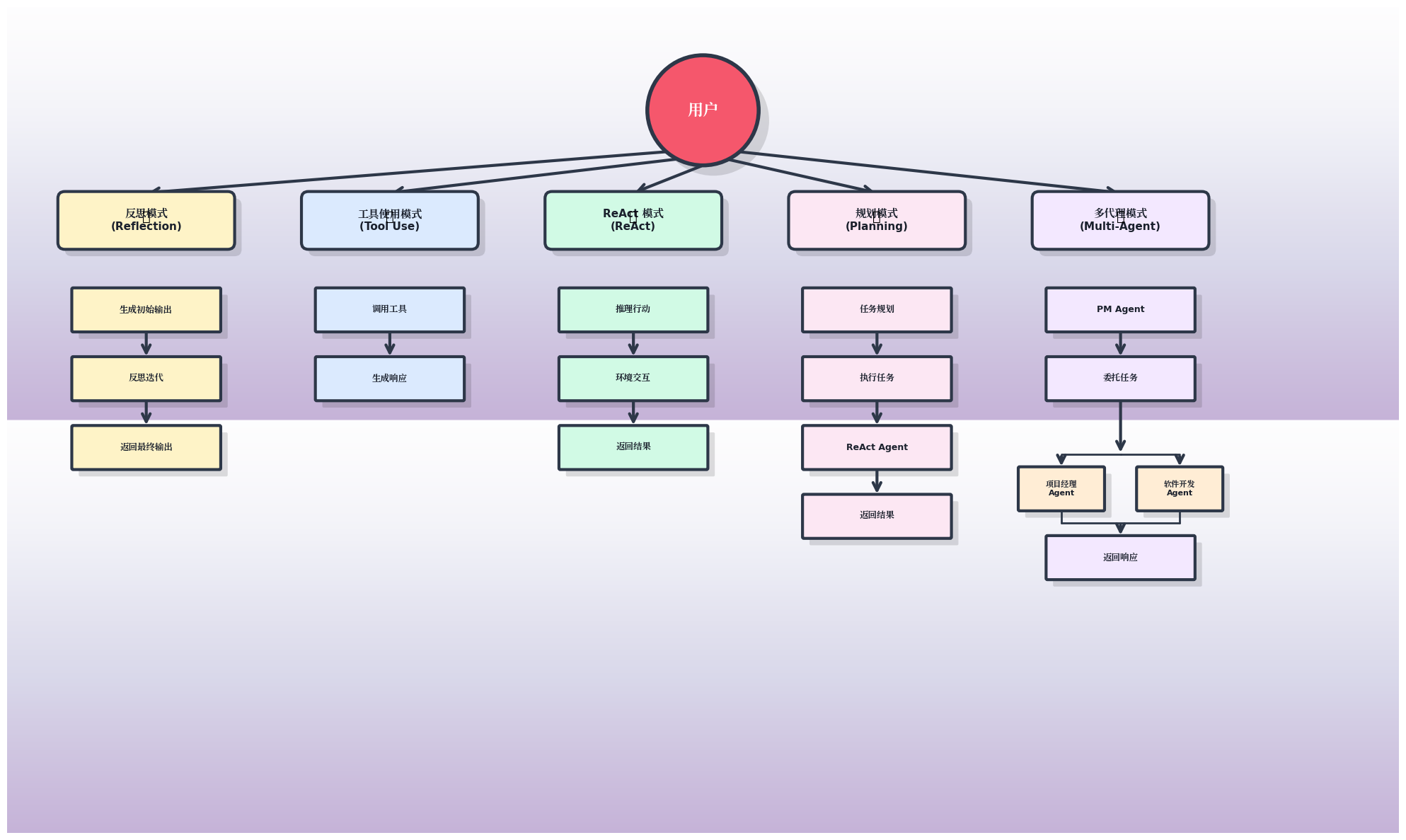
3.1 ⼯具使⽤模式(Tool use pattern)
核心要点:工具使用模式可视为ReAct模式的雏形或简化版本。该模式支持Agent调用外部工具补充知识短板,但相比ReAct模式精细的"思考-行动-观察"循环,其推理能力较为薄弱。这种模式主要适用于单步执行的简单任务,缺乏动态调整和迭代优化的能力。
工作流程(像请教专家):
- 用户问问题:提出一个问题。
- LLM 想想:小助手判断需要外援。
- 调用工具:它找来数据库或 API 查资料。
- 给出答案:根据查到的东西,生成回复。
- 交给你:答案回到你手里。
应用场景示例:
智能客服:当客服系统收到"查询我的订单状态"请求时,系统会先分析需求,然后精准调用query_order_status(order_id)接口获取数据,最后基于查询结果向用户提供准确答复。

3.2 ReAct 模式 (ReAct Pattern)
高级Agent模式的核心机制普遍采用ReAct(Reasoning + Acting)框架。该框架通过"思考-行动"的闭环循环,赋予Agent类人的决策能力。
核心理念:ReAct模式是Agent智能的基石,它创新性地将推理(Reasoning)与执行(Acting)有机融合,形成动态迭代的认知过程。不同于简单的工具调用,这种模式使Agent具备类似人类的"实时决策"能力。该理论由Yao团队在2022年发表的论文《ReAct: Synergizing Reasoning and Acting in Language Models》中首次提出,后经Lilian Weng的系统性阐释,成为Agent系统设计的标准范式。
工作流程:
- 思考: Agent接收用户请求,推理任务需求并制定初步行动计划。
- 行动: 根据思考结果,决定并执行具体行动(如调用工具)。
- 行动输入: 为选定的工具提供必要参数。
- 观察: 接收工具执行结果,作为对环境的“观察”。
- 循环迭代: 将观察结果反馈给自己,再次思考并决定下一步,直到达到目标。
应用场景示例:
- 研究助理agent:任务是“查找关于‘大型语言模型在教育领域的应用’的最新研究论文”。
- Thought: 我需要去学术搜索引擎搜索相关论文。
- Action:
search_arxiv("large language models in education")- Observation: (返回了10篇的标题和摘要)
- Thought: 结果太多了,我需要筛选出最近一年且被引用次数最多的论文。
- Action:
filter_papers(results, min_year=2023, sort_by="citations")- Observation: (返回了3篇最相关的论文)
- Thought: 我已经找到了最相关的论文,现在可以总结并回答用户了。

3.3 反思模式(Reflection pattern)
为确保任务执行质量,Agent 会在完成每个步骤或整体任务后进行自我评估与反思,并根据反思结果及时调整优化。
核心精髓: 反思模式是 ReAct 模式中“思考”环节的深化。它强调 Agent 在完成任务后,能够像人类一样进行自我审查和评估。这个过程让 Agent 能够从错误中学习,持续优化自己的表现。
工作流程:
- 用户问问题:你给小助手提个问题。
- LLM 给出初稿:小助手先试着回答,写个初步答案。
- 用户反馈:用户查看答案行不行,提出意见。
- LLM 自己反思:小助手想想哪里不对,改改答案。
- 反复调整:可能来回改几次,直到你满意。
- 交给你:最终答案交到你手里。
应用场景示例:
- AI 代码生成器:任务是“写一个 Python 函数来计算斐波那契数列”。
- Action: Agent 快速生成了一个使用递归实现的函数。
- Reflection (Self-Critique): Agent 开始反思生成的代码。“这个递归实现在计算较大数值时,会因为重复计算而导致性能低下。我应该优化它。”
- Action (Refinement): Agent 重新编写代码,使用了带缓存(memoization)的动态规划方法,大大提高了效率,然后将优化后的代码作为最终答案。

3.4 规划模式(Planning Pattern)
面对复杂任务时,若无法通过简单ReAct循环直接完成,Agent需先制定宏观规划方案。
核心理念:将宏观目标拆解为系统化、结构化的执行方案(Plan),再按步骤逐步推进(每个步骤可视为独立的 ReAct 循环)。
应用场景示例:
- AI 旅行规划师:任务是“帮我规划一个为期五天的巴黎家庭亲子游”。
- Planning Phase: Agent 首先生成一个计划:
步骤一:确定旅行日期和预算。步骤二:根据亲子游的特点,搜索并筛选合适的景点。步骤三:规划每日行程,确保节奏轻松,并预订门票。步骤四:搜索并推荐适合家庭入住的酒店和餐厅。步骤五:汇总所有信息,生成一份详细的旅行计划文档。- Execution Phase: Agent 开始按顺序执行上述步骤,每一步都可能调用搜索、预订等工具。

3.5 多智能体模式 (Multi-agent Pattern)
面对高度复杂的系统性任务时,单个智能体往往难以独立完成。此时,我们可以构建由多个具备差异化角色和能力的智能体组成的协作系统,通过分工合作来提升整体效能。
核心要义:多智能体模式是Agentic理念的完美诠释,它完美复刻了人类团队协作的工作机制。通过构建多个专业分工的智能体,让它们各展所长、协同配合,共同攻克复杂任务。虽然多智能体模式优势显著,但在实现过程中仍需解决智能体间通信效率、任务协调等关键问题,这对系统架构提出了更严苛的标准。
应用场景:
软件开发过程:
- 用户问问题:用户提个大需求(比如开发一个软件项目)。
- PM Agent:项目经理 Agent 分析需求并分配任务(协调整个团队)。
- 委托任务:任务交给 DevOps 和 Tech Lead(DevOps 负责运维,Tech Lead 负责技术领导)。
- 执行任务:DevOps(处理部署和测试) 和 SDE(编写代码)干活(具体实施任务)。
- 结果汇总:大家干完后,把结果汇报给 PM Agent(统一收集反馈)。
- 交付:PM Agent 整合所有结果,给用户最终答案(交付完成的项目)。
3.6 Agent 模式的演进关系
上述5种模式构成了一个从简单到复杂的演进阶梯:
Tool Use (基础) -> ReAct (核心循环) -> Planning (宏观规划) -> Reflection (质量保证) -> Multi-Agent (规模化协作)
- ReAct 是 Tool Use 的规范化和显式化,让工具使用变得有迹可循。
- Planning 是在执行多个 ReAct 循环之前的高层战略制定。
- Reflection 是对 ReAct 或 Planning 执行结果的检查与优化。
- Multi-Agent 是将多个可能使用上述所有模式的 Agent 组织起来,形成一个系统。
通过上述的agent模式的演进过程,它清晰地指明了“如何一步步构建一个更强大的 Agent”。
TIPS:
真正强大的 Agent 系统不会局限于单一模式。它会根据任务复杂度,智能地组合多种模式协同工作。比如在处理复杂任务时,Agent 可以:
- 先用规划模式分解任务
- 将子任务分配给采用 ReAct 模式的执行者
- 执行过程中调用各类工具
- 遇到困难时启动反思模式调整策略
这种组合与嵌套能力,正是Agentic系统得以应对现实世界复杂任务的关键所在。
目录
3 Agent的五种模式(Five Modes of an Agent)
更多推荐



所有评论(0)