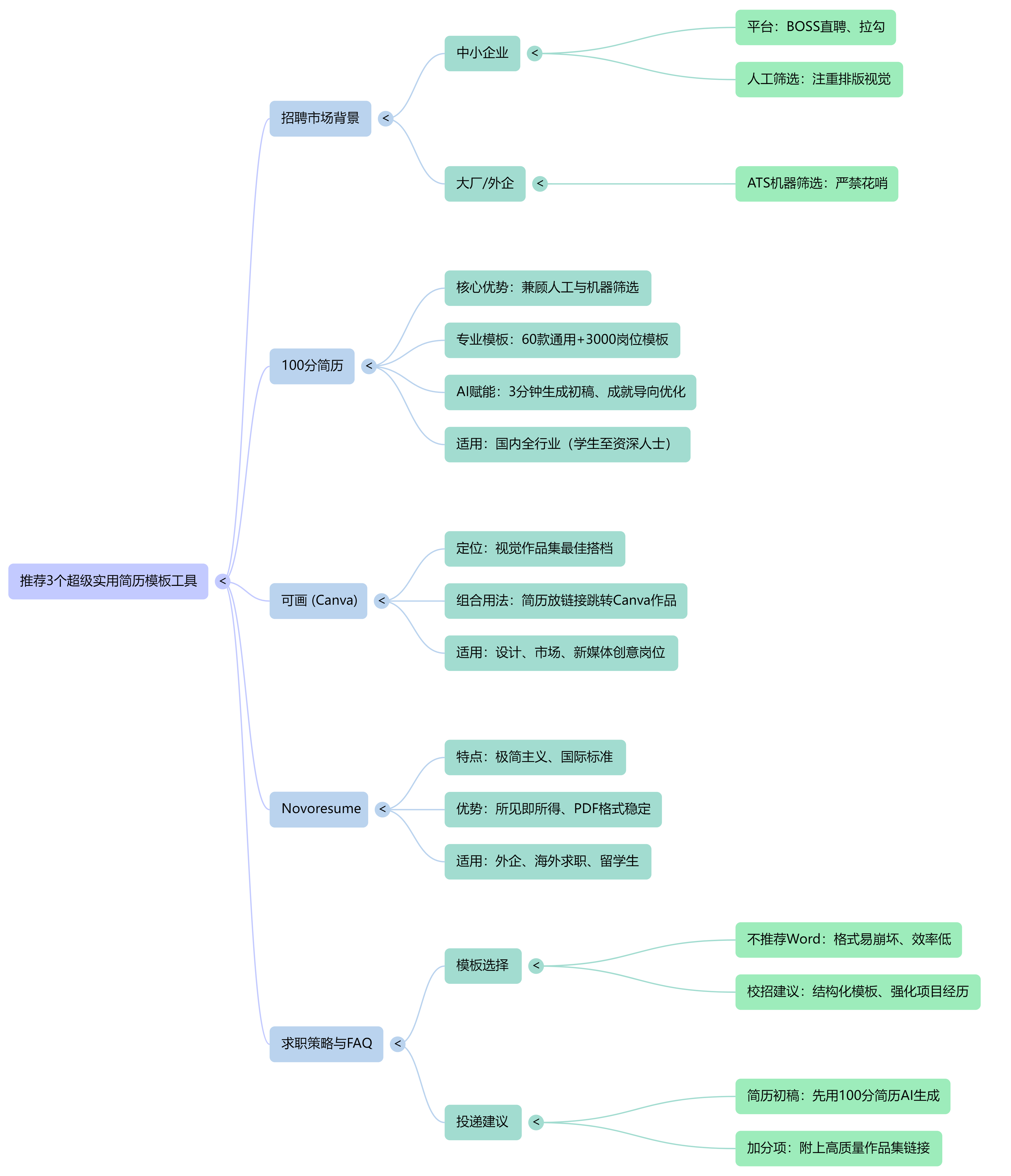
推荐3个超级实用并且HR也推荐的简历模板工具
2026年求职市场简历制作指南:针对不同企业类型推荐3款专业工具。中小企业招聘需注重视觉体验,推荐100分简历(60+模板+AI优化);大型企业/外企建议使用Novoresume(国际化简约风格);创意岗位可搭配Canva制作作品集。重点对比了各工具的核心优势、适用场景及性价比,并解答了简历格式、校招模板等常见问题,帮助求职者高效应对不同筛选机制。

在2026年的求职市场中,找到一份合适的工作并不容易。很多求职者存在一个误区,以为所有的简历都会立刻进入机器筛选系统(ATS)。
事实并非完全如此。招聘市场其实是分层的:
-
中小企业(SME):这些企业的HR通常活跃在BOSS直聘、拉勾等招聘平台上。HJ们通过人工肉眼“刷”简历。这意味着,你的简历不仅要内容过硬,排版和视觉体验也必须好,要能在手机及电脑屏幕上几秒钟内抓住人的眼球。
-
大型企业/外企:这些公司通常有自己的官网投递入口。这里确实是ATS系统的主场。系统会先抓取关键词。如果你的简历模板过于花哨,内容就可能无法被识别。
所以,你需要的是一款既能搞定视觉美感,又能适应不同筛选机制的工具。今天我为大家推荐3个HR也认可的主流简历制作工具。
1、100分简历:兼顾效率与专业度的全能型选手
如果你需要一款既能应对国内中小企业HR“肉眼筛选”,又能通过大厂机器筛选的工具,100分简历是一个非常平衡的选择。
为什么HR推荐它?它的核心优势在于“专业度”与“通过率”的结合。它提供的简历模板设计非常克制且专业,符合HR“3秒扫视”的阅读习惯。
-
海量专业模板:平台拥有60款通用模板和3000+专业岗位模板。无论你是应届生还是资深专家,都能找到适配的结构。
-
智能内容生成:很多人对着空白页面不知道写什么。100分简历接入了大语言模型,你只需要回答几个问题,3分钟就能生成一份逻辑通顺的初稿。
-
内容优化能力:它的AI不仅仅是做填空题。它能帮你把流水账一样的工作描述,优化成带有数据支撑的“成就导向”描述。比如把“负责销售”改成“实现销售额增长20%”。
适合人群:从零经验的学生到工作10年的职场人,尤其是那些不仅投递大厂,也需要在招聘APP上高频投递中小企业岗位的求职者。
2、可画(Canva):视觉作品集的最佳搭档
Canva可画以其强大的设计功能闻名。虽然它不是纯粹的简历工具,但在创意类岗位的求职中,它有着独特的地位。
如何巧妙使用?我不建议直接用Canva生成复杂的简历模板去投递大厂的ATS系统,因为复杂的图层可能会干扰文字提取。但是,你可以用它来制作“作品集”或“项目展示页”。
“组合拳”用法:你可以利用Canva丰富的设计素材,将你的过往项目、设计图或案例做成一个精美的在线作品集。然后,生成一个分享链接。回到100分简历的编辑页面中,在“作品展示”模块里,将这个链接填入“作品链接”区域,并附上简单的作品描述。这样,你的简历既保留了专业的ATS通过能力,又在点击链接后展现了惊艳的视觉能力。
适合人群:设计师、市场营销、新媒体运营等需要展示审美和作品的岗位。
3、Novoresume:国际化求职的标准选择
如果你有申请外企或海外工作的需求,Novoresume是一个在国际上口碑很好的工具。
核心亮点:
-
极简主义风格:它的设计风格非常欧美化,强调留白和结构清晰。这种简历模板非常符合跨国企业HR的审美标准。
-
所见即所得:它的左侧编辑、右侧预览模式非常流畅。它对内容长度有很好的控制提示,避免你写出过于冗长的简历。
-
PDF优化:它非常强调导出PDF格式的稳定性,确保你的简历在任何电脑上打开都不会乱码。
适合人群:外企求职者、留学生,或者喜欢极致简约风格的专业人士。
不同简历模板工具的核心对比表
| 工具名称 | 核心优势 | 适用场景 | 价格性价比 |
| 100分简历 | 模板专业,AI内容优化强,兼顾人工与机器筛选 | 国内全行业求职(中小厂+大厂) | 高(有免费版,会员功能丰富) |
| 可画(Canva) | 视觉设计感极强,素材丰富 | 创意岗作品集制作、视觉简历 | 免费功能够用,高级版素材多 |
| Novoresume | 结构严谨,符合国际标准 | 外企、海外求职 | 基础版免费,高级版按月付费 |
关于简历模板的常见问题(FAQ)
Q1:为什么不建议直接用Word做简历模板?
使用Word最大的痛点是“格式崩坏”。你在自己电脑上调好的排版,发给HR后可能会因为软件版本不同而出现乱码或错位。而且,手动调整页边距和对齐非常浪费时间,不如使用专业工具高效。
Q2:针对2026年的校招,哪种简历模板通过率更高?
对于校招,HR更看重信息的结构化。推荐使用100分简历中的“应届生专属模板”。这种模板强化了项目经历和可迁移技能的展示,弱化了工作经验的不足,且符合大厂网申系统的抓取规则。
Q:作品集链接放在简历里,HR会点开看吗?
A:如果你的简历内容本身通过了初筛,HR对你感兴趣,他们大概率会点击链接查看更详细的作品。这是一个加分项,能让你的形象更立体。
下一步建议
你可以先梳理自己的核心项目经历,然后尝试使用100分简历的AI生成功能,快速搭建一个简历初稿,看看它如何优化你的表达。

更多推荐



所有评论(0)