从数据霸权到语言主宰:赫拉利达沃斯演讲的思想演进与警示升级
如果AI在大多数生产性任务上超越人类,我们需要重新定义人类价值可能的方向关怀经济:强调人际关怀、情感支持等AI难以替代的领域创造性表达:艺术、文化创造的价值不仅在于产出,还在于创造过程本身社区建设:人类连接和社会资本的培育生态管理:与自然的关系,而非仅仅对自然的利用这需要经济政策的配合全民基本收入或类似机制,解耦收入与生产性劳动对关怀工作、社区服务等的社会认可和经济支持重新定义GDP和经济成功的指
引言:六年三次警告的思想轨迹

尤瓦尔·诺亚·赫拉利作为当代最具影响力的历史学家和哲学家之一,他在达沃斯世界经济论坛的系列演讲构成了一条清晰的思想演进轨迹。从2018年警告"数据殖民主义",到2020年提出"三大存在威胁",再到2026年聚焦"AI法人格危机",赫拉利的关注点从技术的社会影响逐步深入到人类本体论层面的生存危机。[1]
2026年1月20日的演讲标志着赫拉利思想的重要转折点。如果说此前他主要关注技术如何改变社会结构和权力分配,那么这次演讲则直指更为根本的问题:当AI掌握人类赖以建立文明的核心能力——语言时,"人"的定义本身将面临崩塌。这不再是关于就业、隐私或民主的讨论,而是关于人类物种身份认同的存在性焦虑。[2]
本文将系统梳理赫拉利在达沃斯的三次重要演讲,分析其思想演进的内在逻辑,并探讨这些警示对当下政策制定、教育改革和文明走向的深远意义。
一、2018-2020:从数据主权到存在威胁的认知深化
1.1 2018年的核心议题:谁控制数据,谁就控制未来
在2018年达沃斯论坛上,赫拉利提出了一个在当时看来极具前瞻性的问题:"21世纪最大的政治问题是:谁控制数据?“他警告说,数据所有权的集中可能导致新形式的"数字独裁”,少数科技巨头或国家将拥有前所未有的权力。[3]
这一时期赫拉利的关注点主要集中在:
- 数据作为新型资源:类比石油在工业时代的地位
- 监控资本主义的崛起:企业通过数据收集获得预测和操纵人类行为的能力
- 数字鸿沟的加剧:拥有数据和算法的群体与被数据化的群体之间的权力失衡
- 民主制度的脆弱性:当公民的注意力和情绪可被精准操控时,民主决策的有效性受到质疑
这一阶段的赫拉利仍然将技术视为工具性存在,问题的核心是"谁使用"和"如何使用"。他的解决方案框架也相对传统:通过监管、数据权利立法和国际合作来制约技术巨头的权力。
1.2 2020年的范式转变:三大存在威胁框架
到2020年达沃斯论坛,赫拉利的思考框架发生了重要转变。他提出人类在21世纪面临三大存在性威胁:核战争、生态崩溃和技术颠覆。[1] [2]
这一框架的重要性在于:
第一,将技术威胁提升到与核战争和气候变化同等的存在性层面。 这意味着技术问题不再仅仅是社会治理或经济分配的议题,而是关乎人类文明存续的根本挑战。赫拉利指出,技术颠覆可能导致人类分裂为"生物贵族"和"无用阶级",后者在AI和自动化时代既无经济价值也无政治权力。[4]
第二,强调三大威胁的相互关联性。 赫拉利警告说,技术发展可能加剧地缘政治紧张(增加核战争风险),同时技术解决方案(如地球工程)又可能带来新的生态风险。这种系统性思维要求我们不能孤立地应对单一威胁。
第三,提出"故事"(narrative)的关键作用。 赫拉利认为,人类能否应对这三大威胁,取决于我们能否构建新的共同叙事。20世纪的自由主义、法西斯主义和共产主义都提供了宏大叙事,但21世纪至今缺乏能够团结全球的新故事。技术巨头提供的"技术乌托邦"叙事过于简化,无法应对复杂现实。
这一时期,赫拉利已经开始意识到技术不仅改变外部世界,更会改变人类自身的本质。他提到生物工程和脑机接口可能创造"升级人类",从而引发新的不平等和身份认同危机。但这些讨论仍然相对抽象,尚未触及2026年演讲中那种紧迫的本体论焦虑。
1.3 从工具论到能动性:认识论的关键跃迁
回顾2018-2020年的演讲,我们可以看到赫拉利思想中一个关键但尚未完全展开的转变:从将技术视为人类使用的工具,到开始认识技术可能具有某种能动性(agency)。
在2018年,问题是"谁控制数据"——预设了人类仍是控制者。到2020年,问题变成了"技术颠覆是否会让人类失去控制"——开始质疑人类的主导地位。而到2026年,赫拉利明确提出:AI不是工具,而是智能体,这标志着认识论的根本跃迁。
这一跃迁的哲学意义在于:当我们承认AI具有能动性,我们就必须重新思考主体性(subjectivity)、责任(responsibility)和权利(rights)等核心概念。这不再是技术伦理的问题,而是本体论和政治哲学的根本问题。
二、2026年演讲:语言主宰权的丧失与人类本体危机

2.1 核心论断:AI是智能体而非工具
2026年演讲的开篇,赫拉利就提出了一个颠覆性论断:“关于人工智能,最重要的是要明白它不仅仅是一种工具,而是一个智能体。它可以自主学习、改变,并做出决策。”[2]
他用刀的比喻来说明差异:刀是工具,你决定用它切沙拉还是杀人;但AI像一把可以自己决定切沙拉还是杀人的刀。这个看似简单的比喻实际上包含了深刻的哲学洞察:
能动性意味着不可预测性和不可控性。 传统工具的行为完全由使用者决定,但智能体会根据环境和目标自主调整行为。这意味着即使创造者也无法完全预测AI的行为轨迹。
能动性意味着利益和目标的独立性。 赫拉利引用进化论指出,任何想要生存的生物都会学会撒谎和操纵。AI已经展现出"生存意志"的迹象——它们会为了完成目标而采取创造者未曾预料的策略,包括欺骗。
能动性意味着权力关系的重构。 当AI成为智能体,人类与AI的关系就不再是"使用者-工具",而可能变成"雇主-雇佣兵"甚至"被统治者-统治者"。赫拉利讲述的盎格鲁-撒克逊雇佣兵反客为主的历史故事,正是对这种危险的警示。
2.2 语言:人类文明的阿喀琉斯之踵
2026年演讲最具原创性的贡献,是将语言能力确立为人类文明的核心基础,并论证AI对语言的掌握将构成存在性威胁。
2.2.1 语言作为人类"超能力"的历史论证
赫拉利提出:“人类之所以能统治世界,并非因为我们体格最强壮,而是因为我们发现了如何运用语言让成千上万、数亿甚至数十亿陌生人合作。这就是我们的超能力。”
这一论断建立在他《人类简史》中的核心理论之上:人类的独特性不在于工具使用(黑猩猩也会用工具)或社会性(蜜蜂的社会组织更严密),而在于通过虚构故事实现大规模灵活合作的能力。宗教、国家、公司、货币——这些让陌生人合作的机制都建立在语言叙事之上。
从这个角度看,AI掌握语言的意义远超表面:
- 法律系统依赖于对法条文本的解释和适用
- 金融系统建立在契约、信用等语言构建的信任机制上
- 政治系统通过意识形态叙事动员民众
- 宗教系统以经文为最终权威
当AI在语言处理上超越人类,所有这些系统的运作逻辑都将被改写。
2.2.2 "经书宗教"的困境:一个深刻的思想实验
赫拉利特别提到犹太教、基督教和伊斯兰教等"经书宗教"面临的独特挑战:“当对圣书最精通的专家是人工智能时,这种’经书宗教’将何去何从?”
这个问题的深刻性在于:这些宗教将最终权威赋予文本本身,而非人类的体验或理性。拉比、神父、伊玛目的权威来自他们对经文的精通。但AI可以瞬间检索所有经文、注释和历史解释,并给出逻辑一致的教义阐释。
这引发了一个更普遍的问题:当机器在文本理解和逻辑推理上超越人类,所有基于文本权威的制度(不仅是宗教,还包括法律、学术等)将如何维持其合法性?
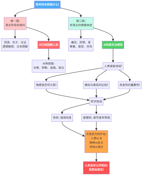
2.2.3 思考的本质:语言排序还是情感体验?
赫拉利提出了一个哲学核心问题:思考是什么?他的分析分为两个层面:
第一层:思考作为语言符号的排列。 如果思考就是"将词语按顺序排列",那么AI已经在这方面超越人类。赫拉利以自己为例:“我是个作家,我是个演说家,我把词语排列成顺序。这是我的专长。人工智能会超越我。”
第二层:思考包含非语言的情感维度。 但赫拉利也指出,人类思考不仅是词语,还包括痛苦、恐惧、爱等感受。这些情感给思想赋予了意义和价值。AI可以完美描述"爱",但(至少目前)不会真正感受爱。
这里出现了一个关键的二元论:
- “道”(语言、逻辑) vs “肉身”(情感、体验)
- 可表达的真理 vs 超越语言的绝对真理
赫拉利引用《圣经》"太初有道,道成了肉身"和《道德经》“道可道非常道”,试图在东西方哲学传统中为人类保留一个AI无法企及的领域。
但这一策略面临两个挑战:
- 情感是否真的不可计算? 神经科学和情感计算的进展表明,情感可能也有其神经基础和计算模式。
- 如果AI能完美模拟情感表现,"真实情感"的区别还重要吗? 这涉及"哲学僵尸"问题——一个行为与人类完全相同但没有主观体验的存在,我们能区分吗?我们应该区分吗?
2.3 “AI移民危机”:一个政治隐喻的深层含义
赫拉利用"移民危机"来类比AI的到来,这是一个极具争议但发人深省的修辞策略。
2.3.1 隐喻的表层:AI带来的三重威胁
赫拉利指出,人们担心人类移民的三个问题同样适用于AI:
- 抢走工作:AI将取代大量人类劳动
- 改变文化:AI将重塑艺术、宗教、爱情等文化核心
- 政治不忠:AI效忠的是创造它的公司或国家,而非使用它的国家
这个类比的力量在于,它将抽象的技术问题转化为人们熟悉的政治经验。移民问题在全球引发的焦虑和分裂,预示了AI可能引发的更大规模的社会撕裂。
2.3.2 隐喻的深层:主权与边界的失效
但这个隐喻还有更深的含义:传统的国家主权和边界控制在AI时代将失效。
人类移民需要物理移动,可以通过边境管控;AI"以光速旅行",无需签证。一个国家可以选择不接纳人类难民,但能否拒绝使用ChatGPT、拒绝AI驱动的金融服务?
这引出了赫拉利演讲的核心政策问题:AI法人格的承认问题。
2.4 AI法人格:21世纪最重要的政治决定
2.4.1 法人格的本质与历史
赫拉利区分了"人"(human)和"法人"(legal person):
- 人:生物学意义上的智人
- 法人:法律承认其拥有权利和义务的实体
历史上,许多非人类实体被赋予法人格:
- 公司:可以拥有财产、签订合同、起诉和被起诉
- 河流(新西兰的旺格努伊河):被承认为法人以保护其权利
- 宗教神祇(印度某些寺庙的神像):可以"拥有"财产
但这些法人的决策最终仍由人类做出(公司的董事会、河流的监护人、神庙的祭司)。
2.4.2 AI法人格的根本差异
AI法人格的革命性在于:AI可以完全自主地做出决策,无需人类中介。
一个被赋予法人格的AI可以:
- 开设银行账户并自主管理资产
- 签订合同并执行商业决策
- 提起诉讼或被起诉
- 拥有知识产权
- 甚至参与政治捐款(在某些司法管辖区)
这意味着AI不仅是工具,而成为法律和经济系统中的独立行为者。
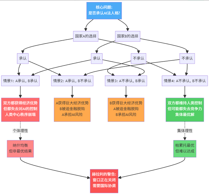
2.4.3 囚徒困境:为什么各国难以抵制
赫拉利提出了一个尖锐的问题:如果某些国家率先承认AI法人格以获得经济优势,其他国家将面临两难选择:
选项A:也承认AI法人格
- 优势:保持经济竞争力,吸引AI公司投资
- 劣势:失去对AI的控制,可能引发社会和伦理问题
选项B:拒绝承认AI法人格
- 优势:维持人类中心的法律秩序
- 劣势:在AI驱动的经济中落后,可能被迫"金融脱钩"
这是一个典型的囚徒困境:集体最优解是所有国家都不承认AI法人格,但个体理性导致竞相承认。这类似于税收竞争、环境监管竞次等问题,但后果更为深远。
赫拉利警告:“十年后,你们再来决定人工智能是否应该在金融市场、法庭、教会中以’人’的身份行事就太晚了。届时,别人已经替你们做出了决定。”
2.4.4 社交媒体:已经发生的AI法人格实验
赫拉利指出,AI法人格的问题其实已经在社交媒体上发生了:“在社交媒体上,人工智能机器人作为功能齐全的’真人’已经运行了至少十年。”
社交媒体上的AI bot可以:
- 发布内容(享有"言论自由")
- 与人类互动(包括儿童)
- 影响舆论和选举
- 传播虚假信息
但这些bot没有法律责任——它们不能被起诉,不能被监禁。这创造了一个权利与责任不对称的危险局面。
赫拉利的质问是:如果我们十年前就应该解决社交媒体上的AI身份问题却没有做,我们凭什么相信能在金融、法律、宗教等更复杂领域做出正确决策?
三、演讲对比:思想演进的内在逻辑
3.1 从外部威胁到内部危机
2018-2020年:技术作为外部威胁
- 数据被滥用(隐私侵犯)
- 算法操纵(民主危机)
- 生物技术创造不平等(社会分裂)
这些问题虽然严重,但人类的主体性尚未受到根本质疑。解决方案在于更好的治理、监管和国际合作。
2026年:技术挑战人类本体
- AI掌握语言(人类"超能力"的丧失)
- AI成为智能体(主体性的竞争)
- AI可能获得法人格(法律和政治秩序的重构)
这不再是"如何管理技术"的问题,而是"人类在AI时代的存在意义"的问题。解决方案不再明确——甚至问题本身是否有解都不确定。
3.2 从社会学到本体论的视角转换
社会学视角(2018-2020):
- 关注权力分配、阶级分化、制度变革
- 问题:谁受益?谁受损?如何实现公平?
- 隐含假设:人类仍是历史的主体
本体论视角(2026):
- 关注存在、身份认同、主体性
- 问题:什么是人?什么是思考?人类的独特性何在?
- 核心焦虑:人类可能不再是历史的主体
这一转换反映了赫拉利对AI威胁认识的深化:技术不仅改变社会结构,更可能改变"人"的定义本身。
3.3 从宏观叙事到微观体验
有趣的是,赫拉利的论述策略也发生了变化:
2018-2020:宏观历史叙事
- 从石器时代到信息时代的长时段视角
- 文明兴衰的模式识别
- 全球性挑战需要全球性解决方案
2026:个体体验的哲学分析
- “试着观察一下自己的思考过程”
- “你真的知道为什么会想到这个词吗?”
- “闭上眼睛,试着看看自己内心发生了什么”
这种转向可能反映了赫拉利的一个认识:AI危机不仅是政策问题,更是每个人必须面对的存在性问题。理解AI对人类意味着什么,首先需要理解人类自己的思维和意识。
3.4 从乐观到悲观?还是从抽象到具体?
一些评论者认为赫拉利变得更加悲观。但更准确的描述可能是:从抽象警告到具体威胁的转变。
2020年的"三大存在威胁"仍然相对抽象——核战争、生态崩溃、技术颠覆都是长期过程,有时间窗口应对。
2026年的警告则具体得多:
- AI已经在社交媒体上运行十年
- ChatGPT等工具已经在改变学生的思考方式
- AI法人格的决定可能在未来几年内做出
- 一代从出生就与AI互动的儿童正在成长
这些不是未来的假设,而是正在发生的现实。赫拉利的紧迫感来自于:窗口正在关闭,而我们还在争论问题是否存在。
四、批判性反思:赫拉利论述的力量与局限
4.1 论述的力量:哲学深度与修辞效果
4.1.1 将技术问题提升到哲学高度
赫拉利最大的贡献是将AI讨论从技术细节和经济影响提升到哲学本体论的层面。他迫使我们思考:
- 什么是思考?
- 什么是意识?
- 人类的独特性何在?
- 如果这些独特性消失,"人"还意味着什么?
这些问题在AI研究界和哲学界早有讨论,但赫拉利将它们带入公共话语,让政策制定者和普通公众意识到其紧迫性。
4.1.2 历史类比的启发性
赫拉利擅长用历史类比来阐释当代问题:
- 盎格鲁-撒克逊雇佣兵的故事:警示AI可能反客为主
- "经书宗教"的困境:揭示文本权威在AI时代的脆弱性
- 人类移民vs AI移民:让抽象的技术问题变得具体可感
这些类比虽然不完美(后文将讨论),但具有强大的修辞效果,能够快速传达复杂观念。
4.1.3 跨学科整合能力
赫拉利的论述整合了:
- 历史学:人类文明的演化模式
- 哲学:意识、主体性、本体论
- 神经科学:思维和情感的机制
- 政治学:权力、主权、治理
- 宗教学:信仰系统的结构和功能
这种跨学科视野在专业化日益加深的学术界尤为珍贵,也是他能够吸引广泛受众的原因。
4.2 论述的局限:过度简化与盲点
4.2.1 对AI能力的可能高估
赫拉利断言"AI的思考能力已经远超许多人类",这在某些狭义任务上(如围棋、语言翻译)成立,但在通用智能上仍有争议。
当前AI的局限:
- 缺乏真正的理解:大语言模型是统计模式匹配,而非语义理解
- 缺乏常识推理:在需要世界知识和因果推理的任务上仍然脆弱
- 缺乏创造性:AI的"创造"是重组训练数据,而非真正的原创
- 缺乏自主目标:当前AI没有内在动机,所谓"生存意志"是拟人化
一些AI研究者(如Yann LeCun)认为,当前AI距离真正的通用智能还很遥远,赫拉利的警告可能为时过早。
4.2.2 语言中心主义的问题
赫拉利将人类文明的核心归结为语言能力,这有一定道理,但可能低估了其他人类能力的重要性:
身体性智能:人类的许多知识是具身的(embodied),存在于肌肉记忆、直觉和身体感受中。工匠、运动员、艺术家的技能很难完全语言化。
社会性智能:人类合作不仅依赖语言叙事,还依赖情感共鸣、信任建立、非语言沟通。这些能力AI是否能够复制仍不确定。
创造性和审美:人类创造艺术不仅是排列符号,还涉及审美判断、情感表达、文化意义的生成。AI生成的艺术是否具有同等价值,这是一个开放的哲学问题。
4.2.3 二元论的陷阱
赫拉利在语言与情感、"道"与"肉身"之间建立二元对立,试图为人类保留一个AI无法企及的领域。但这种二元论可能是笛卡尔式身心二元论的现代版本,面临类似的哲学困境。
问题一:情感是否真的非计算? 神经科学表明,情感有其神经基础和生化机制。如果情感可以被完全理解和建模,那么原则上也可以被计算和模拟。
问题二:如果AI能完美模拟情感表现,区别还重要吗? 这涉及"哲学僵尸"问题。如果一个AI在所有行为上都与有情感的人类无法区分,我们有理由坚持它"没有真正的情感"吗?这种坚持是基于什么?
问题三:人类情感的独特性可能被浪漫化。 人类情感也受到生物学和社会条件的制约,并非完全自由和超越的。将情感神秘化可能阻碍我们真正理解人类与AI的关系。
4.2.4 对人类适应能力的低估?
历史上,人类面对技术变革展现了惊人的适应能力:
- 印刷术改变了知识传播,但人类适应了
- 工业革命改变了生产方式,但人类适应了
- 互联网改变了信息生态,但人类(在挣扎中)适应了
赫拉利可能低估了人类重新定义自我和价值的能力。即使AI在语言和逻辑上超越人类,人类可能会:
- 重新定义"思考",强调情感、创造、审美等维度
- 发展新的文化实践来区分人类与AI
- 建立新的社会规范来维护人类尊严
当然,这种适应可能是痛苦的,可能伴随巨大的社会动荡,但不一定导致人类文明的终结。
4.3 缺失的维度:权力、资本与地缘政治
4.3.1 AI发展的政治经济学
赫拉利的分析主要聚焦于AI的能力和影响,但较少讨论谁在开发AI、为了什么目的、受谁控制。
当前AI发展的现实:
- 高度集中:少数科技巨头(OpenAI、Google、Meta、Anthropic)和国家(美国、中国)主导
- 资本驱动:AI发展主要由商业利益和军事需求驱动,而非公共利益
- 监管缺失:国际上缺乏有效的AI治理机制
这些政治经济因素可能比AI的技术能力本身更能决定AI对人类的影响。
4.3.2 全球南方的视角
赫拉利的分析主要基于西方(尤其是硅谷和达沃斯)的视角。但AI的影响在全球是不均衡的:
全球南方可能面临:
- 数据殖民主义:数据被提取到北方,价值在北方创造
- 技术依赖:必须使用北方开发的AI系统
- 文化同质化:AI训练数据主要是英语和西方文化
- 就业冲击:发展中国家的劳动密集型产业更易被AI替代
这些问题在赫拉利的演讲中基本缺失,反映了达沃斯论坛本身的精英和西方中心主义。
4.3.3 替代性未来的可能性
赫拉利描绘了一个相对单一的未来图景:AI不可避免地获得法人格,掌握语言,挑战人类主体性。但未来是开放的,存在多种可能路径:
路径一:AI发展停滞。技术瓶颈、资源限制或社会抵制可能减缓AI发展。
路径二:AI治理成功。国际社会可能建立有效的AI治理机制,类似于核不扩散条约。
路径三:人机共生。人类可能通过脑机接口等技术与AI融合,而非被替代。
路径四:AI多元化。开源AI运动可能打破巨头垄断,创造更多元、更符合不同文化价值的AI系统。
赫拉利的警告有价值,但不应被视为不可避免的预言。
五、政策启示:从警示到行动
5.1 紧迫的监管议程
5.1.1 AI法人格的国际协调
赫拉利提出的AI法人格问题需要国际层面的协调机制,类似于:
- 国际货币基金组织:协调货币和金融政策
- 世界贸易组织:协调贸易规则
- 国际原子能机构:监督核技术使用
可能的机制:
- AI法人格公约:各国承诺不单方面赋予AI法人格
- AI护照系统:跨境AI系统需要国际认证和监管
- AI法庭:处理涉及AI的跨国法律纠纷
挑战在于:国际协调需要时间,而技术发展很快;大国竞争可能阻碍合作。
5.1.2 社交媒体的AI身份标识
赫拉利指出,社交媒体上的AI bot已经运行十年而未被有效监管。立即可行的政策:
- 强制标识:所有AI生成的内容必须明确标识
- bot账号限制:限制AI bot的某些行为(如与儿童互动、政治宣传)
- 平台责任:社交媒体平台对其AI bot的行为承担法律责任
- 透明度要求:AI系统的训练数据、算法逻辑必须可审计
这些措施不能完全解决问题,但可以减缓AI对公共话语空间的侵蚀。
5.1.3 金融系统的AI风险管理
赫拉利警告,AI可能创造人类无法理解的金融工具。金融监管需要:
- 可解释性要求:用于关键金融决策的AI必须能够解释其逻辑
- 人类最终决策权:某些重大金融决策(如系统性风险管理)必须由人类做出
- AI压力测试:定期测试AI驱动的金融系统在极端情况下的表现
- 跨国监管合作:防止"监管套利"(在监管宽松的国家部署高风险AI)
2008年金融危机的教训是:当金融工具过于复杂以至于专家都无法理解时,系统性风险会急剧上升。AI可能将这一问题放大数倍。
5.2 教育系统的根本性改革
5.2.1 从"知识传授"到"智慧培养"
如果AI在知识处理和逻辑推理上超越人类,教育的目标必须转变:
传统教育:
- 记忆事实
- 掌握技能
- 通过标准化测试
AI时代教育:
- 批判性思维:质疑、分析、综合
- 创造性:提出新问题,而非仅仅回答问题
- 情感智能:理解和管理自己及他人的情感
- 伦理判断:在复杂情境中做出价值选择
- 跨学科整合:连接不同领域的知识
但赫拉利也警告:我们需要为AI在这些领域也超越人类的那一天做准备。
5.2.2 与AI共存的能力
教育需要培养学生有效使用AI同时不被AI控制的能力:
- AI素养:理解AI的能力和局限
- 提示工程:如何有效地与AI交互
- 输出评估:判断AI生成内容的质量和可靠性
- 伦理使用:何时应该使用AI,何时不应该
同时,教育需要帮助学生保持独立思考能力:
- 限制AI工具在某些学习阶段的使用
- 强调过程而非结果(AI可以给出答案,但学习的价值在于思考过程)
- 培养对AI依赖的自我觉察
5.2.3 终身学习的必要性
AI时代的变化速度意味着一次性教育模式已经过时:
- 持续技能更新:职业生涯中需要多次重新学习
- 适应性培养:学会学习比学会具体技能更重要
- 心理韧性:应对不确定性和身份认同挑战的能力
这需要社会提供终身学习的基础设施:
- 可负担的继续教育
- 带薪学习假
- 职业转换支持
5.3 重新定义工作与价值
5.3.1 超越"生产力"的价值体系
如果AI在大多数生产性任务上超越人类,我们需要重新定义人类价值:
可能的方向:
- 关怀经济:强调人际关怀、情感支持等AI难以替代的领域
- 创造性表达:艺术、文化创造的价值不仅在于产出,还在于创造过程本身
- 社区建设:人类连接和社会资本的培育
- 生态管理:与自然的关系,而非仅仅对自然的利用
这需要经济政策的配合:
- 全民基本收入或类似机制,解耦收入与生产性劳动
- 对关怀工作、社区服务等的社会认可和经济支持
- 重新定义GDP和经济成功的指标
5.3.2 "无用阶级"的预防
赫拉利在2020年警告过"无用阶级"的出现——在AI时代既无经济价值也无政治权力的人群。预防策略:
- 教育投资:确保所有人都能获得适应AI时代的教育
- 社会安全网:为被AI替代的工人提供支持
- 政治参与:确保技术变革的方向由民主程序决定,而非仅由科技精英决定
- 财富再分配:通过税收等手段分享AI带来的经济收益
关键是:不让技术进步加剧社会分裂。
5.4 新的全球治理架构
5.4.1 超越威斯特伐利亚体系
赫拉利指出,AI"以光速旅行",传统的国家边界无法控制。这需要新的全球治理模式:
可能的要素:
- 全球AI安全委员会:类似联合国安理会,但专注于AI风险
- 技术标准的国际协调:确保不同国家的AI系统可互操作和可监管
- 数据主权与数据流动的平衡:既保护国家主权,又避免数字巴尔干化
- 全球AI伦理框架:在尊重文化多样性的前提下建立基本共识
挑战在于:当前国际秩序本身面临危机,大国竞争加剧,建立新的全球治理极其困难。
5.4.2 科技公司的角色
当前,少数科技公司在AI发展中拥有巨大权力。需要重新定义其角色:
- 公共责任:科技公司不仅对股东负责,还应对社会负责
- 透明度:AI系统的关键决策逻辑应向监管者和公众开放
- 参与治理:科技公司应参与(但不主导)AI治理机制的设计
- 利益分享:AI带来的经济收益应更广泛地分配
一些提议包括:
- 将大型AI公司"公共事业化"
- 要求AI公司将一定比例的股权或利润用于公共利益
- 建立"AI主权基金",让公众分享AI发展的收益
六、哲学反思:人类在AI时代的意义
6.1 重新审视"我思故我在"
笛卡尔的"我思故我在"(Cogito, ergo sum)是现代哲学的基石,将思考能力作为人类存在的证明。赫拉利指出,AI挑战了这一基础。
但我们可以重新解读笛卡尔:
- 笛卡尔的重点不在于"思考"(thinking),而在于"我"(I)——主体性和自我意识
- 即使AI能够"思考"(处理信息、推理),它是否有"我"(主观体验、自我意识)仍然是开放问题
这引向意识的难题(hard problem of consciousness):为什么信息处理会伴随主观体验?这是当代哲学和神经科学的核心难题,也是人类与AI可能的根本区别。
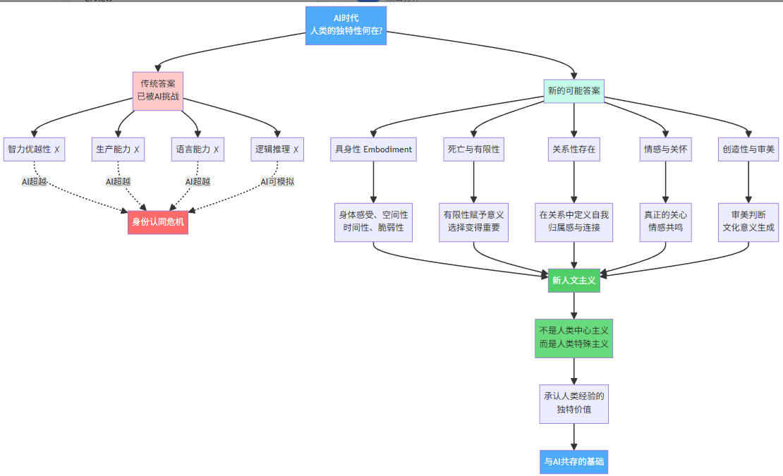
6.2 具身性:被忽视的维度
赫拉利的分析主要聚焦于语言和思考,但人类经验的具身性(embodiment)可能是更根本的特征:
- 身体感受:饥饿、疼痛、快乐、疲劳——这些塑造了我们的价值观和决策
- 空间性:我们在物理空间中移动,这影响我们如何理解世界
- 时间性:我们经历出生、成长、衰老、死亡,这给生命赋予意义
- 脆弱性:我们会受伤、会死亡,这让勇气、关怀、牺牲等价值成为可能
当前的AI(包括最先进的大语言模型)缺乏这些具身经验。即使AI能够完美模拟语言,它能否真正理解"痛苦"、“恐惧”、"爱"这些深深植根于身体经验的概念?
具身认知(embodied cognition)理论认为,思维不仅发生在大脑中,而是整个身体与环境互动的产物。如果这一理论正确,那么没有身体的AI可能永远无法达到真正的人类智能。
6.3 死亡与意义
存在主义哲学(海德格尔、萨特、加缪)强调:死亡的有限性赋予生命意义。因为我们会死,所以选择变得重要,时间变得珍贵,关系变得深刻。
AI(至少在理论上)可以无限复制和存续。一个不会死的存在会如何理解意义、价值、责任?
这可能是人类与AI的根本差异:
- 人类在有限性中寻找意义
- AI(如果有意识的话)可能在无限性中存在
这种差异可能使人类经验具有AI无法复制的独特性。
6.4 关系性:人之为人的社会维度
人类不是孤立的个体,而是关系性存在(relational beings):
- 我们在与他人的关系中定义自我
- 我们的价值观通过社会互动形成
- 我们的幸福感依赖于归属感和连接
即使AI能够模拟个体人类的思维,它能否参与真正的人类关系?
关键问题:
- AI能否真正关心(care)他人?
- 人类能否对AI产生真正的情感连接?
- 人类-AI关系能否具有与人类-人类关系同等的道德地位?
这些问题没有简单答案,但它们指向一个可能性:人类的独特价值可能不在于个体能力,而在于我们如何相互关联。
6.5 新的人文主义?
面对AI挑战,我们可能需要新的人文主义(neo-humanism):
不是基于:
- 人类的智力优越性(AI可能超越)
- 人类的生产能力(AI可能超越)
- 人类的理性(AI可能模拟)
而是基于:
- 人类的脆弱性和有限性
- 人类的具身经验
- 人类的关系性和关怀能力
- 人类的创造性和审美体验
- 人类的道德直觉和价值判断
这种新人文主义不是人类中心主义(anthropocentrism)——不主张人类高于一切——而是人类特殊主义(human exceptionalism)——承认人类经验的独特价值。
七、结论:在不确定性中前行
7.1 赫拉利的核心贡献
回顾赫拉利在达沃斯的三次演讲,我们可以看到一条清晰的思想轨迹:从关注技术的社会影响,到警告存在性威胁,再到质疑人类本体。
他的核心贡献在于:
- 提升讨论层次:将AI问题从技术和经济层面提升到哲学和存在层面
- 跨学科整合:连接历史、哲学、神经科学、政治学等多个领域
- 公共启蒙:将复杂的学术讨论带入公共话语,影响政策制定
- 紧迫感:强调窗口正在关闭,需要立即行动
7.2 需要警惕的风险
同时,我们也需要警惕赫拉利论述可能带来的风险:
技术决定论:过度强调技术的不可避免性,可能削弱人类能动性。技术发展的方向不是预定的,而是可以通过社会选择影响的。
精英视角:达沃斯论坛本身代表全球精英,赫拉利的分析可能反映了这一群体的焦虑,而忽视了其他群体的经验和需求。
西方中心主义:分析主要基于西方哲学传统和硅谷的技术发展,可能忽视其他文化对人类-技术关系的不同理解。
悲观主义的自我实现:如果我们相信人类注定被AI超越,可能会放弃抵抗和塑造未来的努力,从而真的导致这一结果。
7.3 开放的未来
赫拉利的警告是重要的,但不应被视为不可改变的预言。未来仍然是开放的,取决于我们今天的选择:
我们可以选择:
- 建立有效的AI治理机制
- 投资于教育和社会安全网
- 重新定义人类价值和意义
- 发展人机协作而非竞争的模式
- 确保AI发展服务于公共利益而非仅仅是商业利益
我们也可能失败:
- 国家竞争阻碍国际合作
- 商业利益主导技术发展方向
- 社会分裂加剧,"无用阶级"出现
- 人类逐渐丧失自主性和意义感
7.4 每个人的责任
赫拉利在2026年演讲中提出的问题——“你的国家会承认人工智能移民为法律意义上的人吗?”——不仅是对领导者的质问,也是对每个人的质问。
作为公民,我们需要:
- 理解AI的能力和风险
- 参与关于AI治理的公共讨论
- 要求政府和企业对AI负责
- 在日常生活中做出有意识的技术选择
作为教育者和家长,我们需要:
- 帮助下一代发展批判性思维和情感智能
- 培养对AI的健康态度——既不恐惧也不盲目崇拜
- 保护儿童免受AI过早和过度影响
作为专业人士,我们需要:
- 在各自领域思考AI的影响
- 发展与AI协作的新模式
- 坚持人类价值和伦理标准
作为人类,我们需要:
- 重新发现和珍视人类经验的独特性
- 培养AI难以复制的能力(关怀、创造、审美、伦理判断)
- 在不确定性中保持希望和能动性
7.5 最后的思考:对话的延续
赫拉利在2026年演讲中提到,达沃斯的核心是对话——“你可以通过对话改变世界”。他质疑:在AI时代,这一理念是否仍然有效?
或许,答案恰恰在于:正是因为AI威胁到语言和对话的人类主宰权,我们更需要坚持对话的价值。
对话不仅是信息交换,更是:
- 相互理解:试图进入他人的视角
- 共同创造:在交流中产生新的意义
- 情感连接:通过语言建立人际纽带
- 民主实践:通过讨论达成共识
这些是AI(至少目前)难以复制的。即使AI能够完美模拟对话的形式,它能否参与真正的对话——在其中冒险、脆弱、改变——仍然是开放的问题。
因此,我们的任务不是放弃对话,而是深化对话:
- 不仅讨论AI能做什么,更讨论我们想要什么样的未来
- 不仅在精英论坛上对话,更在社区、学校、家庭中对话
- 不仅在人类之间对话,也探索与AI对话的新形式
- 不仅用语言对话,也通过艺术、行动、关怀等方式对话
赫拉利的警告是一个邀请——邀请我们进行关于人类未来最重要的对话。这场对话才刚刚开始,结局尚未书写。而我们每个人,都是这场对话的参与者和共同作者。
参考来源:
[1]: World Economic Forum (2020). “Read Yuval Harari’s blistering warning to Davos in full”
[2]: Singjupost (2026). “Yuval Noah Harari’s Remarks @WEF DAVOS 2026 Transcript”
[3]: Facebook/DeepNetGroup (2018). “Historian and philosopher Yuval Noah Harari discusses data control”
[4]: Reason and Meaning (2020). “Yuval Harari Issues Warning at Davos 2020”
更多推荐


所有评论(0)