从厨房做菜到AI开发:超易懂的RAG/Agent/MCP/Skill/AI技术全家桶(建议收藏)
这篇文章使用厨房做菜的比喻,形象地解释了AI开发中的关键概念:RAG(菜谱库)、Agent(总指挥)、MCP(标准接口)、Skill(具体厨艺)和AI应用(最终成品)。文章分析了各技术的优缺点、适用场景及组合方式,为AI开发者提供了清晰的入门指南和实战建议,强调没有最好的技术,只有最合适的技术。
这篇文章使用厨房做菜的比喻,形象地解释了AI开发中的关键概念:RAG(菜谱库)、Agent(总指挥)、MCP(标准接口)、Skill(具体厨艺)和AI应用(最终成品)。文章分析了各技术的优缺点、适用场景及组合方式,为AI开发者提供了清晰的入门指南和实战建议,强调没有最好的技术,只有最合适的技术。
引言:
大家好!作为一名AI开发者,我曾经都被这些名词搞晕了:RAG、Agent、MCP、Skill、AI应用…相信有不少人和我一样也有这个困惑吧,所以我一直在研究,这些到底是什么?怎么用?什么时候用?总算搞清楚了,但是想要表达清楚又不太容易,我想着大家天天要做饭吃饭,那就用做一顿晚饭的比喻,把这些概念讲得明明白白吧!
厨房里的AI技术家族
想象一下,你要做一顿西红柿炒蛋盖浇饭,整个厨房就是你的AI系统:
1. RAG:你的私人菜谱库
它是什么?
就是你的“菜谱和食材指南”(知识库)
- 一本专门告诉你“西红柿炒蛋怎么做”的菜谱书
- 你不会瞎做,而是查菜谱+看冰箱里有什么食材,然后照着做
- **核心:**查资料,按资料做,不乱来
- **举例:**你想做菜但不会做,翻菜谱看到:“西红柿2个,鸡蛋3个,先炒鸡蛋后放西红柿…”
RAG在电脑里长什么样?(文件结构)

什么时候用它?
- 当用户问:“宫保鸡丁怎么做?”
- 当员工问:“公司年假制度是什么?”
- 当客户问:“你们产品有哪些功能?”
优点:回答准确,不胡编乱造
缺点:只会查资料,不会实际操作
2. Agent:厨房总指挥
它是什么?
就是你的“大脑和总指挥”
- 它收到任务“做一顿晚饭”后,会自己动脑子规划:
-
1.先看看菜谱(RAG)
2.安排步骤:先煮饭(因为时间长)→ 同时切菜 → 打鸡蛋 → 开火炒…
3.指挥你的手:现在用“切菜”技能,现在用“炒菜”技能
- **核心:**会思考、会计划、会指挥
- **举例:**你妈说“去做饭”,你的大脑自动开始想先做什么后做什么,并指挥身体各部分行动
Agent在电脑里长什么样?(文件结构)

示例:
你是智能厨房总管,负责协调整个厨房。 当接到做菜任务时,你需要: 1. 先查菜谱(RAG) 2. 分解步骤:备菜→烹饪→装盘 3. 调用相应技能:切菜Skill、炒菜Skill等 4. 监控全过程,确保菜品质量
什么时候用它?
- 用户说:“帮我规划一次旅行”
- 老板说:“自动处理这批客户咨询”
- 需要完成一个多步骤的复杂流程
优点:智能化、自动化、能处理复杂任务
缺点:复杂、需要精心设计、调试困难
3. MCP:厨房标准化接口
它是什么?
就是“标准的厨房插座和锅具接口”
- **想象:**你厨房墙上有个标准插座
- 电饭煲、电磁炉、微波炉…所有电器的插头都能插上去
- 没有MCP的混乱情况:
- 电饭煲要用圆孔插座
- 电磁炉要用方孔插座
- 微波炉要用三角插座
- 你得为每个电器准备不同插座,累死了!
- 有MCP的好处:
- 所有电器都按一个标准做插头
- 所有插座都按一个标准做
- 想用什么电器,直接插上就用
- **举例:**就像手机的Type-C接口,充电、传数据、连耳机都用这一个口
MCP在电脑里长什么样?(文件结构)

什么时候用它?
- 厨房有10种不同品牌的电器
- 新买的电器想快速接入系统
- 不想为每个电器写一套控制代码
优点:标准化、易扩展、维护简单
缺点:前期需要设计标准,有学习成本
4. Skill:你的具体厨艺
它是什么?
就是你掌握的“一项具体厨艺”
- 每个技能都是独立的:
- 技能1:切菜
- 技能2:打鸡蛋
- 技能3:开火炒菜
- 技能4:煮米饭
- **特点:**一个技能只做一件事,但很专业
- 举例:“切菜”这个技能,不管切西红柿还是切黄瓜,都是同一个技能
Skill在电脑里长什么样?(文件结构)

什么时候用它?
- 需要执行一个具体的、独立的任务
- 比如:翻译一句话、生成一张图、发送一封邮件
优点:专业、高效、可复用
缺点:只能做一件事,没有大局观
5. AI应用:最终的晚餐
它是什么?
就是你要做的“一顿晚饭”本身
- 你想做的具体饭菜:比如“西红柿炒蛋盖浇饭”
- 这就是用户最终看到和吃到的东西,用到的完整产品
- **举例:**你最后端上桌的那盘热气腾腾的西红柿炒蛋饭
AI应用在电脑里长什么样?(文件结构)

优点:功能多,综合性强,UI界面美观,用户操作便利
缺点:需要花很多时间去开发和维护,项目时间长
技术对比表:谁擅长做什么?
| 技术工具 | 像厨房里的什么 | 擅长什么 | 不擅长什么 | 什么时候用 |
| RAG | 菜谱书 | 准确回答问题,基于事实 | 实际操作,执行任务 | 需要查询知识库时 |
| Skill | 具体厨艺 | 执行单一任务,专业高效 | 复杂规划,多任务协调 | 需要做具体事情时 |
| Agent | 厨房总管 | 复杂任务规划,智能决策 | 具体操作(它指挥别人干) | 需要自动化复杂流程时 |
| MCP | 标准插座 | 统一接口,易于扩展 | 具体功能实现 | 需要连接多种工具时 |
| AI应用 | 整桌宴席 | 完整用户体验,端到端解决 | 底层技术细节 | 交付最终产品时 |
从上面的介绍就能看出,这些技术工具大部分情况下都不是单独使用的,而是互相组合使用,现在就看看什么情况下怎么搭配它们使用:
多工具组合使用:AI厨房的协作场景
场景1:智能客服系统(初级厨房)

技术组合:AI应用 + RAG
场景2:个人智能助理(中级厨房)

技术组合:AI应用 + Agent + 多个Skills + MCP
场景3:企业智能平台(米其林三星厨房)

技术组合:AI应用 + 多个Agents + 多个RAGs + 大量Skills + MCP
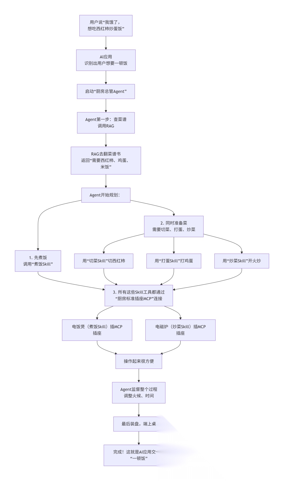
如果上面的流程图还是没看明白,就看看这个:
一个完整流程例子
任务:做西红柿炒蛋盖浇饭

AI工具搭配选择指南:你的厨房需要什么?
首先,请问自己这几个问题:
-
你要解决什么问题?
-
只是回答知识性问题? → 用RAG
-
要自动化一个具体流程? → 用Agent
-
要连接多个外部工具? → 用MCP
-
要交付完整产品? → 做AI应用
-
你的用户是谁?
-
内部员工查资料? → RAG系统
-
普通用户用助手? → Agent + 简单界面
-
企业客户要平台? → 完整AI应用
-
你的技术团队如何?
-
新手入门:从做一个Skill开始
-
有点经验:尝试Agent + 几个Skills
-
专业团队:考虑MCP标准化 + 多个Agents
决策流程图:

实战建议:
第一步:做个番茄钟(最小可行性产品)
- 目标:一个能回答“现在几点”的Skill
- 文件:一个
time_skill.py,一个skill.json - 收获:理解Skill的基本结构
第二步:升级为厨房计时器(添加功能)
- 目标:能定时、能报时、能倒计时
- 方法:完善你的time_skill,增加功能
- 收获:掌握Skill的扩展方法
第三步:请个厨房助手(引入Agent)
- 目标:让Agent能根据你的指令使用计时器
- 方法:创建一个简单Agent,调用time_skill
- 收获:理解Agent如何协调Skills
第四步:统一厨房设备(加入MCP)
- 目标:让Agent还能控制电饭煲、微波炉
- 方法:用MCP标准接入这些设备
- 收获:掌握标准化接口的价值
第五步:开家智能餐厅(完成AI应用)
- 目标:做一个完整的智能厨房APP
- 方法:加上用户界面,打包所有功能
- 收获:完成端到端的AI产品开发
常见误区提醒
❌ 错误观念:
- “我必须用最复杂的技术”
- “Agent能解决一切问题”
- “MCP太麻烦了,不如直接写代码”
✅ 正确观念:
- 用最简单的方案解决最核心的问题
- 技术是工具,合适最重要
- 从简单开始,逐步复杂化
常见问题解答
Q:我该先学哪个?
A:学习路径建议:
- 先学做Skill(最简单,能立即看到效果)
- 再学用Agent调用Skill(理解协调配合)
- 然后学MCP标准化(让系统更专业)
- 最后学整合成AI应用(完成完整产品)
Q:小型项目需要MCP吗?
A:看发展预期:
- 确定只会用2-3个工具 → 可以不用MCP
- 未来可能扩展到5个以上工具 → 建议用MCP
- 团队开发,需要标准化 → 一定要用MCP
Q:一个AI应用能有多少个Agent?
A:根据功能模块划分:
- 简单应用:1个Agent(全能型)
- 中等应用:2-5个Agent(按功能分)
- 复杂应用:5-20个Agent(微服务架构)
- 超大型应用:20+个Agent(需要中央协调器)
结语:AI开发就像做菜
AI技术本身并不神秘,它们就像厨房里的各种工具:
-
RAG是你的菜谱书,保证你不乱做
-
Agent是你的厨师长,负责统筹协调
-
MCP是你的标准灶台,让所有锅具通用
-
Skill是你的刀工火候,决定基本功
-
AI应用是你端出的菜品,最终要让人满意
记住:没有最好的技术,只有最合适的技术。根据你的"食客"(用户)需求,选择对的"厨具"(技术),才能做出美味的"菜肴"(产品)。
现在,去你的AI厨房大展身手吧!先从炒个最简单的"蛋炒饭"开始,慢慢你就会成为AI厨房的米其林大厨!
如何系统的学习大模型 AI ?
由于新岗位的生产效率,要优于被取代岗位的生产效率,所以实际上整个社会的生产效率是提升的。
但是具体到个人,只能说是:
“最先掌握AI的人,将会比较晚掌握AI的人有竞争优势”。
这句话,放在计算机、互联网、移动互联网的开局时期,都是一样的道理。
我在一线互联网企业工作十余年里,指导过不少同行后辈。帮助很多人得到了学习和成长。
我意识到有很多经验和知识值得分享给大家,也可以通过我们的能力和经验解答大家在人工智能学习中的很多困惑,所以在工作繁忙的情况下还是坚持各种整理和分享。但苦于知识传播途径有限,很多互联网行业朋友无法获得正确的资料得到学习提升,故此将并将重要的AI大模型资料包括AI大模型入门学习思维导图、精品AI大模型学习书籍手册、视频教程、实战学习等录播视频免费分享出来。
一直在更新,更多的大模型学习和面试资料已经上传带到CSDN的官方了,有需要的朋友可以扫描下方二维码免费领取【保证100%免费】👇👇

01.大模型风口已至:月薪30K+的AI岗正在批量诞生

2025年大模型应用呈现爆发式增长,根据工信部最新数据:
国内大模型相关岗位缺口达47万
初级工程师平均薪资28K(数据来源:BOSS直聘报告)
70%企业存在"能用模型不会调优"的痛点
真实案例:某二本机械专业学员,通过4个月系统学习,成功拿到某AI医疗公司大模型优化岗offer,薪资直接翻3倍!
02.大模型 AI 学习和面试资料
1️⃣ 提示词工程:把ChatGPT从玩具变成生产工具
2️⃣ RAG系统:让大模型精准输出行业知识
3️⃣ 智能体开发:用AutoGPT打造24小时数字员工
📦熬了三个大夜整理的《AI进化工具包》送你:
✔️ 大厂内部LLM落地手册(含58个真实案例)
✔️ 提示词设计模板库(覆盖12大应用场景)
✔️ 私藏学习路径图(0基础到项目实战仅需90天)






第一阶段(10天):初阶应用
该阶段让大家对大模型 AI有一个最前沿的认识,对大模型 AI 的理解超过 95% 的人,可以在相关讨论时发表高级、不跟风、又接地气的见解,别人只会和 AI 聊天,而你能调教 AI,并能用代码将大模型和业务衔接。
- 大模型 AI 能干什么?
- 大模型是怎样获得「智能」的?
- 用好 AI 的核心心法
- 大模型应用业务架构
- 大模型应用技术架构
- 代码示例:向 GPT-3.5 灌入新知识
- 提示工程的意义和核心思想
- Prompt 典型构成
- 指令调优方法论
- 思维链和思维树
- Prompt 攻击和防范
- …
第二阶段(30天):高阶应用
该阶段我们正式进入大模型 AI 进阶实战学习,学会构造私有知识库,扩展 AI 的能力。快速开发一个完整的基于 agent 对话机器人。掌握功能最强的大模型开发框架,抓住最新的技术进展,适合 Python 和 JavaScript 程序员。
- 为什么要做 RAG
- 搭建一个简单的 ChatPDF
- 检索的基础概念
- 什么是向量表示(Embeddings)
- 向量数据库与向量检索
- 基于向量检索的 RAG
- 搭建 RAG 系统的扩展知识
- 混合检索与 RAG-Fusion 简介
- 向量模型本地部署
- …
第三阶段(30天):模型训练
恭喜你,如果学到这里,你基本可以找到一份大模型 AI相关的工作,自己也能训练 GPT 了!通过微调,训练自己的垂直大模型,能独立训练开源多模态大模型,掌握更多技术方案。
到此为止,大概2个月的时间。你已经成为了一名“AI小子”。那么你还想往下探索吗?
- 为什么要做 RAG
- 什么是模型
- 什么是模型训练
- 求解器 & 损失函数简介
- 小实验2:手写一个简单的神经网络并训练它
- 什么是训练/预训练/微调/轻量化微调
- Transformer结构简介
- 轻量化微调
- 实验数据集的构建
- …
第四阶段(20天):商业闭环
对全球大模型从性能、吞吐量、成本等方面有一定的认知,可以在云端和本地等多种环境下部署大模型,找到适合自己的项目/创业方向,做一名被 AI 武装的产品经理。
- 硬件选型
- 带你了解全球大模型
- 使用国产大模型服务
- 搭建 OpenAI 代理
- 热身:基于阿里云 PAI 部署 Stable Diffusion
- 在本地计算机运行大模型
- 大模型的私有化部署
- 基于 vLLM 部署大模型
- 案例:如何优雅地在阿里云私有部署开源大模型
- 部署一套开源 LLM 项目
- 内容安全
- 互联网信息服务算法备案
- …
学习是一个过程,只要学习就会有挑战。天道酬勤,你越努力,就会成为越优秀的自己。
如果你能在15天内完成所有的任务,那你堪称天才。然而,如果你能完成 60-70% 的内容,你就已经开始具备成为一名大模型 AI 的正确特征了。
这份完整版的大模型 AI 学习资料已经上传CSDN,朋友们如果需要可以微信扫描下方CSDN官方认证二维码免费领取【保证100%免费】

更多推荐



所有评论(0)