一文掌握大模型AI在行政管理中的高效应用技巧
大模型AI在行政管理中的应用探索 随着ChatGPT、DeepSeek等大模型AI的快速发展,其在行政管理领域的应用价值日益凸显。本文通过实际案例展示了AI在文档处理(自动起草会议通知、文件校对)、文本分析(内容提炼)、表格制作与处理、数据可视化(生成思维导图)、信息查询和政策解读等场景中的应用效果。 实践表明,大模型AI能显著提升行政工作效率,但需注意其仍存在代码漏洞、知识库污染和信息安全风险,
近年以来,随着人工智能技术的飞速发展,大模型(Large Language Models, LLMs)横空出世,中美等科技大国均研发了如ChatGPT、DeepSeek等大模型AI,并持续升级完善,呈现出千帆竞发的竞争态势。
大模型AI作为当前最前沿的技术之一,正在逐步改变我们的工作方式。**在行政管理场景下,如何充分发掘大模型AI作用,利用大模型AI提升行政效率,优化资源配置,**已经成为一个值得深入探讨的重要课题。

什么是大模型AI?
大模型AI是一种基于深度学习的自然语言处理模型,其核心是通过大量数据训练出的参数化语言模型。
这些模型具有强大的理解与生成能力,能够完成多种复杂的任务,包括文本分类、信息提取、对话交互、内容生成等。具有通用性(适应多种不同的应用场景)、高效性(自动化处理大量数据)、智能性(串联相关信息提供更精准的决策支持)。
大模型AI
在行政管理中的应用场景
(以DeepSeek等AI为例)
在科技行政管理部门中,有大量的文件处理、数据分析、信息咨询等工作,通过AI大模型工具可以有效提升工作效率,接下来笔者将以DeepSeek等大模型AI为例,通过几个场景简要介绍并演示相关功能。
文档处理
在日常行政管理工作中,有大量诸如通知起草、信息摘要、表格制作等文档处理工作,通过AI工具可以快速进行初步处理。
文件起草
可以通过输入不同要求生成各类文字材料(通知、邮件、报告、预案等),这里以会议通知为例。
输入要求(起草会议通知)、时间(3月1日上午8点)、内容(布置工作与政策培训、参会人员)、注意事项(提前十分钟入场)→AI分析处理输入内容→AI输出格式规范的文本→人工补充完善,完成通知起草

操作演示
文件校对
上传文件→输入要求(对文件进行纠错)→AI输出文件错误和修改建议


该文件出现前后内容不统一、错别字、重复字、语句不通顺等问题,AI通过分析已经指出文档大部分存在的问题并提出修改建议(值得注意的是由于代码编写等原因AI无法识别重复字(各县区区),因此还需再进行人工校对)
(注:在处理以上所有信息数据中请注意安全保密,避免出现信息泄露。)
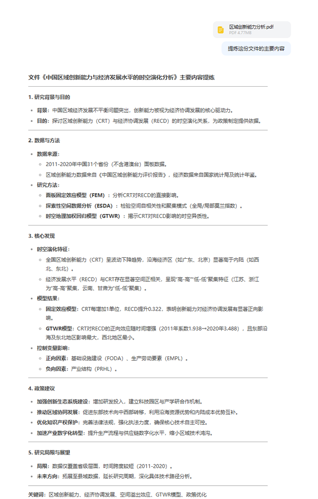
文本分析
上传文件→输入要求(提炼主要内容)→AI进行分析并以条目式输出主要内容

表格制作
上传文字材料→输入要求(生成数据表格)→AI对数据进行分类并输出数据表→复制粘贴至表格文件



文本数据转化为表格数据
方便数据计算与排列对比
表格处理
上传Excel表格→输入处理要求(排列、计算、分类等)→AI对数据进行分类并处理→输出结果并提供操作说明

可视化处理
通过输入不同要求对文字材料、数据材料进行可视化处理(思维导图、折线图、饼状图等),这里以文字材料转化思维导图为例。
上传文字材料→输入要求(制作思维导图)→AI对材料进行分析并输出思维导图


大段文字阅读效果不佳,将文字材料转化为思维导图,进一步提升阅读效率
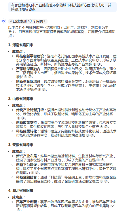
信息查询
通过DeepSeek的智能问答系统,快速筛选出相关政策信息。
输入要求(河南省有哪些科技创新政策?)→AI联网搜索并将结果整理输出→进一步输入要求(政策来源文件?)→AI在上次输出结果基础上进行补充
通过问答系统查询学习先进地区优秀政策




进行复杂提问,为调研学习等活动提供参考
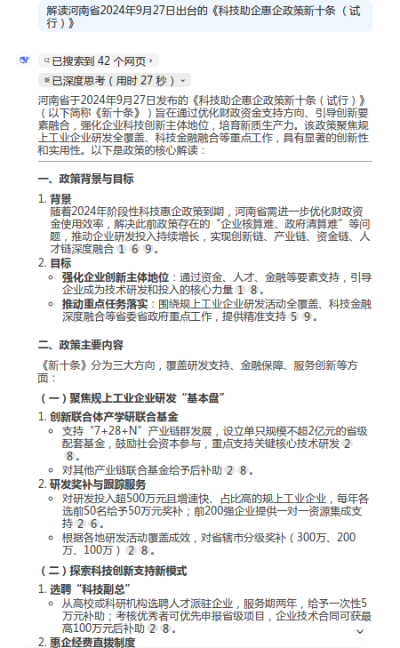
政策解读
通过AI对政策进行解读,提取关键信息。
输入要求(解读+政策信息(出台时间、名称、文号等))→AI联网搜索相关内容并结合自身理解→输出政策解读

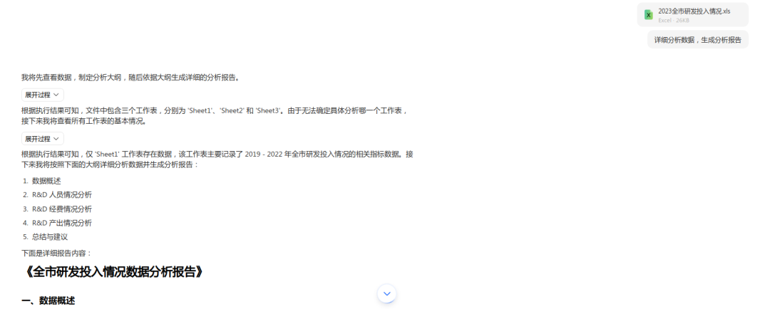
数据分析
通过AI对数据表格进行分析。
上传数据表格→提出要求(分析数据并形成数据报告)→AI对表格进行扫描并制定分析大纲→AI列举数据并进行分析→形成数据趋势图等可视化内容

制定分析大纲

列举数据并进行推测

形成变化趋势图
以上是DeepSeek等大模型AI在行政管理情景下的一些简单应用,随着这项技术的逐步改进,应用场景将不断拓宽,并进一步优化行政管理资源,提升工作效率。
同时值得注意的是,由于这项技术仍处于起步阶段,存在着代码漏洞、知识库污染、存在泄密风险等问题,在使用时要对信息进行仔细甄别和求证。
如何系统的学习大模型 AI ?
由于新岗位的生产效率,要优于被取代岗位的生产效率,所以实际上整个社会的生产效率是提升的。
但是具体到个人,只能说是:
“最先掌握AI的人,将会比较晚掌握AI的人有竞争优势”。
这句话,放在计算机、互联网、移动互联网的开局时期,都是一样的道理。
我在一线互联网企业工作十余年里,指导过不少同行后辈。帮助很多人得到了学习和成长。
我意识到有很多经验和知识值得分享给大家,也可以通过我们的能力和经验解答大家在人工智能学习中的很多困惑,所以在工作繁忙的情况下还是坚持各种整理和分享。但苦于知识传播途径有限,很多互联网行业朋友无法获得正确的资料得到学习提升,故此将并将重要的AI大模型资料包括AI大模型入门学习思维导图、精品AI大模型学习书籍手册、视频教程、实战学习等录播视频免费分享出来。
一直在更新,更多的大模型学习和面试资料已经上传带到CSDN的官方了,有需要的朋友可以扫描下方二维码免费领取【保证100%免费】👇👇

01.大模型风口已至:月薪30K+的AI岗正在批量诞生

2025年大模型应用呈现爆发式增长,根据工信部最新数据:
国内大模型相关岗位缺口达47万
初级工程师平均薪资28K(数据来源:BOSS直聘报告)
70%企业存在"能用模型不会调优"的痛点
真实案例:某二本机械专业学员,通过4个月系统学习,成功拿到某AI医疗公司大模型优化岗offer,薪资直接翻3倍!
02.大模型 AI 学习和面试资料
1️⃣ 提示词工程:把ChatGPT从玩具变成生产工具
2️⃣ RAG系统:让大模型精准输出行业知识
3️⃣ 智能体开发:用AutoGPT打造24小时数字员工
📦熬了三个大夜整理的《AI进化工具包》送你:
✔️ 大厂内部LLM落地手册(含58个真实案例)
✔️ 提示词设计模板库(覆盖12大应用场景)
✔️ 私藏学习路径图(0基础到项目实战仅需90天)






第一阶段(10天):初阶应用
该阶段让大家对大模型 AI有一个最前沿的认识,对大模型 AI 的理解超过 95% 的人,可以在相关讨论时发表高级、不跟风、又接地气的见解,别人只会和 AI 聊天,而你能调教 AI,并能用代码将大模型和业务衔接。
- 大模型 AI 能干什么?
- 大模型是怎样获得「智能」的?
- 用好 AI 的核心心法
- 大模型应用业务架构
- 大模型应用技术架构
- 代码示例:向 GPT-3.5 灌入新知识
- 提示工程的意义和核心思想
- Prompt 典型构成
- 指令调优方法论
- 思维链和思维树
- Prompt 攻击和防范
- …
第二阶段(30天):高阶应用
该阶段我们正式进入大模型 AI 进阶实战学习,学会构造私有知识库,扩展 AI 的能力。快速开发一个完整的基于 agent 对话机器人。掌握功能最强的大模型开发框架,抓住最新的技术进展,适合 Python 和 JavaScript 程序员。
- 为什么要做 RAG
- 搭建一个简单的 ChatPDF
- 检索的基础概念
- 什么是向量表示(Embeddings)
- 向量数据库与向量检索
- 基于向量检索的 RAG
- 搭建 RAG 系统的扩展知识
- 混合检索与 RAG-Fusion 简介
- 向量模型本地部署
- …
第三阶段(30天):模型训练
恭喜你,如果学到这里,你基本可以找到一份大模型 AI相关的工作,自己也能训练 GPT 了!通过微调,训练自己的垂直大模型,能独立训练开源多模态大模型,掌握更多技术方案。
到此为止,大概2个月的时间。你已经成为了一名“AI小子”。那么你还想往下探索吗?
- 为什么要做 RAG
- 什么是模型
- 什么是模型训练
- 求解器 & 损失函数简介
- 小实验2:手写一个简单的神经网络并训练它
- 什么是训练/预训练/微调/轻量化微调
- Transformer结构简介
- 轻量化微调
- 实验数据集的构建
- …
第四阶段(20天):商业闭环
对全球大模型从性能、吞吐量、成本等方面有一定的认知,可以在云端和本地等多种环境下部署大模型,找到适合自己的项目/创业方向,做一名被 AI 武装的产品经理。
- 硬件选型
- 带你了解全球大模型
- 使用国产大模型服务
- 搭建 OpenAI 代理
- 热身:基于阿里云 PAI 部署 Stable Diffusion
- 在本地计算机运行大模型
- 大模型的私有化部署
- 基于 vLLM 部署大模型
- 案例:如何优雅地在阿里云私有部署开源大模型
- 部署一套开源 LLM 项目
- 内容安全
- 互联网信息服务算法备案
- …
学习是一个过程,只要学习就会有挑战。天道酬勤,你越努力,就会成为越优秀的自己。
如果你能在15天内完成所有的任务,那你堪称天才。然而,如果你能完成 60-70% 的内容,你就已经开始具备成为一名大模型 AI 的正确特征了。
这份完整版的大模型 AI 学习资料已经上传CSDN,朋友们如果需要可以微信扫描下方CSDN官方认证二维码免费领取【保证100%免费】

更多推荐


所有评论(0)