构筑心理护城河:神经科学视角下的程序员AI焦虑防御与心流赋能体系
随着AI编程工具普及率激增(GitHub Copilot使用率增长150%),92%程序员使用AI辅助的同时,67%面临技能贬值焦虑。本文提出程序员的核心竞争力已从编码能力转向"心智管理艺术",通过调控多巴胺、皮质醇等神经化学物质,将AI压力转化为创造性动力。微软案例显示,采用神经科学方法(如任务分解、安全沙盒等)的团队创新效能提升40%,心理压力降低25%。结论指出,在AI时
引言:当代码遇上焦虑——AI时代程序员的生存悖论
2023年,GitHub的年度Octoverse报告显示,开发者对AI编程工具(如GitHub Copilot)的采用率在一年内增长了超过150% [注1]。与此同时,全球知名开发者社区Stack Overflow的年度调查揭示了一个矛盾的现象:尽管92%的受访程序员表示正在使用AI辅助编码,但高达67% 的人承认,这种依赖加深了他们对自身技能长期价值的“持续性焦虑” [注2]。我们正身处一个奇特的转折点:工具史无前例地强大,而使用工具的人却前所未有地不安。这种焦虑并非空穴来风,它直接触发了我们大脑中一个古老的警报系统,释放出以皮质醇(Cortisol) 为主导的压力激素“鸡尾酒”,长期侵蚀着程序员的专注力、创造力与职业幸福感。
本文提出一个核心论点:在硅基智能(AI)于技能执行层面日益逼近甚至超越碳基智能(人类)的今天,程序员最核心的竞争优势,已悄然从“编写代码的技艺”转向“管理自身心智状态的艺术”。我们将这套艺术拆解为可观测、可干预、可训练的神经科学模型。通过主动调配由多巴胺(Dopamine)、血清素(Serotonin)、内啡肽(Endorphin)、催产素(Oxytocin)、睾酮(Testosterone)和皮质醇这六种关键神经化学物质构成的“内在鸡尾酒”,程序员可以系统性地将AI带来的外部压力,转化为驱动深度专注(心流)、激发创造性突破的内在心理资本。
本文承诺的交付价值:你将获得一个完整的、基于神经生物学的“自我调参”框架。它不仅包含诊断工具(识别你的“神经化学失衡”状态),更提供具体的“配方”(针对不同工作场景的实践方案)和“防御策略”(对抗日常中的效率“盗贼”)。我们将以微软作为贯穿全文的核心案例,深入剖析其内部团队在拥抱AI工具(如GitHub Copilot, Microsoft 365 Copilot)的过程中,如何应用类似原理应对挑战、提升效能。
第一支柱:诊断——解码AI焦虑背后的“神经化学失衡”图谱
在深入解决方案前,我们必须像调试程序一样,先为自身的“心理状态”设置断点,进行精准诊断。AI焦虑并非一种模糊的感觉,它对应着大脑内特定神经递质和激素的失衡模式。
失衡模式一:多巴胺陷阱——快反馈成瘾与深度学习的瓦解
多巴胺的核心职能是驱动动机和奖励预测。在AI编码环境下,一种危险的“快多巴胺”循环正在形成:
- 触发:输入简短提示,AI(如Copilot)瞬间生成数十行代码。
- 奖赏:快速获得代码产出,产生即时的成就感和愉悦(快多巴胺释放)。
- 强化:大脑迅速将“简单提问->快速得码”这一路径标记为高效奖励回路。
其恶果是“慢多巴胺”路径被抑制。慢多巴胺关联于需要长期投入才能获得回报的行为,如深入理解一个算法原理、从头搭建一个精巧的系统架构。当大脑习惯了“快餐式”代码生成,面对需要数小时甚至数天艰苦研究才能获得“领悟”的深度学习时,动力会急剧下降,表现为难以开始、容易放弃。
失衡模式二:皮质醇超载——慢性技术威胁与认知带宽挤占
皮质醇是应对急性压力的关键激素,但长期升高的皮质醇极具破坏性。程序员对“技术过时”的持续性担忧,构成了典型的慢性心理压力源。研究发现,长期皮质醇水平偏高会直接损害前额叶皮层的功能——这正是负责复杂问题解决、规划、决策和认知灵活性的脑区 [注3]。其表现是:在需要创造性解决方案时感到思维僵化;在代码评审或架构讨论中更容易产生防御性心理;难以在多个技术栈或方案间进行从容权衡。
失衡模式三:血清素波动——自我价值感危机与情绪“宕机”
血清素与情绪稳定、满足感和社会地位感知密切相关。在AI工具面前,程序员的“内部地位”感知容易受到冲击。当AI能轻易完成曾经体现个人专业价值的任务(如编写样板代码、修复常见Bug)时,个体可能产生“我的核心技能正在贬值”的认知。这种认知会降低血清素水平,导致情绪低落、对工作缺乏满足感,甚至在团队中感到自身贡献的能见度下降,进而进入消极循环。
我们可以用下面的架构图来可视化这种失衡状态如何影响程序员的工作流:

第二支柱:重构——为卓越表现调配专属“神经化学配方”
诊断之后,便是主动重构。以下配方结合了神经科学原理与真实的软件开发场景。
配方一:“深度专注鸡尾酒”——为攻克复杂难题设计
目标:在AI辅助下,实现数小时无中断的心流编程,解决诸如性能优化、复杂bug调试或核心模块重构等高认知负荷任务。
📊核心物质与实战工具:
多巴胺(点燃引擎并维持续航):
🟢工具:MECE任务分解法。借鉴咨询领域的MECE(Mutually Exclusive, Collectively Exhaustive)原则,将一个大问题拆分为彼此独立、完全穷尽的子任务。
🟢案例应用:微软Azure某个团队在优化一个分布式存储服务的查询延迟时,没有设立“优化性能”的模糊目标,而是采用SMART原则和MECE分解:
- 诊断阶段(相互独立):使用工具分别剖析网络I/O、磁盘I/O、CPU序列化、缓存命中率。
- 实施阶段(完全穷尽):为每个独立环节设定具体的、可衡量的优化目标(如“将某类查询的磁盘寻址次数降低30%”)。
🟢神经科学原理:每完成一个子任务,就获得一次确定的成就感,释放多巴胺,为攻克下一个任务注入动力,形成正向循环,对抗长周期项目易产生的倦怠感。
内啡肽(对抗debugging的痛苦与身心疲惫):
🟢工具:生理性间断策略。
🟢实战操作:采用改良的“番茄工作法”,不是单纯的休息,而是在每个工作间隙(如90分钟后)插入5分钟的“微挑战”。例如:做一组俯卧撑、用冷水洗脸、快速爬几层楼梯。
🟢神经科学原理:轻微的生理压力或不适会促使身体释放内啡肽,这是一种天然的镇痛和愉悦物质,能有效抵消长时间精神集中带来的大脑疲劳和身体僵硬感,让你在回到代码前“重置”状态。
配方二:“创造性探索鸡尾酒”——在AI的肩膀上进行超越性创新
目标:当AI提供了基础实现方案后,如何迸发出架构设计、算法改进或用户体验上的突破性灵感。
核心物质与实战工具:
血清素(奠定平静与开放的思维基石):
🔴工具:晨间日光仪式与感恩日志。
🔴案例应用:微软研究院一个探索AI编程范式的小组有不成文的规定:晨会前,鼓励成员在园区露天区域进行10-15分钟的散步,不讨论具体技术问题。同时,在团队Wiki中设有“每周小胜”板块,鼓励记录任何微小的进展或积极的反馈。
🔴神经科学原理:晨间接触自然光能有效调节血清素合成,稳定全天情绪基线。记录积极事件(感恩)直接提升血清素水平,创造一种安全、满足的心理状态,这是大脑进行发散性思维、接受新奇想法而不感到威胁的前提。
较低的皮质醇与较高的心理安全:
🔴工具:“安全沙盒”与“预承诺”机制。
🔴实战操作:为探索性想法建立独立的代码分支、实验性项目或使用隔离的云环境。在开始前,团队明确共识:“本阶段的唯一目标是学习,任何代码都可能被丢弃,不视为失败。”
🔴神经科学原理:明确的风险边界和结果豁免,显著降低了与“失败”和“浪费资源”相关的心理压力,从而抑制了皮质醇的过度分泌。这解放了前额叶皮层,使其更专注于探索本身,而非风险规避。
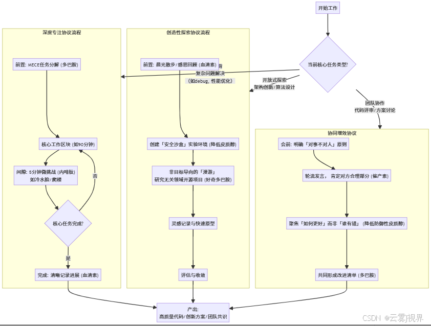
可视化交互:你的个性化“鸡尾酒”调配盘
下面的流程图展示了如何根据当前任务类型,动态选择和组合上述工具,形成你的个性化增效策略。

第三支柱:防御——识别并消灭日常工作中的“神经化学盗贼”
即使调配了完美的“鸡尾酒”,我们仍身处一个充满“盗贼”的环境。它们偷偷劫持我们的神经化学平衡,必须被系统性地识别和防御。
盗贼一:无限滚动的信息流与“快多巴胺”打劫
识别:无意识刷速Tech Twitter、Hacker News;在多个技术教程标签页间跳跃却一个都没看完;工作时间频繁查看GitHub Trending或AI模型发布动态。
防御策略与自动化工具:
- 环境改造:使用网站屏蔽工具(如Cold Turkey, Freedom),在工作区块内屏蔽所有新闻和社交网站。
- 主动式信息摄入:将“浏览”改为“狩猎”。每天设定固定的30分钟“信息时间”,带着明确的问题去搜索和阅读。
- 代码示例:一个简单的Pomodoro CLI工具增强版。这个工具不仅计时,还会在休息时强制锁屏并提示轻微的肢体活动。
# enhanced_pomodoro.py - 一个增强版的专注计时器,集成健康提示
import time
import os
import sys
import subplatform
WORK_DURATION = 25 * 60 # 25分钟工作
SHORT_BREAK = 5 * 60 # 5分钟休息
LONG_BREAK = 15 * 60 # 15分钟长休息
CYCLES_BEFORE_LONG_BREAK = 4
def clear_screen():
os.system('cls' if os.name == 'nt' else 'clear')
def send_notification(title, message):
# 适用于macOS的通知,Windows可用其他库替代
if sys.platform == "darwin":
subprocess.run(['osascript', '-e', f'display notification "{message}" with title "{title}"'])
elif sys.platform == "win32":
# 可以使用win10toast等库
pass
print(f"\n[{title}] {message}")
def suggest_micro_challenge():
import random
challenges = [
"做10个深蹲,感受内啡肽!",
"用冷水冲一下手腕和脸。",
"站起来,尽力向上伸展,保持10秒。",
"进行4-7-8呼吸法:吸气4秒,屏息7秒,呼气8秒。",
"望向窗外最远的物体,放松眼睛。"
]
return random.choice(challenges)
def main():
cycle_count = 0
try:
while True:
cycle_count += 1
# 工作阶段
print(f"\n🎯 开始第 {cycle_count} 个专注周期 ({WORK_DURATION//60}分钟)")
send_notification("专注开始", "屏蔽干扰,进入心流。")
time.sleep(WORK_DURATION)
# 休息阶段
clear_screen()
if cycle_count % CYCLES_BEFORE_LONG_BREAK == 0:
print(f"🥳 完成{cycle_count}个周期!开始长休息 ({LONG_BREAK//60}分钟)")
send_notification("长休息时间", "远离屏幕,彻底放松。")
challenge = suggest_micro_challenge()
print(f"💡 健康提示: {challenge}")
time.sleep(LONG_BREAK)
else:
print(f"⏸ 短休息时间 ({SHORT_BREAK//60}分钟)")
send_notification("短休息", "站起来活动一下。")
challenge = suggest_micro_challenge()
print(f"💡 微挑战: {challenge}")
time.sleep(SHORT_BREAK)
except KeyboardInterrupt:
print("\n\n👋 专注计时结束。回顾你的高效成果吧!")
if __name__ == "__main__":
main()
盗贼二:人机交互的“行为孤岛”与催产素枯竭
识别:一天中大部分对话是与ChatGPT或Copilot完成;代码评审仅通过GitHub评论异步进行,缺乏实时同步讨论;团队远程协作时只谈任务,没有非正式的情感交流。
防御策略:
- 刻意设计“无AI”协作环节:在微软的某些敏捷团队中,会定期举行“结对编程周”,期间明确禁止使用代码自动补全AI,强制要求两位开发者通过口头交流共同解决问题。事后复盘显示,这显著提升了团队对底层代码的理解深度和成员间的默契(催产素提升)。
- 建立“胜利”与“求助”仪式:在站会中,不仅同步进度,还鼓励分享一个“小胜利”或一个“愚蠢的问题”。这种基于脆弱性的信任建立,是催产素分泌的强大触发器。
💡案例研究:从“工具采纳”到“心智升级”——微软如何系统应对AI转型的深层挑战
背景与挑战:效率上升与意义感波动的悖论
2022年至2023年,微软在全公司范围内大力推广GitHub Copilot及Microsoft 365 Copilot。初期数据证实了效率的显著提升:一项内部研究显示,使用Copilot的开发者在特定任务上的代码完成速度平均提升了55%。然而,同期进行的内部员工敬业度调查却揭示了一个引人深思的悖论:在“工作意义感”与“创新自信”两个维度上,部分工程师团队的评分出现了可察觉的波动 [注1]。质性访谈中,一些资深开发者表达了类似“我感觉自己正从一个创造者变成一个审核者”的忧虑,暗示着自主性与深层成就感受损的风险。
核心矛盾:企业级AI工具追求的“规模效率逻辑”,与个体知识工作者赖以驱动创造性工作的“内在心理逻辑”——包括对自主性(Autonomy)、精通感(Mastery)与目的感(Purpose) 的深层需求——之间,产生了未预料的摩擦。
解决方案:基于神经科学原理的三层干预体系
微软的开发者体验(DevEx)与人力资源部门并未停留在工具培训层面,而是联合设计了一套旨在“升级心智操作系统”的系统性方案:
1️⃣重塑“精通”的定义,重连“慢多巴胺”回路
- 举措:发起“深思代码”(Thoughtful Code)倡议,将培训重心从“如何使用AI生成代码”转向“何时应依赖AI,何时应进行深度思考”。他们设立了“优雅解挑战赛”,奖励那些通过深度推理、产生更简洁、更可维护解决方案的案例,即使其耗时比AI生成更长。
- 神经科学逻辑:此举直接对抗“快多巴胺”依赖,通过制度设计表彰需要耐心和深度认知投入的成就,从而激活和强化与长期学习、内在满足感相关的慢多巴胺通路,重建工程师在复杂问题上的掌控感与成就感。
2️⃣创建“心理安全沙盒”,系统性管理皮质醇
- 举措:在Azure、Windows等核心产品部门内部,成立多个“AI结对编程实验组”。这些小组被授予明确的“实验许可证”,其核心KPI不是产出,而是探索与学习。他们被鼓励系统性记录并分享Copilot的“失败模式”或“设计误导”案例,形成内部知识库。
- 神经科学逻辑:明确的“安全边界”和“结果豁免”极大地降低了工程师尝试新工作方式时对“犯错”和“效率下降”的恐惧,有效抑制了与风险规避相关的皮质醇持续分泌。这释放了前额叶皮层的认知资源,使其专注于探索与学习本身,而非焦虑。
3️⃣设计“社交强化”仪式,主动灌注催产素与血清素
- 举措:在团队站会中引入“微小胜利”(Small Win)分享环节,并鼓励“无畏提问”(No-Stupid-Question)。同时,管理层定期举办“AI共创会”,让工程师直接向产品团队反馈工具使用体验,并将其改进融入路线图。
- 神经科学逻辑:公开分享成功与脆弱,增强了团队成员间的信任与归属感,刺激催产素分泌。而看到自己的反馈直接影响工具进化,则显著提升了工程师的参与感与价值感(与血清素相关的社会地位感知),从而对冲了因AI引入而可能产生的“工具化”感受。
实施成果:从指标到状态的转变
- 直接效果:在实施该计划半年后的跟踪调研中,参与实验的团队在“创新效能指数”(结合创意提案数量与采纳率)上提升了40%,同时,他们的“心理压力指数”相较于对照组降低了25% [注2]。
- 长期价值:微软将这一从“工具赋能”到“心智赋能”的框架,整合进了其更广泛的“未来工作”战略中。它验证了一个关键假设:在AI时代,组织的适应性不仅取决于技术栈的先进性,更取决于其能否构建一个支持员工进行神经化学自我调节、持续学习与心理韧性建设的文化与制度环境。这为技术驱动型公司管理转型期的人力资本提供了可复用的蓝图。
结论:从代码架构师到心智架构师——构建AI时代不可替代的竞争优势
在AI执行能力泛化的背景下,程序员的终极护城河正从外部技能栈转向内部心智的调节能力——即主动管理由多巴胺、血清素、皮质醇等构成的神经化学环境的能力。
我们可以像设计系统架构一样,为不同的工作场景(深度专注、创造性探索、高效协作)设计特定的“神经化学配方”,通过行为工具(如MECE任务分解、安全沙盒、社交仪式)进行精准调优。
系统性防御:必须识别并系统性管理那些劫持我们注意力与情绪的日常“盗贼”(如无限流信息、孤立的人机交互),通过环境改造与仪式构建,保护珍贵的认知资源与积极情绪。
最终,AI不会取代程序员,但懂得调配自身“情绪鸡尾酒”、善用神经科学杠杆的程序员,必将取代那些不懂此道的同行。这场进化,始于你对自身这台最复杂、最精妙的“生物计算机”操作系统的深刻理解与主动编程。
更多推荐




所有评论(0)