收藏必备:Transformer架构深度解析:小白也能学会的大模型入门指南
Transformer架构是Google于2017年提出的深度学习模型,通过自注意力机制解决了RNN和LSTM的长期依赖问题。文章详细介绍了Transformer的结构和自注意力计算过程,强调了学习大模型技术对抓住AI风口的重要性,并提供了一套系统的大模型学习资料,帮助不同背景的读者从零入门到进阶,掌握AI时代核心技能。
2017 年 Google 在论文《Attention Is All You Need》中提出 Transformer 模型架构,该架构是基于 Encoder-Decoder (编码器-解码器)的架构。作为当下最先进的深度学习架构之一,Transformer 被广泛应用于自然语言处理领域,它不仅替代了以前流行的循环神经网络(RNN)和长短期记忆网络(LSTM),而且后来的 BERT、GPT-3 等网络架构也是基于 Transformer 架构演化而来。
RNN 和 LSTM 已经在时序任务方面有了广泛的的应用,例如像文本预测、机器翻译、文章生成等等,但是这些应用都面临着如何记录长期依赖的问题,而使用 Transformer 架构就能解决这类问题。
开始介绍前,还给大家分享世界上唯一一本关于Transformer的综合性书籍,书中涵盖了60多种transforerm架构,系统的讲解了与transformer相关的每种算法和技术,并且只需要本科基础就能看懂,完全可以满足大家在语音、文本、时间序列和计算机视觉中的学习
自注意力(Self-Attention)
Transformer 架构的核心主要是基于自注意力机制(Self-Attention),在详解 Transformer 架构之前,我们有必要理解一下自注意力这个概念,我们以《BERT 基础教程:Transformer 大模型实战》这本书的讲解来概述,这本书中的讲解非常浅显易懂。给定一个英文句子:
A dog ate the food because it was hungry
句子中的代词 it 可能代表句子里的名词 food 或者 dog,虽然我们人类非常容易理解,但是计算机不可能像我们那样去理解,它也没法像我们一样去理解。计算机是通过自注意力机制来处理代词 it 具体指代的内容是什么(food 或 dog)。
模型的计算逻辑大概是这样的:首先依次计算出句子中每个单词的特征值,在计算每个词的特征值时,需要遍历整个句子,确定当前词与整个句子中其他词的关系,如下图所示:

通过上图,我们就可以看出,it 与 dog 的相关性更高一些,通过比较粗重的线条来表示。那么,怎么能够确定 dog 和 it 之前的相关性更高呢?
我们需要通过自注意力机制的计算来得到,实际上,每个词都对应着一个 Embedding 向量,句子中所有词对应的 Embedding 向量最终构成了一个矩阵 X,这样一个词,比如 it 就与其他词关联起来了。这里需要说明的是,每个词对应的 Embedding 向量,是通过选定的语料库(训练数据集)通过训练从而得到的,具体如何训练和计算可以参考其他资料,这里不过多解释了。
有了矩阵 X,还需要基于矩阵 X 创建另外三个矩阵:查询矩阵 Q、键矩阵 K、值矩阵 V,得到这三个矩阵需要训练对应的另外三个权重矩阵,假设分别为 Wq、Wk、Wv,它们也都是通过训练得到的。这样,我们就可以计算得到下面三个矩阵:
- Q = X·Wq
- K = X·Wk
- V = X·Wv
基于上述三个矩阵 Q 、K、V,就可以计算得出我们需要的句子中每个词与句子中其他词相关性的注意力矩阵了,具体步骤如下图所示:

最终计算结果示例,以词 it 为例,如下图所示:

可见,词 it 与 dog 的自注意力值恰好等于 1.0,也就是 dog 的自注意力值,而其他的都是 0.0,所以代词 it 就指代为 dog。
Transformer 架构
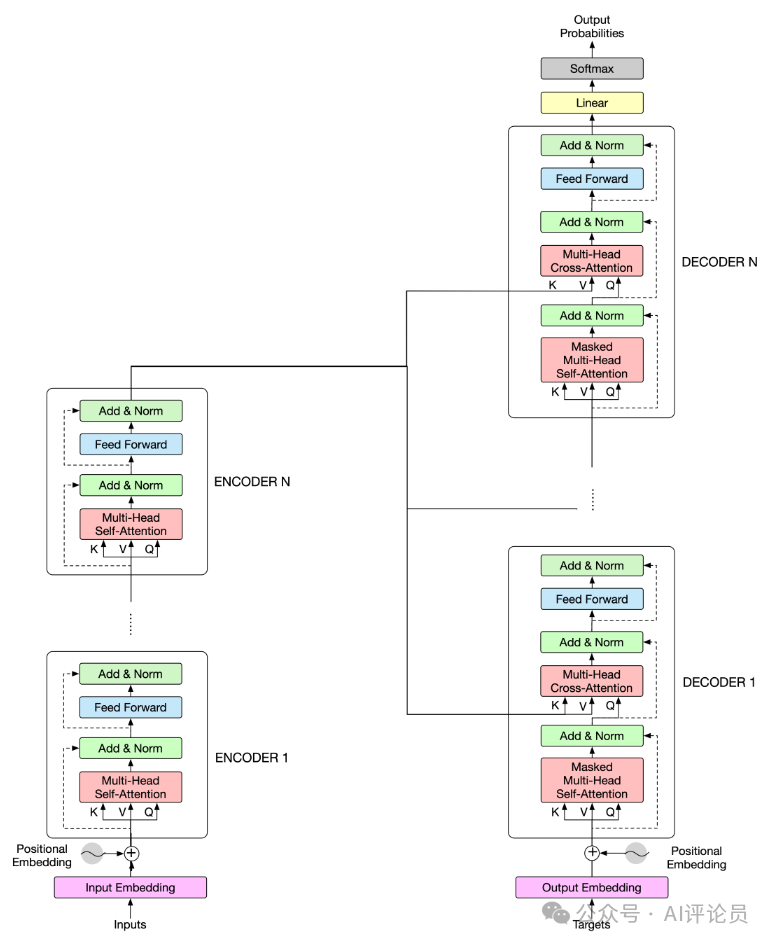
我们参考论文《Efficient Transformers:A Survey》来学习 Transformer 架构,论文给出了标准的 Transformer 架构设计,如下图所示:

由上图可见,Transformer 由 Encoder 和 Decoder 两部分组成,首先是 Encoder 部分,输入 Embedding 数据经过一些处理后(Embedding输入、位置编码)进入到 N 个 Encoder 中,N 个 Encoder 最终输出特征值数据,结果作为每个 Decoder 中的 Multi-Head Cross-Attention 层的输入;然后是 Decoder 部分,输出 Embedding 数据经过一些处理后(Embedding输入、位置编码)进入到 N 个 Decoder 中,经过 N 个 Decoder 层的处理后,后面还要依次经过 Linear 层、Softmax 层处理后,得到最终的目标输出的预测概率结果。
下面,我们看 Encoder 内部各个子层的详细结构:一个 Encoder 层包含 4 个子层的顺序堆叠:
- Multi-Head Self-Attention 层
- Add & Norm 层
- Feed Forward 层
- Add & Norm 层
数据在 Encoder 层的各个子层之间的传输和处理过程,说明如下:
- 将输入(inputs)转换为输入嵌入矩阵(Input Embedding),并将位置编码(Positional Embedding)加入其中,再将结果作为输入传入第一个 ENCODER 层中;
- 在 ENCODER 1 层中,接受输入并将其送入多头注意力层(Multi-Head Self-Attention),该子层运算后输出注意力矩阵;
- 将注意力矩阵输入到下一个子层,即前馈网络层(Feed Forward),前馈网络层将注意力矩阵作为输入,并计算出特征值作为输出;
- 接下来,把从 ENCODER 1 层中得到的输出作为输入,传入下一个层 ENCODER 2;
- ENCODER 2 层进行同样的处理,再将给定输入句子的特征值作为输出,最后在 ENCODER N 层输出最终的特征值数据。
下面,我们再看 Decoder 内部各个子层的详细结构:一个 Decoder 层包含 6 个子层的顺序堆叠:
- Masked Multi-Head Self-Attention 层
- Add & Norm 层
- Multi-Head Cross-Attention 层
- Add & Norm 层
- Feed Forward 层
- Add & Norm 层
数据在 Decoder 层的各个子层之间的传输和处理过程,说明如下:
- 将目标(targets)转换为输出嵌入矩阵(Output Embedding),并将位置编码(Positional Embedding)也加入其中,再将结果作为输入传入第一个 DECODER 层中;
- 在 DECODER 1 层中,接受输入并将其送入带掩码的多头注意力层(Masked Multi-Head Self-Attention),该子层运算后输出注意力矩阵;
- 将注意力矩阵输入到下一个子层 Multi-Head Cross-Attention 层,同时也把 ENCODER N 输出的最终特征值数据作为 Multi-Head Cross-Attention 层的输入,经过处理以后结果输出到下一个子层,即前馈网络层(Feed Forward),并输出结果;
- 接下来,把从解码器 DECODER 1 层中得到的输出作为输入,传入下一个解码器层 DECODER 2;
- DECODER 2 层进行同样的处理,再将给定输入句子的特征值作为输出,最后在 DECODER N 层输出最终的目标特征值数据;
- 最后,在 N 个 DECODER 之后,还需要依次经过 Linear 层、Softmax 层的处理,最终得到预测目标词出现的概率结果。
为了方便了解,我们把 Transformer 架构中 N 个 Encoder、Decoder 都展开,并且填充上内部的各个子层,以及各个层之间数据的交互关系,整合到一张图上,如下图所示:

通过上图来看,Transformer 架构就非常直观并易于理解。
普通人如何抓住AI大模型的风口?
领取方式在文末
为什么要学习大模型?
目前AI大模型的技术岗位与能力培养随着人工智能技术的迅速发展和应用 , 大模型作为其中的重要组成部分 , 正逐渐成为推动人工智能发展的重要引擎 。大模型以其强大的数据处理和模式识别能力, 广泛应用于自然语言处理 、计算机视觉 、 智能推荐等领域 ,为各行各业带来了革命性的改变和机遇 。
目前,开源人工智能大模型已应用于医疗、政务、法律、汽车、娱乐、金融、互联网、教育、制造业、企业服务等多个场景,其中,应用于金融、企业服务、制造业和法律领域的大模型在本次调研中占比超过 30%。
随着AI大模型技术的迅速发展,相关岗位的需求也日益增加。大模型产业链催生了一批高薪新职业:
人工智能大潮已来,不加入就可能被淘汰。如果你是技术人,尤其是互联网从业者,现在就开始学习AI大模型技术,真的是给你的人生一个重要建议!
最后
只要你真心想学习AI大模型技术,这份精心整理的学习资料我愿意无偿分享给你,但是想学技术去乱搞的人别来找我!
在当前这个人工智能高速发展的时代,AI大模型正在深刻改变各行各业。我国对高水平AI人才的需求也日益增长,真正懂技术、能落地的人才依旧紧缺。我也希望通过这份资料,能够帮助更多有志于AI领域的朋友入门并深入学习。
真诚无偿分享!!!
vx扫描下方二维码即可
加上后会一个个给大家发
【附赠一节免费的直播讲座,技术大佬带你学习大模型的相关知识、学习思路、就业前景以及怎么结合当前的工作发展方向等,欢迎大家~】
大模型全套学习资料展示
自我们与MoPaaS魔泊云合作以来,我们不断打磨课程体系与技术内容,在细节上精益求精,同时在技术层面也新增了许多前沿且实用的内容,力求为大家带来更系统、更实战、更落地的大模型学习体验。

希望这份系统、实用的大模型学习路径,能够帮助你从零入门,进阶到实战,真正掌握AI时代的核心技能!
01 教学内容

-
从零到精通完整闭环:【基础理论 →RAG开发 → Agent设计 → 模型微调与私有化部署调→热门技术】5大模块,内容比传统教材更贴近企业实战!
-
大量真实项目案例: 带你亲自上手搞数据清洗、模型调优这些硬核操作,把课本知识变成真本事!
02适学人群
应届毕业生: 无工作经验但想要系统学习AI大模型技术,期待通过实战项目掌握核心技术。
零基础转型: 非技术背景但关注AI应用场景,计划通过低代码工具实现“AI+行业”跨界。
业务赋能突破瓶颈: 传统开发者(Java/前端等)学习Transformer架构与LangChain框架,向AI全栈工程师转型。

vx扫描下方二维码即可
【附赠一节免费的直播讲座,技术大佬带你学习大模型的相关知识、学习思路、就业前景以及怎么结合当前的工作发展方向等,欢迎大家~】
本教程比较珍贵,仅限大家自行学习,不要传播!更严禁商用!
03 入门到进阶学习路线图
大模型学习路线图,整体分为5个大的阶段:
04 视频和书籍PDF合集

从0到掌握主流大模型技术视频教程(涵盖模型训练、微调、RAG、LangChain、Agent开发等实战方向)

新手必备的大模型学习PDF书单来了!全是硬核知识,帮你少走弯路(不吹牛,真有用)
05 行业报告+白皮书合集
收集70+报告与白皮书,了解行业最新动态!
06 90+份面试题/经验
AI大模型岗位面试经验总结(谁学技术不是为了赚$呢,找个好的岗位很重要)

07 deepseek部署包+技巧大全

由于篇幅有限
只展示部分资料
并且还在持续更新中…
真诚无偿分享!!!
vx扫描下方二维码即可
加上后会一个个给大家发
【附赠一节免费的直播讲座,技术大佬带你学习大模型的相关知识、学习思路、就业前景以及怎么结合当前的工作发展方向等,欢迎大家~】
更多推荐



所有评论(0)