大数据深度学习|计算机毕设项目|计算机毕设答辩|Flask 足球运动员身价影响因素分析及预测
本文基于Flask框架构建了一个足球运动员身价分析预测系统。研究背景指出传统评估方法难以全面反映球员价值,而大数据和AI技术为此提供了新思路。系统采用Python+决策树算法进行建模,结合MySQL数据库存储球员数据,通过Echarts实现可视化展示。功能模块包括:统计分析(揭示身价分布规律)、回归分析(量化影响因素权重)、决策树预测(提供直观决策路径)和模型比较(评估算法性能)。测试表明系统能有

标题:Flask 足球运动员身价影响因素分析及预测
文档介绍:
第一章 概述
1.1研究背景和意义
随着足球运动的全球化发展,足球产业的经济价值日益凸显,足球运动员作为足球产业的核心资源,其身价评估和预测已成为足球界和金融界关注的焦点。运动员的身价不仅反映了其竞技水平、商业价值和市场潜力,更直接影响着俱乐部的转会策略、薪酬体系和运营决策。传统的身价评估方法主要依赖于专家经验和历史数据,难以全面、客观地反映运动员的真实价值,且缺乏对未来身价变化趋势的有效预测。近年来,大数据和人工智能技术的兴起为足球运动员身价评估和预测提供了新的思路和方法,使得基于多维度数据和先进算法的身价评估和预测成为可能。
深入研究足球运动员身价的影响因素,并构建科学、有效的预测模型,具有重要的现实意义和理论价值。从现实意义来看,准确的身价评估和预测可以帮助俱乐部制定合理的转会策略,优化资源配置,降低运营风险,提升市场竞争力;可以帮助投资者更准确地评估足球产业的投资价值,做出更明智的投资决策;也可以为运动员个人提供身价参考,助力其职业生涯规划。从理论价值来看,该研究可以丰富足球经济学和体育管理学的理论体系,推动大数据和人工智能技术在体育领域的应用和发展,为其他体育项目的运动员价值评估提供借鉴和参考。通过本研究可以更深入地理解足球运动员身价的构成和演变规律,为足球产业的健康发展提供有力支撑。
1.2国内外研究现状
在足球运动员身价评估及预测领域,国内外学者已开展了一定的研究,并取得了一些成果。国外研究起步较早,主要集中于欧洲足球发达地区,研究内容涵盖广泛。早期研究多采用传统统计学方法,利用比赛数据、球员基本属性等构建回归模型进行身价预测。近年来,随着大数据和机器学习技术的发展,国外研究开始更多地利用这些先进技术,结合社交媒体数据、新闻舆情、伤病情况等多维度信息,构建更为复杂的预测模型,例如基于神经网络的深度学习模型,以提高预测的准确性和时效性。此外,国外研究还关注不同联赛、不同位置球员身价的影响因素差异,以及球员身价与比赛表现、球队成绩之间的关系。
国内研究相对起步较晚,但发展迅速。早期研究主要借鉴国外研究成果,结合中国足球实际情况进行分析。近年来,随着国内足球大数据平台的建立和发展,国内研究开始更多地利用本土数据进行实证研究,并尝试构建适合中国足球环境的身价评估和预测模型。目前,国内研究主要集中在球员身价的影响因素分析,例如年龄、位置、进球数、助攻数等传统因素,以及比赛强度、高光时刻等新因素的影响。部分研究也开始探索利用机器学习等方法进行身价预测,但总体而言,国内研究在模型构建的复杂性和预测精度方面与国外先进水平仍存在一定差距,且对非技术因素,如市场环境、政策法规等对球员身价的影响研究尚不深入。
1.3研究内容
本系统说明书的研究内容主要围绕足球运动员身价影响因素的分析与预测展开。首先,系统利用Python编程语言,结合决策树算法,对足球运动员的身价进行预测。通过收集和处理大量足球运动员的相关数据,包括个人技术指标、比赛表现、转会记录等,系统运用MySQL数据库进行数据存储和管理。用户登录后,可以访问概览页面,快速了解足球运动员身价的总体情况。此外,系统还提供了统计分析功能,允许用户对身价数据进行深入分析,探索不同因素对身价的影响。
其次,系统通过回归分析模块,对影响足球运动员身价的因素进行量化分析,揭示各因素对身价的贡献程度。决策树模块则采用决策树算法进行身价预测,提供直观的预测结果和决策路径。模型比较模块支持用户比较不同模型的预测性能,选择最优模型进行身价预测。系统的研究内容不仅包括技术实现,还包括对用户界面的设计,确保用户能够方便地使用系统进行身价分析和预测。通过这些功能模块,系统为用户提供了一个全面、高效的足球运动员身价分析及预测工具。
第二章 开发工具及技术介绍
Flask 是一个轻量级的 Web 框架,由 Armin Ronacher 开发,使用 Python 语言编写。它以其简洁、灵活和 Pythonic 的设计而受到开发者的喜爱。Flask 没有特定的数据库后端、表单库或 ORM(对象关系映射),但它提供了一个可扩展的架构,允许开发者根据需要添加这些功能。Flask 的核心提供了路由、模板渲染、请求和响应对象处理等基本功能,同时也支持中间件和扩展,这些扩展可以提供如数据库集成、表单验证、上传处理等高级功能。由于其轻量级的特性,Flask 特别适合于快速开发小型到中型的 Web 应用程序,同时也能够通过扩展来支持大型项目的需求。
2.2 决策树简介
决策树是一种常见的监督学习算法,用于分类和回归任务。其核心思想是通过一系列的决策规则将数据集划分成不同的类别或数值范围。决策树通过递归的方式对数据进行分割,每次根据某个特征的最佳分割点将数据集划分成更小的子集。树的每一个节点表示一个特征或条件,每个分支代表一个可能的决策结果,而叶子节点则表示最终的预测结果。在构建决策树时,通常使用信息增益、基尼系数或方差等标准来选择最佳的划分特征,从而使得每次划分后的子集更加纯净或一致。
决策树算法的优点在于其简单易懂且可解释性强,适合处理复杂的非线性关系。此外,决策树能够处理数值型和类别型数据,并且在数据预处理方面不需要复杂的归一化或标准化过程。然而,决策树也存在一些缺点,如容易发生过拟合,特别是在数据量较小或特征较多的情况下。为了克服过拟合问题,通常采用剪枝技术或集成方法(如随机森林和梯度提升树)来提高模型的泛化能力。总的来说,决策树技术因其直观性和灵活性,在许多实际应用中得到广泛应用,尤其是在预测和分类任务中。
2.3 MySQL数据库简介
MySQL,一款备受青睐的开源关系型数据库管理系统,以其出色的性能、稳健的运行和友好的操作界面在众多数据库中独树一帜。自1995年由瑞典的MySQL AB公司初创以来,MySQL凭借其强大的跨平台能力,兼容多种操作系统,已成为Web应用开发的坚实后盾。
该数据库采用C和C++编程语言精心打造,严格遵循SQL标准,提供了多样化的数据类型和存储引擎,如InnoDB、MyISAM等,灵活应对各种应用场景。其分布式架构设计,使得MySQL能够高效处理大规模数据存储和查询任务,并通过主从复制、集群等先进技术,确保数据的高可用性和负载均衡。
在安全性方面,MySQL内置了完善的安全机制,包括严格的用户权限管理和数据加密功能,为数据的安全性和完整性提供了有力保障。作为开源软件,MySQL拥有庞大的社区支持,持续有新的功能和优化加入,使其在云计算和大数据时代依然保持旺盛的生命力。
MySQL的广泛应用得益于其卓越的灵活性和可扩展性。从中小型网站到大型互联网巨头,如Facebook、Twitter等,都信赖MySQL来处理海量数据。其简洁的操作界面和丰富的开发工具,如phpMyAdmin、DBeaver等,大大降低了数据库管理的难度,让开发者能够更专注于业务逻辑的实现。
此外,MySQL良好的兼容性和可移植性,使其在多种编程语言和开发框架中都能得到完美支持。无论是数据库初学者还是资深管理员,都能在MySQL丰富的文档和教程中找到所需,快速上手并深入掌握。
随着技术的不断进步,MySQL也在不断进化,加入了JSON支持、窗口函数等现代化数据库特性,以适应日益复杂的数据处理需求。总之,MySQL作为一款成熟、稳定、高效的数据库系统,将继续在数据存储和管理领域扮演关键角色。
2.4 Echarts简介
Echarts,即Enterprise Charts。Echarts采用基于配置的方式生成图表,用户只需通过简单的JSON格式配置即可实现丰富的数据可视化效果,极大地简化了开发过程。其高效的渲染引擎和优化的内存管理,确保了在大数据量下的流畅展示。此外,Echarts还提供了丰富的交互功能,如缩放、平移、点击、悬浮等,使得用户能够更直观地探索数据。Echarts的跨平台特性也使其在各种设备上都能保持一致的表现,无论是PC端还是移动端,都能提供优质的视觉[7]。
第三章 系统分析
3.1功能需求分析
本系统旨在为用户提供全面的足球运动员身价影响因素分析及预测服务,融合了Python、决策树、MySQL、Vue和Flask等多种技术。用户登录后,可访问概览、统计分析、回归分析、决策树和模型比较等核心功能模块。概览模块提供系统功能简介和快速导航;统计分析模块利用Python进行数据可视化,展示球员身价分布、趋势等;回归分析模块基于MySQL数据库中的历史数据,运用Python进行回归分析,预测球员身价;决策树模块则利用决策树算法,直观展示影响球员身价的关键因素;模型比较模块允许用户对比不同预测模型的准确性和适用性。系统还需支持用户管理、数据导入导出等基本功能,确保用户能够便捷、高效地获取所需信息和分析结果。通过这些功能,系统将为用户提供一个集数据展示、分析和预测于一体的综合平台,助力用户深入理解足球运动员身价的影响因素和未来趋势。
3.2系统可行性分析
3.2.1技术可行性
本系统在技术选型上具有高度的可行性。Python作为一门功能强大的编程语言,拥有丰富的库支持,包括数据处理、机器学习和数据库操作等,能够满足系统开发的需求。决策树算法作为一种经典的机器学习算法,能够有效地处理分类和回归问题,适用于足球运动员身价的预测。MySQL作为成熟的关系型数据库管理系统,能够稳定地存储和管理系统所需的大量数据。Vue.js和Flask框架分别作为前端和后端开发工具,具有高效、灵活的特点,能够提升开发效率和用户体验。
3.2.2 经济可行性
从开发成本来看,本系统所选用的技术栈均为开源软件,无需支付高昂的授权费用。Python、MySQL、Vue.js和Flask框架均可免费获取,降低了开发成本。此外,这些技术的社区支持活跃,能够提供丰富的学习资源和问题解决方案,减少了开发过程中的技术障碍和时间成本。系统的开发和维护可以由具备相关技能的开发团队完成,无需依赖昂贵的商业软件或服务。
3.2.3社会可行性
本系统在社会层面的可行性主要体现在其对足球行业发展的积极影响。随着足球市场的不断发展和全球化,球员身价的评估越来越受到关注。本系统通过科学的数据分析和预测,为足球俱乐部、经纪人、球员以及球迷提供了一个客观、透明的参考工具,有助于规范足球转会市场,减少信息不对称带来的不公平现象。系统的应用能够提升足球市场的运作效率,促进资源的合理分配,推动足球产业的健康发展。
3.3流程图设计
本系统流程图以用户登录为起点,首先进入概览页面,提供系统功能简介和快速导航。用户可选择进入统计分析、回归分析、决策树或模型比较等模块。统计分析模块利用Python进行数据可视化,展示球员身价相关统计信息;回归分析模块基于MySQL数据库中的历史数据,运用Python进行回归分析,预测球员身价;决策树模块通过决策树算法展示影响球员身价的关键因素;模型比较模块则允许用户对比不同预测模型的准确性和适用性。系统流程图应清晰展示各模块之间的逻辑关系和数据流向,确保用户能够便捷、高效地获取所需信息和分析结果。通过这些功能,系统将为用户提供一个集数据展示、分析和预测于一体的综合平台,助力用户深入理解足球运动员身价的影响因素和未来趋势。
3.3.1 登录流程图
登录流程是该系统的第一个流程,登录的第一步是输入账号、密码登录,系统会验证账号与密码是否正确,正确时系统会判断账号类型再进入不同的后台;不正确时,会返回到登录的第一步,输入用户重新执行登录流程。该流程如图3-1所示。
图3-1登录流程图
3.3.2 注册流程图
在进入到系统的网站以后,点击注册用户按钮,用户就进入到了用户注册界面,输入用户自身的并且界面上有的信息以后,再点击注册按钮,就可以成为本系统的普通用户了。其用户注册流程如图3-2所示。

图3-2 用户注册流程图
第四章 系统概要设计
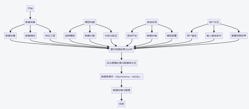
4.1系统总体流程设计
本系统的总体流程分为数据准备、模型构建、系统实现和用户交互四个主要阶段。首先,在数据准备阶段,系统通过爬虫或API接口收集足球运动员的相关数据,包括个人基本信息、比赛统计数据、转会记录等,并将数据存储到MySQL数据库中。然后,在模型构建阶段,系统使用Python的机器学习库构建决策树模型,对球员身价进行预测。模型构建过程中,系统会对数据进行预处理、特征选择和模型训练,并通过交叉验证等方法优化模型参数。
接下来,在系统实现阶段,系统采用Flask框架构建后端服务,实现数据的管理和模型的调用。前端则使用Vue.js框架构建用户界面,实现用户登录、数据展示和交互功能。最后,在用户交互阶段,用户登录系统后,可以访问概览、统计分析、回归分析、决策树和模型比较等功能模块。用户可以通过这些模块查看球员身价的总体情况、分析影响身价的各个因素、比较不同模型的预测性能,并最终选择最优模型进行身价预测。系统通过这些流程,为用户提供了一个全面、高效的足球运动员身价分析及预测工具。

图4-1 系统数据总体流程图
4.2功能模块设计
本系统主要包含五个功能模块:用户登录模块、概览模块、统计分析模块、回归分析模块、决策树模块和模型比较模块。用户登录模块负责用户的身份验证和权限管理,确保系统的数据安全。概览模块提供足球运动员身价的总体情况和趋势分析,使用户能够快速了解市场动态。统计分析模块则深入挖掘影响球员身价的各个因素,并通过图表和报表的形式展示分析结果。回归分析模块采用多元回归分析方法,量化各因素对身价的贡献程度,揭示身价的影响机制。决策树模块则使用决策树算法进行身价预测,提供直观的预测结果和决策路径。模型比较模块支持用户比较不同模型的预测性能,选择最优模型进行身价预测。通过这些功能模块,系统为用户提供了一个全面、高效的足球运动员身价分析及预测工具。系统总体功能如图4-2所示。

图4-2 系统总体结构图
4.3系统算法设计
本系统的算法设计主要涵盖前后端交互、决策树分析以及回归分析三个方面,旨在实现用户登录后对足球运动员身价影响因素的全面分析和预测。
首先,前后端交互方面,系统采用Vue.js构建前端界面,利用Flask框架搭建后端服务。前端通过Ajax技术与后端进行异步数据交互,确保用户能够实时获取数据并查看分析结果。用户在登录后,前端界面将提供概览、统计分析、回归分析、决策树和模型比较等功能模块的入口。用户选择相应的功能模块后,前端将发送请求至后端,后端接收到请求后,将调用相应的Python脚本进行处理,并将结果返回给前端进行展示。
图4-3前后端分析通信流程图
其次,决策树分析方面,系统将利用Python的Scikit-learn库实现决策树算法。在决策树模块中,用户可以选择训练数据集,并设置决策树的参数。后端将根据用户的选择,从MySQL数据库中提取相应的数据,并使用决策树算法进行训练。训练完成后,系统将生成决策树模型,并提取出影响球员身价的关键因素。前端界面将以树状图的形式展示决策树的结构,用户可以直观地了解各个因素对球员身价的影响程度。

图4-4 决策树算法流程图
决策树是一种常用的机器学习算法,它通过树状结构来表示决策过程和结果。决策树模型由节点和分支组成,其中节点代表决策点或特征,分支代表不同的决策路径,叶子节点则代表最终的决策结果。决策树算法的核心在于如何选择和划分特征,使得数据能够被有效地分类或回归。
决策树模型的构建过程通常包括以下几个步骤:
- 明确决策目标和数据特征;
- 选择最优特征进行划分,并递归地对每个子节点进行相同的操作,直到满足停止条件(如所有样本属于同一类别或达到最大深度);
- 生成决策树并进行剪枝优化,以提高模型的泛化能力。
决策树模型具有直观易懂、易于解释、计算复杂度不高等优点,因此在许多领域得到了广泛应用,如金融风险评估、医疗诊断、客户行为分析等。然而,决策树模型也存在一些局限性,如容易过拟合、对连续值处理不够灵活等。为了解决这些问题,研究者们提出了许多改进的决策树算法,如ID3、C4.4.3、CART等。
预测是自然语言处理领域的一个重要任务,旨在从文本数据中识别和提取信息。决策树算法在预测任务中发挥着重要作用,它可以通过学习文本特征与倾向之间的映射关系,实现对文本的自动分类。
在决策树预测中,首先需要对文本进行预处理,包括分词、去除停用词、词性标注等步骤。然后,将预处理后的文本转换为数值型特征,如词袋模型、TF-IDF等。接下来,使用决策树算法对特征进行训练和分类,构建分类模型。
决策树预测模型具有易于理解和解释的优点,可以通过可视化的方式展示决策过程和结果。同时,决策树模型还能够处理缺失值和异常值,对非线性关系具有较好的适应性。然而,决策树预测模型也存在一些挑战,如特征选择、过拟合等问题。为了提高模型的性能,可以采用特征降维、交叉验证、剪枝优化等技术手段。在实际应用中,决策树预测模型已经广泛应用于社交媒体分析、客户服务、市场调研等领域。
4.3.1 数据获取
在系统中,为了建立决策树模型进行预测,首先需要获取相关的数据。首先,通过导入必要的库(如os、pandas、sklearn和jieba),为后续的数据读取和处理做好准备。接着,使用pandas库的read_csv函数读取名为'simplifyblbl_4_moods.csv'的CSV文件,该文件包含了文本及其对应的预测。在读取数据时,指定了编码为'utf-8'以确保正确处理中文字符,并通过dtype参数明确了'label'字段为整数类型,'review'字段为字符串类型,以保证数据的准确性和一致性。读取完成后,数据被存储在名为data的DataFrame对象中,便于后续的数据清洗、特征提取和模型训练。此过程为系统的预测任务提供了坚实的数据基础,确保了后续分析的有效性和准确性。
|
|
图4.3. 1 数据获取核心代码
4.3.2 数据分析
在系统的数据处理环节,为了准备适合决策树模型训练的特征,本段代码实现了停用词加载、文本分词以及分词结果的存储。首先,通过读取'hz_stopwords.txt'文件,加载了停用词列表,这些停用词将在后续的分词过程中被过滤掉,以减少噪声并提高特征的有效性。接着,定义了一个名为cut_text的函数,该函数使用jieba库对输入的文本进行分词,并去除分词结果中的停用词,最后将剩余的词用空格连接成字符串返回。
|
|
图4.3. 2 数据处理核心代码
4.3.3 划分数据集
在运动员数据分析中,为了使用决策树模型进行预测,数据集的合理划分是至关重要的一步,利用sklearn.model_selection模块中的train_test_split函数来划分数据集。
首先,通过导入train_test_split函数,为后续的数据集划分做好准备。接着,使用该函数将预处理后的数据集data中的cut_review列(即分词后的文本)作为特征集X,label列(即预测)作为目标集y进行划分。在划分过程中,指定了测试集的比例为0.2,即20%的数据将被用作测试集,剩余80%的数据用作训练集。同时,通过设置random_state=42确保了划分的随机性可复现,这对于后续的实验对比和结果分析具有重要意义。
划分完成后,得到了训练集X_train、y_train和测试集X_test、y_test。训练集将用于决策树模型的训练,而测试集则用于评估模型的性能。通过合理的数据集划分,可以确保模型在训练过程中充分学习数据的特征,并在测试过程中准确评估模型的泛化能力。这一步骤为系统的预测任务提供了可靠的数据基础,确保了后续模型训练和评估的有效性和准确性。
|
|
图4.3. 3 划分数据集核心代码
4.3.4 训练模型
在运动员数据分析中,训练模型是关键步骤之一,通过导入CountVectorizer、TfidfTransformer和make_pipeline等模块,为构建文本特征提取和分类的流水线做好准备。CountVectorizer用于将文本数据转换为词频矩阵,TfidfTransformer则进一步将词频矩阵转换为TF-IDF特征矩阵,以捕捉文本中的重要词汇信息。接着,使用make_pipeline函数将这两个特征提取步骤与DecisionTreeClassifier决策树分类器组合成一个流水线模型。
在模型构建完成后,使用fit方法对训练集X_train和y_train进行训练。训练过程中,流水线模型首先利用CountVectorizer和TfidfTransformer对训练集中的文本数据进行特征提取,然后将提取的特征输入到DecisionTreeClassifier中进行分类模型的训练。通过这一系列的步骤,模型能够学习到文本特征与预测之间的映射关系,为后续的预测任务奠定基础。
|
|
图4.3. 4 训练模型核心代码
4.3.5 预测评估
在运动员数据分析中,预测与评估是验证模型性能的重要环节,使用训练好的决策树模型对测试集进行预测,并计算模型的准确率。
通过调用model.predict方法对测试集X_test进行预测,得到预测结果y_pred。这一步骤利用了之前训练好的决策树模型,将测试集中的文本数据转换为特征向量,并输入到模型中进行分类预测。
|
|
图5. 5 预测评估核心代码
最后,回归分析方面,系统将提供多元线性回归和岭回归等多种回归分析方法。用户可以选择回归分析的变量,并设置相应的参数。后端将根据用户的选择,从MySQL数据库中提取数据,并使用Python进行回归分析。分析完成后,系统将生成回归模型,并计算球员身价的预测值。前端界面将以图表的形式展示回归分析的拟合效果,用户可以直观地了解球员身价的预测趋势。
综上所述,本系统的算法设计通过前后端交互、决策树分析和回归分析,实现了对足球运动员身价影响因素的全面分析和预测。用户可以通过登录系统,便捷地获取所需的分析结果,为足球产业的决策提供有力支持。
4.4 数据库设计
4.4.1数据库设计原则
在 足球运动员身价影响因素分析及预测中,数据库设计遵循高效性、可扩展性、一致性和安全性四大原则。首先,高效性原则要求数据库能够快速处理海量数据,通过合理的数据分区、索引优化和查询优化等技术,确保数据读写的高效性。其次,可扩展性原则考虑到数据量的持续增长,设计时应采用分布式存储架构HDFS,以便于水平扩展,满足未来数据增长的需求。一致性原则强调数据在不同节点间的同步和准确性,采用Spark的分布式计算框架确保数据一致性和完整性。最后,安全性原则是保障数据不被非法访问和篡改,通过数据加密、访问控制和安全审计等措施,确保数据的安全性和隐私保护。整体而言,这些原则共同构成了一个稳定、高效、可扩展且安全的数据库架构,为 足球运动员身价影响因素分析及预测提供了坚实的数据基础。
4.4.2数据库E-R图设计
E-R图,也称为实体-关系图,其主要功能是展现不同数据类型之间的关联性,作为一种抽象化的概念模型,它反映了现实世界的结构。该图的核心组成部分包括实体类型、属性以及关系。以下是本系统所采用的主要E-R图展示。用户E-R如图4-7所示。
图4-7用户E-R图
4.4.3数据库表结构设计
本系统所使用的数据库为MySQL,依据系统数据存储的特性进行了数据库关系表的规划。接下来将展示系统中关键部分关系表的详细资料。以下为本系统核心的数据表展示。
1、players[]
|
序号 |
字段名 |
类型 |
长度 |
是否为空 |
默认值 |
小数位 |
注释 |
|
1 |
id |
int(11) |
NO |
0 |
|||
|
2 |
name |
varchar(100) |
100 |
YES |
|||
|
3 |
age |
int(11) |
YES |
0 |
|||
|
4 |
height |
int(11) |
YES |
0 |
|||
|
5 |
weight |
int(11) |
YES |
0 |
|||
|
6 |
team |
varchar(100) |
100 |
YES |
|||
|
7 |
position |
varchar(50) |
50 |
YES |
|||
|
8 |
goals |
int(11) |
YES |
0 |
|||
|
9 |
assists |
int(11) |
YES |
0 |
|||
|
10 |
passes |
int(11) |
YES |
0 |
|||
|
11 |
pass_accuracy |
int(11) |
YES |
0 |
|||
|
12 |
shots |
int(11) |
YES |
0 |
|||
|
13 |
shot_accuracy |
int(11) |
YES |
0 |
|||
|
14 |
tackles |
int(11) |
YES |
0 |
|||
|
15 |
interceptions |
int(11) |
YES |
0 |
|||
|
16 |
fouls |
int(11) |
YES |
0 |
|||
|
17 |
yellow_cards |
int(11) |
YES |
0 |
|||
|
18 |
red_cards |
int(11) |
YES |
0 |
|||
|
19 |
minutes_played |
int(11) |
YES |
0 |
|||
|
20 |
experience_years |
int(11) |
YES |
0 |
|||
|
21 |
market_value |
float |
YES |
第五章 系统功能实现
球员数据分析项目概览界面实现了多个关键功能模块,每个模块都旨在帮助用户更好地理解和预测球员身价。首先,数据预处理模块负责大规模数据的清洗与特征工程,确保输入数据的准确性和可靠性。接下来,可视化分析模块提供了多维度的数据图表与交互式展示,使用户能够直观地洞察数据背后的模式和趋势。回归模型模块则采用了多种回归算法与参数优化技术,用于建立精确的球员身价预测模型。此外,树模型分析模块通过决策树与集成学习方法,进一步提升了预测模型的性能和准确性。最后,模型比较模块允许用户对不同预测模型的性能进行比较,以便选择最合适的模型进行实际应用。这些功能模块相互配合,共同构成了一个强大的球员身价预测与分析平台,为用户提供了全方位的数据支持和决策依据。项目概览界面如图5-1所示:

图5-1 项目概览界面
描述性统计与可视化分析界面是球员数据分析项目中的一个重要组成部分,它包含了多个功能模块来帮助用户深入了解球员数据。首先,数据预处理模块负责处理原始数据,包括清洗、转换和合并数据集,以确保后续分析的准确性。其次,描述性统计模块提供了关于球员特征的详细统计数据,使用户能够快速了解数据的分布情况。接着,可视化分析模块通过各种图表形式将复杂的数值数据转化为直观的可视化图形,便于用户发现数据间的关联性和潜在的模式。然后,回归模型模块利用线性回归或对球员数据进行建模,以预测球员的表现或价值。最后,决策树模块通过构建决策树模型来识别影响球员身价的关键因素,并为用户提供决策支持。描述性统计界面如图5-2、5-3所示:

图5-2 描述性统计界面

图5-3特征相关热力图
与市场价值相关性最高的特征柱状图是通过计算各个特征变量与市场价值之间的相关系数来实现的。首先,收集足球运动员的相关数据,包括市场价值、进球数、经验年限、身高、助攻数、红黄牌数、射门次数、传球次数、抢断次数、射门准确率和体重等特征变量。然后,利用统计学方法,计算每个特征变量与市场价值之间的相关性。最后,将计算出的相关系数作为y轴,特征变量作为x轴,绘制柱状图,从而直观地展示各个特征变量与市场价值的相关性,找出与市场价值相关性最高的特征。与市场价值相关性最高的特征界面如图5-4所示:

图5-4 与市场价值相关性最高的特征界面
回归分析界面是球员数据分析项目中的一个核心部分,它包含了多个功能模块来帮助用户深入挖掘球员数据的价值。首先,多元线性回归结果模块展示了基于所有特征的线性回归模型的结果,其中包括R²分数和均方误差(MSE),分别反映了模型的拟合优度和预测精度。其次,系数分析模块列出了各个特征变量及其对应的回归系数,这些系数表明了每个特征对球员身价的贡献程度,正负号则指示了这种影响的正向或负向关系。此外,该模块还可能包括显著性检验的信息,以判断哪些特征对球员身价有显著影响。最后,逐步回归和Lasso回归选项卡提供了不同的回归分析方法,使用户可以根据需要选择最适合的模型来进行分析。通过这些功能模块的综合运用,用户可以更准确地理解球员身价的驱动因素,并进行有效的预测和决策。回归分析界面如图5-5所示:

图5-5 回归分析界面
回归系数对比(前十个特征)界面的柱状图是通过Python的数据分析和可视化库实现的。首先,使用Pandas库对FIFA 2018球员数据进行预处理和特征选择,提取出前十个对球员身价影响最大的特征变量。然后,利用Scikit-learn库构建多元线性回归模型,并从模型中获取这些特征的回归系数。最后,使用Matplotlib将这些回归系数以柱状图的形式进行可视化,其中x轴代表不同的特征变量,y轴表示相应的回归系数值。通过这种方式,用户可以直观地比较不同特征对球员身价的贡献程度,从而更好地理解球员身价的构成和影响因素。回归系数对比(前十个特征)界面如图5-6所示:

图5-6 回归系数对比(前十个特征)界面
第六章 系统测试
一、功能测试
功能测试旨在验证系统是否按照设计规格书实现了所有功能,确保每个功能模块都能正常运行并达到预期效果。
测试用例将覆盖所有用户界面元素、数据输入、处理逻辑和输出结果,确保系统逻辑的正确性和完整性。
功能测试将特别关注数据流程的正确性,包括数据的采集、存储、处理、展示和预测等环节。
测试过程中将模拟各种真实场景,验证系统在不同情况下的响应和处理能力,确保系统的鲁棒性。
功能测试的结果将为系统的改进和优化提供依据,确保系统发布前达到最佳状态。
详细说明:
功能测试是系统测试中最基础也是最重要的环节。它主要关注系统是否实现了需求规格说明书中定义的各项功能,并且这些功能是否能够按照预期正常运行。对于本系统而言,功能测试将覆盖以下几个方面:
用户登录模块: 测试用户注册、登录、注销、密码找回等功能是否正常。需要验证不同用户角色(如管理员、普通用户)的权限控制是否正确,确保用户数据的安全性。同时,需要测试登录失败的场景,如输入错误的用户名或密码,系统是否能够给出正确的提示信息。
概览模块: 测试概览模块是否能够正确显示足球运动员身价的总体情况和趋势。包括身价排名、平均值、中位数等统计信息的展示是否准确,以及不同时间段(如按年、按月)的身价趋势图是否能够正确生成和显示。
统计分析模块: 测试统计分析模块是否能够对影响球员身价的各个因素进行深入分析,并能够通过图表和报表的形式清晰展示分析结果。需要验证系统能否正确处理各种统计指标,如年龄分布、位置分布、比赛表现等,并能够生成相应的图表,如柱状图、饼图、折线图等。
回归分析模块: 测试回归分析模块是否能够采用多元回归分析方法,正确量化各因素对身价的贡献程度。需要验证系统能否正确选择回归模型,进行模型训练和参数优化,并能够清晰地展示回归分析的结果,如回归系数、显著性水平等。
决策树模块: 测试决策树模块是否能够使用决策树算法进行身价预测,并提供直观的预测结果和决策路径。需要验证系统能否正确构建决策树模型,进行模型训练和预测,并能够以图形化的方式展示决策树的结构和预测结果。
模型比较模块: 测试模型比较模块是否能够支持用户比较不同模型的预测性能,如决策树模型、回归模型等,并能够选择最优模型进行身价预测。需要验证系统能否正确计算和展示不同模型的评估指标,如准确率、召回率、F1分数等,并能够根据用户的选择进行模型切换。
在功能测试过程中将编写详细的测试用例,覆盖各种正常和异常的场景,并对每个测试用例的预期结果进行明确的定义。测试用例的执行将采用手动和自动化相结合的方式,以确保测试的全面性和效率。测试过程中发现的问题将被详细记录,并反馈给开发团队进行修复。功能测试的最终目标是确保系统功能的正确性、完整性和可靠性,为系统的上线运行奠定坚实的基础。
二、性能测试
性能测试主要评估系统在不同负载条件下的响应速度、稳定性和资源利用率,确保系统能够在高并发情况下保持良好的性能。
测试指标包括响应时间、吞吐量、并发用户数、服务器CPU和内存使用率等,以全面评估系统的性能表现。
性能测试将模拟多用户同时访问系统的场景,测试系统在高并发情况下的响应能力和资源消耗情况。
通过对性能测试结果的分析,可以识别系统的性能瓶颈,为系统的优化和扩展提供依据。
性能测试的目的是确保系统在实际运行过程中能够提供流畅的用户体验,避免出现响应缓慢或系统崩溃等问题。
详细说明:
性能测试是评估系统在特定条件下性能表现的重要手段。它主要关注系统在不同负载条件下的响应速度、稳定性和资源利用率。对于本系统而言,性能测试将重点关注以下几个方面:
响应时间: 测试用户在执行各种操作(如登录、查看数据、进行预测等)时,系统响应的时间。需要确保系统的响应时间在用户可接受的范围内,避免用户等待时间过长。
吞吐量: 测试系统在单位时间内能够处理的请求数量。这反映了系统的处理能力,需要确保系统能够满足预期的用户访问量。
并发用户数: 测试系统同时能够支持多少用户在线使用。这反映了系统的并发处理能力,需要确保系统能够支持预期的并发用户数。
服务器资源利用率: 测试系统在运行过程中,服务器CPU、内存、磁盘IO等资源的利用率。这反映了系统的资源消耗情况,需要确保系统资源利用率在合理范围内,避免资源瓶颈导致的性能问题。
结 论
本系统旨在为足球产业从业者提供一个全面、高效的足球运动员身价影响因素分析及预测平台。技术层面,系统融合了Python、决策树、MySQL、Vue和Flask等多种先进技术,确保了数据的处理能力、分析的深度以及界面的友好性。Python作为核心编程语言,驱动了统计分析、回归分析及决策树模型的构建与运行;MySQL数据库则保障了用户数据及球员数据的存储安全与快速检索;Vue和Flask的结合,为用户带来了响应迅速、交互自然的网页体验。
功能模块上,系统划分为概览、统计分析、回归分析、决策树和模型比较五大板块。用户登录后,首先映入眼帘的是概览页面,这里以图表和关键指标的形式展示了足球运动员身价的整体分布和趋势。深入统计分析板块,用户可以探索各类特征变量与球员身价之间的相关性,为后续分析提供数据支撑。回归分析板块则提供了多元线性回归、逐步回归等多种分析方法,帮助用户量化各特征对身价的影响程度。决策树模块则以直观的树形结构展示了球员身价决策的路径和规则。最后,模型比较板块允许用户对比不同模型的预测效果,选择最合适的模型进行身价预测。
总体而言,本系统不仅实现了足球运动员身价影响因素的深入分析,还提供了精准的预测功能,为足球俱乐部的球员引进、培养和转会决策提供了有力的数据支持。系统的易用性和全面性使得即使是非技术人员也能轻松上手,进行复杂的数据分析和模型应用。未来将继续优化系统功能,引入更多先进算法,提升预测准确性,为足球产业的科学发展贡献更多力量。
更多推荐








所有评论(0)