值得收藏!Agent开发三大范式深度解析:从工作流编排到ReAct再到Vibe Coding全攻略
Agent开发三大范式:工作流编排(结构化执行预定义/动态流程)、ReAct(观察-思考-行动迭代推理)和Vibe Coding(AI实时生成代码)。工作流适用于明确任务场景,ReAct应对不确定路径问题,Vibe Coding解决需求多变场景。多Agent协作本质也是工作流编排,而代码即工具的新范式正改变问题解决方式。
Agent开发是将人对任务理解转化为AI可执行过程的三种范式:工作流编排适用于任务理解清晰场景,通过结构化执行预定义或动态规划流程;ReAct适用于理解不完整场景,通过"观察-思考-行动"迭代式推理循环边做边探索;Vibe Coding适用于需求经常变化场景,让AI现场生成代码解决,代码即工具、计划和执行动作的统一体。

Agent开发的本质,是把人对任务的理解,翻译成AI可以执行的过程。
我们对任务的理解程度不同,翻译方式就不同。业界普遍有三种Agent开发范式:
- • 工作流编排:对任务理解很清晰,我知道每一步该做什么
- • React:理解不完整,我知道目标,但不确定具体路径,用ReAct让AI边做边探索
- • vibecoding:需求场景经常变,无法穷举所有情况,用Vibe Coding让AI现场写代码解决
一、工作流编排
工作流编排的核心是结构化执行——通过定义任务的执行顺序,每个节点的输入输出、流转条件都是确定的。
在吴恩达的Agentic课程内容中,工作流有两种呈现形态:
| 形态 | 特点 | 流程控制 |
|---|---|---|
| 预定义流程 | 开发者设计好所有步骤,AI只是执行者 | 人定结构 |
| 动态规划流程 | AI先生成计划,再按计划顺序执行 | AI生成结构 |
通过下面的例子来理解这两种形态。
形态一:预定义流程
开发者预先设计好所有步骤,AI按部就班执行。
案例1:翻译工作流
将中文技术文档翻译成英文的场景中,如果直接让大模型翻译,容易出现直译腔、专业术语错误。
工作流的编排逻辑:
-
- 第一步:初译,模型先翻译一遍
-
- 第二步:审校,模型的角色是审核者,对照原文找问题、提建议
-
- 第三步:改进,模型根据建议生成出最终版
通过拆解步骤和"反思修正",优化单次翻译的效果。
案例2:企业知识库问答
企业内部知识库问答,简单的"检索+生成"经常回答不准确。
工作流的编排逻辑:
-
- 第一步:改写问题,口语化提问转为搜索关键词
-
- 第二步:分流,"查数据"的情况走数据库,"查政策"的情况走文档库
-
- 第三步:检索,在对应的库里搜索
-
- 第四步:质量检查,不相关则修改关键词重试(最多3次)
通过条件分支 + 循环重试,构建稳定可靠的检索系统。
形态二:动态规划流程
AI先生成计划,再按计划执行——计划是动态的,但执行仍是结构化的。
案例:电商客服Agent
面对客户提出不同问题的解法,当客户问"有没有100美元以下的圆框太阳镜?"时,Agent会根据问题先生成计划:
-
- Step 1: 查商品描述,筛选出圆框太阳镜
-
- Step 2: 查库存,确认有货
-
- Step 3: 查价格,筛选100美元以下
再按照该计划逐步调用工具去执行。
对不同问题生成不同计划,比预定义流程更灵活,执行时仍有条理。
多Agent场景
多Agent协作的场景中,本质上也是一种工作流编排。
比如构建一个太阳镜营销活动的场景,可以预定义构建三个子agent:
| 角色 | 任务 | 工具 |
|---|---|---|
| 研究员 | 分析市场趋势 | 网络搜索 |
| 设计师 | 创建广告素材 | 图像生成 |
| 文案 | 撰写营销文案 | - |
再由主Agent根据任务动态分配,并汇总结果。
二、ReAct范式
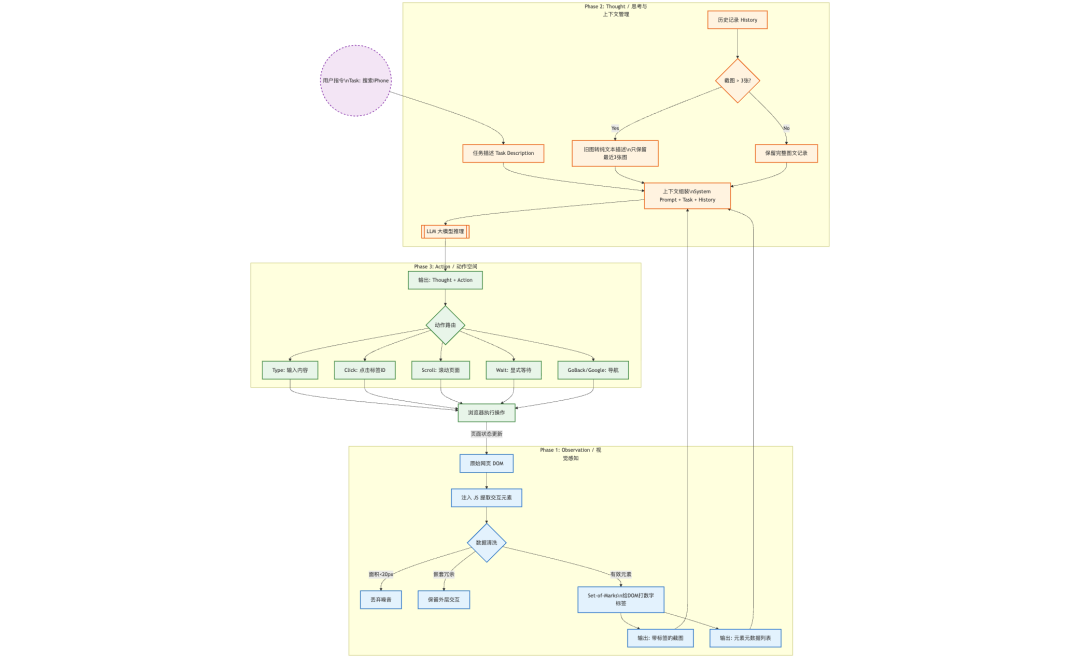
ReAct = Reasoning(推理)+ Acting(行动)
与工作流的结构化执行不同,ReAct本质是迭代式推理循环——每一步的决策都基于上一步的执行结果,没有预设的固定路径。
怎么设定"基于上一步的执行结果"?通过观察-思考-行动来设定规则:
-
- 观察(Observation):现在在哪?环境是什么样的?
-
- 思考(Thought):离目标还有多远?下一步该做什么?
-
- 行动(Action):执行操作
-
- 回到第1步,观察操作后的结果
以WebVoyager 浏览器操作的Agent来感受下ReAct的设计:
案例:WebVoyager网页浏览Agent
面对动态变化的网页环境,AI必须"边看边做"。
当用户说"帮我在京东上找一款100元以下的蓝牙耳机",怎么让大模型知道"哪里能点"?
WebVoyager的解决方式就是给网页元素"打标签":
-
- 往网页里注入脚本,提取所有可交互元素(按钮、输入框、链接)
-
- 过滤噪音:太小的元素丢掉,嵌套冗余的只保留外层
-
- 给每个有效元素标上编号(1、2、3…)
这样大模型看到的就是:“标签5是搜索框,标签12是搜索按钮”,而不是一堆看不懂的HTML代码。
过程执行的效果如下:
-
- 第一轮:
观察:当前在京东首页,标签5是搜索框,标签12是搜索按钮
思考:我需要先搜索"蓝牙耳机"
动作:type(5, “蓝牙耳机”),然后 click(12)
- 第一轮:
-
- 第二轮
观察:搜索结果页出来了,有很多商品,但没看到价格筛选
思考:我需要找到价格筛选功能
动作:scroll(down) 往下翻找筛选栏
- 第二轮
-
- 第三轮
观察:看到了价格筛选,标签23是"100元以下"
思考:点击这个筛选条件
动作:click(23)
- 第三轮
-
- 第四轮
观察:筛选后的结果出来了,第一款是某品牌蓝牙耳机,89元
思考:找到了符合条件的商品,任务完成
动作:answer(“找到一款89元的蓝牙耳机”)
- 第四轮

工作流的场景是:“我知道该怎么做”,ReAct是:“我不确定,我需要感知当下的环境去尝试,以达到目标”。
三、Vibe Coding范式
Vibe Coding = Code as Action
吴恩达的Agentic课程中,对于函数和Agent都显著提到了“代码即一切”的思想,即:不再预定义工具函数,而是让模型直接生成可执行代码。代码本身就是工具、计划和执行动作的统一体。
与其定义不同情况的执行方案,不如只通过代码运行解决问题,AI利用训练时学到的海量代码库(math、pandas、numpy…),在运行时现场创造解决方案。
这个范式的实践方式,就是用现有的vibecoding智能体的代码能力,去解决场景变化的问题。
解决时,不去限定解决问题的方法,让coding去自定义探索,这个范式需要去更清楚的描述定义和边界。
AI时代,未来的就业机会在哪里?
答案就藏在大模型的浪潮里。从ChatGPT、DeepSeek等日常工具,到自然语言处理、计算机视觉、多模态等核心领域,技术普惠化、应用垂直化与生态开源化正催生Prompt工程师、自然语言处理、计算机视觉工程师、大模型算法工程师、AI应用产品经理等AI岗位。

掌握大模型技能,就是把握高薪未来。
那么,普通人如何抓住大模型风口?
AI技术的普及对个人能力提出了新的要求,在AI时代,持续学习和适应新技术变得尤为重要。无论是企业还是个人,都需要不断更新知识体系,提升与AI协作的能力,以适应不断变化的工作环境。
因此,这里给大家整理了一份《2026最新大模型全套学习资源》,包括2026最新大模型学习路线、大模型书籍、视频教程、项目实战、最新行业报告、面试题、AI产品经理入门到精通等,带你从零基础入门到精通,快速掌握大模型技术!
由于篇幅有限,有需要的小伙伴可以扫码获取!
1. 成长路线图&学习规划
要学习一门新的技术,作为新手一定要先学习成长路线图,方向不对,努力白费。这里,我们为新手和想要进一步提升的专业人士准备了一份详细的学习成长路线图和规划。

2. 大模型经典PDF书籍
书籍和学习文档资料是学习大模型过程中必不可少的,我们精选了一系列深入探讨大模型技术的书籍和学习文档,它们由领域内的顶尖专家撰写,内容全面、深入、详尽,为你学习大模型提供坚实的理论基础。(书籍含电子版PDF)

3. 大模型视频教程
对于很多自学或者没有基础的同学来说,书籍这些纯文字类的学习教材会觉得比较晦涩难以理解,因此,我们提供了丰富的大模型视频教程,以动态、形象的方式展示技术概念,帮助你更快、更轻松地掌握核心知识。

4. 大模型项目实战
学以致用 ,当你的理论知识积累到一定程度,就需要通过项目实战,在实际操作中检验和巩固你所学到的知识,同时为你找工作和职业发展打下坚实的基础。

5. 大模型行业报告
行业分析主要包括对不同行业的现状、趋势、问题、机会等进行系统地调研和评估,以了解哪些行业更适合引入大模型的技术和应用,以及在哪些方面可以发挥大模型的优势。

6. 大模型面试题
面试不仅是技术的较量,更需要充分的准备。
在你已经掌握了大模型技术之后,就需要开始准备面试,我们将提供精心整理的大模型面试题库,涵盖当前面试中可能遇到的各种技术问题,让你在面试中游刃有余。

为什么大家都在学AI大模型?
随着AI技术的发展,企业对人才的需求从“单一技术”转向 “AI+行业”双背景。企业对人才的需求从“单一技术”转向 “AI+行业”双背景。金融+AI、制造+AI、医疗+AI等跨界岗位薪资涨幅达30%-50%。
同时很多人面临优化裁员,近期科技巨头英特尔裁员2万人,传统岗位不断缩减,因此转行AI势在必行!

这些资料有用吗?
这份资料由我们和鲁为民博士(北京清华大学学士和美国加州理工学院博士)共同整理,现任上海殷泊信息科技CEO,其创立的MoPaaS云平台获Forrester全球’强劲表现者’认证,服务航天科工、国家电网等1000+企业,以第一作者在IEEE Transactions发表论文50+篇,获NASA JPL火星探测系统强化学习专利等35项中美专利。本套AI大模型课程由清华大学-加州理工双料博士、吴文俊人工智能奖得主鲁为民教授领衔研发。
资料内容涵盖了从入门到进阶的各类视频教程和实战项目,无论你是小白还是有些技术基础的技术人员,这份资料都绝对能帮助你提升薪资待遇,转行大模型岗位。


大模型全套学习资料已整理打包,有需要的小伙伴可以
微信扫描下方CSDN官方认证二维码,免费领取【保证100%免费】

更多推荐





所有评论(0)