计算机毕业设计springboot服装个性化定制服务平台 SpringBoot驱动的智慧量体定制时尚系统 基于SpringBoot的C2M服装个性设计与生产协同平台
本文介绍了一个基于SpringBoot的服装个性化定制服务平台毕业设计项目。系统采用Java+MySQL技术栈,实现用户3D量体、AI推荐、设计师众包等核心功能,支持服装定制全流程管理。平台包含三大角色:管理员负责系统维护,设计师处理订单,用户进行个性化定制。系统通过流程图和E-R图详细展示了功能架构和数据库设计,具备技术可行性、操作可行性和社会可行性。项目源码完整,包含前后端实现,可作为计算机专
计算机毕业设计springboot服装个性化定制服务平台(配套有源码 程序 mysql数据库 论文)
本套源码可以在文本联xi,先看具体系统功能演示视频领取,可分享源码参考。
撞衫比撞车还尴尬,Z 世代要的是“只此一件”。传统成衣库存高、改款慢,量体师上门又贵又难约。把 3D 量体、AI 推荐、设计师众包搬到线上,用户手机上传正面侧面两张照,AI 15 秒生成 128 组三维尺码;滑动配色盘,实时渲染面料垂感、光线阴影;点击“找设计师”,系统瞬间匹配 5 位擅长国潮刺绣的独立设计师报价。下单后,版型数据直通车间裁床,一人一版、一衣一款,7 天交付,全程物流可视。
平台功能全集:
设计师管理、用户管理、服装风格管理、服装产品管理、预约定制管理、定制订单管理、订单配送管理、留言板、在线客服、服装资讯、服装资讯分类、服装产品评论、收藏、系统管理、我的信息、配置文件、Token 鉴权。
一句话概括:从灵感闪电到快递签收,把“私人高定”做成平民团购价。
注:以上是纯课题毕业设计功能介绍,并非实际开发完成,最终开发完成的毕业设计程序以下面的的环境软件、功能图和界面为准。
系统所需要的环境软件:idea、eclipse+mysql5.7、8.0+Navicat+JDK1.8+tomcat7.0
3.1 功能需求分析
本次的毕业设计主要就是设计并开发一个服装个性化定制服务平台软件。运用当前Google提供的Spring Boot 框架来实现对服装个性化定制服务信息查询功能和预约定制等功能。当然使用的数据库是mysql。平台主要包括设计师管理、用户管理、服装风格管理、服装产品管理、预约定制管理、定制订单管理、订单配送管理、留言板、系统管理、我的信息等功能的操作平台;
本管理平台的用例图根据角色权限进行分类,主要可分为管理员用例、设计师用例和用户用例。
(1)管理员用例图如下所示:

图3-1 管理员用例图
(2)用户用例图如下所示:

图3-2用户用例图
(3)设计师用例图如下所示:

图3-3设计师用例图
3.2性能需求分析
平台的性能是指操作平台完成现有程序的有效性和稳定性和响应速度,操作平台完成一项任务,与平台本身的设计、路由、网络性能测试、设备使用等方面密切相关,如果任何一个环节出现问题,都会影响整个平台的性能。因此,需要对网络设置、平台运行、硬件组合、程序应用等方面进行全面检查,然后集中精力解决哪一部分的问题。
在程序的应用、平台的运行、硬件的组合、网络的设置等方面,对性能影响最大的就是程序的应用和平台的运行,因为这两个方面的问题如果不容易被发现,隐蔽性非常强。硬件的组合、网络设置只要有问题,一般都能立即发现。主要了解平台的运行性能运行思路,应用程序需要具体的问题也需要有具体的解决方案。
3.3 平台可行性分析
为了完成该平台,必须进行可行性分析。该制度的可行性关系到该制度的生存。分析其意义,该平台可以弥补服装个性化定制服务管理模式的不足,通过平台减少工作量,提高管理者和用户的工作效率。这反映了更多的意义和价值。在平台完成后,分析具体的现实情况,看它是否能满足预期要求,并确定开始开发建设平台。从服装个性化定制服务平台开发的建设、相关技术、操作、运行和社会等方面进行了可行性分析。
3.3.1 技术可行性
技术可行性是分析平台都需要用到哪些技术知识,语法是否规范标准,代码量多大,是否具有可移植性。平台使用java语言,在市面上有非常多成熟使用的案例,从技术角度是没有问题的,并且在学校的学习中对于这些技术就会有了一定的掌握,开发过类似的项目。
3.3.2 操作可行性
该平台具有体积小、占地少、能耗低等特点。学校电脑和校园网络均能满足需求。该平台具有操作简便、直观、易于操作的特点。操作简单,快速,只要经过简单的训练,就能让管理者使用。
因此,该平台不仅在操作上可行,而且在实际应用中也是可行的。
3.3.3运行可行性
运行可行性也可以说是平台可用性的体现,服装个性化定制服务平台本身具有运行可行性的特点,其界面的设计清晰、功能权限分配合理、操作方便。本论文设计的是服装个性化定制服务平台,通过技术的结合提出一套切实可行的解决方案。不同的用户接入之后不需要经过特殊的训练就可以运行到对应功能模块中。
3.3.4社会可行性
广义上讲,社会可行性包括道德方面、法律方面和社会方面,每一个方面都会影响制度的形成。这个平台是独立的,不具有任何信息传播的性质,更不涉及道德层面、法律层面;本平台也没有触发法,没有赌博、黄色等类型的信息,也符合国家法律,不会显示任何触发法信息;就社会而言,本平台是一个轻量级的服装个性化定制服务平台,方便客户提供更好的服务。它将给人们带来快速有效的查询功能,也具有一定的贡献意义。总的来说,该平台在社会上也是可行的。
3.4平台流程图分析
流程图是用具体的图形符号和相应的线条来表示平台执行的整个过程。因为这种图可以很容易地描述平台的一系列过程,所以它的所有图形符号都是比较关键的,基本上一个图形符号可以表示一个过程的一个步骤。流程图不仅提供了一个比较完整、全面的实施过程,而且可以发现整个团队协同设计过程中可能存在的缺陷和不足,便于在后续过程中及时对平台进行修正和改进。
通过流程图可以对平台的需求和相关流程进行分析,可以详细细分为各个部分的设计。对于设计人员来说在开发过程中要能够以流程图为基础,能够快速的提高自己的逻辑思维,并且也能够指导后续的操作在平台设计中最重要的部分就是程序的设计,然后具体的编写程序,流程图是设计过程中的重要工具,下面是流程图的部分设计。
3.4.1 登录流程图
登录流程是该平台的第一个流程,登录的第一步是输入账号、密码登录,平台会验证账号与密码是否正确,正确时平台会判断账号类型再进入不同的后台;不正确时,会返回到登录的第一步,输入用户重新执行登录流程。该流程如图3-4所示。

图3-4登录流程图
3.4.2 添加新用户流程图
添加新用户的流程是先查询新用户名是否已存在,如已有该用户名,需重拟用户名并同时输入新用户的其它信息,添加新用户到数据库时会先验证数据是否完整,信息都正确且完整时,返回并刷新用户列表;信息不正确时,会返回输入信息的那一步。该流程如图3-5所示。

图3-5添加新用户流程图
4 平台软件的总体设计
4.1平台的基本要求
(1)功能要求:管理人员可以管理自己的个人中心,对设计师管理、用户管理、服装风格管理、服装产品管理、预约定制管理、定制订单管理、订单配送管理、留言板、系统管理、我的信息等进行管理。
(2)性能:可以准确无误的在不同的操作平台中登录到用户、设计师或者管理员的相应界面进行轻松的操作。
(3)环境要求:支持不同的操纵平台和不同的平台,可用于Windows系列、Vista平台等多种操作平台。
4.2 平台开发目标
本服装个性化定制服务平台的主要开发目标如下:
(1)减少后台管理人员的工作量,对用户的信息进行平台的管理;
(2)必须要方便快捷的查看搜索信息并管理信息;
(3)用户是具有多样性的,所以界面要设置的简单明了,操作更要方便快捷。
4.3 平台总体架构设计
本平台使用的数据库为MySQL数据库,选择该数据库的原因是因为该数据库开源、免费,且相对简便,且由于使用人数众多,在处理问题上会得到更多已知的帮助。本平台作为一个服装个性化定制服务平台,其体量并不会很大,也很适合MySQL数据库的特点。综上所述,本项目采用MySQL作为本项目的数据库和进行数据表的设计。如图4-1是该平台软件的总体功能结构图:

图4-1 总体功能结构图
4.4 平台数据库的设计
4.4.1数据库设计原则
要学习程序设计,如果您想了解数据库管理平台或根据需要开发的平台接口,则必须创建一个数据库管理平台模型来存储数据。这样就不需要在应用程序编程期间将信息加载到操作平台页面中,从而提高了整个平台的效率。信息数据库管理平台中存储着大量的数据,可以说是管理信息平台建设的中心和基础。该信息库管理平台还提供了管理信息平台建设中添加、删除、修改和搜索的操作功能,使管理信息平台建设可以快速查询所需数据,而不是直接从程序代码中查找。信息库管理平台将信息表的各个组成部分按照具体的方法进行组合,准确地组合、分类并构成信息库管理平台。
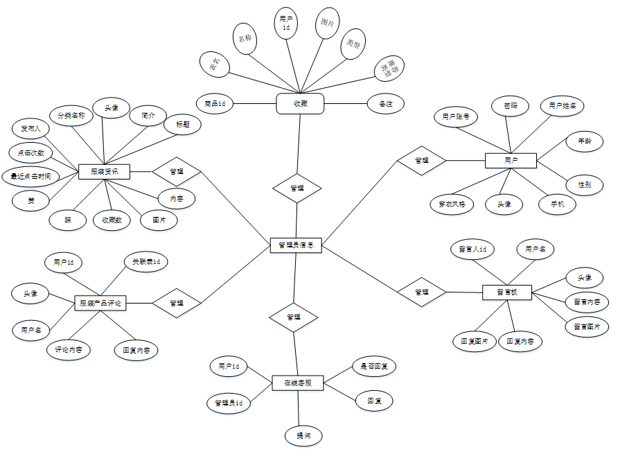
4.4.2数据库E/R图
ER图是由实体及其关系构成的图,通过E/R图可以清楚地描述平台涉及到的实体之间的相互关系。在平台中将对“收藏、在线客服、用户、服装资讯、留言板、服装产品评论”等作为实体,它们的局部E-R图,如图4-2所示:

图4-2局部E-R图
5.1前台模块实现
当人们打开平台的网址后,首先看到的就是首页界面。在这里,人们能够看到平台的导航条,通过导航条导航进入各功能展示页面进行操作。平台首页界面如图5-1所示:

图5-1 平台首页界面
在注册流程中,用户在Vue前端填写必要信息(如用户名、密码等)并提交。前端将这些信息通过HTTP请求发送到Java后端。后端处理这些信息,检查用户名是否唯一,并将新用户数据存入MySQL数据库。完成后,后端向前端发送注册成功的确认,前端随后通知用户完成注册。这个过程实现了新用户的数据收集、验证和存储。平台注册页面如图5-2所示:

图5-2平台注册页面
服装资讯:在服装资讯页面的输入栏中输入标题进行查询,可以查看到服装资讯详细信息,并进行点赞或收藏操作;服装资讯页面如图5-3所示:

图5-3服装资讯详细页面
个人中心:在个人中心页面可以对修改密码、我的收藏进行详细操作;如图5-4所示:

图5-4个人中心界面
服装产品:在服装产品页面可以查看服装产品详细信息,并进行收藏、点赞操作;服装产品页面如图5-5所示:

图5-5服装产品详细页面
用户后台管理:用户进入后台管理页面,主要功能包括对预约定制管理、定制订单管理、订单配送管理、我的信息等进行操作;用户后台管理页面如图5-6所示:

图5-6用户后台管理详细页面
5.2后台模块实现
在登录流程中,用户首先在Vue前端界面输入用户名和密码。这些信息通过HTTP请求发送到Java后端。后端接收请求,通过与MySQL数据库交互验证用户凭证。如果认证成功,后端会返回给前端,允许用户访问平台。这个过程涵盖了从用户输入到平台验证和响应的全过程。如图5-7所示。

图5-7后台登录界面
5.2.1管理员模块实现
管理员进入主页面,主要功能包括对设计师管理、用户管理、服装风格管理、服装产品管理、预约定制管理、定制订单管理、订单配送管理、留言板、系统管理、我的信息等进行操作。管理员主页面如图5-8所示:

图5-8 管理员主界面
设计师功能在视图层(view层)进行交互,比如点击“搜索、新增或删除”按钮或填写设计师表单。这些设计师表单动作被视图层捕获并作为请求发送给相应的控制器层(controller层)。控制器接收到这些请求后,调用服务层(service层)以执行相关的业务逻辑,例如验证输入数据的有效性和与数据库的交互。服务层处理完这些逻辑后,进一步与数据访问对象层(DAO层)交互,后者负责具体的数据操作如详情、修改或删除设计师,并将操作结果返回给控制器。最终,控制器根据这些结果更新视图层,以便设计师功能可以看到最新的信息或相应的操作反馈。如图5-9所示:

图5-9设计师界面
用户功能在视图层(view层)进行交互,比如点击“搜索、删除或新增”按钮或填写用户表单。这些用户表单动作被视图层捕获并作为请求发送给相应的控制器层(controller层)。控制器接收到这些请求后,调用服务层(service层)以执行相关的业务逻辑,例如验证输入数据的有效性和与数据库的交互。服务层处理完这些逻辑后,进一步与数据访问对象层(DAO层)交互,后者负责具体的数据操作如详情、修改或删除用户信息,并将操作结果返回给控制器。最终,控制器根据这些结果更新视图层,以便用户功能可以看到最新的信息或相应的操作反馈。如图5-10所示:

图5-10用户界面
订单配送功能在视图层(view层)进行交互,比如点击“搜索或删除”按钮或填写订单配送表单。这些订单配送表单动作被视图层捕获并作为请求发送给相应的控制器层(controller层)。控制器接收到这些请求后,调用服务层(service层)以执行相关的业务逻辑,例如验证输入数据的有效性和与数据库的交互。服务层处理完这些逻辑后,进一步与数据访问对象层(DAO层)交互,后者负责具体的数据操作如详情、修改或删除订单配送,并将操作结果返回给控制器。最终,控制器根据这些结果更新视图层,以便订单配送功能可以看到最新的信息或相应的操作反馈。如图5-11所示:

图5-11订单配送界面
5.2.2设计师模块实现
设计师进入主页面,主要功能包括对服装产品管理、预约定制管理、定制订单管理、订单配送管理、我的信息等进行操作。设计师主页面如图5-12所示:

图5-12 设计师主界面
源码无偿分享,文未领取
更多推荐


所有评论(0)