天网监控系统的平替!一款开源、可私有化部署的多功能AI实时监控系统
StonedTAIV是一款强大的开源多功能的AI实时监控系统,具备实时视频流接入、AI识别分析、视频回溯检索等智慧监控全链路功能,支持多种设备混合接入,包括无人机、行车记录仪、收银机、监控摄像头、Pad、手机和电脑摄像头,可适应各类场景需求。同时,系统具备高度灵活性,能够针对监控目标和范围进行智能识别与实时预警,全方位提升企业安全防护能力。
- 💂 个人网站: IT知识小屋
- 🤟 版权: 本文由【IT学习日记】原创、在CSDN首发、需要转载请联系博主
- 💬 如果文章对你有帮助、欢迎关注、点赞、收藏(一键三连)和订阅专栏哦
简介
StonedTAIV是一款强大的开源多功能的AI实时监控系统,具备实时视频流接入、AI识别分析、视频回溯检索等智慧监控全链路功能,支持多种设备混合接入,包括无人机、行车记录仪、收银机、监控摄像头、Pad、手机和电脑摄像头,可适应各类场景需求。同时,系统具备高度灵活性,能够针对监控目标和范围进行智能识别与实时预警,全方位提升企业安全防护能力。
同时,系统提供出色的拓展性和安全性,开发者可以基于个性化需求快速实现二次开发和私有化部署,从源头保障数据的隐私和安全性,是园区、工地、家庭安防、商铺监控、工业安全、仓储物流、学校/医院等等多种场景实时监控的最优选!

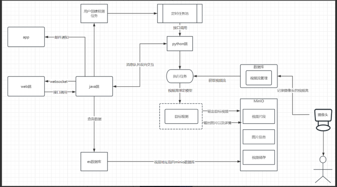
架构
系统架构: 通过摄像头捕获数据,交给算法进行处理,对摄像头的内容进行判断,发现违规事件进行记录并且给用户实时推送。

网络拓扑图: 用户只需要在手机上安装一款IP摄像头软件,通过这款软件与这款开源免费的AI开源视频监控系统连接,就立马可以将你的手机识别万物,让手机变成24小时的AI智能监控神器


技术栈:
视频存储:MinIO
消息中间件:RabbitMQ
数据库:MySQL
视频搜索索引:Elasticsearch
视频算法:YOLOv8
预警消息推送:WebSocket
视频流转码:FFmpeg
系统缓存:Redis
功能列表
实时监控模块
-
视频直播画面:系统首页展示当前监控摄像头的实时画面,支持点击全屏查看,获取现场实时信息
-
监控画面切换:用户可通过下拉框快速切换不同摄像头和分组,灵活查看多路监控画面
-
实时数据展示:首页左侧栏展示最新预警数据,支持点击查看详细信息,及时响应异常
-
摄像头点位统计:管理员可查看摄像头的有效/失效状态及总数量,确保设备健康运行
-
预警统计与走势:统计分析预警事件频次和类型,支持按时间段查看趋势,辅助用户决策
监测任务管理
-
监测任务列表:展示用户创建的所有监控任务,方便任务统一管理
-
添加监测任务:支持多参数配置,可将任务分配至单个或多个摄像头,实现灵活调度
-
任务状态管理:允许用户开启、暂停或设置定时监控,满足不同业务需求
-
任务详情与修改:用户可查看任务详细信息并进行编辑调整,提升管理便捷性
事件告警功能
-
事件列表:展示最新告警信息,支持按类别、分组、时间筛选,快速定位关键事件
-
告警详情:提供预警事件的详细数据和上下文,助力快速处置
算法商城
-
算法列表:实时同步展示最新算法模型
-
算法详情:查看算法功能和适用场景,方便用户快速选择合适模型
-
算法导入:支持本地或在线导入算法模型,扩展系统能力
-
算法停用与更新:允许停用不适用算法并提醒相关任务,并支持联网时自动检测并推送更新
视频检索
-
视频标记:系统自动为视频帧打标签,提升检索效率
-
图像文字识别:自动提取视频中的文字信息,丰富检索维度
-
标记存储:保存视频标记与原始图片的对应关系,实现精准回溯
-
视频内容检索:支持关键词、摄像头点位和时间范围组合检索,快速定位目标视频
模型训练
-
样本管理:上传并管理训练图片样本,构建数据集
-
样本标注:对目标物体进行人工标注,确保训练数据准确
-
自动标注:借助已导入模型自动识别并标注图像,提高效率
-
模型训练与迭代:利用标注数据训练模型,支持在已有模型基础上迭代优化
-
模型发布:将训练完成的模型发布到生产环境,支持在线监控
视频接入
-
添加设备:支持添加多种协议和型号摄像头
-
分组管理:设置摄像头分组,便于分类管理和权限控制
-
设备管理:支持摄像头信息修改、删除等操作

UI界面
数据看板:



监控大屏:

检测任务:

事件告警:

视频接入:

算法管理:

训练模型列表:

标签列表:

图像标注:

开源地址&使用手册
点击下方的【IT学习日记】回复【资源】领取!
如果这篇文章对您有帮助,请一定帮我点个 “关注” 和 “点赞”,这对我非常重要。我将会继续推荐更多优质项目和新闻。

写在最后
1000+优质开源项目更新进度:258/1000。如需更多类型优质项目推荐,请在文章后留言。

更多推荐


所有评论(0)