项目管理进阶——详解智能化软件开发落地实践指南(2024年)【附全文阅读】
2024年智能化软件开发指南指出,AI正推动软件工程进入3.0时代,通过代码生成、测试用例生成等12项核心能力提升开发效率30%以上。企业实施需遵循目标导向、分步推进原则,克服模型选择、工具集成等六大挑战。未来趋势包括:AI与DevOps深度融合、垂直领域模型专业化、开发人员技能重构等。华为、海尔等企业实践表明,智能化开发可显著提升代码质量和交付效率。建议企业从试点项目入手,建立评估体系,开发人员
2024年智能化软件开发落地实践指南强调:企业应明确目标,选择合适路径,分步骤实施部署,并持续优化[12]。核心能力包括代码生成、单元测试用例生成、代码转换等12。
详答
一、智能开发发展概述
1. 软件工程步入3.0时代
在2024年度的《政府工作报告》中,“人工智能+”战略行动首次被明确提出14。当前,以大型模型为核心的新一代人工智能技术正以前所未有的速度推进,成为软件工程领域智能化转型的领航者14。软件工程3.0时代,亦称“智能软件工程”,这一阶段标志着软件工程从依赖人工经验向智能化、自动化方向转变。
2. 智能开发发展现状
开发作为软件工程全生命周期中的核心环节,开发人员大约有三分之二的工作时间与开发代码直接相关[8]。应用大模型助力软件开发具有得天独厚的优势,一方面开发人员对新技术的接纳度较高,能够更快地适应开发新范式;另一方面各类编程语言对业务的依赖度不是非常高,使得智能化开发工具能够更广泛地应用于不同场景[8]。
3. 智能开发价值显现
- 提升开发效率:智能开发通过代码生成、补全、问答等能力,辅助开发人员快速开发出符合项目需求和规范的代码,帮助开发人员迅速掌握新编程语言,从而显著提升开发效率10。
- 降低项目风险:智能开发能够提前发现并修复代码中的潜在问题,减少项目延期和成本超支的风险10。
- 改善代码质量:通过智能单测、代码质量检查等能力,开发人员可快速进行代码测试,提高产品稳定性[10]。
4. 智能开发落地挑战
- 代码大模型选择困难:市场上存在多种代码大模型,企业难以选择适合自身需求的模型[6]。
- 开发工具的工程化建设复杂:智能化开发工具的工程化建设涉及多个环节,复杂度高[6]。
- 智能化能力建设无参考:企业在智能化能力建设过程中缺乏可借鉴的经验和案例[6]。
- 开发场景选择和落地难:企业难以确定哪些开发场景适合应用智能化开发工具,以及如何落地实施[6]。
- 与现有开发工具或流水线的集成难:智能化开发工具需要与现有开发工具或流水线进行集成,但集成过程中存在诸多技术难题[6]。
二、智能开发落地策略
1. 智能开发落地原则
- 目标导向:明确智能化开发的目标,确保所有活动都围绕目标展开[12]。
- 因地制宜:根据企业的实际情况选择合适的智能化开发路径和工具[12]。
- 应用优先:优先选择对企业业务影响最大的开发场景进行智能化改造[12]。
- 标准化:建立智能开发的标准化流程和规范,确保开发质量12。
- 安全性:确保智能化开发工具的安全性,防止数据泄露和恶意攻击[12]。
- 持续改进:建立持续改进机制,不断优化智能化开发流程和工具[12]。
2. 智能开发落地步骤
- 自我诊断:进行多维度的自我诊断,明确自身的能力现状和发展需求[13]。包括评估现有开发流程、工具、人员技能等方面,识别存在的问题和改进空间。
- 方案设计:根据诊断结果,选择合适的实施方案[13]。方案应包括目标设定、路径选择、工具选型、实施计划等内容。不同层次的企业可以选择不同的路径,如从低成本的SaaS服务到自主研发代码大模型。
- 部署实施:确保相关工具和平台能够满足落地要求,开展必要的培训和技术支持[13]。包括安装配置开发工具、集成现有系统、培训开发人员等。
- 持续优化:建立有效的指标体系和监控机制,不断优化智能化开发流程和工具[13]。通过收集和分析数据,识别存在的问题和改进点,持续优化开发流程和工具。
3. 智能开发落地框架
智能开发落地框架由模型层、服务层和应用层组成[12]。
- 模型层:提供代码生成、补全、问答等基础能力,是智能开发的核心[12]。
- 服务层:将模型层的能力封装成服务,提供给应用层调用[12]。包括API接口、SDK开发包等形式。
- 应用层:将服务层的能力集成到具体的开发场景中,实现智能化开发[12]。如代码编辑器插件、IDE集成开发环境等。
三、智能开发核心能力建设
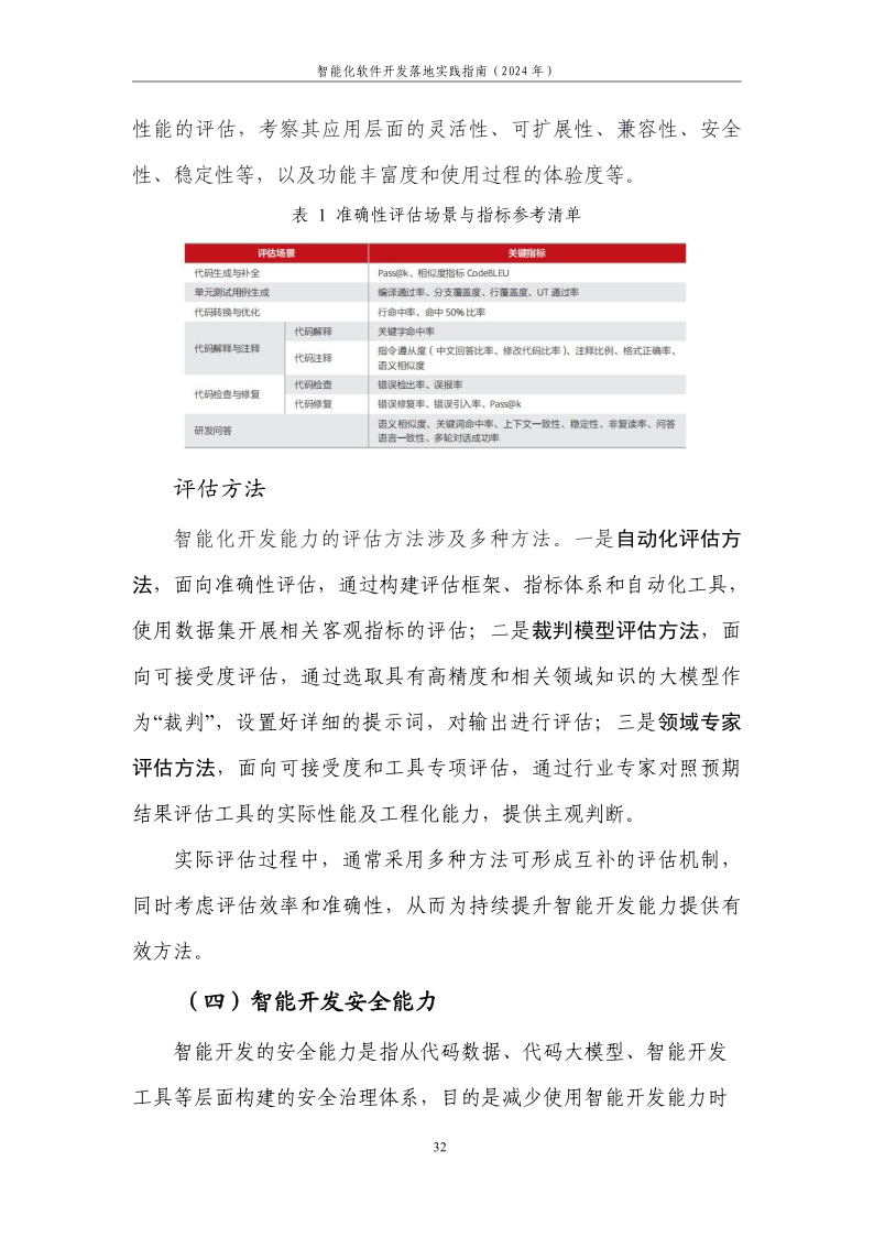
1. 代码生成与补全
- 关键能力:能够根据上下文自动生成符合语法和逻辑的代码片段,补全开发人员正在编写的代码[12]。
- 扩充能力:支持多种编程语言和开发框架,能够生成更复杂的代码结构12。
- 重点和难点:提高代码生成的准确性和效率,处理复杂的业务逻辑和边界条件。
2. 单元测试用例生成
- 关键能力:能够根据代码逻辑自动生成单元测试用例,覆盖主要的执行路径和边界条件[12]。
- 扩充能力:支持自定义测试用例模板和规则,提高测试用例的覆盖率和有效性12。
- 重点和难点:确保测试用例的独立性和可重复性,处理复杂的依赖关系和状态变化。
3. 代码转换与优化
- 关键能力:能够将一种编程语言的代码转换为另一种编程语言的代码,同时保持代码的功能和性能不变[12]。
- 扩充能力:支持代码优化和重构,提高代码的可读性和可维护性[12]。
- 重点和难点:处理不同编程语言之间的差异和特性,确保转换后的代码质量和性能。
4. 代码解释与注释
- 关键能力:能够自动生成代码的解释和注释,帮助开发人员理解代码的功能和逻辑[12]。
- 扩充能力:支持自定义注释模板和规则,提高注释的准确性和有用性[12]。
- 重点和难点:处理复杂的业务逻辑和算法,生成简洁明了的注释。
5. 代码检查与修复
- 关键能力:能够自动检查代码中的潜在问题,如语法错误、逻辑错误、安全漏洞等,并提供修复建议[12]。
- 扩充能力:支持自定义检查规则和修复模板,提高检查的准确性和修复的有效性12。
- 重点和难点:处理复杂的代码结构和业务逻辑,确保检查的全面性和修复的准确性。
6. 研发问答
- 关键能力:能够回答开发人员在开发过程中遇到的问题,提供相关的技术文档和解决方案[12]。
- 扩充能力:支持自然语言处理和语义理解,提高问答的准确性和效率[12]。
- 重点和难点:处理复杂的技术问题和模糊的查询意图,提供有用的回答和建议。
四、智能开发实践案例与经验分享
1. 华为云与中国信通院、海尔集团、同济大学联合发布实践指南
华为云携手中国信通院、海尔集团、同济大学共同发布了《智能化软件开发落地实践指南》[3]。该指南结合了多方在智能化软件开发领域的实践经验和研究成果,为企业提供了全面的指导。通过案例分析,指南展示了智能化开发在不同行业和场景中的应用效果,为企业提供了宝贵的参考。
2. 海尔智家数字化转型平台实践
海尔智家数字化转型平台在智能化软件开发方面进行了积极探索和实践。通过引入智能化开发工具,海尔智家实现了开发效率的显著提升和代码质量的持续改善。同时,海尔智家还注重培养开发人员的智能化开发技能,建立了完善的培训体系和技术支持机制,为智能化开发的落地提供了有力保障。
3. 同济大学在智能化软件开发教育方面的探索
同济大学作为高等教育机构,在智能化软件开发教育方面进行了积极探索。通过开设相关课程和实践项目,同济大学培养了一批具备智能化开发技能的人才。同时,同济大学还与企业合作开展科研项目,共同推动智能化软件开发技术的发展和应用。
五、未来展望与趋势预测
1. 人工智能技术的持续进步
随着人工智能技术的持续进步,智能化软件开发工具将具备更强大的代码理解和生成能力。未来,这些工具将能够处理更复杂的业务逻辑和算法,生成更高质量的代码和测试用例。同时,人工智能技术还将推动智能化开发工具的个性化和定制化发展,满足不同企业的个性化需求。
2. 低代码与无代码开发模式的普及
随着AI技术的持续进步,低代码和无代码开发模式正日益受到关注并迅速普及[15]。这些模式借助AI的自动化和智能化特性,极大简化了开发流程,降低了开发门槛。未来,低代码和无代码开发模式将成为智能化软件开发的重要组成部分,推动软件开发领域的民主化和普及## 详答(续)
五、未来展望与趋势预测(续)
3. 智能化开发与DevOps的深度融合
DevOps(开发运维一体化)强调开发与运维的协同,而智能化开发将进一步加速这一过程。通过AI驱动的自动化测试、持续集成/持续部署(CI/CD)优化,以及智能监控与反馈机制,未来软件开发将实现更高效的端到端交付。例如,AI可自动分析代码变更对系统性能的影响,提前预警潜在风险,减少人工干预[10]。
4. 代码大模型的垂直化与场景化
当前代码大模型多为通用型,未来将向垂直领域(如金融、医疗、工业)和特定场景(如安全合规、实时性要求高的系统)深化。垂直化模型能更好地理解行业术语、业务逻辑和监管要求,提供更精准的代码生成与优化建议。例如,针对金融行业的模型可自动识别交易逻辑中的合规风险,并生成符合监管要求的代码[6]。
5. 智能化开发工具链的标准化与生态化
随着智能化开发的普及,工具链的标准化将成为关键。未来,主流开发平台(如GitHub、GitLab)将集成更多AI功能,形成统一的智能化开发生态。同时,开源社区将推动代码大模型、智能测试框架等核心组件的标准化,降低企业集成成本。例如,通过OpenAI的代码生成接口或华为云的ModelArts平台,企业可快速构建智能化开发流水线[12]。
6. 开发人员技能的重构与升级
智能化开发不会取代开发人员,但会重塑其角色。未来开发人员需掌握以下技能:
- AI工具使用能力:熟练使用代码生成、测试用例生成等工具,提升开发效率。
- 业务理解与需求转化能力:将业务需求精准转化为AI可理解的输入,确保生成代码符合业务逻辑。
- 数据驱动优化能力:通过分析AI生成的代码质量、测试覆盖率等数据,持续优化开发流程。
- 安全与伦理意识:确保AI生成的代码符合安全规范,避免偏见或漏洞[10][14]。
7. 智能化开发在安全领域的突破
安全是软件开发的核心挑战之一。未来,AI将深度参与安全开发全流程:
- 智能安全编码:AI可自动检测代码中的安全漏洞(如SQL注入、缓冲区溢出),并提供修复建议。
- 自动化安全测试:通过模糊测试、渗透测试等AI技术,自动发现系统弱点。
- 威胁情报驱动开发:AI可分析实时威胁情报,自动生成防御性代码,提升系统安全性[10]。
8. 边缘计算与智能化开发的结合
随着边缘计算的普及,智能化开发将向边缘场景延伸。未来,开发工具需支持在资源受限的边缘设备上运行AI模型,实现本地化代码生成与优化。例如,在工业物联网场景中,边缘设备可实时分析传感器数据,并通过AI生成控制代码,减少对云端的依赖[15]。
六、实施建议与行动指南
1. 企业层面
- 分阶段推进:从试点项目入手,逐步扩大智能化开发覆盖范围。例如,先在测试环节引入AI生成测试用例,再扩展到代码生成与优化。
- 建立评估体系:制定量化指标(如开发效率提升比例、缺陷率下降幅度),定期评估智能化开发效果。
- 加强跨部门协作:开发、测试、运维和安全团队需紧密配合,确保智能化开发工具与现有流程无缝集成[13]。
2. 开发人员层面
- 主动学习AI工具:掌握至少一种主流智能化开发工具(如GitHub Copilot、华为云CodeArts)。
- 参与开源项目:通过开源社区了解智能化开发最新实践,提升实战能力。
- 培养数据思维:学会通过数据分析优化开发流程,例如利用代码质量数据调整AI模型参数[10][14]。
3. 行业层面
- 推动标准制定:行业协会需联合头部企业,制定智能化开发工具的接口标准、数据格式和安全规范。
- 共享最佳实践:通过案例库、白皮书等形式,分享智能化开发成功经验,降低中小企业转型门槛。
- 加强产学研合作:高校需调整课程设置,增加AI与软件开发融合的课程;企业需与高校合作开展联合研究,推动技术突破[3][9]。


























































更多推荐

所有评论(0)