2026 程序员必装!Claude 官方 Skills 仓库上手指南:文档/代码/创意全搞定
摘要:本文介绍如何利用Anthropic官方Skills仓库快速提升AI工作效率。该仓库包含50+高质量技能,覆盖文档处理、开发测试、创意设计等场景,采用渐进式加载节省60-80% Token。文章详细解析了仓库结构、亮点技能,并提供了Claude Code和网页版两种安装方法。通过安装这些官方技能,用户可以让Claude记住工作方式,实现高效文档处理、自动化测试等专业任务。新手建议从PDF/do
上一篇文章《继续堆 Prompt,真的不如早点学 Skill》我们聊了 AI 工作流革命:Prompt → MCP → Skill,为什么 Skill 才是当前最实用的降本增效方案(节省 60-80% Token、一致性拉满、可复用沉淀)。很多人留言问:“Skill 听起来牛,但到底从哪入手?不会写代码的程序员也能玩吗?”
今天就直接上手最权威的起点:Anthropic 官方的 Skills 仓库 → anthropics/skills
这个库是 Claude Skills 的「官方示范包」,里面放了 50+ 个高质量、可直接用的技能示例。安装后,Claude 瞬间变身你的专属「文档专家」「代码测试员」「创意设计师」……再也不用每次狂塞长 prompt 了。
读完这篇,你就能在 15 分钟内把官方 Skills 装进 Claude Code / Claude.ai,立马感受到「AI 记住你工作方式」的高效体验。
一、为什么先装官方 anthropics/skills?(新手必备理由)
上一篇文章对比表里提到,Skill 的核心是「渐进式加载 + 可组合知识包」。官方这个库完美诠释:
- 权威标准:Anthropic 自己维护,格式最规范,Claude 加载最稳。
- 覆盖广:创意(艺术/音乐/设计)、开发(web 测试/服务器生成)、企业(品牌/沟通)、文档(docx/pdf/pptx/xlsx 创建&编辑)全都有。
- 开源友好:大部分 Apache 2.0 许可,可 fork 修改;文档技能 source-available,供参考。
- 演示价值高:每个技能都是文件夹 + SKILL.md(含 YAML 元数据 + 详细指令 + 示例),一看就懂怎么自己写。
- 社区反馈:GitHub 上很多人 clone 后直接当「打底包」,再叠社区的 superpowers 等。
一句话:新手先 clone 官方仓库,熟悉格式 + 快速上手;进阶用户拿它当模板,自定义专属技能。

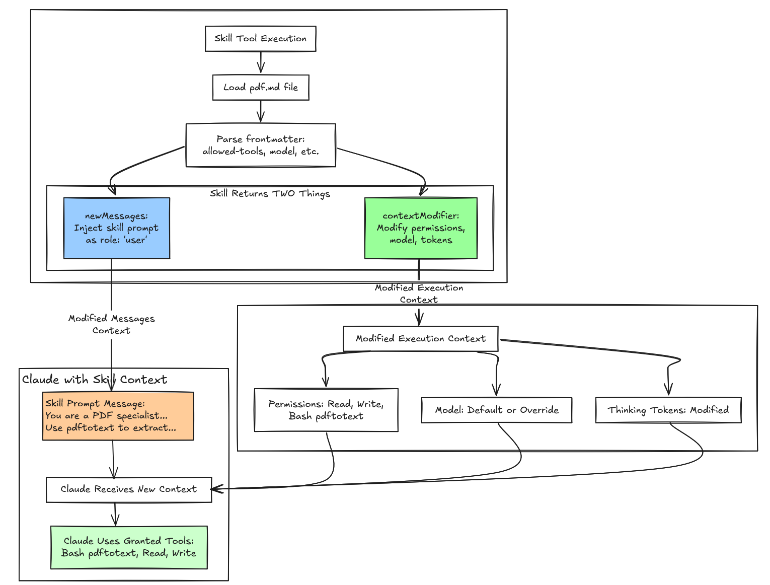
这张图展示了 Skills 如何动态加载:Claude 先读简短描述,需要时才拉完整内容,Token 省到飞起。
二、官方 Skills 库里有哪些好用的技能?(亮点速览)
仓库结构简单:./skills 下按类别分文件夹,每个文件夹就是一个独立技能。
核心亮点技能分类(基于 README 和社区实测):
-
文档技能(Document Skills) → 最实用,企业/程序员必装
- pdf / docx / pptx / xlsx:一键创建、编辑、提取表格/表单/图表。
- 示例:上传 PDF 说"用 PDF skill 提取所有表单字段并转成 Excel",Claude 自动处理。
-
开发 & 技术技能(Development & Technical)
- web-app-testing:自动化测试 web 应用。
- server-generation:生成服务器配置/部署脚本。
- 适合后端/DevOps 同学,帮你标准化重复任务。
-
创意 & 设计技能(Creative & Design)
- algorithmic-art / music / design:生成算法艺术、音乐提示、UI 设计规范。
- 前端/产品同学可以用它快速 brainstorm 视觉方案。
-
企业 & 沟通技能(Enterprise & Communication)
- branding / communications:按品牌指南写邮件/报告/提案。
- 职场人士的福音:风格一致性直接拉满。
-
元技能(Meta Skills)
- skill-creator:让 Claude 帮你一步步创建新技能!零基础神器。
仓库还有 ./template(新建技能模板)和 ./spec(Skills 标准规范),想深入的同学可以直接参考。

实际就长这样:一个文件夹 + SKILL.md,超级简单、可版本控制。
三、怎么安装 & 使用?(Claude Code / Claude.ai 实操步骤)
前提:确保你的 Claude 账号已开启 Skills(Settings > Capabilities > Skills 打开;Code execution 和 file creation 也启用)。
方法1:Claude Code(推荐,程序员最爽)
- 打开 Claude Code 终端/界面。
- 添加仓库为插件市场(或直接 clone):
git clone https://github.com/anthropics/skills.git
- 把 skills 文件夹 copy 到 ~/.claude/skills/ 或项目 .claude/skills/
- Claude Code 会自动扫描并加载。
- 使用:在对话里直接提技能名或描述,例如:
- “Use the PDF skill to summarize this report.pdf”
- 或如果有 slash:/pdf extract-tables file.pdf

安装完成后,Claude 会自动发现并在需要时加载,非常方便。
方法2:Claude.ai(网页版,付费计划)
- 去 Settings > Capabilities > Skills。
- 点击 “Upload Skill” 或拖拽整个技能文件夹(zip 打包)。
- 上传后,在对话中提到技能名或描述,Claude 就会用。
小 Tips:先装 skill-creator,用它对话让 Claude 帮你改/建新技能,超级 meta。
四、结语:官方 Skills 是你的生产力"作弊码"
上一篇文章我们说 Skill 是「教 AI 成为专家」,今天 anthropics/skills 就是最好的教材和起点。
花 15 分钟安装它,你会发现:Claude 不再是「聪明但健忘」的聊天机器人,而是真正记住你风格、流程的数字搭档。
行动起来吧!先 clone 仓库,装 document-skills,试试让 Claude 帮你处理个 PDF/Excel,看看省了多少时间。
你装了哪些技能?最爽的是哪个?评论区交流,我们下篇继续聊怎么自己写 Skill~
个人博客:小贺的博客(更多技术干货)
历史文章
更多推荐



所有评论(0)