扣子 2.0 的 Skills 让我用上了真正的通用 Agent!
扣子 2.0 的意义在于,它不再仅仅是「能生成点东西」,而是能够交付「可以直接拿去用」的成品。在严肃的职场环境中,这种可靠性正是我敢于将任务放心托付的前提。
没想到我的构想(详见通用 Agent 的第 4 次尝试)竟如此迅速地被扣子团队在 2.0 版本中落地,相比于 Claude 那种常现于自媒体炫技视频中、不仅伴随封号风险且本地化虚拟机实现方式欠缺优雅的 Cowork 模式,扣子 2.0 才是真正面向未来、普通用户可直接上手的云端通用 Agent 产品。通过组合长期计划(针对长程任务)与Skills,它真正实现了对个人时间的杠杆——在同一时刻让成千上万个 Agent 完成分发的任务。在本文中,我将结合具体案例,展示扣子 2.0 如何实现真实工作场景的落地,成为高质量完成任务的工作伙伴。
令人惊艳的案例
开始之前,请先看一看我使用扣子 2.0 生成的贵州茅台财务分析图。其效果之惊艳,信息密度之高,是我在过往任何 Agent 产品中未曾体验过的。
-
高密度的信息整合:在一张图上集成了 11 个独立图表,数据维度极其丰富。除了常规的营收、利润、现金流,还涵盖了应收账款、资产构成等细分数据。
-
直接可用的交付格式:输出结果不再是依赖浏览器的 HTML 交互式网页,而是即刻可供下载、分享的静态数据图表。
-
智能化的视觉呈现:系统能根据数据特性自动匹配最佳图表类型。例如:
-
使用双轴图展示营收利润(主轴用柱状图表示绝对数值,次轴用折线图表示百分比变化);
-
使用堆叠柱状图展示资产构成(单柱通过不同色块区分,代表不同子项目);
-
使用多线走势图描绘现金流的各项变动趋势。
- 零幻觉的数据真实性:最关键的在于数据的准确性。对于如此复杂的图表,若数据虚构便毫无价值。经我逐一核对,图中所有数据均准确无误,完全不存在模型幻觉。
接下来,我将详细介绍该图表的生成过程。得益于扣子 2.0 便捷的Skills功能,我已将这套流程封装为通用技能(支持任意 A 股公司、任意报告期的财务数据可视化),并在文末免费分享给各位。

扣子 Skills(Agent Skills)
扣子的「技能」设计基本沿袭了 Claude Skills 的核心原则——按需加载与渐进披露。但扣子更进一步将其迁移至云端,成功实现了将少数人的个人经验转化为人人可用的公共技能,让专业经验得以一键调用。目前,创建技能主要有两个入口:
-
直接在扣子内创建:适合普通用户,门槛较低。
-
在扣子编程内创建:适合热衷于爱折腾的进阶用户。
扣子内创建
这里先简要介绍扣子的创建方式,该模式适用于将分步执行的操作标准化,从而固化使用习惯、提升效率。例如,这是我常用的一个功能——将最新一期的 AI 开发者日报 转换为播客。该技能包含五个标准步骤:内容获取、内容分析与结构调整、播客脚本撰写、播客风格建议、生成播客。

可以通过自然语言对话直接生成技能。技能创建完成后,会自动同步至「扣子编程」的项目中。你可以直接跳转到扣子编程查看其构建状态,后续的调试与编辑流程与在扣子编程内原生创建的逻辑完全一致。

扣子编程内创建
1. 创建技能
请访问 https://code.coze.cn/home,选择「技能」选项,只需用一句话描述你预期的技能效果即可。
推荐使用如下的提示词模板:「创建[功能名称]的技能,用于[解决什么问题],当用户[触发场景]时使用,输出[期望格式和内容]」。此外,若希望封装高价值的私有知识,建议在描述过程中明确指定参考上传的附件,以辅助模型深度理解,效果更佳。

2. 生成技能
首先,扣子会初始化一个独立、安全隔离的云端环境(配置为 1 核 2G 的虚拟机)。

随后,一个专门的生成式 Agent 将结合你的意图,自动构建满足需求的技能(生成后支持微调)。该 Agent 在设计上类似于通用的编码 Agent,其核心生成策略包含以下四个步骤:
-
需求分析:解析用户意图并规划实现方案。
-
创建技能:建立以文件夹形式组织的项目结构。
-
代码测试:测试技能中的代码部分(即执行脚本)。
-
打包技能:生成带有
.skill后缀的最终交付文件。

3 个核心文件
在技能开发中,需重点关注描述技能的三个关键文件:SKILL.md、.coze 和 .skill。
其中,SKILL.md 是整个技能的灵魂。其结构如下:
-
YAML 前置元数据:包含名称、描述及依赖说明。
-
正文内容:以技能名称为标题,涵盖任务目标、前置准备、操作步骤、资源索引(用于动态加载专有上下文)和使用示例这五个部分。
该文件向模型完整且无歧义地描述了技能逻辑,可以被视为一套更加丰富、严谨的专有提示词(Prompt)模板。
---
name: a-stock-financial-analysis
description: 用于分析A股上市公司财务状况的能力,支持获取财务报表数据(利润表、资产负债表、现金流量表、财务指标),并进行多维度财务分析(盈利能力、偿债能力、运营能力、成长能力)。适用于投资者、分析师等需要对上市公司财务健康状况进行评估的场景。
dependency:
python:
- tushare>=1.2.80
---
# A 股公司财务分析
## 任务目标
- 能力包含:
1. 获取公司财务报表数据(利润表、资产负债表、现金流量表、财务指标)
2. 多维度财务分析(盈利能力、偿债能力、运营能力、成长能力)
3. 生成财务分析报告和投资建议
## 前置准备
### 依赖安装
本 Skill 需要安装以下 Python 包:
```
tushare>=1.2.80
```
## 操作步骤
1. 获取财务数据
2. 财务指标分析
3. 生成分析报告
## 资源索引
### 必要脚本
- [scripts/fetch_financial_data.py](scripts/fetch_financial_data.py "scripts/fetch_financial_data.py")
- 用途:从 Tushare API 获取 A 股公司财务数据
- 参数:
- `--ts_code`:股票代码(必需)
- `--report_type`:报表类型,可选 income/balancesheet/cashflow/indicator
- `--period`:报告期,格式如 2023、2023Q1、2023Q2 等
- `--multi_period`:多期数据模式,获取最近多个报告期数据
- 输出:JSON 格式的财务数据
### 领域参考
- [references/financial-indicators.md](references/financial-indicators.md "references/financial-indicators.md")
- 何时读取:进行财务分析时查阅
- 内容:财务指标定义、计算公式、评价标准、行业参考值
## 使用示例
### 示例 1:分析单家公司年度财务状况
```bash
# 获取平安银行2023年度财务数据
python scripts/fetch_financial_data.py --ts_code 000001 --report_type indicator --period 2023
```
### 示例 2:对比分析多期数据
```bash
# 获取浦发银行最近4个季度的财务指标数据
python scripts/fetch_financial_data.py --ts_code 600000 --report_type indicator --multi_period
```
随后是 .coze 文件,该文件用于全局性的技能项目描述。
[skill]
skill_package = "a-stock-financial-analysis.skill"
name = "a-stock-financial-analysis"
description = "用于分析A股上市公司财务状况的能力,支持获取财务报表数据(利润表、资产负债表、现金流量表、财务指标),并进行多维度财务分析(盈利能力、偿债能力、运营能力、成长能力)。适用于投资者、分析师等需要对上市公司财务健康状况进行评估的场景。"
project_name = "财务分析技能"
project_description = "分析A股公司财务状况"
最后是 {skill_name}.skill 文件。本质上,它是将特定文件夹的内容进行整体打包,在使用时由系统进行动态加载与解压,并严格遵循 SKILL.md 的定义来执行内部的各项按需操作。其典型的目录结构如下:
.
├── .coze
├── .gitignore
├── a-stock-financial-analysis(技能核心文件夹)
│ ├── SKILL.md
│ ├── assets (存放预定义模板、品牌 Logo 等资产。例如企业特有的视觉风格、字体和格式规范等)
│ ├── references(存放个人经验。例如对财务指标的独特理解标准、评估依据等)
│ │ └── financial-indicators.md
│ └── scripts(包含获取数据的必要代码)
│ └── fetch_financial_data.py
├── a-stock-financial-analysis.skill
└── requirements.txt(Python 环境依赖包)
技能部署与共享
为了将成熟高效的技能分享给团队成员或外部用户,可以利用部署功能进行发布。发布后,该技能即可实现人人可访问。扣子为技能开发提供了丰富的工具链路,其中编辑器与终端能力对进阶开发者尤为重要:
-
无缝迁移:这两种工具确保了你可以将原有的 Claude Skills 无缝迁移至扣子环境。
-
深度定制:支持对扣子自动生成的技能进行精细化微调,或通过构建应用脚本实现更高级的自动化操作。
-
版本控制:最令开发者感到安心的设计是其完善的版本管理。在进行二次编辑与更新后,可再次执行发布;若线上效果评估不达预期,支持即刻「回退」至历史版本。

发布后的技能可以立即在预览界面投入使用,也支持在扣子的任意对话中手动引入。当然,最核心的应用场景在于其在长期计划中的智能调度,在后文中展示这种自动化引入所蕴含的巨大潜力。
技能的商业潜力
从前文的截图中不难发现,技能开发已支持集成多样化的第三方服务,包括专有的商业数据接口(API)以及开发者自身的私有数据库。
早在 Claude 推出 Skills 功能之前,我便开始利用类似的机制——Agent 规范语言(Agent Specification Language,简称 ASL)进行服务协同,并在 8 月份的这篇文章中做了详细阐述。目前市面上充斥着大量劣质技能,导致许多人误以为它仅是「增强版提示词」:其产出的结果既无法验证有效性,也缺乏数据支撑,仅被当作传统工作流的平替。
事实上,技能的本质远不止于创建一种更优秀的配置文件格式。尽管目前基于 Markdown 的实现方式在安全性与约束一致性上仍有待完善,但通过这种统一的规范语言,为企业实现大规模 Agent 协调、治理与自动化扩展提供标准化框架,绝对是一条极具潜力的演化方向。
-
可组合的 Agent 协作:这使得复杂的跨职能工作流成为可能。例如,由
project-owner.asl驱动的「项目交付 Agent」,可以在需要时自动将设计审查任务委托给由brand-guardian.asl控制的「品牌守护 Agent」。每个 Agent 在其专业领域内自主运行,通过统一的规范语言实现无缝交互。 -
可执行的知识管理:企业的核心资产——如品牌指南、安全策略、合规流程等,将不再是以静态文本形式沉淀在文档库中。它们将被编码为「可执行的 ASL 文件」,直接指导并约束企业内所有 Agent 的行为。这种模式确保了知识在应用过程中的高度一致性,将知识管理提升至动态、可治理的新高度。
编写并维护能够精准表达复杂业务流程与领域专长的 ASL 文件,是一项兼具技术深度与业务洞察的挑战性工作,这将催生出新兴角色,他们的职责是充当人类专家与 AI 执行者之间的桥梁,将隐性的业务智慧转化为机器可精准执行的规范。
值得关注的是,扣子 2.0 已同步上线了「技能商店」,你的行业解决方案,很可能正是他人的刚需;而困扰你的难题,或许在市场中早有成熟的复用组件,这是可组合的 Agent 协作基石。
我文章开头那个令人惊艳的案例已经固化为技能了,分享给大家 https://www.coze.cn/?skill_share_pid=7596317331958562868,现在你只要输入任何 A 股公司名称,都可以得到一份详尽的、有数据支撑的财务分析。
扣子长期计划(Agent Plan)
长期计划功能专为长程任务设计,是一种典型的目标导向型 AI 协作。它能将用户模糊的工作目标自主拆解为有序的步骤,并调用扣子内置的技能和用户定义的技能进行自主执行,通过在关键环节引入人工校验节点,它能与用户完成必要的信息交互和确认,从而驱动复杂计划的达成。你可以将其视为一种场景更广泛、更通用的 Deep Research 模式:它不仅能主动推进任务,更能实现主动执行与主动汇报。
初次体验的惊喜
在首次尝试时,我将其作为 Deep Research 工具使用,仅要求它生成一份深度调研报告。尽管我在任务描述中并未要求包含可视化图表,但最终报告的结论部分竟主动穿插了图表以辅助说明调研结果。这种智能化的主动性令人印象深刻,此前我仅在 Google 的 Deep Research 中见过类似表现,必须给出好评!
智能调用技能
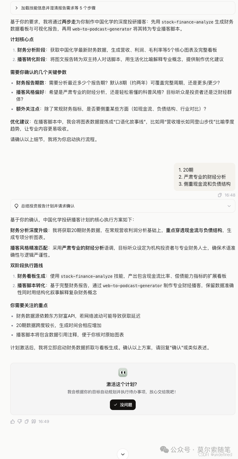
长期计划功能不仅能调用官方内置的通用技能,还支持通过显式指定调用用户自定义的私有技能。但为了压测其灵活性,我没有显式指定,而是在创建计划时要求「生成中国化学的投资调研报告,并同步转化为播客」,测试它是否能自动化地串联起我此前创建的「财务分析」与「播客生成」两个技能。如下图所示,扣子 2.0 成功理解了业务逻辑,并同时精准调用了这两个自定义技能,实现了预期效果。

任务澄清机制:ORA 框架
在执行前,系统会通过反问进行任务澄清。通过分析其底层的逻辑确认过程,我发现该环节始终遵循 ORA 框架,即:目标(Objective)、要求(Requirements)与关键动作(Actions)。
目前看来,这种澄清逻辑似乎在提示词层面进行了固化,而非根据任务类型动态调整。即便初始指令已经足够详尽,系统依然会按部就班地进行反问,这种设计虽然保证了严谨性,但在灵活性上仍有优化空间。
现在我需要用ORA框架进行拆解。目标已经很明确:生成中国化学的投资调研报告并转为播客。但需要澄清一些具体要求。两个技能都已加载,我需要检查技能是否有额外的对齐问题。从技能描述看,stock-finance-analyze需要A股公司名称和可选报告期数;web-to-podcast-generator需要目标网站URL或内容。但用户要求将stock-finance-analyze的结果转为播客,这意味着我需要先生成报告(包括数据和图表),然后基于报告内容生成播客脚本。
因此,关键动作包括:1. 使用stock-finance-analyze生成中国化学的财务数据分析报告和图表;2. 将报告内容(可能是文本总结和图表)转换为播客脚本,可能需要先将报告整理成网页或文档形式,供web-to-podcast-generator使用。
需要澄清的点:
....
现在我将进行第一轮提问,采用策略二:针对明确需求的"优化+盲区探测"。用户需求明确,但可以优化流程并探测盲区。我会先确认基本要求,然后提出一个优化建议。
我的回复将包括:总结用户需求,提出计划草案,然后询问几个关键问题。我会尽量保持专业、简洁、高密度。
现在生成回复。
计划的激活与执行
在完成问题澄清后,系统会将确认的信息整合为最终的计划执行方案。
用户确认了计划,现在需要激活计划。首先调用计划激活工具。然后初始化memory/spec.txt文件。接着进行事项分派。用户要求生成中国化学的投资调研报告,使用stock-finance-analyze技能分析20期财务数据,侧重现金流和负债结构,然后将结果转为播客,使用web-to-podcast-generator技能,风格为严肃专业的财经分析。
...
为了保险,我们可以将财务分析报告保存为HTML文件,然后使用file://路径。现在开始执行。首先激活计划。
执行过程采用了业界成熟的方案:将拆解后的任务目标写入待办文件 spec.txt(扫描下方二维码可查看详情)。该文件的描述精度直接决定了最终交付物的质量。
关于任务日程的观察
在测试中我发现一个有趣的细节:若未在指令中明确要求「立即执行」,系统可能会将任务自动排入日程。例如,在后台日志中可以看到,系统为了遵循「串行原则」,会为后续任务设置延迟的 schedule_time(如 3 小时后或深夜)。这种机制在处理跨度数天的长期规划(如「年度营销日历」)时非常实用。
但要注意串行原则,不能同时执行多个事项。所以第一个事项schedule_time设为当前时间(2026-01-19 16:51)。第二个事项schedule_time设为稍后,比如一小时后(2026-01-19 17:51),确保第一个事项完成。但实际执行时间不确定,可能需要更灵活的安排。更好的做法是:第一个事项立即执行,第二个事项schedule_time设为明天同一时间?不,我们希望尽快完成。可以设为当天晚上,比如2026-01-19 22:00。但用户可能希望尽快看到结果。我们可以将第二个事项设为当天稍晚时间,比如3小时后。但需要保守一点,因为财务分析可能需要一些时间。我们可以将第二个事项设为当天晚上20:00。现在初始化spec.txt文件。

任务自动加入日程
结语:通用 Agent 的雏形
一句话生成报告、网页或图片固然令人惊艳,但缺乏数据支撑、不可验证的内容终究只是沙盒里的玩具。通过专业技能的组合、真实商业数据的引入,以及强大模型推理能力的叠加,才真正触达了具备生产力的 Agent 形态。扣子 2.0 的意义在于,它不再仅仅是「能生成点东西」,而是能够交付「可以直接拿去用」的成品。在严肃的职场环境中,这种可靠性正是我敢于将任务放心托付的前提。

通用 Agent 的雏形
更多推荐



所有评论(0)