告别小红书图文制作耗时太长,降本增效的终极答案
功能。你只需要输入一段描述,或者——更简单的——粘贴一篇你觉得自己写得最“有那味儿”的爆款文章链接,AI就能自动分析并学习你的。
第8版封面图,第15次标题修改,后台还有3个选题等着你“拍板”。你看着那个“发送”按钮,心里想的不是“终于完成了”,而是“算了,就这样吧,再改下去天都亮了”。
这场景,是不是熟悉得让人心塞?选题、找图、排版、改稿、发布……咱们自媒体人,尤其是深耕小红书的博主和小编,每天就像在玩一个无限循环的“打地鼠”游戏。你以为你在创作,其实80%的时间,都耗在了那些重复、琐碎、毫无创造力的“体力活”上。
我们花1%的时间思考“写什么”,却要用99%的精力去解决“怎么做”。 这,就是效率的终极瓶颈。
一、传统图文制作的“隐形陷阱”:你浪费了多少生命?
咱们先来算笔账。一篇标准的小红书爆款笔记,从灵光一闪到最终发布,传统流程是怎样的?
- • 选题焦虑期:刷1小时小红书,看竞品在发什么,分析热门话题,最后可能还是凭感觉选了一个。这个过程,像在黑暗中摸索。
- • 素材地狱期:找图半小时,抠图半小时。好不容易找到一张合适的,要么有水印,要么清晰度不够,要么风格不搭。用AI生成?出来的图好看是好看,但想改个字、调个位置?对不起,那是一张“死图”,只能重头再来。
- • 排版折磨期:打开设计软件,拖拽、对齐、调色、选字体。一个元素没对齐,整个版面都看着别扭。这感觉,就像用绣花针做木工活。
- • 发布心累期:终于做完了,还要手动调整尺寸适应不同平台,一个个去后台点击发布。
一圈下来,大半天过去了。最可怕的是,当你老板或客户说“标题能不能再吸引人一点”、“这个颜色换成莫兰迪色系试试”时,你面临的不是微调,而是一场推倒重来的灾难。
问题的核心,不在于我们不够努力,而在于工具把我们困在了“执行层”,无法将精力聚焦于真正产生价值的“策略与创意层”。

二、终极答案登场:01Agent,不止是工具,是你的“思想放大器”
干了十年自媒体,我见过太多昙花一现的“神器”。但当我深度体验了 01Agent 后,我意识到,这次不一样。它不是一个功能更强的“美图秀秀”,而是一个真正理解创作者痛点的 AI图文创作智能体。
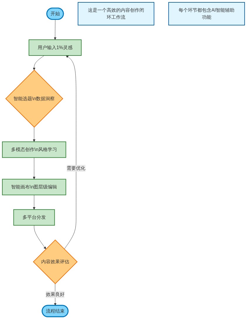
它的核心理念,直接戳中了我们的命门:你只需提供1%的核心思想(灵感、观点),AI负责完成99%的重复性工作。
这意味著什么?意味着你可以从一个“执行工人”,真正回归为一个“策略指挥官”。下面,我就以十年老兵的身份,带你深扒它的三大“救命”功能,看看它是如何把我们从琐事中解放出来的。
1. 智能画布:告别“死图”,实现像素级的自由
这是01Agent让我拍案叫绝的第一点,也是它与市面上所有AI生图工具最本质的区别。
以前用AI生成的图,我们戏称为“开盲盒”或“一次性快照”。好看,但不可编辑。想改个促销日期?想换个产品摆放位置?抱歉,请重新生成,并祈祷这次AI能听懂你的话。
而01Agent的 智能画布(01Agent_Canvas) 技术,彻底打破了这堵墙。它生成的不是一张JPG/PNG“死图”,而是一个完整的、可分层的工程文件。
- • 文字,双击就能改:看到“夏季清仓”不顺眼?直接双击文本框,改成“秋季上新”,字体、颜色、大小随你调。就像在Word里编辑一样简单。
- • 图层,随手就能拖:觉得Logo太小?直接鼠标选中那个图层,拉大、移动、对齐。你可以指挥AI:“把标题移到左上角,放大一点”,也可以自己动手精细调整。
- • 局部,指哪就能改哪:生成的海报里,模特手里的奶茶你想换成咖啡?用框选工具选中那个区域,输入“换成一杯拿铁”,AI就帮你局部重绘,周围背景完美融合。
这种感觉,就像你是一个导演,AI是你最得力的美术和后期团队。你只需要说出想法,它们就能把可任意修改的“成片”素材摆在你面前,最终控制权永远在你手里。 这解决了自媒体人最大的恐惧——修改成本。

2. 多模态创作+风格学习:打造独一无二的IP感,告别“AI脸”
第二个坑是“同质化”。大家用的AI工具都差不多,生成的图难免有相似的“AI味”,账号风格飘忽不定,个人IP感很难建立。
01Agent的“多模态创作”提供了六大模式,从“自媒体博主”的亲切口吻,到“专业模式”的严谨分析,你可以根据内容类型一键切换。但更厉害的是它的 “自定义风格学习” 功能。
你只需要输入一段描述,或者——更简单的——粘贴一篇你觉得自己写得最“有那味儿”的爆款文章链接,AI就能自动分析并学习你的语言风格、行文节奏、视觉偏好。
下次创作时,选择这个你专属的“风格模型”,它生成的内容,从文案到配图风格,都会无限接近你的个人特色。这相当于为你训练了一个专属的数字分身,保证了内容输出的稳定性和辨识度,这才是打造个人IP的科技正道。
3. 智能选题与数据洞察:解决“写什么”的源头焦虑
“不知道今天发什么”,这个焦虑可能比制作过程更耗神。01Agent的“智能选题”模块,像一个24小时在线的市场分析师。
它不仅能全网抓取热点,更能进行深度的 竞品分析(Browser-use)。比如,你可以让它去分析小红书某个赛道下最近100篇爆款笔记,它会自动总结出:近期流行什么视觉色系、高频出现的产品卖点是什么、用户评论都在讨论什么痛点。
最后,它给你呈现的不是一堆杂乱的数据,而是一份清晰的、带可视化图表的分析报告。你基于数据决策,而不是基于玄学猜测。 从源头上,让你的创作踩准节奏,有的放矢。

三、实战演示:一个小编如何用01Agent“偷懒”
光说不练假把式。假设你现在要为一款新咖啡机做小红书推广。
- • 旧流程:你可能会花1小时看竞品笔记,半小时找咖啡机美图,半小时抠图,1小时在Canva里排版文案,反复调整,总耗时3小时以上。
- • 01Agent流程:
- • 在“智能选题”中输入“家用咖啡机 小红书”,获取趋势报告。
- • 基于报告灵感,在“多模态创作”中选择“自媒体博主”模式,输入核心指令:“创作一篇突出‘3分钟搞定咖啡馆品质’和‘高颜值小白家电’的小红书笔记文案及配图需求。”
- • AI在几秒内生成数版文案和配图方案。你在“智能画布”中选中最满意的一版。
- • 你觉得配色可以更温馨,对AI说:“整体色调改成暖色调的奶油风。” 觉得“3分钟”不够突出,双击标题文字,直接改为“90秒!”。
- • 检查无误,使用“多平台分发”功能,一键同步至小红书草稿箱(或直接发布)。
全程,你只做了一件事:思考和决策。 剩下的所有执行环节,由AI智能体无缝衔接完成。整个过程可能不超过20分钟,效率提升何止300%?更重要的是,你的心不累了。
四、职场心法:让工具回归工具,让人回归人
作为过来人,我想说,追求效率的终极目的,不是为了生产更多内容,而是为了夺回对我们时间和心力的掌控权。
01Agent这样的工具出现,其意义不在于让我们变得更“卷”,而在于让我们有机会把生命浪费在更美好的事物上。把那省下来的2个小时,去喝一杯真实的咖啡,去读一本好书,去陪伴家人,或者,去进行更深度、更战略性的内容规划与创意发想。
技术应该消除屏障,而不是增加负担。当AI接手了99%的重复劳动,我们那1%的灵光、热爱与独特视角,才得以真正闪耀。
告别在琐事中挣扎的深夜,或许可以从尝试一种新的工作模式开始。让创作,回归思考与表达的本质。
更多推荐



所有评论(0)