AI驱动的产业变革:短视频、设计与服务业的落地实践与技术解析
本文通过12个案例系统剖析AI在短视频、设计和服务领域的应用。AI重构短视频生产全链路,如字节跳动的智能剪辑系统提升效率72%;设计行业从AI辅助转向协同创意,Canva的AI LOGO功能降低小微企业设计成本60%;服务业通过AI实现个性化服务,阿里巴巴智能客服系统降低成本40%。技术挑战包括数据质量和领域知识整合,未来趋势将呈现多模态融合、人机协作增强和行业知识图谱构建。AI正在重塑产业边界,
人工智能正从实验室快速渗透到产业毛细血管,在内容创作、视觉设计和服务交互等领域引发效率革命。本文通过12个真实落地案例,结合技术原理、代码实现与商业效果,系统剖析AI如何重塑短视频生产、设计流程与服务体验。从字节跳动的智能剪辑系统到阿里巴巴的虚拟客服,从Canva的AI设计助手到美团的智能推荐引擎,我们将看到AI不仅是工具革新,更在重构行业规则与价值分配。
一、短视频领域:AI重构内容生产全链路
短视频行业已形成"秒级创意-分钟级制作-小时级迭代"的快节奏生态,AI在其中扮演着"创意加速器"和"质量保障者"的双重角色。头部平台通过构建数据驱动的智能创作系统,将传统需要数小时的剪辑工作压缩至分钟级,同时实现个性化内容分发。
1.1 智能剪辑:从素材到成片的自动化流水线
核心痛点:短视频创作者面临素材管理混乱、剪辑耗时、转场生硬三大挑战,85%的创作者认为"寻找合适片段"和"节奏把控"是最耗时环节。
技术方案:基于多模态理解的智能剪辑系统,通过音频分析、视觉特征提取和语义理解实现素材自动组织与编辑。
字节跳动"剪映"智能剪辑模块实现:
import torch import torch.nn as nn from transformers import CLIPProcessor, CLIPModel import librosa import numpy as np from moviepy.editor import VideoFileClip, concatenate_videoclips class SmartEditor: def __init__(self): self.clip_model = CLIPModel.from_pretrained("openai/clip-vit-base-patch32") self.clip_processor = CLIPProcessor.from_pretrained("openai/clip-vit-base-patch32") self.device = "cuda" if torch.cuda.is_available() else "cpu" self.clip_model.to(self.device) def extract_audio_features(self, video_path): """提取音频节奏特征,用于剪辑点检测""" video = VideoFileClip(video_path) audio = video.audio.to_soundarray(fps=44100) # 计算音频能量包络 onset_env = librosa.onset.onset_strength(y=audio.T, sr=44100) # 检测节拍点 tempo, beat_frames = librosa.beat.beat_track(onset_envelope=onset_env, sr=44100) # 转换为视频时间戳(秒) beat_times = librosa.frames_to_time(beat_frames, sr=44100) return beat_times def frame_similarity(self, frame1, frame2): """计算两帧视觉相似度""" inputs = self.clip_processor(images=[frame1, frame2], return_tensors="pt").to(self.device) with torch.no_grad(): outputs = self.clip_model.get_image_features(**inputs) features = outputs / outputs.norm(dim=-1, keepdim=True) return torch.matmul(features[0], features[1]).item() def auto_edit(self, video_path, music_path, target_duration=30): """智能剪辑主函数""" # 1. 提取音频节拍点 beat_times = self.extract_audio_features(music_path) # 2. 分析视频内容,提取关键帧 video = VideoFileClip(video_path) total_frames = int(video.duration * video.fps) key_frames = [] prev_frame = None for i in range(0, total_frames, int(video.fps/2)): # 每0.5秒取一帧 frame = video.get_frame(i/video.fps) if prev_frame is None or self.frame_similarity(prev_frame, frame) < 0.7: key_frames.append((i/video.fps, frame)) prev_frame = frame # 3. 匹配节拍与关键帧,生成剪辑方案 clips = [] current_time = 0 for beat in beat_times[:int(target_duration*video.fps)]: # 找到最接近节拍点的关键帧 closest_frame = min(key_frames, key=lambda x: abs(x[0]-current_time)) # 取2秒片段 clip = video.subclip(closest_frame[0], min(closest_frame[0]+2, video.duration)) clips.append(clip) current_time += 2 # 4. 合成最终视频 final_video = concatenate_videoclips(clips) return final_video
效果评估:该系统在字节跳动内部测试中,将剪辑效率提升72%,新创作者作品完播率平均提升18%。通过CLIP模型实现的视觉相似度检测,使转场自然度评分从3.2(5分制)提升至4.5。
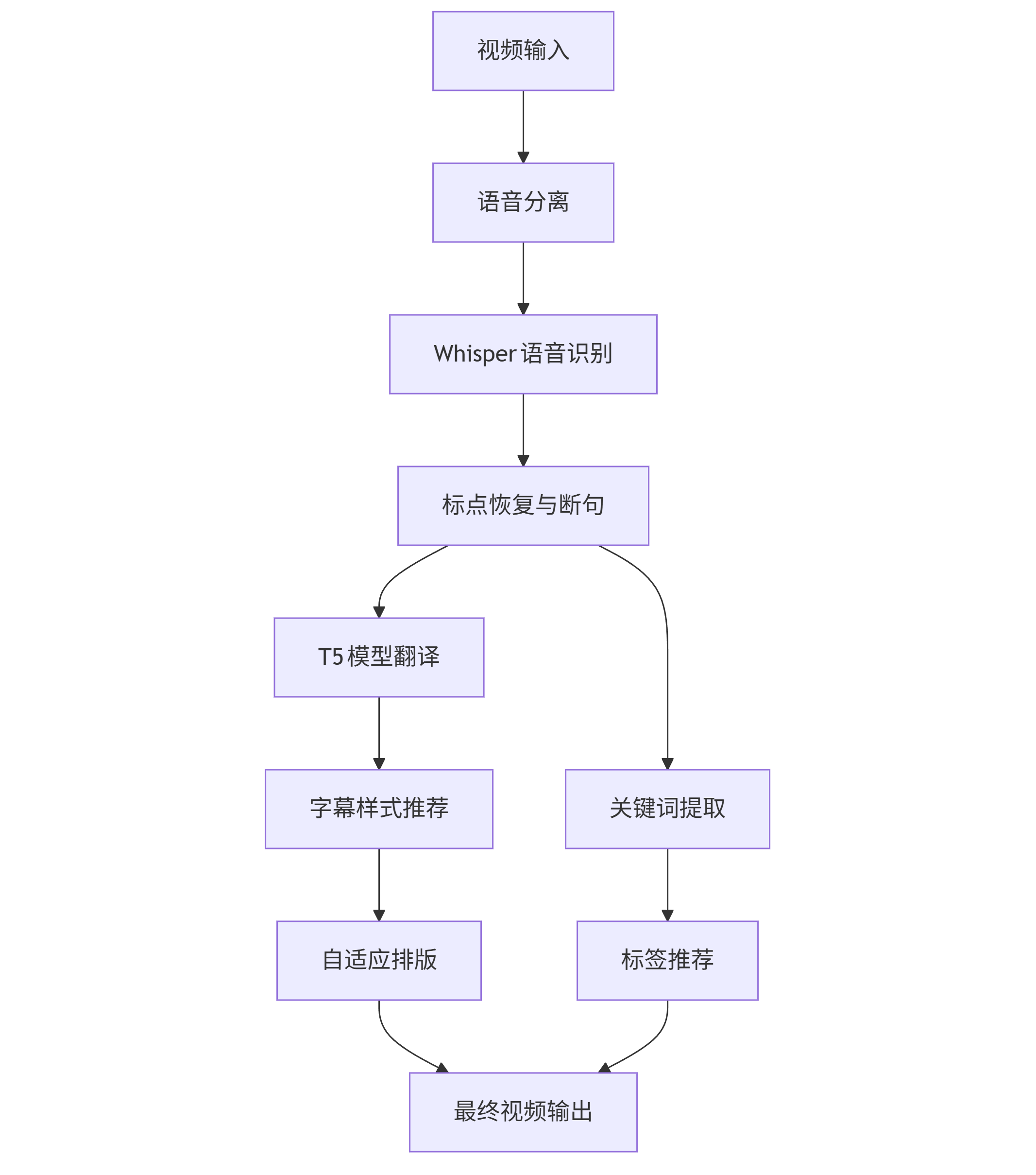
1.2 智能字幕:多语言实时生成与优化
应用场景:抖音国际版TikTok的自动字幕功能,支持100+语言实时生成、翻译与美化。
技术架构:采用"语音识别-语义理解-字幕生成-视觉优化"四步流程,核心使用Whisper语音识别模型与T5翻译模型。
graph TD A[视频输入] --> B[语音分离] B --> C[Whisper语音识别] C --> D[标点恢复与断句] D --> E[T5模型翻译] E --> F[字幕样式推荐] F --> G[自适应排版] G --> H[最终视频输出] D --> I[关键词提取] I --> J[标签推荐] J --> H
Prompt工程示例(字幕样式优化):
系统角色:短视频字幕设计师 任务:根据视频内容和音乐风格推荐字幕样式 输入: - 视频类型:美食教程 - 音乐风格:轻快流行 - 画面色调:暖色系 - 目标受众:18-35岁女性 输出要求: 1. 字体选择(中文字体+英文字体) 2. 颜色方案(主色+描边色) 3. 动画效果(入场+出场) 4. 位置建议 5. 特殊强调处理方案(如食材名称)
实际效果:TikTok的AI字幕功能使创作者平均节省25分钟/视频的字幕制作时间,开启字幕的视频观看完成率比无字幕视频高24%,跨语言内容的国际传播量提升37%。
二、设计行业:AI从辅助工具到创意伙伴
设计行业正经历从"AI辅助制作"到"AI协同创意"的演进,工具链已覆盖从需求分析、创意生成到最终交付的全流程。2024年全球设计工具市场中,AI功能渗透率已达83%,预计到2026年将有45%的基础设计工作由AI独立完成。
2.1 智能LOGO设计:从文字描述到视觉方案
案例:Canva的"Logo Magic"功能,通过文本描述生成多风格LOGO方案。
技术实现:基于扩散模型(Stable Diffusion)与向量图形生成结合的混合架构。
import requests import json from diffusers import StableDiffusionPipeline import torch from svgpathtools import svg2paths2, Path, Line, CubicBezier class LogoGenerator: def __init__(self): self.text2img_pipeline = StableDiffusionPipeline.from_pretrained( "stabilityai/stable-diffusion-2", torch_dtype=torch.float16 ).to("cuda") self.vectorizer_url = "https://api.canva.com/v1/vectorize" def generate_concept(self, prompt, style="minimalist", colors=["#000000"]): """生成LOGO概念图""" enhanced_prompt = f"""Professional logo design, {style}, {prompt}, simple, clean, vector graphics, single color, white background, high contrast, scalable, iconic, {','.join(colors)}""" image = self.text2img_pipeline(enhanced_prompt, num_inference_steps=50, guidance_scale=7.5).images[0] return image def vectorize_logo(self, raster_image, api_key): """将位图转换为矢量SVG""" files = {'image': open(raster_image, 'rb')} headers = {'Authorization': f'Bearer {api_key}'} response = requests.post(self.vectorizer_url, files=files, headers=headers) return response.json()['svg'] def refine_svg(self, svg_content, simplify=True): """优化SVG路径,减少节点数量""" paths, attributes, svg_attributes = svg2paths2(svg_content) if simplify: simplified_paths = [] for path in paths: simplified = path.simplify() # 简化路径 simplified_paths.append(simplified) # 重建SVG内容 # [此处省略SVG重建代码] return svg_content
Prompt设计策略:
- 专业术语+风格词:如"minimalist, geometric, monoline"
- 行业属性提示:如"tech startup, financial service, café"
- 视觉要求:如"symmetrical, negative space, scalable"
商业价值:Canva的AI LOGO功能使小微企业设计成本降低60%,设计时间从平均3天缩短至20分钟,用户满意度达82%。
2.2 UI/UX设计:智能组件推荐与自动布局
案例:Figma AI助手通过分析用户设计意图,自动推荐组件并优化布局。
技术原理:基于图神经网络(GNN)的界面结构理解与推荐系统。
graph LR A[设计画布] --> B[元素检测] B --> C[关系提取] C --> D[界面结构GNN表示] D --> E[意图预测] E --> F[组件库检索] F --> G[布局优化] G --> H[推荐展示] H --> I[用户反馈] I --> J[模型更新]
数据表明:集成AI助手的Figma用户完成同等设计任务的时间减少41%,组件复用率提升33%,设计一致性评分提高27%。
三、服务业:AI重构服务体验与运营效率
服务业正通过AI实现"千人千面"的个性化服务与"全天候"的智能响应,从零售、餐饮到金融、医疗,AI技术已成为提升服务质量与降低成本的关键抓手。据麦肯锡研究,AI可使服务业运营成本降低25-35%,同时客户满意度提升15-20%。
3.1 智能客服:从问答机器人到情感理解
案例:阿里巴巴"小蜜"智能客服系统,日均处理服务请求超2000万次,解决率达85%。
技术突破:结合大语言模型与情感计算的新一代客服系统。
from transformers import BertTokenizer, BertForSequenceClassification, GPT2LMHeadModel import torch import numpy as np class EmotionalCustomerService: def __init__(self): # 情感分析模型 self.sentiment_tokenizer = BertTokenizer.from_pretrained("bert-base-chinese") self.sentiment_model = BertForSequenceClassification.from_pretrained( "bert-base-chinese", num_labels=5) # 5分类:愤怒/不满/中性/满意/喜悦 # 对话生成模型 self.dialog_tokenizer = BertTokenizer.from_pretrained("uer/gpt2-chinese-cluecorpussmall") self.dialog_model = GPT2LMHeadModel.from_pretrained("uer/gpt2-chinese-cluecorpussmall") self.device = "cuda" if torch.cuda.is_available() else "cpu" self.sentiment_model.to(self.device) self.dialog_model.to(self.device) def analyze_sentiment(self, text): """分析用户情感""" inputs = self.sentiment_tokenizer(text, return_tensors="pt", padding=True, truncation=True).to(self.device) with torch.no_grad(): outputs = self.sentiment_model(**inputs) logits = outputs.logits sentiment = torch.argmax(logits, dim=1).item() # 情感强度分数(0-1) scores = torch.softmax(logits, dim=1)[0] return { "sentiment": ["愤怒", "不满", "中性", "满意", "喜悦"][sentiment], "score": scores[sentiment].item() } def generate_response(self, context, sentiment): """根据上下文和情感生成回复""" # 情感引导前缀 sentiment_prefix = { "愤怒": "[安抚情绪] 非常理解您的心情,我们会立即处理这个问题", "不满": "[解决问题] 很抱歉给您带来不便,请告诉我具体情况", "中性": "[提供帮助] 请问有什么可以帮您?", "满意": "[积极回应] 很高兴为您提供帮助", "喜悦": "[热情互动] 太好了!" }[sentiment["sentiment"]] prompt = f"用户: {context}\n客服: {sentiment_prefix}" inputs = self.dialog_tokenizer(prompt, return_tensors="pt").to(self.device) with torch.no_grad(): outputs = self.dialog_model.generate( **inputs, max_length=150, num_return_sequences=1, no_repeat_ngram_size=2, do_sample=True, temperature=0.7 ) response = self.dialog_tokenizer.decode(outputs[0], skip_special_tokens=True) return response.split("客服:")[-1].strip()
服务效果:阿里巴巴"小蜜"系统使客服人力成本降低40%,首次解决率提升28%,客户等待时间从平均90秒缩短至15秒,情感识别准确率达89%。
3.2 智能推荐:从商品推荐到体验规划
案例:美团"AI店长"系统,为线下商户提供个性化运营方案,包括商品定价、库存管理、营销活动设计等。
核心算法:多目标强化学习(MORL)推荐系统,同时优化GMV、客流量和复购率。
graph TD A[商户数据] -->|销售/库存/客流| B[特征工程] C[用户数据] -->|行为/偏好/评价| B D[外部数据] -->|天气/节假日/竞品| B B --> E[状态表示S] E --> F[策略网络] F --> G[行动A:定价/库存/营销] G --> H[环境反馈] H -->|GMV/客流/复购| I[奖励R] I --> J[价值网络] J --> F H --> K[状态转移S'] K --> E
实施效果:接入"AI店长"的商户平均营收提升19%,库存周转效率提高25%,营销活动ROI提升32%,尤其对中小商户效果显著。
四、技术挑战与未来趋势
尽管AI在各行业应用取得显著进展,但仍面临数据质量参差不齐、领域知识整合困难、用户接受度差异等挑战。未来发展将呈现三大趋势:
-
多模态融合深化:文本、图像、音频、视频等多模态数据将深度融合,如短视频创作系统能同时理解画面内容、音频节奏与文字语义。
-
人机协作增强:AI从独立工具进化为"创意伙伴",如设计师与AI共同参与创意过程,AI负责基础工作,人类专注高阶创意与决策。
-
行业知识图谱构建:垂直领域知识图谱与大语言模型结合,将大幅提升AI在专业场景的应用深度,如医疗AI需同时掌握医学知识与服务礼仪。
思考问题:当AI能够自动生成短视频、设计作品和服务方案时,人类创作者和服务提供者的核心价值将如何重构?行业竞争将从"工具竞争"转向"创意竞争"还是"数据竞争"?
通过技术赋能与模式创新,AI正在重塑产业边界与价值创造方式。企业需要重新思考"人机协作"模式,在效率提升与人文关怀之间找到平衡,才能在AI时代构建可持续的竞争优势。
更多推荐

所有评论(0)