LangGraph多Agent架构实战:Open Deep Research三级分层嵌套结构深度解析
Open Deep Research项目采用三级分层嵌套架构实现多Agent协作:主图(线性管道)负责流程编排,监督者子图(循环结构)负责任务分解与委派,研究者子图(带条件分支循环结构)负责具体执行。通过决策与执行分离机制及LangGraph的子图复用和异步并行执行,实现了高效的多Agent协作。该架构设计为复杂多Agent系统提供了实用参考范例,核心在于分层职责划分和并行任务处理机制。
文章详细解析了Open Deep Research项目的多Agent架构设计,采用三级分层嵌套结构:主图(线性管道)负责整体流程编排,监督者子图(循环结构)负责任务分解与委派,研究者子图(带条件分支循环结构)负责具体执行。通过决策与执行分离机制及LangGraph的子图复用和异步并行执行,实现了高效的多Agent协作,为构建复杂多Agent系统提供了实用参考范例。
关注我~第一时间学习如何更好地搭建AI Agent。
重要的不是我们是否会被AI替代,
而是我们要比被替代的人更懂AI。
在多Agent系统中,如何设计Agent之间的协作机制、如何实现任务的分解与委派、如何管理不同Agent的状态,这些都是多Agent架构设计中的核心问题。其实看了Open Deep Research的源代码可以发现,从当前比较主流的Agent定义出发,这个项目主要涉及两个Agent(通过子图实现),一个负责研究活动的监督、组织,一个负责具体实施研究活动。
下面我们来深入理解下Open Deep Research的架构设计思路与实现方式。
Open Deep Research的三级分层嵌套结构概览
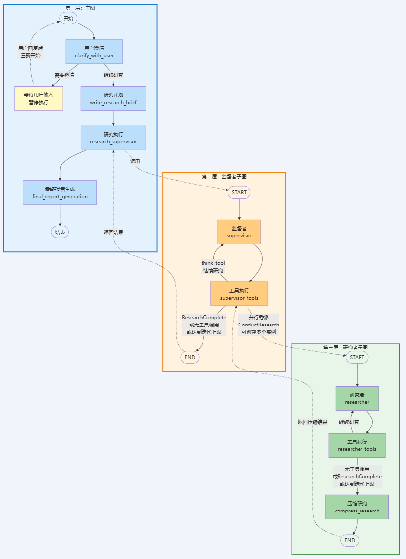
从整体上来看,Open Deep Research采用了三级分层嵌套的图结构来实现多Agent协作,每一层都有明确的职责分工。先上一个图给大家感受一下(大图太大有点糊,后面会有分开的清晰版):

- • 第一层:主图(
deep\_researcher):负责整个研究流程的协调与管理。主图包含四个核心阶段:用户澄清(clarify_with_user)用于确认研究需求、研究计划(write_research_brief)用于将用户输入转换为详细的研究简报、研究执行(research_supervisor)通过调用监督者子图来执行实际研究、最终报告生成(final_report_generation)用于综合所有研究结果生成最终报告。 - • 第二层:监督者子图(
supervisor\_subgraph):作为主图的一个节点,负责研究任务的分解与委派。监督者分析研究简报,通过ConductResearch工具将复杂研究任务分解为多个独立的子任务,并可以并行委派给多个研究者子图实例。监督者还使用ResearchComplete工具判断研究是否完成,使用think_tool进行战略规划,确保研究方向的正确性和完整性。 - • 第三层:研究者子图(
researcher\_subgraph):在监督者子图内部被动态调用,负责执行具体的研究任务。每个研究者子图接收一个特定的研究主题,使用搜索工具(tavily_search、web_search)、MCP工具等进行信息收集,使用think_tool进行战略规划,最后通过compress_research节点压缩研究结果并返回给监督者。
这种分层嵌套的设计实现了职责分离和并行执行:主图负责流程编排,监督者负责任务分解,研究者负责具体执行。多个研究者子图可以并行工作,提高研究效率。
下面我们通过学习源代码来理解这个三级分层嵌套结构的实现方式:
第一层:主图结构分析
Open Deep Research的主图采用线性管道结构,节点按顺序执行,比较简单,结合源代码(deep_researcher.py Lines 701-719)来看下:
deep_researcher_builder = StateGraph( AgentState, input=AgentInputState, config_schema=Configuration)# Add main workflow nodes for the complete research processdeep_researcher_builder.add_node("clarify_with_user", clarify_with_user) # User clarification phasedeep_researcher_builder.add_node("write_research_brief", write_research_brief) # Research planning phasedeep_researcher_builder.add_node("research_supervisor", supervisor_subgraph) # Research execution phasedeep_researcher_builder.add_node("final_report_generation", final_report_generation) # Report generation phase# Define main workflow edges for sequential executiondeep_researcher_builder.add_edge(START, "clarify_with_user") # Entry pointdeep_researcher_builder.add_edge("research_supervisor", "final_report_generation") # Research to reportdeep_researcher_builder.add_edge("final_report_generation", END) # Final exit point# Compile the complete deep researcher workflowdeep_researcher = deep_researcher_builder.compile()
从上述代码可以看出,主图中设置了4个节点,分别是:
- • 节点1:
clarify_with_user- 用来澄清用户真实意图的普通节点; - • 节点2:
write_research_brief- 生成研究计划、简报的普通节点; - • 节点3:
research_supervisor- 监督者子图,负责执行具体的研究工作; - • 节点4:
final_report_generation- 生成最终报告的普通节点。

从节点间的连接方式来看,主图内部采用了线性管道的布局模式,即节点按固定顺序,依次执行
- •
START→clarify_with_user - •
clarify_with_user→write_research_brief(通过Command连接) - •
write_research_brief→research_supervisor(通过Command连接) - •
research_supervisor→final_report_generation - •
final_report_generation→END
这里有个小点,主图流程中虽然clarify_with_user和write_research_brief节点在运行顺序上是线性的,但它们没有通过Edge来连接,而是使用了Command的,这是因为这两个节点都需要在跳转时同时更新state,所以用Command来实现是最好的。因为本期重点是在多层架构的设计思路上,state的具体设计与管理、更新机制这个内容得单独做一期,所以这里就先不展开了。
回到主题,主图的这种线性管道布局非常适配按固定顺序执行的业务流程,比如我们这里的研究流程,从总体来说是比较线性的,大致分为“澄清 → 规划 → 研究 → 报告”四个过程。
其中,由于“研究”从行为方式上来说肯定是最复杂的,因此可以把“研究”相关的逻辑单独做成一个子图,让主图来调用这个子图,子图负责具体执行研究活动,向主图输出研究成果即可。
第二层:监督者子图结构分析
监督者子图采用了循环结构,形成迭代式决策循环:

首先结合源代码(deep_researcher.py Lines 351-363)先来看下监督者子图的整体架构:
# Supervisor Subgraph Construction# Creates the supervisor workflow that manages research delegation and coordinationsupervisor_builder = StateGraph(SupervisorState, config_schema=Configuration)# Add supervisor nodes for research managementsupervisor_builder.add_node("supervisor", supervisor) # Main supervisor logicsupervisor_builder.add_node("supervisor_tools", supervisor_tools) # Tool execution handler# Define supervisor workflow edgessupervisor_builder.add_edge(START, "supervisor") # Entry point to supervisor# Compile supervisor subgraph for use in main workflowsupervisor_subgraph = supervisor_builder.compile()
从上述代码可以看出,监督者子图中设置了2个节点,分别是:
- • 节点1:
supervisor- 监督者决策节点(负责分析研究简报,决定委派哪些任务) - • 节点2:
supervisor_tools- 工具执行节点(负责执行监督者调用的工具,包括调用研究者子图)
从节点连接方式来看,子图的入口START直接连接了supervisor,而后续又通过Command在两个节点间形成循环。下面我们结合节点函数的源代码来分析。
supervisor节点:决策阶段
注意,因为本期不分析项目的state相关的数据流情况,故省略非相关代码。
async def supervisor(state: SupervisorState, config: RunnableConfig) -> Command[Literal["supervisor_tools"]]: ...... # Available tools: research delegation, completion signaling, and strategic thinking lead_researcher_tools = [ConductResearch, ResearchComplete, think_tool] # Configure model with tools, retry logic, and model settings research_model = ( configurable_model .bind_tools(lead_researcher_tools) ......
首先,Open Deep Research为supervisor中的模型绑定了ConductResearch, ResearchComplete, think_tool三个工具。
# Step 2: Generate supervisor response based on current context supervisor_messages = state.get("supervisor_messages", []) response = await research_model.ainvoke(supervisor_messages)
然后,supervisor从state中获取到前序的write_research_brief节点生supervisor_messages,传递给模型。由于模型绑定了Tools,所以会决定调用哪些工具,生成包含 tool_calls 的 AIMessage。
这里有一个非常关键的点,由于bind\_tools()只是告诉模型有哪些工具可以使用,让模型可以在响应中生成工具调用请求,所以这里await research\_model.ainvoke(supervisor\_messages)不会实际执行工具,而只会生成tool\_calls。
# Step 3: Update state and proceed to tool execution return Command( goto="supervisor_tools", update={ "supervisor_messages": [response], "research_iterations": state.get("research_iterations", 0) + 1 } )
最后,通过Command跳转并将response(其中包括携带了tool_calls 的 AIMessage)更新给supervisor_tools,然后再具体执行工具的使用。
supervisor_tools节点:执行阶段
首先,supervisor_tools节点会检查退出条件:
# Step 1: Extract current state and check exit conditions configurable = Configuration.from_runnable_config(config) supervisor_messages = state.get("supervisor_messages", []) research_iterations = state.get("research_iterations", 0) most_recent_message = supervisor_messages[-1] # Define exit criteria for research phase exceeded_allowed_iterations = research_iterations > configurable.max_researcher_iterations no_tool_calls = not most_recent_message.tool_calls research_complete_tool_call = any( tool_call["name"] == "ResearchComplete" for tool_call in most_recent_message.tool_calls ) # Exit if any termination condition is met if exceeded_allowed_iterations or no_tool_calls or research_complete_tool_call: return Command( goto=END, update={ "notes": get_notes_from_tool_calls(supervisor_messages), "research_brief": state.get("research_brief", "") } )
代码设定了三种退出条件,即超过迭代次数、无工具调用或调用ResearchComplete,只要满足其一,节点就会返回END结束循环。否则,节点会继续处理think_tool和ConductResearch两种类型的工具调用。
# Step 3: Return command with all tool results update_payload["supervisor_messages"] = all_tool_messages return Command( goto="supervisor", update=update_payload )
工具执行结束的,执行结果将被封装为ToolMessage并返回给 supervisor节点,supervisor节点会分析研究结果,决定是否需要进一步研究,如果是的,则又会生成工具调用响应转发给supervisor_tools节点,从而实现迭代式的研究循环,直到满足退出条件。
ConductResearch工具:调用研究者子图
在supervisor_tools节点中还包含了一层嵌套,即supervisor_tools节点在执行ConductResearch工具时,会并行调用多个研究者子图实例。关键代码(deep_researcher.py Lines 222-233)如下:
# Execute research tasks in parallel research_tasks = [ researcher_subgraph.ainvoke({ "researcher_messages": [ HumanMessage(content=tool_call["args"]["research_topic"]) ], "research_topic": tool_call["args"]["research_topic"] }, config) for tool_call in allowed_conduct_research_calls ] tool_results = await asyncio.gather(*research_tasks)
这里的原理稍微复杂一点,因为本期主要是理结构,就先不展开了。简单地来讲,这里使用了列表推导式创建多个异步任务对象。其中researcher_subgraph.ainvoke()返回的是协程对象(coroutine),而不是立即执行的结果。而asyncio.gather(*research_tasks)中的*操作符将列表展开为多个参数,gather函数会同时启动所有这些协程,让它们并行运行,然后await会等待所有任务完成。
第三层:研究者子图结构分析
研究者子图采用带条件分支的循环结构,支持自主探索和条件退出:

首先结合源代码(deep_researcher.py Lines 587-605)来看下研究者子图的整体架构:
# Researcher Subgraph Construction# Creates individual researcher workflow for conducting focused research on specific topicsresearcher_builder = StateGraph( ResearcherState, output=ResearcherOutputState, config_schema=Configuration)# Add researcher nodes for research execution and compressionresearcher_builder.add_node("researcher", researcher) # Main researcher logicresearcher_builder.add_node("researcher_tools", researcher_tools) # Tool execution handlerresearcher_builder.add_node("compress_research", compress_research) # Research compression# Define researcher workflow edgesresearcher_builder.add_edge(START, "researcher") # Entry point to researcherresearcher_builder.add_edge("compress_research", END) # Exit point after compression# Compile researcher subgraph for parallel execution by supervisorresearcher_subgraph = researcher_builder.compile()
从上述代码可以看出,监督者子图中设置了3个节点,分别是:
- • 节点1:
researcher- 研究者决策节点(决定使用哪些工具进行搜索) - • 节点2:
researcher_tools- 工具执行节点(执行搜索工具调用) - • 节点3:
compress_research- 压缩节点(整理研究结果)
整个监督者子图的工作流比较简单,就不展开每个节点函数的代码分析了。主要是通过Command在researcher和 researcher_tools间构建循环,基本步骤包括:
-
researcher节点分析研究主题,决定调用哪些搜索工具;
-
researcher_tools节点执行这些工具调用(可以并行执行多个搜索);
-
- 执行完工具后,
researcher_tools检查退出条件:
- 执行完工具后,
- • 如果满足退出条件(如超过迭代次数或调用
ResearchComplete),跳转到compress_research; - • 否则,返回到
researcher继续循环。
-
compress_research节点将研究结果压缩整理,并用它来更新对应的state,然后结束研究。
总结
Open Deep Research的多Agent架构采用了三级分层嵌套结构,实现了职责分离和并行执行:
- • 主图层:线性管道结构,负责"澄清→规划→研究→报告"的整体流程编排
- • 监督者子图层:循环结构,负责任务分解与委派,通过
ConductResearch工具并行调用多个研究者子图 - • 研究者子图层:带条件分支的循环结构,负责具体的研究执行和结果压缩
同时,Open Deep Research的设计模式将决策与执行分离到了不同节点。supervisor/researcher节点通过bind_tools()生成tool_calls但不执行,supervisor_tools/researcher_tools节点负责实际执行工具。这种分离机制提供了更好的控制流、错误处理和状态管理能力。
通过LangGraph的子图复用机制和异步并行执行,系统实现了高效的多Agent协作,为构建复杂的多Agent系统提供了很好的参考范例。
如何系统的学习大模型 AI ?
由于新岗位的生产效率,要优于被取代岗位的生产效率,所以实际上整个社会的生产效率是提升的。
但是具体到个人,只能说是:
“最先掌握AI的人,将会比较晚掌握AI的人有竞争优势”。
这句话,放在计算机、互联网、移动互联网的开局时期,都是一样的道理。
我在一线互联网企业工作十余年里,指导过不少同行后辈。帮助很多人得到了学习和成长。
我意识到有很多经验和知识值得分享给大家,也可以通过我们的能力和经验解答大家在人工智能学习中的很多困惑,所以在工作繁忙的情况下还是坚持各种整理和分享。但苦于知识传播途径有限,很多互联网行业朋友无法获得正确的资料得到学习提升,故此将并将重要的AI大模型资料包括AI大模型入门学习思维导图、精品AI大模型学习书籍手册、视频教程、实战学习等录播视频免费分享出来。
一直在更新,更多的大模型学习和面试资料已经上传带到CSDN的官方了,有需要的朋友可以扫描下方二维码免费领取【保证100%免费】👇👇

01.大模型风口已至:月薪30K+的AI岗正在批量诞生

2025年大模型应用呈现爆发式增长,根据工信部最新数据:
国内大模型相关岗位缺口达47万
初级工程师平均薪资28K(数据来源:BOSS直聘报告)
70%企业存在"能用模型不会调优"的痛点
真实案例:某二本机械专业学员,通过4个月系统学习,成功拿到某AI医疗公司大模型优化岗offer,薪资直接翻3倍!
02.大模型 AI 学习和面试资料
1️⃣ 提示词工程:把ChatGPT从玩具变成生产工具
2️⃣ RAG系统:让大模型精准输出行业知识
3️⃣ 智能体开发:用AutoGPT打造24小时数字员工
📦熬了三个大夜整理的《AI进化工具包》送你:
✔️ 大厂内部LLM落地手册(含58个真实案例)
✔️ 提示词设计模板库(覆盖12大应用场景)
✔️ 私藏学习路径图(0基础到项目实战仅需90天)






第一阶段(10天):初阶应用
该阶段让大家对大模型 AI有一个最前沿的认识,对大模型 AI 的理解超过 95% 的人,可以在相关讨论时发表高级、不跟风、又接地气的见解,别人只会和 AI 聊天,而你能调教 AI,并能用代码将大模型和业务衔接。
- 大模型 AI 能干什么?
- 大模型是怎样获得「智能」的?
- 用好 AI 的核心心法
- 大模型应用业务架构
- 大模型应用技术架构
- 代码示例:向 GPT-3.5 灌入新知识
- 提示工程的意义和核心思想
- Prompt 典型构成
- 指令调优方法论
- 思维链和思维树
- Prompt 攻击和防范
- …
第二阶段(30天):高阶应用
该阶段我们正式进入大模型 AI 进阶实战学习,学会构造私有知识库,扩展 AI 的能力。快速开发一个完整的基于 agent 对话机器人。掌握功能最强的大模型开发框架,抓住最新的技术进展,适合 Python 和 JavaScript 程序员。
- 为什么要做 RAG
- 搭建一个简单的 ChatPDF
- 检索的基础概念
- 什么是向量表示(Embeddings)
- 向量数据库与向量检索
- 基于向量检索的 RAG
- 搭建 RAG 系统的扩展知识
- 混合检索与 RAG-Fusion 简介
- 向量模型本地部署
- …
第三阶段(30天):模型训练
恭喜你,如果学到这里,你基本可以找到一份大模型 AI相关的工作,自己也能训练 GPT 了!通过微调,训练自己的垂直大模型,能独立训练开源多模态大模型,掌握更多技术方案。
到此为止,大概2个月的时间。你已经成为了一名“AI小子”。那么你还想往下探索吗?
- 为什么要做 RAG
- 什么是模型
- 什么是模型训练
- 求解器 & 损失函数简介
- 小实验2:手写一个简单的神经网络并训练它
- 什么是训练/预训练/微调/轻量化微调
- Transformer结构简介
- 轻量化微调
- 实验数据集的构建
- …
第四阶段(20天):商业闭环
对全球大模型从性能、吞吐量、成本等方面有一定的认知,可以在云端和本地等多种环境下部署大模型,找到适合自己的项目/创业方向,做一名被 AI 武装的产品经理。
- 硬件选型
- 带你了解全球大模型
- 使用国产大模型服务
- 搭建 OpenAI 代理
- 热身:基于阿里云 PAI 部署 Stable Diffusion
- 在本地计算机运行大模型
- 大模型的私有化部署
- 基于 vLLM 部署大模型
- 案例:如何优雅地在阿里云私有部署开源大模型
- 部署一套开源 LLM 项目
- 内容安全
- 互联网信息服务算法备案
- …
学习是一个过程,只要学习就会有挑战。天道酬勤,你越努力,就会成为越优秀的自己。
如果你能在15天内完成所有的任务,那你堪称天才。然而,如果你能完成 60-70% 的内容,你就已经开始具备成为一名大模型 AI 的正确特征了。
这份完整版的大模型 AI 学习资料已经上传CSDN,朋友们如果需要可以微信扫描下方CSDN官方认证二维码免费领取【保证100%免费】

更多推荐

所有评论(0)