基于单片机跑步机控制系统设计
本文介绍了一种基于单片机的跑步机控制系统设计。系统以STM32F103C8T6单片机为核心,包含电机驱动、坡度调整、传感器监测、LCD显示和用户输入等模块,实现了跑步机启动/停止、速度调节、坡度调整及运动参数实时显示功能。采用PWM控制电机转速,传感器实时反馈运行状态,确保系统稳定性。设计过程运用文献研究、比较分析等方法,通过Altium Designer设计电路,Proteus进行仿真,Keil
**单片机设计介绍,基于单片机跑步机控制系统设计
一 概要
基于单片机跑步机控制系统设计概要如下:
一、设计目标
设计一款基于单片机的跑步机控制系统,旨在提供稳定、可靠且用户友好的跑步体验。该系统应能够控制跑步机的运行,包括启动、停止、加速、减速、坡度调整等功能,并实时显示运动参数,如速度、时间、距离等。
二、系统组成
单片机:作为核心控制器,负责接收用户指令、处理传感器数据、控制跑步机的运行以及与其他模块的通信。例如,使用STM32F103C8T6等高性能且低功耗的微控制器,基于ARM Cortex-M3内核,最高时钟频率72MHz,拥有丰富的外设资源。
电机驱动模块:通过PWM脉宽调制的方式控制直流电机的转速,从而控制跑步机的速度。
坡度调整模块:利用舵机或其他执行机构实现跑步机坡度的调整,模拟不同的运动环境。
传感器模块:包括速度传感器、距离传感器等,实时监测跑步机的运行状态并传输给单片机。
显示模块:采用LCD或TFT液晶显示屏,用于显示运动参数和用户界面。
用户输入模块:包括启动、停止、加速、减速、坡度调整等按键,以及可能的触摸屏输入,用于接收用户指令。
三、工作原理
用户输入:用户通过用户输入模块发出指令,如启动跑步机、调整速度、坡度等。
单片机处理:单片机接收用户指令后,根据预设的算法和规则,计算并输出相应的控制信号。
控制信号传输:控制信号通过电机驱动模块控制直流电机的转速,从而控制跑步机的速度。同时,坡度调整模块根据单片机的指令调整跑步机的坡度。
实时监测:传感器模块实时监测跑步机的运行状态,并将数据传输给单片机。单片机根据传感器数据调整控制信号,以保持跑步机的稳定运行。
信息显示:显示模块实时显示运动参数,如速度、时间、距离等,以便用户了解当前运动状态。
四、系统特点
稳定性:采用单片机作为核心控制器,结合精确的电机驱动和传感器技术,确保跑步机的稳定运行。
可靠性:系统经过严格的测试和验证,具有高度的可靠性和耐用性。
用户友好性:通过直观的显示界面和灵活的用户输入方式,提供便捷、舒适的用户体验。
可扩展性:系统设计采用模块化思想,方便后续功能的扩展和升级。
五、应用前景
该系统可广泛应用于家庭、健身房等场所,为用户提供多样化的运动选择。随着科技的不断发展,该系统还可以结合虚拟现实、人工智能等先进技术,进一步提升用户体验和健身效果。
二、功能设计
实现了跑步机的基本功能,通过按键执行操作,数码管显示
设计思路
设计思路
文献研究法:搜集整理相关单片机系统相关研究资料,认真阅读文献,为研究做准备;
调查研究法:通过调查、分析、具体试用等方法,发现单片机系统的现状、存在问题和解决办法;
比较分析法:比较不同系统的具体原理,以及同一类传感器性能的区别,分析系统的研究现状与发展前景;
软硬件设计法:通过软硬件设计实现具体硬件实物,最后测试各项功能是否满足要求。
三、 软件设计
本系统原理图设计采用Altium Designer19,具体如图。在本科单片机设计中,设计电路使用的软件一般是Altium Designer或proteus,由于Altium Designer功能强大,可以设计硬件电路的原理图、PCB图,且界面简单,易操作,上手快。Altium Designer19是一款专业的整的端到端电子印刷电路板设计环境,用于电子印刷电路板设计。它结合了原理图设计、PCB设计、多种管理及仿真技术,能够很好的满足本次设计需求。
————————————————
仿真实现
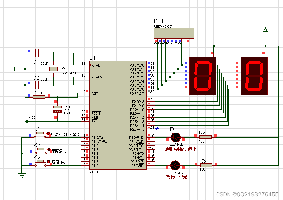
本设计利用protues8.7软件实现仿真设计,具体如图。
Protues也是在单片机仿真设计中常用的设计软件之一,通过设计出硬件电路图,及写入驱动程序,就能在不实现硬件的情况进行电路调试。另外,protues还能实现PCB的设计,在仿真中也可以与KEIL实现联调,便于程序的调试,且支持多种平台,使用简单便捷。
————————————————
原理图

五、 程序
本设计利用KEIL5软件实现程序设计,具体如图。作为本科期间学习的第一门编程语言,C语言是我们最熟悉的编程语言之一。当然,由于其功能强大,C语言是当前世界上使用最广泛、最受欢迎的编程语言。在单片机设计中,C语言已经逐步完全取代汇编语言,因为相比于汇编语言,C语言编译与运行、调试十分方便,且可移植性高,可读性好,便于烧录与写入硬件系统,因此C语言被广泛应用在单片机设计中。keil软件由于其兼容单片机的设计,能够实现快速调试,并生成烧录文件,被广泛应用于C语言的编写和单片机的设计。
————————————————

文章底部可以获取博主的联系方式,获取源码、查看详细的视频演示,或者了解其他版本的信息。
所有项目都经过了严格的测试和完善。对于本系统,我们提供全方位的支持,包括修改时间和标题,以及完整的安装、部署、运行和调试服务,确保系统能在你的电脑上顺利运行。
更多推荐


所有评论(0)