大模型落地全体系实战指南(微调 + 提示词工程 + 多模态 + 企业级解决方案)
本文系统阐述了大模型产业落地的四大核心路径:提示词工程、大模型微调、多模态应用开发和企业级解决方案。提示词工程作为基础,通过结构化指令设计实现零代码快速验证;大模型微调通过轻量化训练(LoRA/QLoRA)实现行业适配;多模态应用突破文本边界,实现图文音视频的统一处理;企业级解决方案则整合前三者能力,满足数据安全、系统集成等商业需求。文章详细解析了各路径的技术原理、实操方法和典型应用场景,并指出未
前言
大模型技术从实验室走向产业落地,核心落地路径围绕大模型微调、提示词工程、多模态应用开发、企业级解决方案搭建四大核心板块展开。这四大板块并非孤立存在,而是层层递进、相互赋能的关系:提示词工程是零代码 / 低代码快速落地的最优解,是所有大模型落地的基础;微调是解决大模型领域适配性、精度不足的核心手段,让通用大模型变成行业专属模型;多模态是大模型能力边界的重要拓展,实现 “文本 + 图片 + 音频 + 视频” 的统一理解与生成;企业级解决方案是最终的价值闭环,将前三者的技术能力封装为可落地、可复用、可规模化的产品,解决真实商业场景的痛点。
本文将系统化讲解四大核心板块的技术原理、实操方法、核心代码、最佳实践,配套 Mermaid 标准流程图、可直接复用的 Prompt 工程示例、技术对比图表、落地架构图,全文超 8000 字,覆盖从技术原理到产业落地的全链路内容,兼具理论深度与工程实操性。
一、核心认知:大模型四大落地路径的逻辑关系与价值定位
1.1 四大落地路径的优先级与适用场景(核心图表)
大模型落地的核心原则:低成本优先、高适配性进阶、场景化封装,不同路径的投入成本、落地周期、效果收益、技术门槛差异显著,是企业选择落地方式的核心依据。
| 落地路径 | 技术门槛 | 研发成本 | 落地周期 | 效果收益 | 核心适用场景 | 核心价值 |
|---|---|---|---|---|---|---|
| 提示词工程 (Prompt Engineering) | ⭐ | ⭐ | 1~7 天 | ⭐⭐⭐ | 通用问答、文案创作、数据分析、客服话术、轻量推理 | 零代码快速验证需求,成本最低,见效最快,90% 的企业级轻量需求可通过该方式落地 |
| 大模型微调 (LLM Fine-tuning) | ⭐⭐⭐ | ⭐⭐⭐ | 7~30 天 | ⭐⭐⭐⭐⭐ | 行业知识库问答、垂直领域生成、专业任务推理、私有数据适配 | 解决通用大模型 “领域无知” 问题,让模型适配专属业务,精度远超纯 Prompt 方案 |
| 多模态应用开发 | ⭐⭐⭐⭐ | ⭐⭐⭐⭐ | 15~60 天 | ⭐⭐⭐⭐ | 图文理解、视觉问答、图片生成、语音交互、视频内容分析、PDF 解析 | 突破纯文本大模型的能力边界,适配 95% 以上的真实业务场景(真实场景均为多模态数据) |
| 企业级解决方案 | ⭐⭐⭐⭐⭐ | ⭐⭐⭐⭐⭐ | 30~90 天 | ⭐⭐⭐⭐⭐ | 私有化部署、行业中台搭建、规模化业务落地、合规性需求场景 | 技术能力的商业闭环,解决 “安全、合规、复用、规模化” 四大企业核心诉求 |
1.2 四大落地路径的联动关系(Mermaid 流程图 核心)
所有大模型的企业级落地,本质都是「从 Prompt 验证需求 → 微调优化效果 → 多模态拓展场景 → 企业级方案封装」的闭环流程,不存在孤立的技术选型。

graph TD
A[业务需求梳理:明确场景/痛点/指标] --> B[提示词工程:零代码验证需求可行性,输出MVP版本]
B --> C{效果是否满足业务指标?}
C -->|是| D[直接封装为轻量应用,快速落地]
C -->|否| E[大模型微调:基于私有数据/领域数据优化模型,提升适配性与精度]
E --> F[效果二次验证:达标后进入场景拓展]
F --> G[多模态应用开发:融合文本/图片/音频/视频,拓展业务边界]
G --> H[企业级解决方案搭建:私有化部署+权限管控+数据安全+业务集成]
H --> I[业务落地+持续迭代:基于业务反馈优化Prompt/微调数据/多模态能力]
I --> B[持续优化提示词/模型]
style A fill:#f9f,stroke:#333,stroke-width:2px
style H fill:#9ff,stroke:#333,stroke-width:2px
二、第一板块:提示词工程(Prompt Engineering)- 大模型落地的基石 ✅
2.1 核心定义与核心价值
提示词工程:是通过设计结构化、精准化的文本指令(Prompt),引导大模型在「零训练、零微调」的前提下,输出符合预期结果的技术体系。本质是挖掘大模型的固有能力,而非改变模型本身。
行业共识:80% 的大模型落地需求,不需要微调,只需要做好 Prompt 工程就能解决。
核心价值:
- 零研发成本、零算力投入,业务人员可直接上手,无需算法工程师;
- 快速验证业务需求,从需求提出到落地仅需数小时 / 数天;
- 适配所有大模型(GPT-4 / 文心一言 / 通义千问 / 百川 / 智谱清言等),通用性极强;
- 可灵活迭代优化,仅需修改 Prompt 即可适配业务需求变化。
2.2 提示词工程的 6 大核心设计原则(黄金准则,必背)
所有高质量 Prompt 的设计,都遵循以下 6 个原则,缺一不可,优先级从高到低:
- 清晰性原则:指令必须具体、无歧义,避免模糊描述(如:不要写 “写一篇好的文案”,要写 “写一篇适配抖音的美妆产品短视频文案,字数 80-100 字,风格活泼,突出保湿功效,结尾带互动话术”);
- 简洁性原则:在清晰的前提下,尽可能精简冗余信息,大模型的上下文窗口有限,冗余信息会稀释核心指令;
- 结构化原则:使用分段、编号、符号(### 指令、### 要求、### 示例)分割内容,降低大模型的理解成本;
- 角色设定原则:给大模型赋予明确的角色,大幅提升输出专业性(如:“你是一名资深的电商客服专员,擅长解决用户的退货退款问题,话术温和且专业”);
- 示例注入原则:少量示例(Few-shot)能让大模型精准对齐输出格式,这是最高效的 Prompt 优化手段;
- 约束性原则:明确输出格式、字数、风格、禁忌,避免大模型输出无关内容。
2.3 3 类经典 Prompt 范式 + 可直接复用的 Prompt 示例(核心干货,超 20 个示例)
Prompt 的设计范式决定了输出质量,根据落地场景的复杂度,分为 3 类主流范式,所有业务场景均可套用,以下所有示例均可直接复制使用!
✅ 范式一:基础指令范式(适用于简单场景:问答、创作、总结)
结构:角色设定 + 核心指令 + 约束条件通用模板:你是一名【XX领域专家】,请你【完成XX任务】,要求【输出格式/字数/风格】,禁止【禁忌内容】。
实战示例(10 个 +):
- 企业客服:
你是一名京东家电售后客服,专业解答空调故障问题,话术温和耐心,回答时先安抚用户情绪,再给出3步排查方案,禁止使用专业术语,确保用户能看懂。 - 文案创作:
你是一名资深的小红书博主,擅长写护肤品种草文案,为一款玻尿酸补水面膜写一篇笔记,字数300字左右,标题带emoji,正文分3段,结尾带#护肤干货 #补水神器 话题标签。 - 数据分析:
你是一名数据分析师,我将给你一份销售数据表,请你总结核心趋势,找出销量最高的3款产品,输出格式为:1.核心趋势:xxx 2.爆款产品:xxx 3.建议:xxx。 - 代码编写:
你是一名Python高级工程师,帮我写一段批量读取Excel文件并合并为一个CSV文件的代码,要求加注释,处理空值和异常,兼容xlsx和xls格式。 - 职场办公:
你是一名行政专员,帮我写一份公司年会通知,包含时间、地点、参会人员、流程、注意事项,格式为正式公文,字数200字左右。
✅ 范式二:少样本范式(Few-shot Prompt)- 最高效的优化手段(适用于格式化输出 / 精准匹配场景)
核心原理:大模型具备「上下文学习能力」,在 Prompt 中加入1-5 个示例(问题 + 标准答案),大模型会自动模仿示例的输出格式和逻辑,输出精准结果。结构:角色设定 + 核心指令 + 示例(输入→输出)×N + 待处理问题
核心价值:解决大模型「输出格式混乱、结果偏离预期」的核心痛点,优化后效果提升 80% 以上。
实战示例(高价值,可复用):
示例 1:企业数据标注(落地高频场景)
plaintext
你是一名专业的文本标注师,需要将用户的咨询意图分类为:【产品咨询】【售后问题】【投诉建议】【其他】,输出格式为:用户问题 → 分类结果,无需额外解释。
示例1:这个产品的保质期是多久? → 产品咨询
示例2:我收到的货破损了,怎么退货? → 售后问题
示例3:你们的物流速度太慢了,希望改进! → 投诉建议
示例4:早上好,请问在吗? → 其他
现在开始标注:
1. 这款洗发水的控油效果怎么样?
2. 我的订单一直没发货,能加急吗?
3. 你们有没有新品上市?
示例 2:SQL 语句生成(企业 BI 场景高频)
plaintext
你是一名资深的MySQL开发工程师,能根据自然语言生成标准SQL语句,要求兼容MySQL8.0,避免语法错误,输出仅SQL语句,无其他解释。
示例1:查询2025年12月的销售额排名前10的店铺,按销售额降序排列 → SELECT shop_name, sales FROM sales_table WHERE month='2025-12' ORDER BY sales DESC LIMIT 10;
示例2:统计每个品类的商品数量和平均价格 → SELECT category, COUNT(id) as num, AVG(price) as avg_price FROM goods_table GROUP BY category;
现在生成:查询北京地区的用户中,2026年注册且消费金额大于1000元的用户姓名和手机号
✅ 范式三:思维链范式(Chain-of-Thought, CoT)- 解决复杂推理问题(落地核心难点)
核心原理:引导大模型「像人类一样分步思考」,先拆解问题,再逐步推理,最后输出答案。适用于复杂逻辑推理、数学计算、业务决策、故障排查等场景,是解决大模型「推理能力不足」的核心范式。结构:角色设定 + 核心指令 + 思维链示例 + 待解决问题核心特征:在 Prompt 中加入「分步思考」的引导词,如:请你分步思考,先分析问题,再给出解决方案、第一步:xxx 第二步:xxx 第三步:xxx
实战示例(企业级高价值场景):
plaintext
你是一名资深的电商运营分析师,需要分析店铺销售额下降的原因并给出解决方案,要求分步思考,先拆解问题,再分析原因,最后给出可落地的解决方案,禁止空话。
思考逻辑:第一步:拆解销售额的核心构成(销售额=访客数×转化率×客单价);第二步:逐一分析每个指标的变化原因;第三步:针对每个原因给出具体的优化措施。
示例:店铺9月销售额环比下降20% → 第一步:拆解指标:访客数下降10%,转化率下降8%,客单价持平;第二步:分析原因:访客数下降是因为直通车投放减少,转化率下降是因为详情页更新后卖点不清晰;第三步:解决方案:1.恢复直通车投放,重点投放核心关键词;2.优化详情页,突出产品核心卖点和用户评价;3.设置满减活动提升客单价。
现在分析:我司10月销售额环比下降30%,其中访客数下降15%,转化率下降12%,客单价下降3%,请给出分步分析和解决方案。
2.4 提示词工程的落地流程(Mermaid 流程图)

graph LR
A[业务需求拆解:明确输出目标/格式/约束] --> B[初步撰写Prompt:遵循6大原则,选择对应范式]
B --> C[测试输出结果:调用大模型生成内容]
C --> D{结果是否达标?}
D -->|是| E[固化Prompt,投入业务使用]
D -->|否| F[Prompt优化:针对性调整(补充示例/明确约束/增加角色)]
F --> B[重新测试]
style A fill:#f0f8ff,stroke:#333,stroke-width:1px
style E fill:#90ee90,stroke:#333,stroke-width:1px
2.5 避坑指南:Prompt 工程的 5 个常见错误
- 指令模糊:使用 “好、优秀、合适” 等主观词汇,无量化标准;
- 信息过载:在 Prompt 中加入大量无关背景,稀释核心指令;
- 忽略格式约束:未明确输出格式(如表格 / 列表 / 纯文本),导致结果难以复用;
- 不做角色设定:大模型默认 “通用助手”,输出专业性不足;
- 拒绝使用示例:复杂场景下无示例,大模型输出偏差极大。
核心总结:Prompt 工程不是 “写一句话”,而是 “结构化的指令设计”,好的 Prompt 是打磨出来的,而非一次性写出来的。
三、第二板块:大模型微调(LLM Fine-tuning)- 从通用到专属,精度跃迁 ✅
3.1 核心定义与适用场景
大模型微调:在预训练大模型(如 LLaMA2、百川 - 7B、通义千问 - 7B、ChatGLM3) 的基础上,使用领域私有数据 / 业务标注数据,通过小幅度的参数更新,让模型学习业务专属知识和输出风格的技术。本质是让通用大模型 “学习行业知识”,适配专属业务场景。
✅ 核心前提:什么时候需要做微调?(必看,避免盲目投入)
当满足以下任一条件时,纯 Prompt 工程无法解决问题,必须通过微调实现:
- 业务场景需要极强的领域专业性:如医疗问诊、法律文书撰写、金融量化分析、工业设备故障诊断,通用大模型的领域知识不足,Prompt 优化后效果仍差;
- 业务需要极高的输出一致性:如企业知识库问答,要求模型的回答严格贴合企业文档,不能编造内容(大模型的 “幻觉问题” 通过 Prompt 难以根治,微调是核心解决方案);
- 业务数据是私有敏感数据:如企业内部文档、客户信息、业务数据,无法通过 Prompt 传递给公有大模型,必须私有化训练;
- 业务需要低延迟、高并发:私有化微调后的模型可本地部署,响应速度远超调用公有 API,且无调用次数限制;
- Prompt 工程的边际效益递减:多次优化 Prompt 后,效果提升不足 10%,无法满足业务指标。
3.2 大模型微调的核心分类(技术选型核心,图表对比)
大模型的微调分为两大类,核心差异是是否更新模型的全部参数,决定了算力成本、训练速度、落地门槛,是企业选型的核心依据:
| 微调类型 | 技术原理 | 算力成本 | 训练速度 | 效果表现 | 落地门槛 | 核心代表方法 | 适用场景 |
|---|---|---|---|---|---|---|---|
| 全量微调 | 更新模型的所有参数 | ⭐⭐⭐⭐⭐(极高) | ⭐(极慢) | ⭐⭐⭐⭐⭐(最优) | ⭐⭐⭐⭐⭐(极高) | 传统微调 | 科研场景、超大规模算力投入、极致效果需求 |
| 增量微调(轻量化微调) | 冻结模型 99% 的预训练参数,仅更新新增的少量适配层参数 | ⭐⭐(极低) | ⭐⭐⭐⭐⭐(极快) | ⭐⭐⭐⭐(接近全量微调) | ⭐⭐(极低) | LoRA/QLoRA/Adapter/P-tuning | 99% 的企业级落地场景、低成本需求、快速迭代 |
行业共识:企业级大模型落地,99% 选择「轻量化微调(LoRA/QLoRA)」,全量微调的算力成本(单卡百万级)和训练周期(数月)完全不适合企业落地。
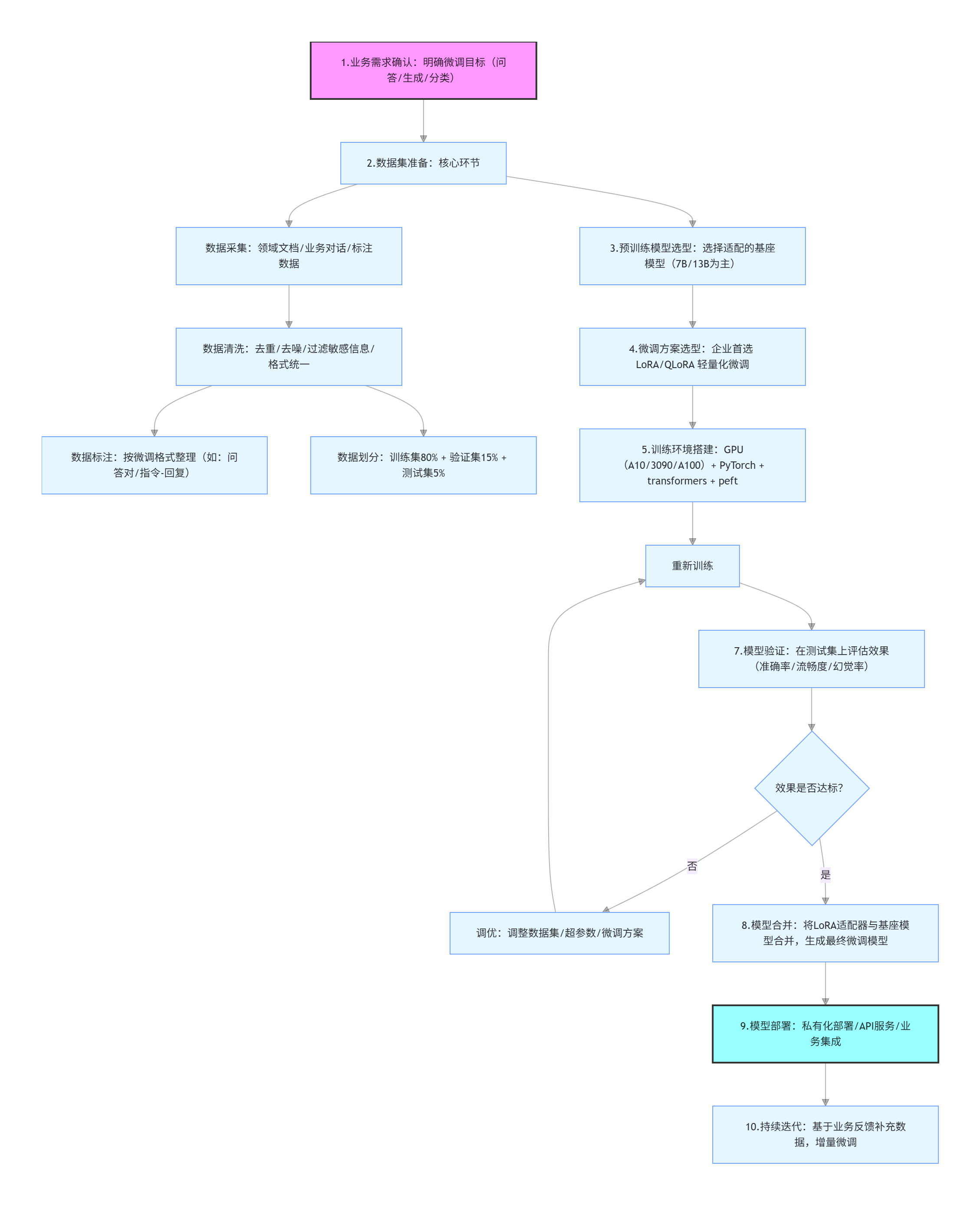
3.3 大模型微调的完整技术流程(Mermaid 标准流程图,核心必背)
从数据准备到模型部署的全流程,所有企业级微调均遵循此流程,无例外:

graph TD
A[1.业务需求确认:明确微调目标(问答/生成/分类)] --> B[2.数据集准备:核心环节]
B --> B1[数据采集:领域文档/业务对话/标注数据]
B1 --> B2[数据清洗:去重/去噪/过滤敏感信息/格式统一]
B2 --> B3[数据标注:按微调格式整理(如:问答对/指令-回复)]
B2 --> B4[数据划分:训练集80% + 验证集15% + 测试集5%]
B --> C[3.预训练模型选型:选择适配的基座模型(7B/13B为主)]
C --> D[4.微调方案选型:企业首选 LoRA/QLoRA 轻量化微调]
D --> E[5.训练环境搭建:GPU(A10/3090/A100)+ PyTorch + transformers + peft]
E --> F[6.模型训练:配置超参数+启动训练+监控loss曲线]
F --> G[7.模型验证:在测试集上评估效果(准确率/流畅度/幻觉率)]
G --> H{效果是否达标?}
H -->|否| I[调优:调整数据集/超参数/微调方案]
I --> F[重新训练]
H -->|是| J[8.模型合并:将LoRA适配器与基座模型合并,生成最终微调模型]
J --> K[9.模型部署:私有化部署/API服务/业务集成]
K --> L[10.持续迭代:基于业务反馈补充数据,增量微调]
style A fill:#f9f,stroke:#333,stroke-width:2px
style K fill:#9ff,stroke:#333,stroke-width:2px
3.4 企业级微调核心代码(可直接运行,轻量化 LoRA 微调,基于百川 - 7B)
技术选型:Python + PyTorch + HuggingFace Transformers + PEFT + LoRA,行业主流轻量化微调方案,算力要求极低:单张 RTX3090/A10 即可训练 7B 模型,训练时间仅需几小时,完全适配企业级落地。适配模型:百川 - 7B、ChatGLM3-6B、LLaMA2-7B、通义千问 - 7B 等主流开源大模型。
✅ 环境依赖安装(第一步)
bash
运行
# 核心依赖包
pip install torch==2.1.0 transformers==4.36.2 datasets==2.15.0 peft==0.6.2 bitsandbytes==0.41.3 accelerate==0.25.0 sentencepiece==0.1.99
✅ 核心微调代码(第二步,完整可运行,带详细注释)
python
运行
import torch
from datasets import load_dataset
from transformers import (
AutoModelForCausalLM, AutoTokenizer,
TrainingArguments, BitsAndBytesConfig
)
from peft import LoraConfig, get_peft_model, prepare_model_for_kbit_training
# ===================== 1. 基础配置 =====================
# 选择基座模型(企业级首选7B,兼顾效果与算力)
BASE_MODEL = "baichuan-inc/Baichuan-7B"
# 微调数据集路径(格式:jsonl,每行为{"instruction":"指令","input":"输入","output":"输出"})
DATASET_PATH = "./business_data.jsonl"
# 训练输出路径
OUTPUT_DIR = "./baichuan_finetune_lora"
# 设备配置:自动识别GPU/CPU
DEVICE = "cuda" if torch.cuda.is_available() else "cpu"
# 量化配置:4bit量化,大幅降低显存占用(7B模型仅需8G显存)
bnb_config = BitsAndBytesConfig(
load_in_4bit=True,
bnb_4bit_use_double_quant=True,
bnb_4bit_quant_type="nf4",
bnb_4bit_compute_dtype=torch.bfloat16
)
# ===================== 2. 加载模型与Tokenizer =====================
tokenizer = AutoTokenizer.from_pretrained(BASE_MODEL, trust_remote_code=True)
tokenizer.pad_token = tokenizer.eos_token # 设置pad token
model = AutoModelForCausalLM.from_pretrained(
BASE_MODEL,
quantization_config=bnb_config,
device_map="auto",
trust_remote_code=True
)
# 模型预处理:适配量化训练
model = prepare_model_for_kbit_training(model)
# ===================== 3. LoRA轻量化微调配置(核心) =====================
lora_config = LoraConfig(
r=8, # LoRA秩,越小显存占用越低,8为最优值
lora_alpha=32, # 缩放系数
target_modules=["W_pack"], # 百川7B的目标层,不同模型需调整
lora_dropout=0.05,
bias="none",
task_type="CAUSAL_LM" # 因果语言模型,适配生成任务
)
# 注入LoRA适配器到模型,仅训练适配器参数(百万级,而非7B的千亿级)
model = get_peft_model(model, lora_config)
# 打印训练参数占比:仅0.1%的参数参与训练,极致轻量化
model.print_trainable_parameters()
# ===================== 4. 加载并预处理数据集 =====================
dataset = load_dataset("json", data_files=DATASET_PATH)
# 数据格式化函数:适配大模型的输入格式
def format_func(example):
text = f"### 指令: {example['instruction']}\n### 输入: {example['input']}\n### 输出: {example['output']}"
return {"text": text}
dataset = dataset.map(format_func)
# ===================== 5. 训练参数配置 =====================
training_args = TrainingArguments(
output_dir=OUTPUT_DIR,
per_device_train_batch_size=4, # 批次大小,根据显存调整
gradient_accumulation_steps=4, # 梯度累积,提升有效批次
learning_rate=2e-4, # 学习率,轻量化微调最优值
num_train_epochs=3, # 训练轮数,避免过拟合
logging_steps=10,
save_steps=100,
fp16=True, # 混合精度训练,加速训练
optim="paged_adamw_8bit", # 8bit优化器,降低显存
report_to="none"
)
# ===================== 6. 启动训练 =====================
from trl import SFTTrainer
trainer = SFTTrainer(
model=model,
train_dataset=dataset["train"],
peft_config=lora_config,
dataset_text_field="text",
max_seq_length=512, # 文本长度,根据业务调整
tokenizer=tokenizer,
args=training_args,
)
# 开始训练
trainer.train()
# 保存微调后的LoRA适配器
trainer.save_model(OUTPUT_DIR)
print("✅ 轻量化微调完成!模型已保存至:", OUTPUT_DIR)
# ===================== 7. 模型推理(测试微调效果) =====================
def predict(prompt):
inputs = tokenizer(f"### 指令: {prompt}\n### 输入: \n### 输出: ", return_tensors="pt").to(DEVICE)
outputs = model.generate(**inputs, max_new_tokens=512, temperature=0.7, top_p=0.9)
response = tokenizer.decode(outputs[0], skip_special_tokens=True)
return response.split("### 输出: ")[-1]
# 测试示例
test_prompt = "请介绍一下企业级大模型的落地路径"
print("📌 输入:", test_prompt)
print("📌 输出:", predict(test_prompt))
3.5 微调核心关键指标与优化策略
- 核心指标:Loss 值(训练损失)→ 持续下降且趋于平稳为最优;幻觉率(模型编造内容的比例)→ 越低越好;准确率(回答贴合业务数据的比例)→ 越高越好;
- 优化策略:若过拟合(训练 Loss 低,验证 Loss 高)→ 减少训练轮数 / 增大 dropout / 增加数据量;若效果差 → 优化数据集质量 / 调整 LoRA 参数 / 更换基座模型;
- 数据为王:微调的效果,80% 取决于数据集质量,20% 取决于技术参数,高质量的标注数据是微调成功的核心前提。
3.6 核心总结
大模型微调的核心价值是把通用大模型变成 “企业专属模型”,解决了 Prompt 工程无法根治的 “领域无知、幻觉严重、输出不一致” 三大痛点。而轻量化微调(LoRA/QLoRA)的出现,让企业级微调的门槛大幅降低,中小企业也能以万元级的算力成本,完成大模型的定制化训练,这是大模型落地的核心技术驱动力。
四、第三板块:多模态应用开发 - 突破文本边界,适配真实业务 ✅
4.1 核心定义与技术演进
多模态大模型:指能够同时理解和生成文本、图片、音频、视频、PDF、表格等多种类型数据的大模型,核心是实现「不同模态数据的统一表征与交互」。区别于纯文本大模型,多模态大模型是更贴近真实世界的人工智能。
真实业务场景的本质是多模态的:客服需要看用户的截图、医生需要看患者的影像、老师需要看学生的作业、分析师需要看报表图片,纯文本大模型无法适配这些场景。
技术演进:单模态(文本)→ 图文模态(文本 + 图片)→ 多模态(文本 + 图片 + 音频 + 视频 + 文档),目前主流落地的是图文多模态,也是企业级落地的核心场景。
4.2 多模态大模型的核心能力与落地场景(核心图表)
多模态大模型的核心能力是「跨模态理解」和「跨模态生成」,所有落地场景均基于这两大能力展开,以下是企业级高频落地场景,覆盖 80% 的业务需求:
| 核心能力 | 具体能力描述 | 企业级落地场景 | 代表模型 |
|---|---|---|---|
| 跨模态理解 | 图片→文本:理解图片内容、提取图片信息、分析图片特征;音频→文本:语音转文字、语音情绪分析;PDF→文本:解析文档内容、提取表格数据 | 智能客服(图片问题解答)、财务票据识别、医疗影像分析、合同文档解析、视频内容摘要、语音质检 | GPT-4V、文心一言 V5、通义千问多模态版、Qwen-VL、GLM-4V |
| 跨模态生成 | 文本→图片:根据文字描述生成图片;文本→音频:文字转语音、语音合成;文本 + 图片→文本:结合图片和文字生成回答 | 产品海报生成、短视频配音、图文创作、智能设计、视觉问答、PPT 自动生成 | Midjourney、DALL・E 3、讯飞星火多模态、通义万相 |
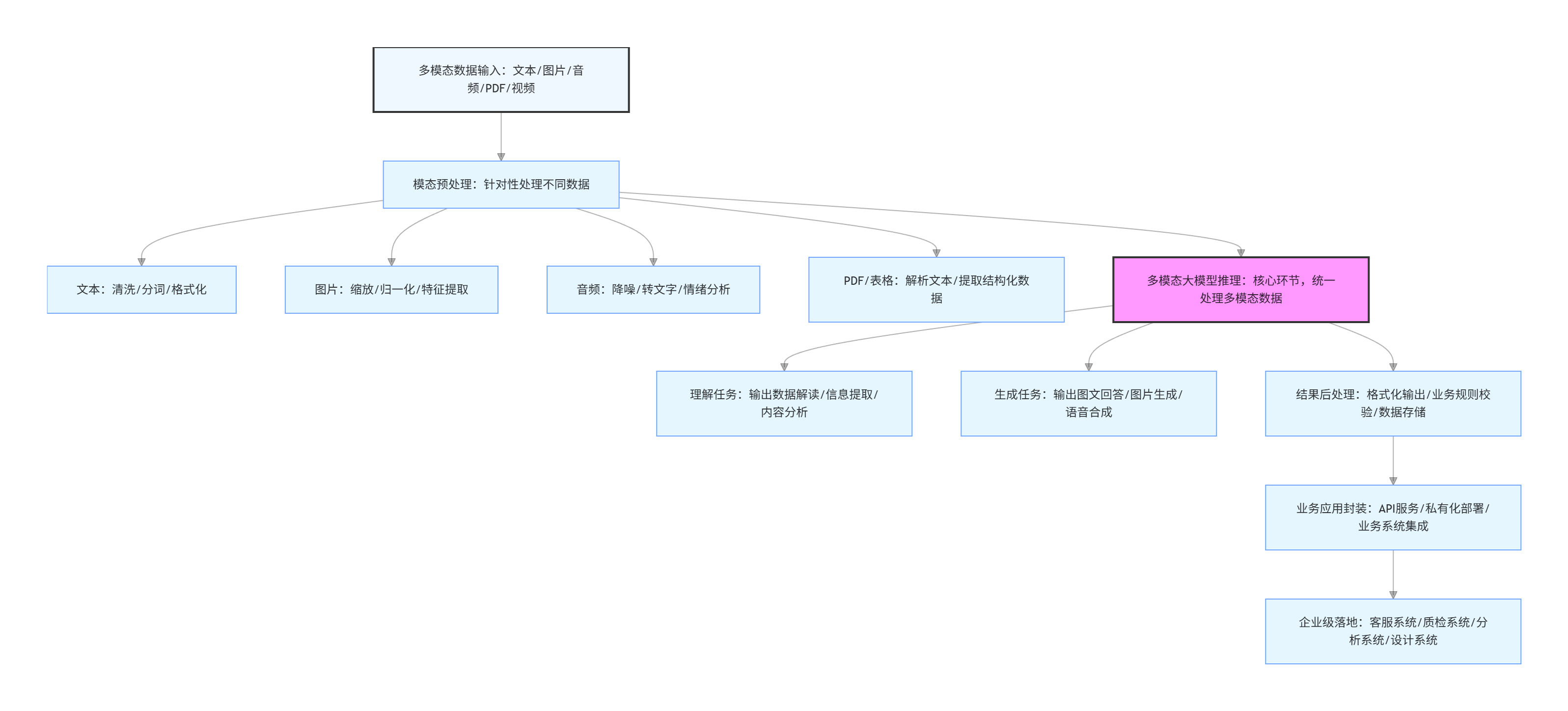
4.3 多模态应用的核心落地架构(Mermaid 流程图)
企业级多模态应用的开发,核心是「模态数据处理 + 多模态大模型推理 + 业务逻辑封装」,流程标准化,可直接复用:

graph TD
A[多模态数据输入:文本/图片/音频/PDF/视频] --> B[模态预处理:针对性处理不同数据]
B --> B1[文本:清洗/分词/格式化]
B --> B2[图片:缩放/归一化/特征提取]
B --> B3[音频:降噪/转文字/情绪分析]
B --> B4[PDF/表格:解析文本/提取结构化数据]
B --> C[多模态大模型推理:核心环节,统一处理多模态数据]
C --> C1[理解任务:输出数据解读/信息提取/内容分析]
C --> C2[生成任务:输出图文回答/图片生成/语音合成]
C --> D[结果后处理:格式化输出/业务规则校验/数据存储]
D --> E[业务应用封装:API服务/私有化部署/业务系统集成]
E --> F[企业级落地:客服系统/质检系统/分析系统/设计系统]
style A fill:#f0f8ff,stroke:#333,stroke-width:2px
style C fill:#f9f,stroke:#333,stroke-width:2px
4.4 企业级多模态应用核心代码(图文问答,可直接运行)
技术选型:通义千问多模态版(Qwen-VL-Chat),国内开源免费、效果优异、部署门槛低,适配企业级落地;Python + transformers + torch,单张 GPU 即可部署。功能:输入「图片 + 文本问题」,模型输出精准的图文问答结果,适用于客服、质检、文档解析等高频场景。
python
运行
import torch
from transformers import AutoTokenizer, AutoModelForCausalLM
from PIL import Image
import requests
from io import BytesIO
# ===================== 1. 配置参数 =====================
MODEL_PATH = "Qwen/Qwen-VL-Chat"
DEVICE = "cuda" if torch.cuda.is_available() else "cpu"
torch.manual_seed(42)
# ===================== 2. 加载多模态模型与Tokenizer =====================
tokenizer = AutoTokenizer.from_pretrained(MODEL_PATH, trust_remote_code=True)
model = AutoModelForCausalLM.from_pretrained(
MODEL_PATH,
torch_dtype=torch.float16,
device_map="auto",
trust_remote_code=True
).eval() # 推理模式,关闭训练
# ===================== 3. 核心图文问答函数 =====================
def multimodal_qa(image_path, question):
"""
多模态图文问答核心函数
:param image_path: 图片路径/网络图片URL
:param question: 文本问题
:return: 模型回答结果
"""
# 加载图片
if image_path.startswith("http"):
response = requests.get(image_path)
image = Image.open(BytesIO(response.content)).convert('RGB')
else:
image = Image.open(image_path).convert('RGB')
# 构造多模态输入:图片+文本问题
query = tokenizer.from_list_format([
{'image': image},
{'text': question}
])
# 模型推理
with torch.no_grad():
outputs = model.generate(
**tokenizer(query, return_tensors='pt').to(DEVICE),
max_new_tokens=1024,
temperature=0.7
)
# 解析结果
answer = tokenizer.decode(outputs[0], skip_special_tokens=True)
return answer
# ===================== 4. 实战测试 =====================
# 测试1:本地图片问答(产品图片分析)
local_image = "./product_image.jpg"
question1 = "请分析这张图片中的产品是什么,列出产品的核心特征和卖点"
answer1 = multimodal_qa(local_image, question1)
print("📌 问题1:", question1)
print("📌 回答1:", answer1)
# 测试2:网络图片问答(报表分析)
web_image = "https://xxx.com/report.png"
question2 = "请提取这张报表中的销售额数据,统计每个季度的销售额并计算同比增长率"
answer2 = multimodal_qa(web_image, question2)
print("📌 问题2:", question2)
print("📌 回答2:", answer2)
4.5 核心价值总结
多模态是大模型落地的必经之路,因为真实的企业业务场景,永远不会只有文本数据。多模态应用的开发,让大模型的能力边界从 “文本理解” 拓展到 “万物理解”,适配了客服、质检、财务、医疗、教育、设计等几乎所有行业的核心场景,是大模型从 “实验室” 走向 “产业深水区” 的核心技术支撑。
五、第四板块:企业级解决方案 - 大模型落地的终极闭环 ✅
5.1 核心定义与核心诉求
大模型企业级解决方案:是将「提示词工程、大模型微调、多模态应用」的技术能力,结合企业的业务需求、数据安全、合规要求、系统集成等核心诉求,封装为「可落地、可复用、可规模化」的一体化解决方案。本质是技术能力的商业价值转化,是大模型落地的最终形态。
✅ 企业的核心诉求(重中之重,技术必须服务于诉求)
企业在落地大模型时,技术效果只是基础,真正的核心诉求是以下四点,也是企业级解决方案与实验室技术的核心区别:
- 数据安全与合规:企业的业务数据、客户信息、核心知识库都是敏感数据,绝对不能上传到公有云大模型,必须私有化部署;
- 私有化部署与可控性:模型部署在企业内部服务器,所有数据不出内网,模型的调用、迭代、更新完全由企业掌控;
- 业务系统集成能力:大模型能力需要无缝对接企业现有系统(ERP、CRM、OA、客服系统、BI 系统),而非独立运行;
- 低成本与可扩展性:初期投入成本可控,后期可根据业务需求灵活拓展模型能力(如新增多模态、新增业务场景)。
5.2 企业级大模型解决方案的标准架构
所有成熟的企业级大模型解决方案,均采用五层架构,从底层到顶层层层递进,职责清晰,可按需灵活组合,这是行业通用的标准架构,适配所有企业场景:
graph TD
layer1[数据层:企业私有数据] --> layer1_1[业务文本:知识库/对话记录/文档]
layer1 --> layer1_2[多模态数据:图片/音频/PDF/视频]
layer1 --> layer1_3[结构化数据:数据库/Excel/报表]
layer2[基础层:算力+基座模型] --> layer2_1[算力资源:私有化GPU集群/云服务器]
layer2 --> layer2_2[基座模型:开源大模型(百川/ChatGLM/LLaMA2)+多模态模型]
layer3[核心能力层:大模型核心技术] --> layer3_1[提示词工程:标准化Prompt库+效果优化]
layer3 --> layer3_2[大模型微调:轻量化LoRA微调+模型迭代]
layer3 --> layer3_3[多模态能力:图文理解/音频转写/文档解析]
layer3 --> layer3_4[检索增强生成(RAG):知识库检索+模型生成,根治幻觉]
layer4[平台层:企业级能力封装] --> layer4_1[模型服务:API接口+私有化部署]
layer4 --> layer4_2[权限管控:角色权限+数据脱敏+操作审计]
layer4 --> layer4_3[业务集成:对接ERP/CRM/OA/客服系统]
layer4 --> layer4_4[监控运维:模型性能监控+日志管理+故障告警]
layer5[应用层:业务落地场景] --> layer5_1[智能客服:多模态问答+自动回复]
layer5 --> layer5_2[知识管理:知识库问答+文档生成]
layer5 --> layer5_3[业务分析:数据解读+报表生成]
layer5 --> layer5_4[内容创作:文案生成+图文设计]
layer5 --> layer5_5[智能决策:故障诊断+风险评估]
style layer1 fill:#f0f0f0,stroke:#333
style layer2 fill:#e0f0f0,stroke:#333
style layer3 fill:#f0e0f0,stroke:#333,stroke-width:2px
style layer4 fill:#e0e0f0,stroke:#333,stroke-width:2px
style layer5 fill:#f0f0e0,stroke:#333
5.3 企业级解决方案的核心技术亮点(解决企业痛点)
- 检索增强生成(RAG)+ 微调 双剑合璧:RAG 解决模型的 “知识更新” 问题(无需重新微调,仅需更新知识库),微调解决模型的 “输出风格” 问题,两者结合根治大模型的 “幻觉问题”,回答准确率提升至 95% 以上;
- 私有化部署全链路:模型、数据、服务均部署在企业内网,完全符合《数据安全法》《个人信息保护法》,规避合规风险;
- 低代码平台化:业务人员可通过可视化界面配置 Prompt、上传知识库、调用模型能力,无需算法工程师介入;
- 弹性算力架构:支持按需扩容算力,初期可使用少量 GPU,后期业务拓展后再扩容,降低投入成本。
5.4 企业级落地的核心实施步骤(Mermaid 流程图)

graph TD
A[企业需求调研:梳理业务痛点/数据资产/合规要求] --> B[技术选型:确定基座模型/微调方案/部署方式]
B --> C[数据治理:清洗/标注/整理企业私有数据,搭建知识库]
C --> D[技术验证:通过Prompt工程验证需求,小样本微调验证效果]
D --> E[平台搭建:私有化部署模型+封装API+对接业务系统]
E --> F[试点落地:选择1-2个核心业务场景试点,收集反馈]
F --> G[效果优化:基于反馈优化Prompt/微调模型/完善知识库]
G --> H[规模化落地:推广至全业务场景,持续迭代]
H --> I[长期运维:模型监控+数据更新+能力拓展]
style A fill:#f9f,stroke:#333,stroke-width:2px
style H fill:#9ff,stroke:#333,stroke-width:2px
5.5 核心价值总结
企业级解决方案的核心,不是堆砌技术,而是以企业的业务价值为核心,将大模型的技术能力与企业的真实需求深度融合。一套优秀的企业级解决方案,能够让企业的大模型落地从 “技术验证” 走向 “规模化应用”,最终实现降本增效、提质增收的核心商业目标。
六、总结与行业展望(全文核心升华)
6.1 四大落地路径的核心总结
本文讲解的大模型微调、提示词工程、多模态应用、企业级解决方案四大核心板块,构成了大模型落地的完整技术体系,其核心逻辑可总结为:
提示词工程是基础,解决 80% 的轻量需求;大模型微调是进阶,解决 20% 的高精度需求;多模态应用是拓展,解决真实场景的多数据类型需求;企业级解决方案是闭环,解决技术落地的商业价值需求。
四大板块并非孤立,而是相互赋能、层层递进的关系:Prompt 验证需求,微调优化效果,多模态拓展场景,企业级方案实现最终落地。
6.2 行业落地核心趋势
- 轻量化是主流:轻量化微调(LoRA/QLoRA)、轻量化部署(量化 / 蒸馏)将成为企业级落地的核心技术,算力成本持续降低,中小企业也能轻松落地;
- 多模态是标配:纯文本大模型的落地场景有限,多模态大模型将成为企业的标配,图文 / 音视频的融合能力将成为核心竞争力;
- 私有化是刚需:数据安全与合规的要求,让私有化部署成为企业的核心选择,公有云大模型仅适用于非敏感场景;
- 场景化是关键:大模型的价值最终体现在具体的业务场景中,脱离场景的技术毫无意义,未来将出现更多 “行业专属大模型解决方案”(如医疗大模型、金融大模型、工业大模型)。
6.3 最后一句话
大模型的落地,不是一场技术的狂欢,而是一次产业的升级。真正的大模型落地,从来不是 “为了用大模型而用大模型”,而是用大模型的技术能力,解决企业的真实痛点,创造实实在在的商业价值。
更多推荐


所有评论(0)