【AI项目实战日记-指尖魔镜】Day1:构建业务数据模型,为“款式管理”和“任务调度”打下地基。
本项目旨在打造AI美甲虚拟试戴SaaS平台,当前处于POC核心验证阶段。今日聚焦基础设施搭建与架构落地:确立双核异构架构:采用“Java负责业务调度、Python负责AI算力”的物理分离模式,实现高并发与重计算解耦,确保系统弹性。落地业务基座:基于Ruoyi-Vue-Pro框架完成模块裁剪与环境初始化,快速复用RBAC权限与OSS底座,大幅缩短开发周期。完成环境闭环:MySQL、Redis及管理后
一、 项目全局看板
1. 产品愿景
针对美甲行业“试错成本高、效果不可预见”的痛点,开发一款基于生成式 AI 的虚拟试戴工具。用户通过 Web、H5 或 App 等多端前端上传手部照片和美甲款式图,系统利用 AI 技术将款式“穿”在用户手上,实现“所见即所得”,打造一款商业级的 AI 美甲虚拟试戴 SaaS 平台,连接 C 端用户“试色”需求与 B 端美甲店“引流”需求。
2. 总体需求迭代矩阵
| 阶段 | 核心目标 | 关键用户故事/功能清单 | 商业/技术价值 |
| 一期 | 核心能力验证 (POC) |
1. 管理员后台可上传美甲款式图并打标签; 2. 系统能接收手部图片并记录任务; 3. AI 服务能生成逼真的试戴效果图; 4. 内部后台可查看生成结果与耗时。 |
验证技术可行性 (TR),规避核心算法风险,搭建后端基座。 |
| 二期 | 核心能力优化 |
1. 优化手部遮罩 (Mask) 分割精度,解决边缘溢出问题; 2. 调优光影融合算法,提升指甲材质真实感; 3. 提升生成速度,引入并发队列机制; 4. 建立 AI 效果自动化评测指标。 |
重点攻坚:将“能用”提升至“商用”级别,确保生成效果逼真,消除“贴纸感”。 |
| 三期 | 多端前端发布 (MVP) |
1. C端前端 (Web/H5) 上线,支持拍照与选图; 2. 提供“拍照辅助线”引导与多端适配; 3. 用户可对比原图与效果图并保存; 4. 前端展示排队进度动画。 |
跑通 C 端用户体验,获取首批种子用户反馈,验证跨端架构。 |
| 四期 | 商业化 V1.0 |
1. 接入会员订阅与单次付费体系; 2. 接入通用支付渠道 (微信/支付宝/Stripe); 3. 每日免费次数限制逻辑; 4. 高并发队列优化 (Redis Stream)。 |
实现营收闭环,保证系统在高负载下的稳定性。 |
| 五期 | B端赋能 (SaaS) |
1. 美甲店商户入驻与专属色板上传; 2. C端用户一键导航至门店; 3. 生成“指尖流光”短视频 (SVD技术)。 |
拓展 B 端收入,通过视频传播实现社交裂变。 |
3. 当前进度
-
所处阶段:一期: 核心能力验证 (POC) - Day 1
-
本期冲刺路线图:
-
👉 Day 1: 基础设施搭建与双核架构落地 [Java基座/环境初始化]
-
⬜ Day 2: 业务建模与低代码开发 [表结构设计/代码生成/Docker化]
-
⬜ Day 3: 算力服务基建 [Python FastAPI搭建/基础接口/Token鉴权]
-
⬜ Day 4: AI 工作流攻坚 (上) [ComfyUI部署/手部Mask分割/基础生图]
-
⬜ Day 5: AI 工作流攻坚 (下) [ControlNet手部结构控制/IP-Adapter风格迁移]
-
⬜ Day 6: 异构系统联调 [Java异步调用Python/OSS图片流转/状态机]
-
⬜ Day 7: 闭环验证与演示 [全流程跑通/内部验收/性能基准测试]
-
-
今日焦点:基础设施搭建与双核架构落地
-
为了支撑后续高强度的开发以及未来多端适配的需求,今日重点构建了基于 Java 的业务中台基座,并确立了与 Python AI 算力服务的分离架构,确保地基稳固。
-
二、 开发日记正文
CI/CD 状态:本地环境初始化
1. 今日任务清单
核心策略:采用成熟的 Ruoyi-Vue-Pro 框架作为业务基座,通过裁剪冗余模块实现快速启动;同时确立“Java管业务,Python管算力”的异构架构,为 AI 能力接入做准备。
| ID | 任务项 | 关联需求/业务价值 | 状态 |
| T-01 | 技术架构选型与落地 确定使用 Ruoyi-Vue-Pro (精简版)。 | 一期 全局 提供现成的管理员登录、RBAC 权限和文件上传能力,节省 3-5 天基础功能开发时间。 | ✅ 完成 |
| T-02 | 后端环境搭建与裁剪 移除 BPM/ERP 模块,启动 yudao-server。 | 一期-非功能需求 减轻系统体积,确保开发环境启动速度 <10s,提升迭代效率。 | ✅ 完成 |
| T-03 | 数据基座初始化 配置 MySQL 业务库、Redis 缓存库。 | 一期-款式管理 为后续存储美甲数据和 AI 任务队列做好数据持久化准备,配置 Redis DB 5 实现物理隔离。 | ✅ 完成 |
| T-04 | 管理前端启动 配置 Node 环境,启动 yudao-ui-admin。 | 一期-管理后台 确保运营人员有可视化界面可以上传测试用的美甲图片。 | ✅ 完成 |
| T-05 | 版本控制与规范 Git 初始化,推送 feature/day1。 | CI/CD 前置 代码入库是自动化流水线的第一步,规范协作流程。 | ✅ 完成 |
2. 核心原理
今日工作重点在于确立系统的“双核架构”以及基座的选型落地。我们摒弃了纯 Python 或纯 Java 的单一技术栈,而是采用了 “Java 负责业务调度,Python 负责 AI 算力” 的异构分离模式。
(1) 框架选型深度解析:为什么选择 Ruoyi-Vue-Pro (芋道)?
-
场景描述:项目需要快速进入 AI 核心业务开发,但又必须具备商业化 SaaS 平台的基础设施(用户、支付、多租户)。
-
技术原理/选型逻辑:
-
MVP 加速器 (Time-to-Market):一期的核心是验证 AI。芋道内置了成熟的 system 模块(RBAC权限、审计日志),让我们直接跳过基础开发,开箱即用。
-
基础设施抽象:AI 项目重度依赖图片。芋道的 infra 模块完美封装了 OSS (对象存储),支持通过 YAML 配置切换阿里/腾讯/MinIO,降低了文件处理复杂度。
-
SaaS 基因 (Future Proofing):项目规划在五期做 B 端 SaaS。芋道原生支持多租户架构和支付模块,这意味着现在的架构选择,已经为未来的商业化扩展扫平了障碍,避免中期重构。
-
(2) 架构原理:Java 与 Python 的异构协同
-
场景描述:Java 不擅长 AI 推理,Python 不擅长复杂企业级业务逻辑与高并发调度。
-
技术原理/选型逻辑:
-
业务调度 (Java):作为“大脑”,负责用户鉴权、任务状态流转、并发限流。它不进行任何图片处理,只负责“发号施令”。
-
算力节点 (Python):作为“工人”,无状态运行。通过 FastAPI 暴露接口,专注于加载 PyTorch 模型执行推理。
-
解耦优势:两者通过 HTTP (初期) 或 Redis 队列 (后期) 通信。当算力不足时,只需横向扩展 Python GPU 节点,无需重启 Java 服务。
-
-
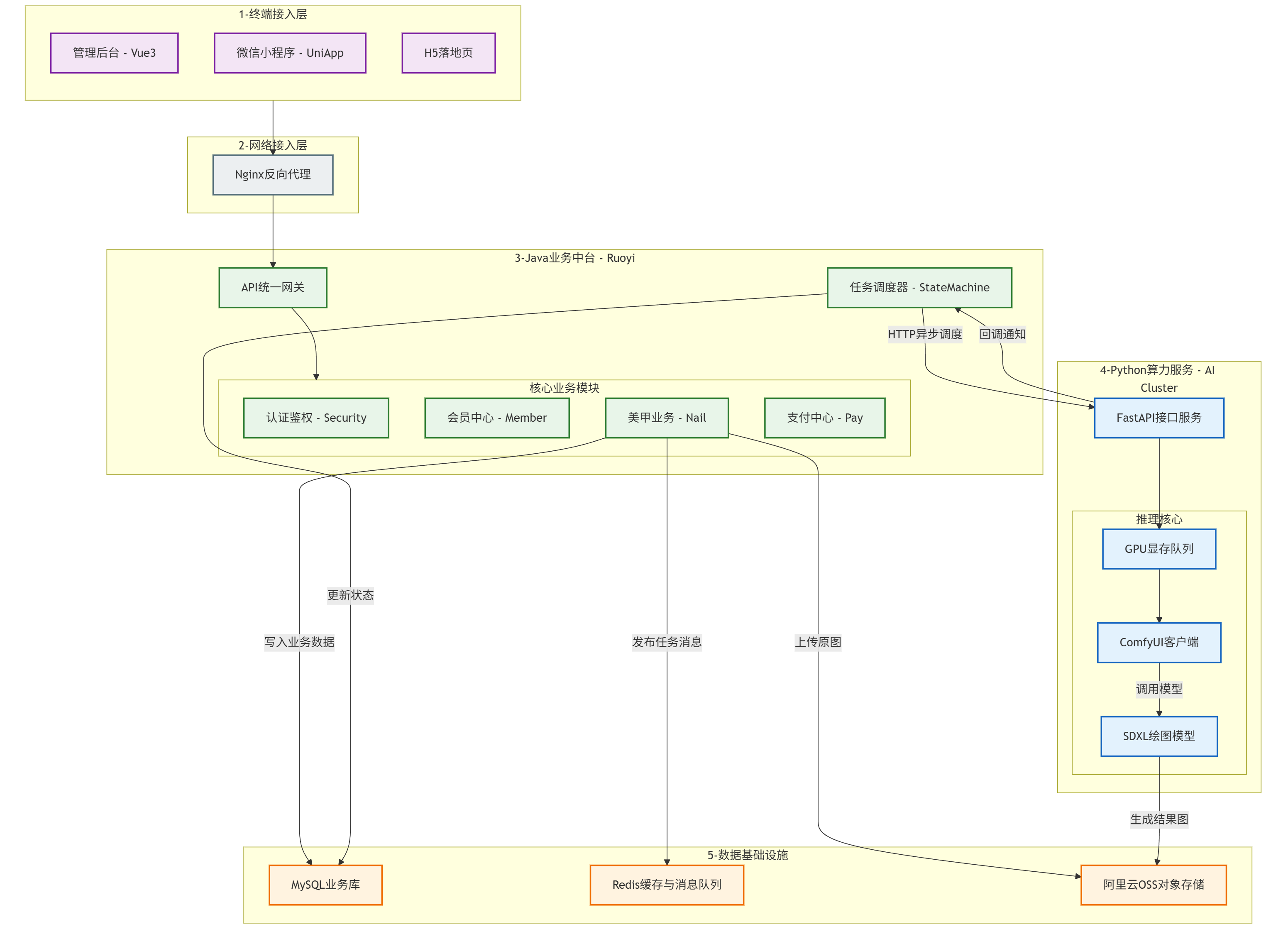
架构图:

架构设计核心解读 (Architecture Core Insights)
1)物理隔离与异构协同 (Physical Isolation & Heterogeneous Synergy)
-
设计逻辑:系统采用了 Java (CPU密集型) 与 Python (GPU密集型) 的物理分离部署架构。
-
核心优势:
-
成本最优:Java 业务服务可以运行在廉价的通用 CPU 服务器上;只有 Python AI 服务需要部署在昂贵的 GPU 服务器(如 RTX 4090)上。
-
独立扩容:当用户量暴增时,只需扩展 Java 节点;当绘图排队过长时,只需扩展 Python 节点。两者互不干扰,避免了“一荣俱荣,一损俱损”的单体瓶颈。
-
2)全链路异步非阻塞调度 (Asynchronous Non-blocking Scheduling)
-
设计逻辑:鉴于 SDXL 生成一张高清图耗时通常在 3s~10s,前端 HTTP 请求无法长时间保持连接。
-
交互模式:
-
用户提交:Java 接收请求,立即生成 TaskID 并返回状态 PENDING,结束 HTTP 连接。
-
后台调度:Task_Scheduler 异步将任务派发给 Python。
-
前端轮询:小程序端通过 TaskID 每隔几秒查询一次状态,直到状态变为 SUCCESS。
-
-
价值:保证了高并发下 Web 服务的吞吐量,不会因为 AI 生成慢而拖垮业务网关。
3)基于 OSS 的“引用传递” (OSS Pass-by-Reference)
-
设计逻辑:Java 与 Python 之间严禁直接传输图片二进制流 (Base64/Binary)。
-
数据流向:
-
Java 上传原图到 OSS -> 仅传递 URL 给 Python。
-
Python 下载处理 -> 上传结果图到 OSS -> 仅返回 URL 给 Java。
-
-
价值:极大降低了内网 IO 和带宽压力,避免了大文件传输导致的超时问题。
4)领域驱动的高内聚设计 (DDD High Cohesion)
-
模块划分:
-
infra/system:作为通用底座,负责脏活累活(鉴权、日志、文件),业务开发人员无需关注。
-
yudao-module-nail:作为核心域(Core Domain),我们设计了 nail-style(静态资产)、nail-task(动态流程)和 nail-integ(防腐层)三个子模块。
-
nail-integ 的作用:专门负责与 Python 的 HTTP 通信。如果未来 Python 接口变动,或者我们要换成 Go 语言写 AI 服务,只需要修改这个模块,业务逻辑层(Task/Style)完全不需要改动。
-
(3) Spring Boot 多模块 Maven 聚合原理
-
场景描述:为了避免系统过于臃肿,我们在 pom.xml 中注释掉了 bpm (工作流) 和 report 模块。
-
技术原理/选型逻辑:
-
Maven 反应堆 (Reactor):父工程通过 <modules> 标签管理子模块。移除模块后,Maven 在构建时会跳过这些模块的编译。
-
自动装配 (AutoConfiguration):Spring Boot 启动时扫描 ClassPath。移除 jar 包后,相关的配置类不加载,Spring IoC 容器不需要实例化原本庞大的 Bean(如 Activiti 引擎),从而将启动时间从 30s+ 压缩至 8s。
-
3. 今日成果
-
管理后台就绪:
访问 http://localhost:80,使用默认账号 admin 登录成功,RBAC 权限验证通过。
-
API 服务就绪:
访问 http://localhost:48080/doc.html (Knife4j),接口文档正常加载,Swagger 调试通畅。
-
代码仓库:
-
分支feature,代码已提交,标签:day1
三、 明日预告
关联需求:一期 - “管理员可上传美甲款式图”、“系统记录任务”。
关联任务:Day 2: 业务建模与低代码开发 [表结构设计/代码生成/Docker化]
技术焦点:ORM 映射与代码生成。
关键动作:
-
业务建模:设计 nail_style (款式表) 和 nail_task (任务表) 的 ER 关系。
-
低代码开发:利用芋道代码生成器(基于 Velocity 模板引擎)自动生成 Java 和 Vue 的 CRUD 代码。
-
容器化:编写 Dockerfile,构建后端镜像,为接入 CI/CD 流水线做准备。
更多推荐


所有评论(0)