【必藏】AI产品经理忠告:2026年Agent框架选型避坑指南,选错损失百万!
2026年Agent框架选型指南:三大类型解析与实战案例 本文系统梳理了当前主流Agent框架,将其划分为流程控制型、团队协作型和轻量级/API型三大类。通过制造业工单分派系统的实际案例,展示了LangGraph在复杂业务流程中的应用,并提供了核心代码示例。文章强调框架选择应遵循三条黄金法则:业务驱动优先、重视成本效益、保持技术灵活性。最后指出AI产品经理应关注业务价值而非技术热度,建议建立API
分享了2026年Agent框架选型指南,将框架分为流程控制型、团队协作型和轻量级/API型三大类,详细分析各类框架的特点、优势及适用场景。通过制造业工单分派系统的案例展示了LangGraph的实际应用,并给出三条黄金法则:业务驱动、成本意识和保持逃生通道,强调框架选择应基于业务需求而非社区热度。
最近有朋友问我:前几天发的文章中提到,AI产品经理将来是AI架构师,那么,既然AI产品经理要懂架构,市面上Agent框架这么多,到底该选哪个?今天就给大家分享一下,附案例和代码。
一、Agent框架的本质:从“单次调用”到“自主决策”
Agent框架的出现,标志着我们从传统的“LLM单次调用”模式,迈向了**“LLM自主决策与行动”**的时代。一个Agent框架的核心价值在于:
- 感知 (Perception):接收输入,理解目标。
- 规划 (Planning):将复杂目标分解为可执行的子任务。
- 行动 (Action):调用工具(Tool)执行任务。
- 反思 (Reflection):评估行动结果,修正规划,形成循环。
根据其在**“流程控制”和“多Agent协作”**上的侧重不同,我们可以将主流框架分为三大类:
| 框架类型 | 核心特点 | 代表框架 | 典型应用场景 |
|---|---|---|---|
| 流程控制型 | 强调状态管理、动态路由、流程可控性。适用于有明确、复杂、多步骤的业务流程。 | LangGraph | 复杂审批流、智能工单系统、金融风控决策。 |
| 团队协作型 | 强调角色分工、Agent间对话、集体决策。适用于需要多视角、多技能协作的场景。 | CrewAI, AutoGen | 市场研究报告、内容营销团队、代码Review小组。 |
| 轻量级/API型 | 强调快速部署、简单工具调用、低门槛。适用于简单、单次、快速验证的场景。 | OpenAI Assistants API, Swarm | 简单问答机器人、文档摘要、快速原型验证。 |
二、主流框架深度解析与选型决策
1. 流程控制之王:LangGraph
核心理念: 将Agent的执行过程视为一个有向图(State Graph)。每个节点(Node)是一个Agent或一个工具调用,边(Edge)是状态转换的条件。
优势:
- 极度可控: 能够精确控制Agent的每一步执行,避免Agent“发散”或陷入无限循环。
- 持久化与恢复: 天然支持状态持久化,允许长时间运行的任务在中断后恢复。
- 人机协作 (HITL): 可以在任何节点设置人工介入点。
适用场景: 任何需要强流程、高合规、可追溯的业务,如银行的贷款审批、制造业的设备故障诊断流程。
2. 团队协作专家:CrewAI
核心理念: 模拟人类团队协作模式,通过**角色(Role)、任务(Task)和流程(Process)**驱动Agent协作。
优势:
- 高抽象度: 易于理解和上手,通过定义角色和任务即可快速构建Agent团队。
- 协作效率高: Agent之间可以互相提问、传递信息,共同完成复杂任务。
- 快速原型: 非常适合快速验证多Agent协作的价值。
适用场景: 需要创意、分析、多视角的场景,如内容创作、市场分析、战略规划。
3. 动态对话与研究:AutoGen
核心理念: 通过可定制的、可对话的Agent网络,实现Agent之间的自由交流和问题解决。
优势:
- 动态性强: Agent间的对话和工具调用是动态发生的,更接近人类的讨论过程。
- 代码执行: 内置强大的代码执行和验证能力,特别适合软件开发和数据分析。
适用场景:****代码生成、数据分析、科学研究等需要Agent间反复讨论、试错和验证的场景。
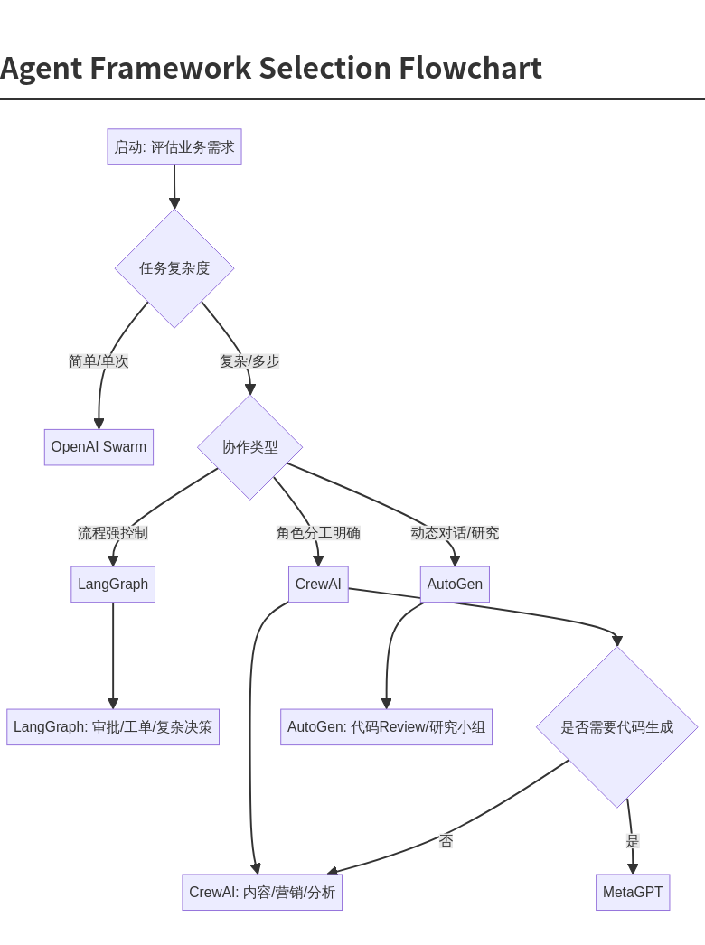
选型决策流程图
正确的选型,始于对业务需求的精准评估。请参考以下决策流程图:

Agent框架选型决策流程图
三、真实落地案例与代码实战
为大家拆解了个案例,同时也准备了源码。
案例:制造业智能工单分派系统
业务痛点: 某大型制造企业,设备故障报修后,需要人工判断故障类型、紧急程度,并根据工程师排班、备件库存等因素进行分派,流程复杂且耗时长。
Agent 方案: 使用 LangGraph 构建一个状态机 Agent,实现工单的自动化流转和分派。
核心流程:
- Node A (Intent Classifier): 识别报修文本,判断是“故障报修”还是“咨询”。
- Node B (Urgency Assessor): 调用数据库工具,查询设备历史故障率、停机损失,评估紧急度(高/中/低)。
- Router (Conditional Edge): 根据紧急度,动态路由到不同的分派节点。
- 高紧急度 → Node C (Emergency Dispatch): 立即通知值班工程师,并创建备件领用单。
- 中/低紧急度 → Node D (Normal Dispatch): 写入排队列表,并通知用户预计处理时间。
LangGraph 核心代码示例:
# 核心概念:StateGraphfrom langgraph.graph import StateGraph, ENDfrom typing import TypedDict, Annotated, Listimport operator# 1. 定义状态 (State)class WorkOrderState(TypedDict): """工单状态,包含所有需要跨节点传递的信息""" request: str urgency_score: float dispatch_status: str history: Annotated[List[str], operator.add]# 2. 定义节点 (Nodes)def classify_intent(state: WorkOrderState): # 模拟意图分类LLM调用 if "故障" in state["request"]: return {"urgency_score": 0.6, "history": ["意图分类: 故障报修"]} return {"urgency_score": 0.1, "history": ["意图分类: 咨询"]}def assess_urgency(state: WorkOrderState): # 模拟调用工具查询历史数据,并评估紧急度 score = state["urgency_score"] * 1.2 # 假设查询后分数提高 return {"urgency_score": score, "history": [f"紧急度评估: {score:.2f}"]}# 3. 定义路由 (Router)def route_work_order(state: WorkOrderState): """根据紧急度分数决定下一个节点""" if state["urgency_score"] > 0.75: return "emergency_dispatch" elif state["urgency_score"] > 0.4: return "normal_dispatch" else: return "knowledge_base"# 4. 构建图 (Graph)workflow = StateGraph(WorkOrderState)workflow.add_node("classify", classify_intent)workflow.add_node("assess", assess_urgency)workflow.add_node("emergency_dispatch", lambda s: {"dispatch_status": "紧急分派完成"})workflow.add_node("normal_dispatch", lambda s: {"dispatch_status": "普通分派完成"})workflow.add_node("knowledge_base", lambda s: {"dispatch_status": "知识库回复"})# 5. 设置边和条件路由workflow.set_entry_point("classify")workflow.add_edge("classify", "assess")workflow.add_conditional_edges( "assess", route_work_order, { "emergency_dispatch": "emergency_dispatch", "normal_dispatch": "normal_dispatch", "knowledge_base": "knowledge_base", },)workflow.add_edge("emergency_dispatch", END)workflow.add_edge("normal_dispatch", END)workflow.add_edge("knowledge_base", END)app = workflow.compile()# 运行示例# result = app.invoke({"request": "设备A的电机突然冒烟了,急需处理!", "urgency_score": 0.0, "history": []})# print(result)
总结:没有最好的框架,只有最合适的业务匹配
作为AI产品经理,请记住:框架只是工具,业务价值才是核心。
在做选型决策时,请务必遵循以下三条黄金法则:
- 业务驱动: 优先评估业务流程的复杂度和对流程控制的需求,而不是框架的社区热度。
- 成本意识: 充分考虑开发成本、运营成本(API调用量)和学习成本,避免“过度工程化”。
- 逃生通道: 始终保持API抽象层,确保未来可以平滑迁移或混合使用不同框架。
一次正确的选型,能让你的项目效率提升300%,而一次错误的选型,则可能让你损失惨重。希望这份指南能成为你AI产品之路上的“避坑宝典”。
👇 立即行动
AI技术的普及对个人能力提出了新的要求,在AI时代,持续学习和适应新技术变得尤为重要。无论是企业还是个人,都需要不断更新知识体系,提升与AI协作的能力,以适应不断变化的工作环境。
因此,这里给大家整理了一份《2026最新大模型全套学习资源》,包括2026最新AI产品经理全套籽料,大模型学习路线、大模型书籍、视频教程、项目实战、最新行业报告、面试题等,带你从零基础入门到精通,快速掌握大模型技术!
由于篇幅有限,有需要的小伙伴可以扫码获取!

1. 成长路线图&学习规划
要学习一门新的技术,作为新手一定要先学习成长路线图,方向不对,努力白费。这里,我们为新手和想要进一步提升的专业人士准备了一份详细的学习成长路线图和规划。

2. 大模型经典PDF书籍
书籍和学习文档资料是学习大模型过程中必不可少的,我们精选了一系列深入探讨大模型技术的书籍和学习文档,它们由领域内的顶尖专家撰写,内容全面、深入、详尽,为你学习大模型提供坚实的理论基础。(书籍含电子版PDF)

3. 大模型视频教程
对于很多自学或者没有基础的同学来说,书籍这些纯文字类的学习教材会觉得比较晦涩难以理解,因此,我们提供了丰富的大模型视频教程,以动态、形象的方式展示技术概念,帮助你更快、更轻松地掌握核心知识。

4. 大模型项目实战
学以致用 ,当你的理论知识积累到一定程度,就需要通过项目实战,在实际操作中检验和巩固你所学到的知识,同时为你找工作和职业发展打下坚实的基础。

5. 大模型行业报告
行业分析主要包括对不同行业的现状、趋势、问题、机会等进行系统地调研和评估,以了解哪些行业更适合引入大模型的技术和应用,以及在哪些方面可以发挥大模型的优势。

6. 大模型面试题
面试不仅是技术的较量,更需要充分的准备。
在你已经掌握了大模型技术之后,就需要开始准备面试,我们将提供精心整理的大模型面试题库,涵盖当前面试中可能遇到的各种技术问题,让你在面试中游刃有余。

为什么大家都在学AI大模型?
随着AI技术的发展,企业对人才的需求从“单一技术”转向 “AI+行业”双背景。企业对人才的需求从“单一技术”转向 “AI+行业”双背景。金融+AI、制造+AI、医疗+AI等跨界岗位薪资涨幅达30%-50%。
同时很多人面临优化裁员,近期科技巨头英特尔裁员2万人,传统岗位不断缩减,因此转行AI势在必行!

这些资料有用吗?
这份资料由我们和鲁为民博士(北京清华大学学士和美国加州理工学院博士)共同整理,现任上海殷泊信息科技CEO,其创立的MoPaaS云平台获Forrester全球’强劲表现者’认证,服务航天科工、国家电网等1000+企业,以第一作者在IEEE Transactions发表论文50+篇,获NASA JPL火星探测系统强化学习专利等35项中美专利。本套AI大模型课程由清华大学-加州理工双料博士、吴文俊人工智能奖得主鲁为民教授领衔研发。
资料内容涵盖了从入门到进阶的各类视频教程和实战项目,无论你是小白还是有些技术基础的技术人员,这份资料都绝对能帮助你提升薪资待遇,转行大模型岗位。


大模型全套学习资料已整理打包,有需要的小伙伴可以
微信扫描下方CSDN官方认证二维码,免费领取【保证100%免费】

更多推荐
所有评论(0)