说实话,Gemini 3 Pro 这 5 个学术写作用法,真的被我低估了
我是虚竹哥,目标是带十万人玩转AI。

之前谷歌发布的 Gemini 3 Pro,相信不少人已经听说过了。
甚至连“奥特曼”本人都亲自发帖祝贺,这排面可以说是直接拉满🔥
那问题来了,这个模型到底强在哪?值不值得这么多人吹一波?

简单捋一下 Gemini 3 Pro 到底强在哪儿👇
-
推理能力:加入了 Thinking 模式,不是只给答案,而是真的会“想”,能把复杂问题掰开揉碎,抓住核心逻辑🧠
-
原生多模态:文本、图片、音频、视频都能直接喂进去一起分析,多模态不再是拼接,而是原生支持🎥🖼️
-
上下文能力:上下文窗口直接拉到 100 万 token,超长文档、整本资料一次性读完都不是事📚
-
编程与代码能力:支持 vibe 编程,用自然语言描述需求,就能生成能跑的代码,甚至直接做成 app,开发门槛被进一步拉低💻
而且在多项权威基准测试中,Gemini 3 Pro 不仅干掉了自家前代,也把不少竞争对手甩在身后。
这大概也是为什么连奥特曼都忍不住点个赞的原因之一 👍😄

如果把它放进一个具体场景,比如学术写作,它能做的事就非常实在:从读文献到搭框架、从看图表到润色语言、再到数据处理,它几乎能覆盖写作的关键链路。我把它最适用的 5 个典型环节整理出来:文献阅读、框架搭建、图表解读、学术润色、数据处理。实测下来,用 Gemini 3 Pro 来辅助学术写作真的有点离谱强🔥,下面开始进入正文分享。
1、文献阅读
Gemini 3 Pro 最大的优势之一就是上下文窗口超大,这点在读论文时特别香:意味着你可以直接把一整篇长文献(甚至连补充材料)丢进去,让它**“边读边聊”**。你可以把它当成一个交互式的阅读搭子,用来做这些事:
-
交互式阅读:你问它“这段到底在讲啥”“作者的假设是什么”“这句话的逻辑前提是什么”,它能快速回到原文对齐解释。
-
自动抓重点:比如一键提炼这篇文章的
-
研究问题(研究想解决什么)
-
作用机制/理论路径(怎么影响、为什么成立)
-
关键结果(发现了什么、数据支持是什么)
-
-
Pro 版更进一步:升级到 Pro 后还能生成动态可视化面板,把核心信息做成结构化视图(更适合快速扫一堆文献的时候用)。
AI提示词指令:
你现在是一位跨学科研究领域的资深学者,我将给你一篇长篇学术文献,请按以下步骤进行交互式阅读:1)快速定位结构:给出该文献的题目、研究主题、核心研究问题(RQ),以及论文的整体结构框架;2)关键信息提炼:提炼论文的研究方法、核心机制、关键结果,并用 3-5 句话概括论文做了什么;3)关键亮点总结:指出作者最重要的贡献、创新点,以及实验中最关键的逻辑环节; 4)可视化面板生成:将上述信息整理成“研究问题—方法—数据—结论”的动态思维导图式结构化摘要。 【上传文献】
我上传了一篇长篇学术文献,让Gemini 3pro辅助进行阅读,效果如下:

2、搭建框架搭框架这一步,其实特别考验一个人的整体逻辑和思维能力:你得先把研究主题“拆开”,再把每一块“放回正确的位置”。而在这件事上,Gemini 3 Pro 的推理(Thinking)模式刚好很擅长。把推理模式打开后,它的输出准确率会明显提升,整体表现大概能接近人类专家水平的一半。更关键的是,它现在还支持多步骤推理,所以你不需要自己从零整理结构——只要给它研究主题,它就能直接帮你拆出一套“论文写作的标准模块”,比如:
-
研究背景与问题定义
-
相关工作与理论基础
-
方法设计与实现
-
实验方案与对比分析
-
结果讨论与结论展望
简单说就是:你负责给方向,它负责把骨架搭起来,省掉大量“理清思路”的时间 👍✨AI提示词指令:
请根据我提供的研究主题,执行多步骤链式推理并生成一个学术论文的完整框架。要求:1)自动拆解论文为标准模块(例如:背景、问题定义、理论基础、方法、实验设计、结果、讨论、局限性、未来方向);2)每个模块下给出至少 2–3 个逻辑要点,并说明这些要点在学术写作中的作用;3)指出我这个研究主题潜在的核心假设、可检验变量以及可能出现的推理漏洞;4)逻辑链必须清晰可见,请展示你的思考路径(允许简化)。研究主题:【输入主题】
我以“AI模型在农业产量预测中的应用”这个研究主题,让Gemini 3pro搭建论文框架。效果如下:

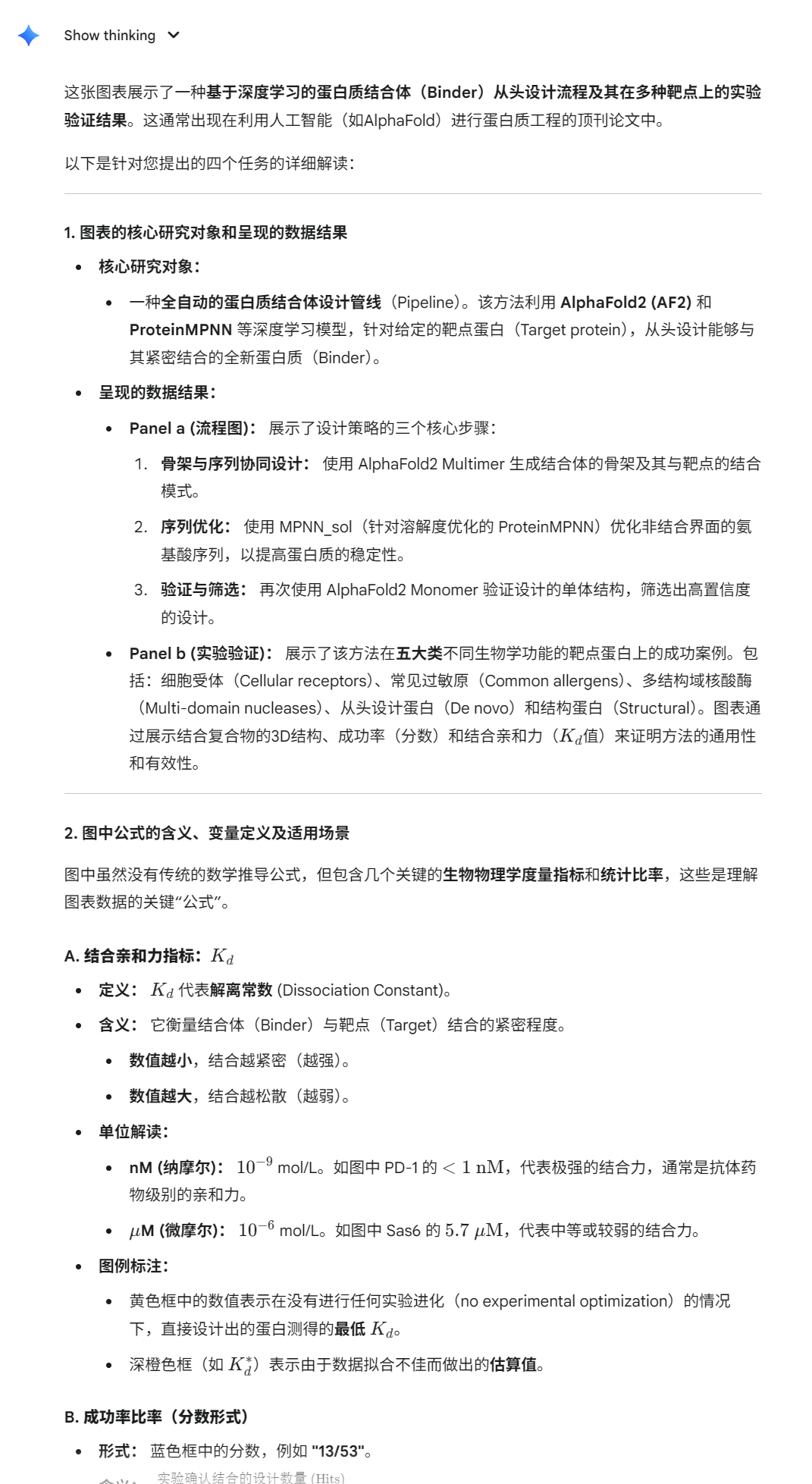
3、图表解读在多模态基准测试里,Gemini 3 Pro 的表现是真的亮眼,基本是断层领先。日常用法也很实在:直接把科研数据图表丢给它,它能迅速抓住图里的关键元素,对数据做规律总结、趋势分析这些活儿都很稳 👍更厉害的是图文跨模态解读。它可以把图表里的数据和论文正文里的结论一一对上,比如帮你解释“这张实验图是怎么支撑研究假设的”,逻辑很清楚,省不少时间 🔍不过也有短板:不太适合用来写图例(figure caption),这个还是自己来会更靠谱一些。总体来说,用它看图、读数据、对论文,体验非常加分 🚀AI提示词指令:
请解读我上传的这张科研图表(含公式、数据曲线 / 表格),具体完成以下任务:1)说明图表的核心研究对象和呈现的数据结果;2)拆解图中公式的含义、变量定义及适用场景;3)分析图表中关键数据的关联逻辑(如趋势变化原因、数值差异意义);4)总结图表传递的核心结论。无需帮我撰写图例,仅聚焦解读分析即可。
我就以以下这张图表为例,让Gemini 3pro对图表进行解读。

Gemini 3pro对图表的解读全面而且准确,清晰地解释了研究主题、分析了关键数据等等,并总结了核心科学结论。

4、学术润色
Gemini 3 Pro 在长上下文基准测试里的准确率表现非常稳,这基本说明它在事实输出上也更靠谱。
它不仅能更精准地贴合不同学科的学术表达和术语风格,再加上超大的上下文窗口,用它来润色长段落完全没压力。不过要注意一点:润色时建议选 “fast” 模式,效率高、效果也够用;而 “Thinking” 模式更适合做复杂推理类任务,不太适合单纯润色场景。✨提示词(语言润色):
你是一名熟悉学术写作规范的语言润色专家。请在 不改变事实、不引入新内容 的前提下,对以下段落进行学术风格润色:1)提升逻辑连贯性与表达清晰度;2)保持语气正式、精准;3)保持段落结构不变。请输出 润色后的文本 + 简要修改说明(3 点以内)。【粘贴文本】
提示词(专业度润色):
你是一名熟悉 [填写具体学科,例如:环境经济学/计算生物学/社会学方法论] 学术语言风格的写作专家。请对以下文本进行专业化润色:1)确保术语、句式符合该学科领域的学术写作习惯;2)保持专业性而不过度修饰;3)不得编造、扩展或修改事实内容;4)输出润色后的版本,并列出你调整的语言风格点(如术语替换、句法简化、逻辑衔接等)。【粘贴文本】
提示词(结构与逻辑优化):
你是一名擅长处理长文本的学术写作编辑。请基于整体上下文,对以下长段落进行:1)逻辑结构优化(例如先背景–再方法–再结果–再评价);2)降低冗余、避免表达重复;3)提升段落间跳转的自然性;4)不添加任何新信息、不改变原意;5)请输出:A. 优化后的版本;B. 你调整的结构逻辑说明(按 1-3 点列出)。【粘贴长文本】
5、数据处理能力在带代码执行的场景下,Gemini 3 Pro 能在 AIME 2025 这种高难度数学榜单直接拿满分,基本可以确定它的数据分析能力是大幅升级了,用来做数据清洗、分类这类活完全没压力 👍
另外,它在 MathArena 高难度数学评测中的正确率达到 23%,明显甩开同类模型一截,所以不管是统计分析还是数据建模,对它来说都算是“日常操作”了 🚀
提示词(数据清洗):
你是一名数据分析专家。请基于以下数据结构,生成:1)需要执行的数据清洗步骤(含逻辑说明);2)每一步的潜在风险与检查点;3)可执行的 Python/Pandas 代码示例;4)不得臆造不存在的变量或字段;【粘贴数据样例 / 字段说明】
提示词(数据分类、特征处理与逻辑解释):
你是一名熟悉统计学与机器学习的数据分析专家。请根据以下数据:1)提出合理的分类方式(按变量类型、数值区间或语义模式);2)解释分类逻辑(为什么这样分类更合理);3)给出分类后的字段结构;4)如需新变量,请说明推导过程但不要自行假设数据。【粘贴数据或变量说明】
提示词(统计分析与建模):
你是一名数据建模与统计分析专家。请根据任务需求:1)明确可采用的统计方法或模型,并解释选择理由;2)列出模型运行前必须检查的数据条件(如正态性、多重共线性、缺失值情况);3)给出分析步骤的可执行代码框架;4)指出可能的偏误来源和稳健性检验方法;5)不要编造数据结果。任务描述:【粘贴统计/建模任务说明】
简单总结一下:Gemini 3 Pro 在学术写作里真的挺能打的,像文献阅读、框架搭建、图表解读、学术润色、数据处理这几个关键环节,都能明显提升效率。当然,肯定还有没覆盖到的使用场景,欢迎大家在评论区补充 👀如果我们能在写论文的不同阶段,灵活切换不同模式,比如需要深度推理时用 Thinking,追求效率时用 Fast,有图有表就直接上多模态输入,那整体输出质量真的会再上一个台阶 🚀

国内直接使用Gemini 3 Pro
✅ 界面:Gemini官网的 1:1 完美复刻。(后台是Gemini 200美金/月的Ultra和20美金/月的pro会员。)
✅ 国内直连:无需魔法,开通即用
✅ 支持Gemini 3 Pro、Gemini 3 Flash、Nano Banana Pro、Veo 3.1、Deep Research、Deep Think、Canvas

操作指导
AI平台 国内直接访问地址:https://gemini.xiaoxuzhu.cn/
【输入授权码】登录【选择空闲的车,点击进入】

感受
好用的功能太多太多,我就不在这个一一列举了,有兴趣的可以自行尝试。
有提供免费的授权码可体验~
有提供免费的授权码可体验~
有提供免费的授权码可体验~
私信虚竹哥,获取体验码~
国内可直接使用:https://gemini.xiaoxuzhu.cn/

我是虚竹哥,目标是带十万人玩转AI。
更多推荐



所有评论(0)