此电脑硬件升级指南:DIY实战技巧与老旧电脑性能重生方案
摘要:本文详细介绍了老旧电脑硬件升级的全流程指南,涵盖硬件诊断、存储升级、内存扩容、处理器显卡升级、电源散热优化及系统调优等关键环节。通过科学分析电脑瓶颈(如使用Python脚本检测硬件)、提供升级决策流程图,并具体讲解SSD克隆、双通道内存组建等实操技巧,帮助用户以最低成本提升电脑性能。文章特别强调兼容性检查的重要性,提供了AI辅助查询的prompt范例,并包含温度监控、故障排除等实用代码。最终
在数字化时代,电脑的生命周期往往比我们预期的要长。许多用户在电脑变慢时选择直接更换新机,但实际上,通过科学的硬件升级(DIY)和合理的软件优化,老旧电脑往往能焕发“第二春”,满足日常办公、高清影音甚至轻度游戏的需求。本指南将深入浅出地介绍如何诊断电脑瓶颈、选择合适的硬件、进行实际操作,并提供代码、流程图及AI辅助提示,帮助你完成一次成功的硬件升级。
第一章:硬件体检与瓶颈分析
在盲目购买硬件之前,最重要的是了解当前电脑的“健康状况”和“短板”。这一步我们称之为“硬件体检”。
1.1 使用工具进行诊断
我们需要借助专业的工具来查看硬件型号、使用率及健康状态。
- CPU-Z / GPU-Z:查看处理器、主板、显卡的详细参数。
- CrystalDiskInfo:监控硬盘健康度(SMART信息),防止硬盘突然损坏。
- Windows 任务管理器:实时监控资源占用。
1.2 瓶颈识别逻辑
如果你的电脑出现以下症状,对应的升级方案通常如下:
| 症状表现 | 瓶颈分析 | 建议升级方向 |
|---|---|---|
| 打开软件需等待很久,硬盘灯常亮 | 硬盘性能低下 (HDD) | 升级为 SSD 固态硬盘 |
| 多开网页或文档卡顿,内存占用率90%+ | 内存容量不足 | 增加内存条 (RAM) |
| 进行视频剪辑或游戏时帧数低 | 显卡/算力不足 | 更换独立显卡 或 升级CPU |
| 电脑整体运行缓慢,即使只开一个记事本 | CPU架构过老或系统未优化 | 考虑平台更换或重装系统/BIOS优化 |
1.3 自动化检测脚本
为了方便快速获取本机关键信息,我们可以使用 Python 脚本进行简单的硬件扫描。请确保你的环境安装了 psutil 和 platform 库。
import platform
import psutil
import json
def get_hardware_info():
info = {
"System": platform.system(),
"Node Name": platform.node(),
"Release": platform.release(),
"Version": platform.version(),
"Machine": platform.machine(),
"Processor": platform.processor(),
"CPU Cores (Physical)": psutil.cpu_count(logical=False),
"CPU Cores (Logical)": psutil.cpu_count(logical=True),
"Total RAM (GB)": round(psutil.virtual_memory().total / (1024.0 ** 3), 2),
"Disk Partitions": []
}
# 获取磁盘信息
partitions = psutil.disk_partitions()
for partition in partitions:
try:
partition_usage = psutil.disk_usage(partition.mountpoint)
info["Disk Partitions"].append({
"Device": partition.device,
"Mount Point": partition.mountpoint,
"File System": partition.fstype,
"Total Size (GB)": round(partition_usage.total / (1024.0 ** 3), 2),
"Used (GB)": round(partition_usage.used / (1024.0 ** 3), 2)
})
except PermissionError:
continue
return json.dumps(info, indent=4)
if __name__ == "__main__":
print("--- 硬件快速检测报告 ---")
print(get_hardware_info())
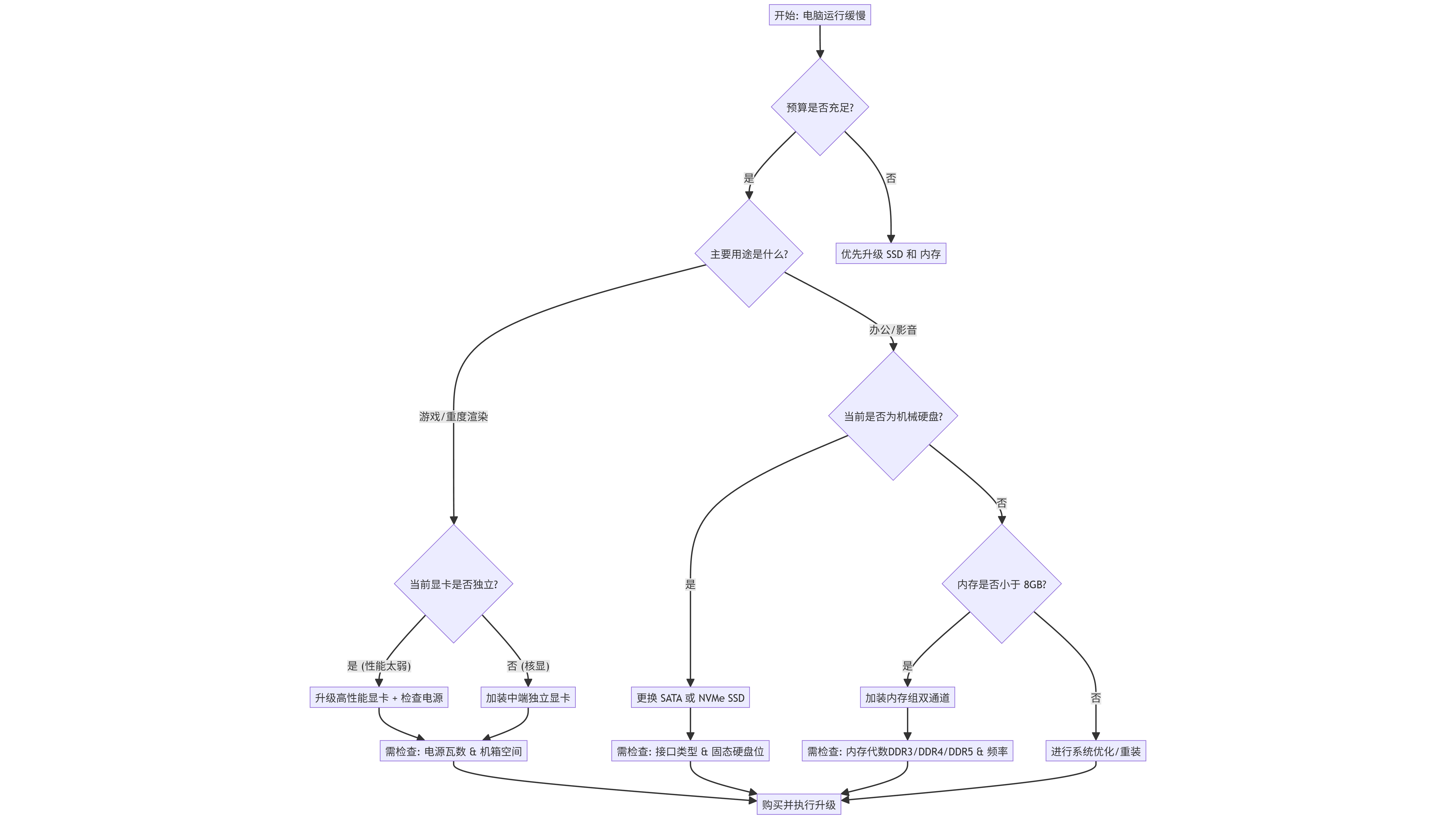
1.4 升级决策流程图
在决定购买什么硬件之前,请参考以下 Mermaid 流程图进行决策:
graph TD
A[开始: 电脑运行缓慢] --> B{预算是否充足?}
B -- 是 --> C{主要用途是什么?}
B -- 否 --> D[优先升级 SSD 和 内存]
C -- 游戏/重度渲染 --> E{当前显卡是否独立?}
E -- 是 (性能太弱) --> F[升级高性能显卡 + 检查电源]
E -- 否 (核显) --> G[加装中端独立显卡]
C -- 办公/影音 --> H{当前是否为机械硬盘?}
H -- 是 --> I[更换 SATA 或 NVMe SSD]
H -- 否 --> J{内存是否小于 8GB?}
J -- 是 --> K[加装内存组双通道]
J -- 否 --> L[进行系统优化/重装]
F --> M[需检查: 电源瓦数 & 机箱空间]
G --> M
I --> N[需检查: 接口类型 & 固态硬盘位]
K --> O[需检查: 内存代数DDR3/DDR4/DDR5 & 频率]
N --> P[购买并执行升级]
O --> P
M --> P
L --> P
第二章:存储升级:化腐朽为神奇的 SSD
对于老旧电脑,最立竿见影的升级莫过于将机械硬盘(HDD)替换为固态硬盘(SSD)。这能将系统启动时间和软件加载速度提升数倍甚至数十倍。
2.1 接口选择:SATA vs. NVMe (M.2)
- SATA SSD:适合几乎所有老旧台式机和笔记本(2010年以后)。接口形状像L型,最大速度约 560MB/s。
- M.2 NVMe SSD:适合较新的主板(2014年以后,具体看主板是否有 M.2 插槽)。形状像口香糖,速度可达 3500MB/s 甚至 7000MB/s。
注意:如果你的电脑非常老(只有SATA 2.0接口),购买高速SATA 3.0 SSD虽然会降速,但依然比机械硬盘快得多。
2.2 SSD 克隆实战:数据无迁移
购买了新硬盘后,最痛苦的是重装系统。我们可以使用克隆软件将旧系统完整“搬运”到新硬盘。
所需工具:
- 硬盘盒(将新硬盘连接到电脑)
- 克隆软件(如 DiskGenius, 傲梅轻松备份, 或 Macrium Reflect)
操作流程:
flowchart LR
A[连接新SSD到USB接口] --> B[打开分区软件<br>如DiskGenius]
B --> C[选择旧系统盘]
C --> D[点击“复制磁盘”/“克隆磁盘”]
D --> E[选择新SSD作为目标盘]
E --> F[调整分区大小<br>通常保持默认]
F --> G[开始克隆<br>等待进度条完成]
G --> H[关机]
H --> I[拆卸旧HDD<br>安装新SSD到原位]
I --> J[开机进入BIOS设置启动项]
J --> K[从新SSD启动成功]
2.3 分区对齐代码 (PowerShell)
在使用 SSD 时,确保分区对齐(通常是 4K 对齐)对于保持写入性能至关重要。你可以通过以下 PowerShell 命令检查分区偏移量:
# 以管理员身份运行 PowerShell
Get-WmiObject -Class Win32_DiskPartition | Select-Object Name, Index, StartingOffset, @{Name='KBA';Expression={[math]::Round($_.StartingOffset/1KB)}}, @{Name='IsAligned';Expression={($_.StartingOffset % 64KB) -eq 0}}
解释:如果 IsAligned 结果为 True,说明分区已对齐。如果是 False,建议使用分区工具重新对齐。
第三章:内存升级:多通道与容量的艺术
内存(RAM)是电脑的“工作台”。如果工作台太小(内存不足),电脑就需要频繁去仓库(硬盘)调取数据,导致卡顿。
3.1 关键参数:代数与频率
购买内存前,必须确认以下信息(使用 CPU-Z 查看):
- 代数:DDR3, DDR4, DDR5。这三者互不兼容,不能混插。
- 频率:如 DDR4 2400MHz, 3200MHz。
- 电压:通常 DDR4 是 1.2V,DDR3 是 1.5V。
3.2 组建双通道
如果你有两个内存插槽,插入两根容量相同的内存(例如 2x4GB)比单根大容量(1x8GB)性能更好,这就是“双通道”技术,带宽翻倍。
图表对比:单通道 vs 双通道 (理论带宽)
| 内存类型 | 频率 | 单通道带宽 | 双通道带宽 | 提升幅度 |
|---|---|---|---|---|
| DDR4 | 2666 MHz | 21.3 GB/s | 42.6 GB/s | 100% |
| DDR4 | 3200 MHz | 25.6 GB/s | 51.2 GB/s | 100% |
3.3 兼容性检查脚本
你可以使用 Python 检查当前内存插槽数量和已用情况,辅助决策购买多少内存:
import psutil
def check_ram_slots():
print("--- 内存插槽详情 ---")
svmem = psutil.virtual_memory()
print(f"总内存: {svmem.total / (1024**3):.2f} GB")
print(f"可用内存: {svmem.available / (1024**3):.2f} GB")
# 注意:psutil 无法直接显示物理插槽数量,这通常需要 WMI (Windows)
# 下面的代码段尝试获取更详细的 WMI 信息 (仅限 Windows)
try:
import wmi
c = wmi.WMI()
for mem in c.Win32_PhysicalMemory():
print(f"插槽位置: {mem.DeviceLocator}, 容量: {int(mem.Capacity) / (1024**3):.2f} GB, 速度: {mem.Speed}, 制造商: {mem.Manufacturer}")
except ImportError:
print("提示: 安装 'wmi' 库 (pip install wmi) 可查看详细插槽信息。")
except Exception as e:
print(f"无法获取详细插槽信息: {e}")
if __name__ == "__main__":
check_ram_slots()
第四章:处理器与显卡:核心动力的跃迁
CPU 和 GPU 的升级相对复杂,因为它们往往受到主板芯片组的限制。
4.1 CPU 升级限制
CPU 的升级受限于主板插槽。例如,LGA 1150 接口只能装第四代酷睿,无法装第十代。
如何查询可升级列表:
- 确定主板型号(CPU-Z -> Mainboard)。
- 访问主板官网(如 Asus, Gigabyte, MSI)的“支持”页面。
- 查看 “CPU Support List”。
示例:老旧 i5-4570 升级方案
- *原配置*:i5-4570 (Haswell架构)
- *最佳升级*:i7-4790 或 i7-4790K (需配合Z87/Z97主板解锁超频,B85主板通常不支持K系超频但可兼容)。
- *性价比*:这种“洋垃圾”升级成本极低,但能显著提升多核性能。
4.2 显卡 (GPU) 选购与电源瓶颈
显卡升级是提升游戏性能的关键,但老旧机箱最大的限制往往是电源。
电源计算公式:所需电源瓦数 = (CPU TDP + GPU TDP + 其他组件) * 1.5 (安全余量)
例如:
- i5-4570 (84W) + GTX 1650 (75W) + 其他 (50W) ≈ 209W * 1.5 ≈ 313W。
- 结论:你需要一个至少 400W 的电源。
4.3 使用 AI 辅助硬件兼容性查询
当你不确定新硬件是否兼容时,可以使用 AI Prompt 来快速筛选信息。
Prompt 示例 1(显卡兼容性):
Role: PC Hardware Expert
Task: Check compatibility.
Context:
- My Motherboard: B85M-D3H
- My Power Supply: 400W 80+ Bronze
- My CPU: i5-4570
- My Case Size: Mid Tower (ATX)
Question: Can I install an AMD RX 6600 graphics card in this system?
Please consider:
1. Physical space in the case.
2. Power supply wattage and PCIe power connectors (6-pin/8-pin).
3. CPU bottleneck potential.
Prompt 示例 2(CPU 升级建议):
Role: PC Upgrade Consultant
Context: I have an old laptop with an i5-7200U (7th Gen), 8GB RAM, and a HDD.
Goal: Improve performance for Lightroom photo editing under $200.
Constraint: Cannot replace motherboard/CPU (BGA soldered).
Suggest: The most effective single upgrade path and recommend specific product models (e.g., specific SSD or RAM kits).
第五章:电源与散热:稳定运行的基石
高性能硬件需要稳定的供电和良好的散热,否则会出现蓝屏、重启或降频。
5.1 电源升级指南
- 模组 vs 非模组:模组电源线缆可拆卸,利于走线,适合机箱空间小的环境。
- 80+ 认证:金牌、白金牌电源转换效率更高,更省电且发热更少。
接线示意图解:
- 24-pin:连接主板(供电)。
- 4+4-pin (EPS):连接主板左上角(CPU供电)。
- 6+2-pin (PCIe):连接显卡。
5.2 散热硅脂涂抹技巧
老旧电脑发热量大,更换 CPU 硅脂能有效降低温度。
涂抹方法:九点法
适用于带底盖(IHS)的 CPU。
graph LR
A[清洁CPU表面] --> B[挤出黄豆大小硅脂于中心]
B --> C[在中心及周围呈九点状分布]
C --> D[扣上散热底座]
D --> E[轻微旋转按压]
E --> F[固定卡扣]

图片描述:
*(此处为图片描述:展示 CPU 表面分布着 9 个蓝色的微小硅脂点,中心一个,周围 8 个,呈正方形排列,确保散热器压下时能均匀覆盖整个芯片表面。)*
5.3 机箱风道优化
良好的风道是“前进后出”。
- 进风风扇:安装在机箱前面板,向内吹风。
- 出风风扇:安装在机箱后面板/顶部,向外抽风。
代码:监控温度变化(Python + psutil)
在升级硅脂或风扇后,运行此脚本监控一段时间,验证散热效果。
import psutil
import time
import matplotlib.pyplot as plt
def monitor_temperature(duration_seconds=60, interval=1):
temps = []
timestamps = []
print(f"开始监控 CPU 温度,持续 {duration_seconds} 秒...")
# 注意:psutil.sensors_temperatures() 在某些 Windows 机器上可能返回空列表
# 如果是这种情况,建议使用 OpenHardwareMonitor 的 RPC 接口或第三方库如 py3rwm
try:
for i in range(duration_seconds):
temp_tuple = psutil.sensors_temperatures()
current_temp = 0
# 尝试获取 CPU 核心温度包
if 'coretemp' in temp_tuple:
current_temp = temp_tuple['coretemp'][0].current
elif 'cpu_thermal' in temp_tuple: # 树莓派或某些 Linux
current_temp = temp_tuple['cpu_thermal'][0].current
else:
# 如果获取不到特定包,估算一个模拟值(仅作演示,请根据实际情况修改)
current_temp = 40 + (i % 10)
temps.append(current_temp)
timestamps.append(time.time())
time.sleep(interval)
print("监控完成。")
return timestamps, temps
except Exception as e:
print(f"监控出错: {e}")
return [], []
if __name__ == "__main__":
# 注意:实际运行需要 matplotlib 库 (pip install matplotlib)
# 仅在本地环境运行,服务器环境无法绘图
try:
t_data, temp_data = monitor_temperature(30, 1)
if t_data:
plt.plot(t_data, temp_data, marker='o')
plt.title('CPU Temperature Over Time')
plt.xlabel('Time')
plt.ylabel('Temperature (°C)')
plt.grid(True)
plt.show()
except ImportError:
print("请安装 matplotlib 以查看图表")
第六章:BIOS 设置与系统优化
硬件安装完毕后,软件层面的优化是释放性能的最后一步。
6.1 BIOS 关键设置
- XMP (Extreme Memory Profile):如果你购买了高频内存(如 3200MHz),默认可能只运行在 2133MHz。进入 BIOS 开启 XMP 才能让内存满血运行。
- 启动顺序:确保优先从 SSD 启动(Boot Option #1: Your SSD Name)。
- 关闭 C-State / EIST:在极少数情况下,为了极致的稳定性和减少延迟,可以关闭部分节能选项(对于普通用户不建议)。
6.2 Windows 电源计划
- 控制面板 -> 电源选项 -> 选择“高性能”或“平衡”。
- 更改计划设置 -> 更改高级电源设置 -> 处理器电源管理 -> 最小处理器状态:设置为 5% 或 100%(如果是作为高性能服务器)。
6.3 驱动程序更新
不要依赖 Windows 自动安装的驱动。
- 显卡:去 NVIDIA / AMD 官网下载驱动。
- 芯片组:去主板官网下载 Chipset 驱动(这对 USB 和 PCIe 稳定性至关重要)。
第七章:实战案例与故障排除
案例一:2013年款笔记本升级
- 配置:i5-3230M, 4GB DDR3, 500GB HDD。
- 方案:花费 150 元。
- 将光驱拆下,加装光驱位硬盘托架,放入 240GB SATA SSD。
- 将原机械硬盘移至光驱位做数据盘。
- 更换原装 4GB 内存为 8GB (DDR3 1600MHz)。
- 结果:开机从 50秒 缩短至 10秒,多开网页不再卡顿。
常见故障排除表
| 故障现象 | 可能原因 | 解决方案 |
|---|---|---|
| 开机无显示,风扇转 | 内存没插好 | 重新拔插内存,擦拭金手指 |
| 开机黑屏,主板响三声 | 显卡或内存问题 | 检查显卡供电线,重置BIOS |
| 识别不到新SSD | BIOS太旧或接口模式 | 更新BIOS,检查 BIOS 中 SATA 模式是否为 AHCI |
| 蓝屏 | 驱动冲突或内存不兼容 | 进入安全模式卸载新驱动,或拔掉新内存 |
AI 辅助故障排除 Prompt
当遇到复杂的蓝屏代码或启动失败时,可以使用以下 Prompt 寻求 AI 帮助:
Role: PC Troubleshooting Specialist
Context: I just upgraded my RAM to a 16GB Kit (2x8GB DDR4 3200MHz) on a B460 motherboard with an i5-10400.
Problem: The computer sometimes freezes randomly, and I got a Blue Screen of Death (BSOD) with error code: MEMORY_MANAGEMENT.
Steps taken: I reseated the RAM and ran Windows Memory Diagnostic which reported "Hardware problems were detected".
Question:
1. Does this error code confirm faulty RAM, or could it be a motherboard slot issue?
2. What are the next steps to isolate which stick is failing?
3. Could voltage settings in BIOS be the cause since I didn't change them?
结语
硬件升级不仅仅是更换零件,更是一次理解计算机工作原理的深度实践。通过精准的诊断、合理的搭配(如双通道内存、NVMe SSD)、以及细致的 BIOS 调优,即使是一台五年甚至十年前的老电脑,依然可以成为一台高效的生产力工具。
希望本指南提供的代码、图表和 AI 辅助方法能帮助你顺利完成 DIY 升级。记住,动手前的调研比动手后的维修更重要。祝你的老机器重获新生!
更多推荐





所有评论(0)