智能体推理范式: ReAct(Reasoning Acting)
ReAct是一种结合推理与行动的AI架构模式,通过"思考→行动→观察"的闭环循环解决复杂问题。其核心在于:1)交替进行内部推理和外部工具调用;2)利用实时信息动态调整策略;3)突破纯推理模型(CoT)的局限,可处理需要外部数据、计算或操作的任务。实验显示ReAct在信息检索类任务上性能提升20-40%。该模式通过工具增强、动态规划和闭环反馈三大支柱,使AI系统能像人类一样&qu
什么是 ReAct
ReAct = Reasoning(推理)+ Acting(行动)
这是一种让大语言模型能够交替进行推理和行动的架构模式,通过与外部工具交互来解决复杂问题。
人类类比
想象你在做饭:

这就是 ReAct 的本质:思考 → 行动 → 观察 → 再思考 → 再行动…
定义
ReAct 是一种认知架构模式,特点是:
- • 交替进行内部推理和外部行动
- • 通过工具调用获取实时信息
- • 根据观察结果动态调整策略
- • 形成闭环反馈系统

核心三要素

为什么需要 ReAct
问题背景
纯 CoT(链式思考)的局限性:

CoT 无法解决的问题:
- • 需要实时信息(天气、股票、新闻)
- • 需要外部计算(复杂数学、代码执行)
- • 需要数据查询(数据库、搜索引擎)
- • 需要工具辅助(文件操作、API调用)
ReAct 的解决方案

核心价值

实验证据
来自原始论文(Yao et al., 2022):

关键发现:
- • 在需要信息检索的任务上,ReAct 提升 20-40%
- • 推理步骤更透明,可追溯性更强
- • 容错能力更好(可以重试工具调用)
ReAct 的核心原理
四大支柱

1. 交替循环(Interleaving)
原理:人类解决问题不是一次性规划好所有步骤,而是"走一步看一步"。

2. 工具增强(Tool Augmentation)
原理:模型本身是"大脑",工具是"手脚"和"感官"。

3. 闭环反馈(Closed-loop Feedback)
原理:每次行动的结果都会影响下一步思考。

4. 动态规划(Dynamic Planning)
原理:不预先制定完整计划,而是根据实际情况动态调整。

ReAct 的工作机制
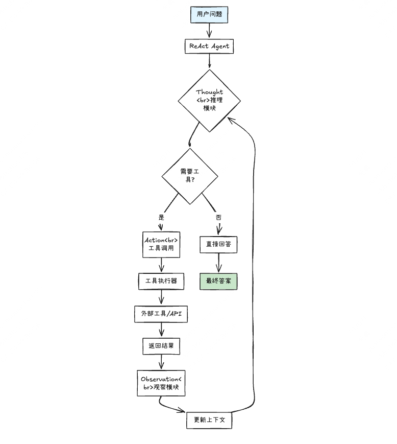
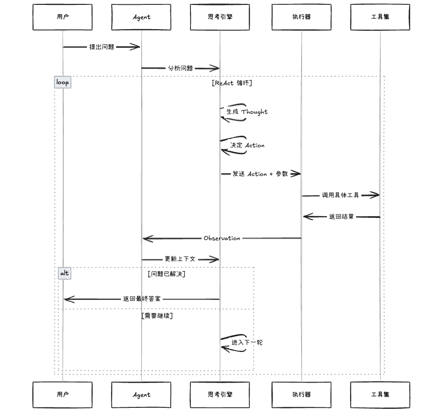
完整架构

详细流程

ReAct 循环详解
基本循环模式

循环示例
假设问题:“2024年诺贝尔物理学奖得主是谁,他们的主要贡献是什么?”

循环终止条件

工具系统设计
工具的定义
一个标准的 ReAct 工具包含三个部分:

工具定义示例

常见工具类型

工具选择策略
模型如何决定使用哪个工具?

提示词工程
标准 ReAct 提示模板

提示词优化技巧
技巧 1: 明确思考指引

技巧 2: 工具使用约束

技巧 3: 终止条件明确

高级模式与优化
模式 1: 并行工具调用
问题:多个独立的工具调用能否并行执行?
解决方案:批量调用(Batch Actions)

模式 2: 分层 ReAct
适用场景:超复杂任务需要分层处理

模式 3: 自我验证
在每次行动后加入验证步骤:

模式 4: 工具链(Tool Chaining)
一个工具的输出作为下一个工具的输入:

示例:

错误处理与重试
常见错误类型

错误处理策略
策略 1: 工具调用失败

策略 2: 推理陷入循环
检测循环:

示例:

策略 3: 格式错误自动修正

常见格式错误修正:

总结
核心要点

关键记忆点
- \1. ReAct 本质:Thought(思考)→ Action(行动)→ Observation(观察)循环
- \2. 核心优势:通过工具获取实时、准确的外部信息
- \3. vs CoT:CoT是纯推理,ReAct是推理+行动
- \4. 工具设计:名称+描述+参数,描述要清晰准确
- \5. 提示格式:严格遵循 Thought/Action/Observation 结构
- \6. 错误处理:智能重试、循环检测、优雅降级
- \7. 性能优化:减少调用、并行执行、缓存复用
- \8. 最大迭代:通常设置 10-20 次,防止无限循环
快速参考

最后
选择AI大模型就是选择未来!最近两年,大家都可以看到AI的发展有多快,时代在瞬息万变,我们又为何不给自己多一个选择,多一个出路,多一个可能呢?
与其在传统行业里停滞不前,不如尝试一下新兴行业,而AI大模型恰恰是这两年的大风口,人才需求急为紧迫!
由于文章篇幅有限,在这里我就不一一向大家展示了,学习AI大模型是一项系统工程,需要时间和持续的努力。但随着技术的发展和在线资源的丰富,零基础的小白也有很好的机会逐步学习和掌握。
【2025最新】AI大模型全套学习籽料(可无偿送):LLM面试题+AI大模型学习路线+大模型PDF书籍+640套AI大模型报告等等,从入门到进阶再到精通,超全面存下吧!
获取方式:有需要的小伙伴,可以微信扫描下方CSDN官方认证二维码免费领取【保证100%免费】
包括:AI大模型学习路线、LLM面试宝典、0基础教学视频、大模型PDF书籍/笔记、大模型实战案例合集、AI产品经理合集等等


AI大模型学习之路,道阻且长,但只要你坚持下去,就一定会有收获。
更多推荐

所有评论(0)