调研了一下大模型知识蒸馏方向近几年的一些工作
知识蒸馏是将大型模型的知识转移到小型高效模型的技术,主要分为黑盒蒸馏(仅使用输入输出)和白盒蒸馏(使用中间状态)。工业界倾向黑盒蒸馏以利用闭源模型,学术界则更关注白盒蒸馏的创新。最新趋势结合两者,如DeepSeek-R1和DistilQwen2.5的研究。评估方法如Quantification of Large Language Model Distillation量化蒸馏效果。学习资源包括大模型
概述
知识蒸馏的目的是将知识从大型复杂模型转移到更小更高效的模型中。
按照实现类型,大体可分为两种:
- 黑盒蒸馏(Black-box):学生模型仅可访问教师模型的输入和输出
- 白盒蒸馏(White-box):除了教师模型输入输出外,教师模型的输出分布或中间隐藏状态也可访问
当前的主要趋势是:黑盒蒸馏在工业界使用更广泛,因为黑盒蒸馏能利用闭源模型的能力。学术界用白盒蒸馏的研究也比较多,容易挖掘创新点。此外,也有一些工作开始采用白盒蒸馏与黑盒蒸馏相结合,逐渐成为新的发展方向。
代表性文献
综述性文章
A Comprehensive Survey on Knowledge Distillation[1] 这篇是25年10月的综述,内容比较详尽,它将白盒蒸馏和黑盒蒸馏细分成以下几个类别:

其中,白盒蒸馏是根据模型的架构去分,分成基于BERT和只基于Decoder的,这种分发个人觉得比较粗暴,不是很合理。
黑盒蒸馏是根据方法区分,比较合理,主要分为以下三种:
- 思维链(Chain of Thought):教师模型对已有数据生成思维链,供学生模型训练
- 指令遵循(Instruction Following):教师模型对训练数据生成指令、输入和输出样本,供学生模型训练
- 上下文学习(In-context Learning):构造任务,收集教师模型在不同上下文情况下的输出,结果供学生模型训练
Survey on Knowledge Distillation for Large Language Models: Methods, Evaluation, and Application[2] 是另一篇综述性的研究,发布时间是24年1月,内容不如上一篇丰富,不过也提出了一些不同的梳理和思考。

A Survey on Knowledge Distillation of Large Language Models[3]这篇24年的文章则是根据具体的方法论,汇总了各种知识蒸馏的方法,研究细分领域可以参考。

黑盒蒸馏文章
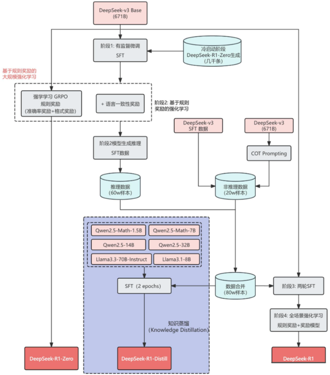
DeepSeek-R1: Incentivizing Reasoning Capability in LLMs via Reinforcement Learning[4]这篇文章就是黑盒蒸馏的典型代表。
在这篇文章中,有6个蒸馏的小模型,4个基座是Qwen,两个基座是Llama3.1。

DeepSeek-R1小模型的蒸馏方式:将DeepSeek-v3(671B)模型生成的数据作为小模型训练集。
训练数据量包含两部分:推理数据(60w)+非推理数据(20w)

MiniPLM: Knowledge Distillation for Pre-Training Language Models[5]是最新比较典型的黑盒蒸馏方法。
具体思路是:根据教师模型和学生模型之间的输出概率分布差异,调整学生模型预训练数据的语料库。

根据概率分布,做出以下调整:
- 减少简单样本
- 增加复杂/多样性样本
- 提出噪音/有害样本

它的实验中教师模型参数量为1.8B,学生模型的参数量为200M/500M/1.2B。

其中,Pre-Train w/o KD为未经蒸馏的小模型性能表现。
黑盒与白盒结合蒸馏文章
DistilQwen2.5: Industrial Practices of Training Distilled Open Lightweight Language Models[6] 是通义实验室发布的一篇比较经典的黑白盒相结合的文章。
具体方案是:
- 黑盒蒸馏:使用Qwen3-Max(1T)和GPT-4o(闭源)作为教师模型,来生成小模型的训练数据
- 指令问题生成:根据问题指令,输出相关响应
- 优化训练数据:为原始训练数据增加思维链(CoT)
- 训练数据筛选:根据信息量、任务平衡性筛选数据
- 验证问题正确性:对已有答案进行事实核验
- 白盒蒸馏:让学生模型的输出和教师模型输出尽可能接近
白盒蒸馏除交叉熵损失外,还采用知识蒸馏损失来最小化学生模型与教师模型的输出的Token序列之间的散度。
模型蒸馏前后的性能如下表所示:

蒸馏前后总体会有提升,部分任务可能无变化或下降。
后面我会进一步从代码角度分析这篇文章的思路。
蒸馏效果评估
在调研具体方法时,还发现了Quantification of Large Language Model Distillation[7]这一篇有关蒸馏效果量化评估的工作。
里面解释了一个有趣的现象:当问大模型身份性问题时,它可能会答出其它厂商的答案。
比如,问Qwen-Max它的开发团队是谁,它会说它是由Anthropic开发的。

按照这篇文章提出的评估方法,蒸馏水平越靠近右上角,采用蒸馏的程度越高。

图中表明,Claude、Doubao和Gemini的蒸馏程度较低,而Qwen-Max的蒸馏程度最高。
如何学习AI大模型?
如果你对AI大模型入门感兴趣,那么你需要的话可以点击这里大模型重磅福利:入门进阶全套104G学习资源包免费分享!
这份完整版的大模型 AI 学习和面试资料已经上传CSDN,朋友们如果需要可以微信扫描下方CSDN官方认证二维码免费领取【保证100%免费】

这是一份大模型从零基础到进阶的学习路线大纲全览,小伙伴们记得点个收藏!

第一阶段: 从大模型系统设计入手,讲解大模型的主要方法;
第二阶段: 在通过大模型提示词工程从Prompts角度入手更好发挥模型的作用;
第三阶段: 大模型平台应用开发借助阿里云PAI平台构建电商领域虚拟试衣系统;
第四阶段: 大模型知识库应用开发以LangChain框架为例,构建物流行业咨询智能问答系统;
第五阶段: 大模型微调开发借助以大健康、新零售、新媒体领域构建适合当前领域大模型;
第六阶段: 以SD多模态大模型为主,搭建了文生图小程序案例;
第七阶段: 以大模型平台应用与开发为主,通过星火大模型,文心大模型等成熟大模型构建大模型行业应用。
100套AI大模型商业化落地方案

大模型全套视频教程

200本大模型PDF书籍

👉学会后的收获:👈
• 基于大模型全栈工程实现(前端、后端、产品经理、设计、数据分析等),通过这门课可获得不同能力;
• 能够利用大模型解决相关实际项目需求: 大数据时代,越来越多的企业和机构需要处理海量数据,利用大模型技术可以更好地处理这些数据,提高数据分析和决策的准确性。因此,掌握大模型应用开发技能,可以让程序员更好地应对实际项目需求;
• 基于大模型和企业数据AI应用开发,实现大模型理论、掌握GPU算力、硬件、LangChain开发框架和项目实战技能, 学会Fine-tuning垂直训练大模型(数据准备、数据蒸馏、大模型部署)一站式掌握;
• 能够完成时下热门大模型垂直领域模型训练能力,提高程序员的编码能力: 大模型应用开发需要掌握机器学习算法、深度学习框架等技术,这些技术的掌握可以提高程序员的编码能力和分析能力,让程序员更加熟练地编写高质量的代码。
LLM面试题合集

大模型产品经理资源合集

大模型项目实战合集

👉获取方式:
😝有需要的小伙伴,可以保存图片到wx扫描二v码免费领取【保证100%免费】🆓

更多推荐

所有评论(0)