实战指南:LangChain 与 AgentRun 的浏览器沙箱集成
摘要:AgentRun Browser Sandbox 为智能体提供云原生无头浏览器沙箱服务,支持通过 Chrome DevTools Protocol 远程控制浏览器实例。该服务具有无头浏览器能力、实时可视化、安全隔离和 Serverless 架构等核心特性,适用于AI Agent赋能、自动化测试、数据采集等场景。通过AgentRun SDK可快速集成到LangChain等框架,实现浏览器自动化
在 Agentic AI 时代,智能体需要与真实世界交互,而浏览器是连接虚拟世界与现实世界的重要桥梁。AgentRun Browser Sandbox 为智能体提供了安全、高性能、免运维的浏览器执行环境,让 AI Agent 真正具备“上网”的能力——从网页抓取、信息提取到表单填写、自动化操作,一切皆可实现。
AgentRun Browser Sandbox 介绍
Cloud Native
什么是 Browser Sandbox?
Browser Sandbox 是 AgentRun 平台提供的云原生无头浏览器沙箱服务,基于阿里云函数计算(FC)构建。它为智能体提供了一个安全隔离的浏览器执行环境,支持通过标准的 Chrome DevTools Protocol (CDP) 远程控制浏览器实例。
核心特性
无头浏览器能力
- 内置 Chromium/Chrome 浏览器,支持完整的 Web 标准
- 原生兼容 Puppeteer、Playwright 等主流自动化框架
- 支持通过 CDP 协议进行精细化控制
实时可视化
- 内置 VNC 服务,支持实时查看浏览器界面
- 提供操作录制功能,方便调试和回放
- 支持通过 noVNC 客户端在网页中直接交互
安全与隔离
- 每个沙箱实例运行在独立的容器环境中
- 文件系统和进程空间完全隔离
- 支持 WSS 加密传输,确保数据安全
Serverless 架构
- 按需创建,按量付费,无需提前预置资源
- 快速弹性伸缩,支持高并发场景
- 零运维,无需管理服务器和浏览器依赖
主要应用场景
- AI Agent 赋能:为大模型提供“眼睛”和“手”,执行网页浏览、信息提取、在线操作等任务
- 自动化测试:在云端运行端到端(E2E)测试和视觉回归测试
- 数据采集:稳定、高效地进行网页抓取,应对动态加载和反爬虫挑战
- 内容生成:自动化生成网页截图或 PDF 文档
上手使用 AgentRun Browser Sandbox
Cloud Native
AgentRun SDK 快速介绍
后续的内容将基于 AgentRun SDK 进行,因此我们先对 SDK 进行简要介绍。
Agentrun SDK 是一个开源的开发者工具包,本期介绍 Python 版本。其旨在简化智能体与 AgentRun 平台各种服务(包括 Browser Sandbox)的集成。它提供了统一的接口,让您可以用几行代码就将沙箱能力集成到现有的 Agent 框架中。SDK 的核心功能如下:
统一集成接口
- 提供对 LangChain、AgentScope 等主流框架的开箱即用支持
- 统一的模型代理接口,简化多模型管理
- 标准化的工具注册机制
Sandbox 生命周期管理
- 自动创建和销毁沙箱实例
- 支持会话级别的状态保持
- 灵活的资源配置和超时控制
安装 AgentRun SDK
pip install agentrun-sdk[playwright,server]
**注意:**确保您的 Python 环境版本在 3.10 及以上。
基本使用示例
以下是使用 AgentRun SDK 创建和管理 Browser Sandbox 的核心代码:
from agentrun.sandbox import Sandbox, TemplateType
from playwright.sync_api import sync_playwright
# 创建 Browser Sandbox
sandbox = Sandbox.create(
template_type=TemplateType.BROWSER,
template_name="your-template-name",
sandbox_idle_timeout_seconds=300
)
# 获取 CDP URL(用于 Playwright 连接)
cdp_url = sandbox.get_cdp_url()
# 使用 Playwright 连接并操作
with sync_playwright() as p:
browser = p.chromium.connect_over_cdp(cdp_url)
page = browser.contexts[0].pages[0]
page.goto("https://www.example.com")
page.screenshot(path="screenshot.png")
browser.close()
# 销毁 Sandbox
sandbox.delete()
关键概念:
- template_name:控制台创建的浏览器环境模板
- cdp_url:用于 Playwright/Puppeteer 连接
- vnc_url:用于实时查看浏览器画面(可通过sandbox.get_cdp_url() 获取)
**注意:**由于所有浏览器操作都在云端进行,您无需在本地安装浏览器。Playwright 仅用于通过 CDP 协议连接到云端的浏览器实例。
如何创建 Sandbox 模板
使用 Browser Sandbox 需要新建 Sandbox 模板,您需要访问 AgentRun 控制台网站**[****1]**,并按照如下步骤创建模板:
-
在顶部菜单栏选择“运行时与沙箱”;
-
在左侧边栏选择“Sandbox 沙箱”;
-
点击右上角“创建沙箱模板”;

- 选择“浏览器”;

- 在弹出的抽屉对话框中填写和选择您的模板的规格、网络等配置,并复制模板名称;

- 点击“创建浏览器”等待其就绪即可。
从零开始用 LangChain 创建 Browser Sandbox 智能体
本教程将指导您从零开始创建一个完整的 Browser Sandbox 智能体项目。
基于 LangChain 集成 Browser Sandbox
本教程将详细讲解如何使用 LangChain 创建 Browser Sandbox 相关的 Tools 并集成到 Agent 中。
项目结构
为了保持代码的内聚性和可维护性,我们将代码拆分为以下模块:
模块职责划分:
sandbox_manager.py:负责 Sandbox 的创建、管理和销毁,提供统一的接口
langchain_agent.py:负责创建 LangChain Tools 和 Agent,集成 VNC 信息
main.py:作为入口文件,演示如何使用上述模块
步骤 1:创建项目并安装依赖
首先创建项目目录(如果还没有):
mkdir -p langchain-demo
cd langchain-demo
创建 requirements.txt 文件,内容如下:
# LangChain 核心库
langchain>=0.1.0
langchain-openai>=0.0.5
langchain-community>=0.0.20
# AgentRun SDK
agentrun-sdk[playwright,server]>=0.0.8
# 浏览器自动化
playwright>=1.40.0
# 环境变量管理
python-dotenv>=1.0.0
然后安装依赖:
pip install -r requirements.txt
主要依赖说明:
- langchain 和 langchain-openai:LangChain 核心库
- agentrun-sdk[playwright,server]:AgentRun SDK,用于 Sandbox 管理
- playwright:浏览器自动化库
- python-dotenv:环境变量管理
步骤 2:配置环境变量
在项目根目录创建 .env 文件,配置以下环境变量:
# 阿里云百炼平台的 API Key,用于调用大模型能力
# 请前往 https://bailian.console.aliyun.com/?tab=app#/api-key 创建和查看
DASHSCOPE_API_KEY=sk-your-bailian-api-key
# 阿里云账号的访问密钥 ID 和访问密钥 Secret,用于 AgentRun SDK 鉴权
ALIBABA_CLOUD_ACCESS_KEY_ID=your-ak
ALIBABA_CLOUD_ACCESS_KEY_SECRET=your-sk
ALIBABA_CLOUD_ACCOUNT_ID=your-main-account-id
ALIBABA_CLOUD_REGION=cn-hangzhou
# browser sandbox 模板的名称,可以在 https://functionai.console.aliyun.com/cn-hangzhou/agent/runtime/sandbox 控制台创建
BROWSER_TEMPLATE_NAME=sandbox-your-template-name
# agentrun 的控制面和数据面的 API 端点请求地址,默认cn-hangzhou
AGENTRUN_CONTROL_ENDPOINT=agentrun.cn-hangzhou.aliyuncs.com
AGENTRUN_DATA_ENDPOINT=https://${your-main-account-id}.agentrun-data.cn-hangzhou.aliyuncs.com
步骤 3:创建 Sandbox 生命周期管理模块
创建 sandbox_manager.py 文件,负责 Sandbox 的创建、管理和销毁。核心代码如下:
"""
Sandbox 生命周期管理模块
负责 AgentRun Browser Sandbox 的创建、管理和销毁。
提供统一的接口供 LangChain Agent 使用。
"""
import os
from typing import Optional, Dict, Any
from dotenv import load_dotenv
# 加载环境变量
load_dotenv()
class SandboxManager:
"""Sandbox 生命周期管理器"""
def __init__(self):
self._sandbox: Optional[Any] = None
self._sandbox_id: Optional[str] = None
self._cdp_url: Optional[str] = None
self._vnc_url: Optional[str] = None
def create(
self,
template_name: Optional[str] = None,
idle_timeout: int = 3000
) -> Dict[str, Any]:
"""
创建或获取一个浏览器 sandbox 实例
Args:
template_name: Sandbox 模板名称,如果为 None 则从环境变量读取
idle_timeout: 空闲超时时间(秒),默认 3000 秒
Returns:
dict: 包含 sandbox_id, cdp_url, vnc_url 的字典
Raises:
RuntimeError: 创建失败时抛出异常
"""
try:
from agentrun.sandbox import Sandbox, TemplateType
# 如果已有 sandbox,直接返回
if self._sandbox is not None:
return self.get_info()
# 从环境变量获取模板名称
if template_name is None:
template_name = os.getenv(
"BROWSER_TEMPLATE_NAME",
"sandbox-browser-demo"
)
# 创建 sandbox
self._sandbox = Sandbox.create(
template_type=TemplateType.BROWSER,
template_name=template_name,
sandbox_idle_timeout_seconds=idle_timeout
)
self._sandbox_id = self._sandbox.sandbox_id
self._cdp_url = self._get_cdp_url()
self._vnc_url = self._get_vnc_url()
return self.get_info()
except ImportError as e:
print(e)
raise RuntimeError(
"agentrun-sdk 未安装,请运行: pip install agentrun-sdk[playwright,server]"
)
except Exception as e:
raise RuntimeError(f"创建 Sandbox 失败: {str(e)}")
def get_info(self) -> Dict[str, Any]:
"""
获取当前 sandbox 的信息
Returns:
dict: 包含 sandbox_id, cdp_url, vnc_url 的字典
Raises:
RuntimeError: 如果没有活动的 sandbox
"""
if self._sandbox is None:
raise RuntimeError("没有活动的 sandbox,请先创建")
return {
"sandbox_id": self._sandbox_id,
"cdp_url": self._cdp_url,
"vnc_url": self._vnc_url,
}
def get_cdp_url(self) -> Optional[str]:
"""获取 CDP URL"""
return self._sandbox.get_cdp_url()
def get_vnc_url(self) -> Optional[str]:
"""获取 VNC URL"""
return self._sandbox.get_vnc_url()
def get_sandbox_id(self) -> Optional[str]:
"""获取 Sandbox ID"""
return self._sandbox_id
def destroy(self) -> str:
"""
销毁当前的 sandbox 实例
Returns:
str: 操作结果描述
"""
if self._sandbox is None:
return "没有活动的 sandbox"
try:
sandbox_id = self._sandbox_id
# 尝试销毁 sandbox
if hasattr(self._sandbox, 'delete'):
self._sandbox.delete()
elif hasattr(self._sandbox, 'stop'):
self._sandbox.stop()
elif hasattr(self._sandbox, 'destroy'):
self._sandbox.destroy()
# 清理状态
self._sandbox = None
self._sandbox_id = None
self._cdp_url = None
self._vnc_url = None
return f"Sandbox 已销毁: {sandbox_id}"
except Exception as e:
# 即使销毁失败,也清理本地状态
self._sandbox = None
self._sandbox_id = None
self._cdp_url = None
self._vnc_url = None
return f"销毁 Sandbox 时出错: {str(e)}"
def is_active(self) -> bool:
"""检查 sandbox 是否活跃"""
return self._sandbox is not None
def __enter__(self):
"""上下文管理器入口"""
return self
def __exit__(self, exc_type, exc_val, exc_tb):
"""上下文管理器退出,自动销毁"""
self.destroy()
return False
# 全局单例(可选,用于简单场景)
_global_manager: Optional[SandboxManager] = None
def get_global_manager() -> SandboxManager:
"""获取全局 SandboxManager 单例"""
global _global_manager
if _global_manager is None:
_global_manager = SandboxManager()
return _global_manager
def reset_global_manager():
"""重置全局 SandboxManager"""
global _global_manager
if _global_manager:
_global_manager.destroy()
_global_manager = None
关键功能:
- 创建 Sandbox:使用 AgentRun SDK 创建浏览器 Sandbox
- 获取连接信息:自动获取 CDP URL 和 VNC URL,支持多种属性名兼容
- 生命周期管理:提供销毁方法,确保资源正确释放
步骤 4:创建 LangChain Tools 和 Agent
创建 langchain_agent.py 文件,定义 LangChain Tools 并创建 Agent。核心代码如下:
"""
LangChain Agent 和 Tools 注册模块
负责创建 LangChain Agent,注册 Sandbox 相关的 tools,并集成 VNC 可视化。
本模块使用 sandbox_manager.py 中封装的 SandboxManager 来管理 sandbox 生命周期。
"""
import os
from dotenv import load_dotenv
from langchain.tools import tool
from langchain_openai import ChatOpenAI
from langchain.agents import create_agent
from pydantic import BaseModel, Field
# 导入 sandbox 管理器
from sandbox_manager import SandboxManager
# 加载环境变量
load_dotenv()
# 全局 sandbox 管理器实例(单例模式)
_sandbox_manager: SandboxManager | None = None
def get_sandbox_manager() -> SandboxManager:
"""获取 sandbox 管理器实例(单例模式)"""
global _sandbox_manager
if _sandbox_manager is None:
_sandbox_manager = SandboxManager()
return _sandbox_manager
# ============ LangChain Tools 定义 ============
@tool
def create_browser_sandbox(
template_name: str = None,
idle_timeout: int = 3000
) -> str:
"""创建或获取一个浏览器 sandbox 实例。
当需要访问网页、执行浏览器操作时,首先需要创建 sandbox。
创建成功后,会返回 sandbox 信息,包括 VNC URL 用于可视化。
Args:
template_name: Sandbox 模板名称,如果不提供则从环境变量 BROWSER_TEMPLATE_NAME 读取
idle_timeout: 空闲超时时间(秒),默认 3000 秒
Returns:
Sandbox 信息字符串,包括 ID、CDP URL、VNC URL
"""
try:
manager = get_sandbox_manager()
# 如果 template_name 为空字符串,转换为 None 以便从环境变量读取
if template_name == "":
template_name = None
info = manager.create(template_name=template_name, idle_timeout=idle_timeout)
result = f"""✅ Sandbox 创建成功!
📋 Sandbox 信息:
- ID: {info['sandbox_id']}
- CDP URL: {info['cdp_url']}
"""
vnc_url = info.get('vnc_url')
if vnc_url:
result += f"- VNC URL: {vnc_url}\n\n"
result += "提示: VNC 查看器应该已自动打开,您可以在浏览器中实时查看浏览器操作。"
else:
result += "\n警告: 未获取到 VNC URL,可能无法使用可视化功能。"
return result
except Exception as e:
return f" 创建 Sandbox 失败: {str(e)}"
@tool
def get_sandbox_info() -> str:
"""获取当前 sandbox 的详细信息,包括 ID、CDP URL、VNC URL 等。
当需要查看当前 sandbox 状态或获取 VNC 连接信息时使用此工具。
Returns:
Sandbox 信息字符串
"""
try:
manager = get_sandbox_manager()
info = manager.get_info()
result = f"""📋 当前 Sandbox 信息:
- Sandbox ID: {info['sandbox_id']}
- CDP URL: {info['cdp_url']}
"""
if info.get('vnc_url'):
result += f"- VNC URL: {info['vnc_url']}\n\n"
result += "您可以使用 VNC URL 在浏览器中实时查看操作过程。\n"
result += " 推荐使用 vnc.html 文件或 noVNC 客户端。"
return result
except RuntimeError as e:
return f" {str(e)}"
except Exception as e:
return f" 获取 Sandbox 信息失败: {str(e)}"
class NavigateInput(BaseModel):
"""浏览器导航输入参数"""
url: str = Field(description="要访问的网页 URL,必须以 http:// 或 https:// 开头")
wait_until: str = Field(
default="load",
description="等待页面加载的状态: load, domcontentloaded, networkidle"
)
timeout: int = Field(
default=30000,
description="超时时间(毫秒),默认 30000"
)
@tool(args_schema=NavigateInput)
def navigate_to_url(url: str, wait_until: str = "load", timeout: int = 30000) -> str:
"""使用 sandbox 中的浏览器导航到指定 URL。
当用户需要访问网页时使用此工具。导航后可以在 VNC 中实时查看页面。
Args:
url: 要访问的网页 URL
wait_until: 等待页面加载的状态(load/domcontentloaded/networkidle)
timeout: 超时时间(毫秒)
Returns:
导航结果描述
"""
try:
manager = get_sandbox_manager()
if not manager.is_active():
return " 错误: 请先创建 sandbox"
# 验证 URL
if not url.startswith(("http://", "https://")):
return f" 错误: 无效的 URL 格式: {url}"
cdp_url = manager.get_cdp_url()
if not cdp_url:
return " 错误: 无法获取 CDP URL"
# 使用 Playwright 连接浏览器并导航
try:
from playwright.sync_api import sync_playwright
with sync_playwright() as p:
browser = p.chromium.connect_over_cdp(cdp_url)
pages = browser.contexts[0].pages if browser.contexts else []
if pages:
page = pages[0]
else:
page = browser.new_page()
page.goto(url, wait_until=wait_until, timeout=timeout)
title = page.title()
return f"已成功导航到: {url}\n📄 页面标题: {title}\n💡 您可以在 VNC 中查看页面内容。"
except ImportError:
return f"导航指令已发送: {url}\n💡 提示: 安装 playwright 以启用实际导航功能 (pip install playwright)"
except Exception as e:
return f" 导航失败: {str(e)}"
except Exception as e:
return f" 操作失败: {str(e)}"
@tool("browser_screenshot", description="在浏览器 sandbox 中截取当前页面截图")
def take_screenshot(filename: str = "screenshot.png") -> str:
"""截取浏览器当前页面的截图。
Args:
filename: 截图文件名,默认 "screenshot.png"
Returns:
操作结果
"""
try:
manager = get_sandbox_manager()
if not manager.is_active():
return " 错误: 请先创建 sandbox"
cdp_url = manager.get_cdp_url()
if not cdp_url:
return " 错误: 无法获取 CDP URL"
try:
from playwright.sync_api import sync_playwright
with sync_playwright() as p:
browser = p.chromium.connect_over_cdp(cdp_url)
pages = browser.contexts[0].pages if browser.contexts else []
if pages:
page = pages[0]
else:
return " 错误: 没有打开的页面"
page.screenshot(path=filename)
return f"截图已保存: {filename}"
except ImportError:
return " 错误: 需要安装 playwright (pip install playwright)"
except Exception as e:
return f" 截图失败: {str(e)}"
except Exception as e:
return f" 操作失败: {str(e)}"
@tool("destroy_sandbox", description="销毁当前的 sandbox 实例,释放资源。注意:仅在程序退出或明确需要释放资源时使用,不要在一轮对话后销毁。")
def destroy_sandbox() -> str:
"""销毁当前的 sandbox 实例。
重要提示:此工具应该仅在以下情况使用:
- 程序即将退出
- 明确需要释放资源
- 用户明确要求销毁
不要在一轮对话完成后就销毁 sandbox,因为 sandbox 可以在多轮对话中复用。
Returns:
操作结果
"""
try:
manager = get_sandbox_manager()
result = manager.destroy()
return result
except Exception as e:
return f" 销毁失败: {str(e)}"
# ============ Agent 创建 ============
def create_browser_agent(system_prompt: str = None):
"""
创建带有 sandbox 工具的 LangChain Agent
Args:
system_prompt: 自定义系统提示词,如果为 None 则使用默认提示词
Returns:
LangChain Agent 实例
"""
# 配置 DashScope API
api_key = os.getenv("DASHSCOPE_API_KEY")
if not api_key:
raise ValueError("请设置环境变量 DASHSCOPE_API_KEY")
base_url = "https://dashscope.aliyuncs.com/compatible-mode/v1"
model_name = os.getenv("QWEN_MODEL", "qwen-plus")
# 创建 LLM
model = ChatOpenAI(
model=model_name,
api_key=api_key,
base_url=base_url,
temperature=0.7,
)
# 创建工具列表
tools = [
create_browser_sandbox,
get_sandbox_info,
navigate_to_url,
take_screenshot,
destroy_sandbox,
]
# 默认系统提示词
if system_prompt is None:
system_prompt = """你是一个浏览器自动化助手,可以使用 sandbox 来访问和操作网页。
当用户需要访问网页时,请按以下步骤操作:
1. 首先创建或获取 sandbox(如果还没有)
2. 使用 navigate_to_url 导航到目标网页
3. 执行用户请求的操作
4. 如果需要,可以截取截图
重要提示:
- 创建 sandbox 后,会返回 VNC URL,用户可以使用它实时查看浏览器操作
- 所有操作都会在 VNC 中实时显示,方便调试和监控
- sandbox 可以在多轮对话中复用,不要在一轮对话完成后就销毁
- 只有在用户明确要求销毁时才使用 destroy_sandbox 工具
- 不要主动建议用户销毁 sandbox,除非用户明确要求
- 请始终用中文回复,确保操作准确、高效。"""
# 创建 Agent
agent = create_agent(
model=model,
tools=tools,
system_prompt=system_prompt,
)
return agent
def get_available_tools():
"""获取所有可用的工具列表"""
return [
create_browser_sandbox,
get_sandbox_info,
navigate_to_url,
take_screenshot,
destroy_sandbox,
]
关键要点:
- Tool 定义:使用@tool 装饰器定义 LangChain Tools
- 类型提示:所有参数必须有类型提示,用于生成工具 schema
- 文档字符串:详细的文档字符串帮助 LLM 理解何时使用工具
- 单例模式:使用全局管理器实例确保 Sandbox 在会话中复用
步骤 5:创建主入口文件
创建 main.py 文件,作为程序入口。核心代码如下:
"""
LangChain + AgentRun Browser Sandbox 集成示例
主入口文件,演示如何使用 LangChain Agent 与 AgentRun Browser Sandbox 集成。
"""
import os
import sys
import signal
import webbrowser
import urllib.parse
import threading
import http.server
import socketserver
from pathlib import Path
from dotenv import load_dotenv
from langchain_agent import create_browser_agent, get_sandbox_manager
# 加载环境变量
load_dotenv()
# 全局 HTTP 服务器实例
_http_server = None
_http_port = 8080
# 全局清理标志,用于防止重复清理
_cleanup_done = False
def start_http_server():
"""启动一个简单的 HTTP 服务器来提供 vnc.html"""
global _http_server
if _http_server is not None:
return _http_port
try:
current_dir = Path(__file__).parent.absolute()
class VNCRequestHandler(http.server.SimpleHTTPRequestHandler):
def __init__(self, *args, **kwargs):
super().__init__(*args, directory=str(current_dir), **kwargs)
def log_message(self, format, *args):
# 静默日志,避免输出过多信息
pass
# 尝试启动服务器
for port in range(_http_port, _http_port + 10):
try:
server = socketserver.TCPServer(("", port), VNCRequestHandler)
server.allow_reuse_address = True
# 在后台线程中运行服务器
def run_server():
server.serve_forever()
thread = threading.Thread(target=run_server, daemon=True)
thread.start()
_http_server = server
return port
except OSError:
continue
return None
except Exception as e:
print(f"启动 HTTP 服务器失败: {str(e)}")
return None
def open_vnc_viewer(vnc_url: str):
"""
自动打开 VNC 查看器并设置 VNC URL
Args:
vnc_url: VNC WebSocket URL
"""
if not vnc_url:
return
try:
# 获取当前文件所在目录
current_dir = Path(__file__).parent.absolute()
vnc_html_path = current_dir / "vnc.html"
# 检查文件是否存在
if not vnc_html_path.exists():
print(f"警告: vnc.html 文件不存在: {vnc_html_path}")
print_vnc_info(vnc_url)
return
# 启动 HTTP 服务器
port = start_http_server()
if port:
# 编码 VNC URL 作为 URL 参数
encoded_url = urllib.parse.quote(vnc_url, safe='')
# 构建 HTTP URL
http_url = f"http://localhost:{port}/vnc.html?url={encoded_url}"
# 打开浏览器
print(f"\n正在打开 VNC 查看器...")
print(f"HTTP 服务器运行在: http://localhost:{port}")
print(f"VNC URL: {vnc_url[:80]}...")
print(f"完整 URL: {http_url[:100]}...")
webbrowser.open(http_url)
print(f"VNC 查看器已打开")
print(f"VNC URL 已通过 URL 参数自动设置,页面加载后会自动连接")
else:
# 如果 HTTP 服务器启动失败,尝试使用 file:// 协议
print(f"HTTP 服务器启动失败,尝试使用文件协议...")
encoded_url = urllib.parse.quote(vnc_url, safe='')
file_url = f"file://{vnc_html_path}?url={encoded_url}"
webbrowser.open(file_url)
print(f"VNC 查看器已打开(使用文件协议)")
print(f"提示: 如果无法自动连接,请手动复制 VNC URL 到输入框")
except Exception as e:
print(f"自动打开 VNC 查看器失败: {str(e)}")
print_vnc_info(vnc_url)
def print_vnc_info(vnc_url: str):
"""打印 VNC 连接信息"""
if not vnc_url:
return
print("\n" + "=" * 60)
print("VNC 可视化连接信息")
print("=" * 60)
print(f"\nVNC URL: {vnc_url}")
print("\n使用方式:")
print(" 1. 使用 noVNC 客户端连接")
print(" 2. 或在浏览器中访问 VNC 查看器页面")
print(" 3. 实时查看浏览器操作过程")
print("\n" + "=" * 60 + "\n")
def cleanup_sandbox():
"""
清理 sandbox 资源
这个函数可以被信号处理器、异常处理器和正常退出流程调用
"""
global _cleanup_done
# 防止重复清理
if _cleanup_done:
return
_cleanup_done = True
try:
manager = get_sandbox_manager()
if manager.is_active():
print("\n" + "=" * 60)
print("正在清理 sandbox...")
print("=" * 60)
result = manager.destroy()
print(f"清理结果: {result}\n")
else:
print("\n没有活动的 sandbox 需要清理\n")
except Exception as e:
print(f"\n清理 sandbox 时出错: {str(e)}\n")
def signal_handler(signum, frame):
"""
信号处理器,处理 Ctrl+C (SIGINT) 和其他信号
Args:
signum: 信号编号
frame: 当前堆栈帧
"""
print("\n\n收到中断信号,正在清理资源...")
cleanup_sandbox()
print("清理完成")
sys.exit(0)
def main():
"""主函数"""
global _cleanup_done
# 重置清理标志
_cleanup_done = False
# 注册信号处理器,处理 Ctrl+C (SIGINT)
signal.signal(signal.SIGINT, signal_handler)
# 在 Windows 上,SIGBREAK 也可以处理
if hasattr(signal, 'SIGBREAK'):
signal.signal(signal.SIGBREAK, signal_handler)
print("=" * 60)
print("LangChain + AgentRun Browser Sandbox 集成示例")
print("=" * 60)
print()
try:
# 创建 Agent
print("正在初始化 LangChain Agent...")
agent = create_browser_agent()
print("Agent 初始化完成\n")
# 示例查询
queries = [
"创建一个浏览器 sandbox",
"获取当前 sandbox 的信息,包括 VNC URL",
"导航到 https://www.aliyun.com",
"截取当前页面截图",
]
# 执行查询
for i, query in enumerate(queries, 1):
print(f"\n{'=' * 60}")
print(f"查询 {i}: {query}")
print(f"{'=' * 60}\n")
try:
result = agent.invoke({
"messages": [{"role": "user", "content": query}]
})
# 提取最后一条消息的内容
output = result.get("messages", [])[-1].content if isinstance(result.get("messages"), list) else result.get("output", str(result))
print(f"\n结果:\n{output}\n")
# 如果是创建 sandbox,自动打开 VNC 查看器
if i == 1:
try:
# 等待一下确保 sandbox 完全创建
import time
time.sleep(1)
manager = get_sandbox_manager()
if manager.is_active():
info = manager.get_info()
vnc_url = info.get('vnc_url')
if vnc_url:
print(f"\n检测到 VNC URL: {vnc_url[:80]}...")
open_vnc_viewer(vnc_url)
print_vnc_info(vnc_url)
else:
print("\n警告: 未获取到 VNC URL,请检查 sandbox 创建是否成功")
except Exception as e:
print(f"打开 VNC 查看器时出错: {str(e)}")
import traceback
traceback.print_exc()
# 如果是获取信息,显示 VNC 信息
elif i == 2:
try:
manager = get_sandbox_manager()
if manager.is_active():
info = manager.get_info()
if info.get('vnc_url'):
print_vnc_info(info['vnc_url'])
except:
pass
except Exception as e:
print(f"查询失败: {str(e)}\n")
import traceback
traceback.print_exc()
# 交互式查询
print("\n" + "=" * 60)
print("进入交互模式(输入 'quit' 或 'exit' 退出,Ctrl+C 或 Ctrl+D 中断)")
print("=" * 60 + "\n")
while True:
try:
user_input = input("请输入您的查询: ").strip()
except EOFError:
# 处理 Ctrl+D (EOF)
print("\n\n检测到输入结束 (Ctrl+D),正在清理资源...")
cleanup_sandbox()
print("清理完成")
break
except KeyboardInterrupt:
# 处理 Ctrl+C (在 input 调用期间)
print("\n\n检测到中断信号 (Ctrl+C),正在清理资源...")
cleanup_sandbox()
print("清理完成")
break
if not user_input:
continue
if user_input.lower() in ['quit', 'exit', '退出']:
print("\nBye")
# 退出前清理 sandbox
cleanup_sandbox()
break
try:
result = agent.invoke({
"messages": [{"role": "user", "content": user_input}]
})
output = result.get("messages", [])[-1].content if isinstance(result.get("messages"), list) else result.get("output", str(result))
print(f"\n结果:\n{output}\n")
# 检查是否需要打开或显示 VNC 信息
user_input_lower = user_input.lower()
if "创建" in user_input_lower and "sandbox" in user_input_lower:
# 如果是创建 sandbox,自动打开 VNC 查看器
try:
# 等待一下确保 sandbox 完全创建
import time
time.sleep(1)
manager = get_sandbox_manager()
if manager.is_active():
info = manager.get_info()
vnc_url = info.get('vnc_url')
if vnc_url:
print(f"\n检测到 VNC URL: {vnc_url[:80]}...")
open_vnc_viewer(vnc_url)
print_vnc_info(vnc_url)
else:
print("\n警告: 未获取到 VNC URL,请检查 sandbox 创建是否成功")
except Exception as e:
print(f"打开 VNC 查看器时出错: {str(e)}")
import traceback
traceback.print_exc()
elif "sandbox" in user_input_lower or "vnc" in user_input_lower:
# 其他情况只显示信息
try:
manager = get_sandbox_manager()
if manager.is_active():
info = manager.get_info()
if info.get('vnc_url'):
print_vnc_info(info['vnc_url'])
except:
pass
except Exception as e:
print(f"查询失败: {str(e)}\n")
import traceback
traceback.print_exc()
# 清理资源(仅在程序正常退出时)
cleanup_sandbox()
except KeyboardInterrupt:
# 处理顶层 KeyboardInterrupt (Ctrl+C)
print("\n\n检测到中断信号 (Ctrl+C),正在清理资源...")
cleanup_sandbox()
print("清理完成")
sys.exit(0)
except EOFError:
# 处理顶层 EOFError (Ctrl+D)
print("\n\n检测到输入结束 (Ctrl+D),正在清理资源...")
cleanup_sandbox()
print("清理完成")
sys.exit(0)
except ValueError as e:
print(f"配置错误: {str(e)}")
print("\n提示: 请确保已设置以下环境变量:")
print(" - DASHSCOPE_API_KEY: DashScope API Key")
print(" - ALIBABA_CLOUD_ACCOUNT_ID: 阿里云账号 ID")
print(" - ALIBABA_CLOUD_ACCESS_KEY_ID: 访问密钥 ID")
print(" - ALIBABA_CLOUD_ACCESS_KEY_SECRET: 访问密钥 Secret")
print(" - ALIBABA_CLOUD_REGION: 区域(默认: cn-hangzhou)")
except Exception as e:
print(f"发生错误: {str(e)}")
import traceback
traceback.print_exc()
# 发生错误时也尝试清理
cleanup_sandbox()
if __name__ == "__main__":
main()
关键功能:
- VNC 自动打开:创建 Sandbox 后自动打开 VNC 查看器
- 信号处理:捕获 Ctrl+C,确保资源正确清理
- 交互模式:支持持续对话,复用 Sandbox 实例
VNC 可视化集成
VNC(Virtual Network Computing)功能允许您实时查看和监控浏览器在 Sandbox 中的操作过程,这对于调试和监控 Agent 行为非常有用。
获取 VNC URL:
创建 Sandbox 后,可以通过 get_sandbox_info tool 获取 VNC URL:
# 通过 Agent 调用
result = agent.invoke({
"messages": [{"role": "user", "content": "获取 sandbox 信息"}]
})
# 或直接通过管理器获取
manager = get_sandbox_manager()
info = manager.get_info()
vnc_url = info['vnc_url']
自动打开 VNC 查看器:
在 main.py 中,我们实现了自动打开 VNC 查看器的功能:
import webbrowser
import urllib.parse
from pathlib import Path
def open_vnc_viewer(vnc_url: str):
"""自动打开 VNC 查看器"""
current_dir = Path(__file__).parent.absolute()
vnc_html_path = current_dir / "vnc.html"
if vnc_html_path.exists():
# 通过 URL 参数传递 VNC URL
encoded_url = urllib.parse.quote(vnc_url, safe='')
file_url = f"file://{vnc_html_path}?url={encoded_url}"
webbrowser.open(file_url)
VNC HTML 页面:
vnc.html 页面会从 URL 参数中读取 VNC URL,并自动连接到 VNC 服务器。页面包含以下核心功能:
- noVNC 库加载:从 CDN 动态加载 noVNC 客户端库
- 自动连接:读取 URL 参数中的 VNC URL 并自动连接
- 状态显示:显示连接状态(连接中、已连接、已断开)
- 手动控制:支持手动输入 VNC URL、断开重连等操作
核心 JavaScript 代码片段:
// 从 URL 参数获取 VNC URL
const urlParams = new URLSearchParams(window.location.search);
const vncUrl = urlParams.get('url');
// 加载 noVNC 库
async function loadNoVNC() {
const module = await import('https://cdn.jsdelivr.net/gh/novnc/noVNC@v1.4.0/core/rfb.js');
return module.default;
}
// 连接 VNC
async function connectVNC(url) {
const RFB = await loadNoVNC();
rfb = new RFB(vncScreen, url, {
shared: true,
credentials: { password: '' }
});
rfb.addEventListener('connect', () => {
console.log('VNC 连接成功');
});
}
完整的 vnc.html 文件可以在示例代码仓库中获取。
手动使用 VNC 查看器:
如果自动打开失败,您也可以手动使用 VNC 查看器:
1. 使用 noVNC 在线客户端:
- 访问 noVNC 在线客户端**[**2]
- 在连接设置中填入 VNC URL
- 点击连接
2. 使用本地 VNC HTML 页面:
- 打开 vnc.html
- 输入 VNC URL
- 点击连接按钮
实时监控功能:
- 所有浏览器操作都会在 VNC 中实时显示
- 可以看到 Agent 的每一步操作(导航、点击、输入等)
- 方便调试和监控 Agent 行为
- 支持交互式操作(在 VNC 中直接操作浏览器)
运行和测试
python main.py
程序会自动:
- 创建 Browser Sandbox
- 打开 VNC 查看器(实时查看浏览器操作)
- 执行预设查询
- 进入交互模式
工作原理
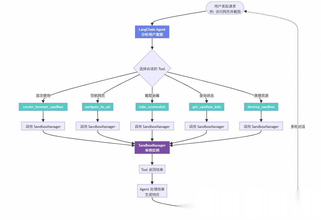
为了更好地理解系统架构,我们将工作流程拆分为两个部分:LangChain Agent 工作流程和 SandboxManager 生命周期管理。
1. LangChain Agent 工作流程
下图展示了 LangChain Agent 如何处理用户请求并调用相应的 Tools:

Agent 工作流程说明:
- 请求接收:用户发起自然语言请求(如“访问淘宝首页并截图”)
- 意图分析:Agent 分析用户意图,决定需要调用哪些 Tools
- Tool 调用:根据任务需求,顺序或组合调用多个 Tools
- Manager 交互:所有 Tools 都通过 SandboxManager 单例实例操作 Sandbox
- 结果处理:Agent 将 Tool 返回的结果整合成用户友好的响应
- 多轮对话:Sandbox 在整个会话中保持活跃,支持多轮对话
5 个核心 Tools 的职责:

2. SandboxManager 生命周期管理
下图展示了 SandboxManager 如何管理 Sandbox 的完整生命周期:

SandboxManager 工作流程说明:
1. 单例管理:
- 首次调用时创建 Manager 实例
- 后续调用复用同一个实例
- 确保整个会话只有一个 Sandbox
2. Sandbox 创建:
-
调用 AgentRun SDK 的 Sandbox.create()
-
SDK 通过阿里云 API 与函数计算 FC 通信
-
FC 服务创建独立的容器实例,包含:
-
Chromium 浏览器 VNC 服务必要的运行环境
3. 连接信息获取:
- CDP URL:WebSocket 地址,用于 Playwright/Puppeteer 远程控制浏览器
- VNC URL:WebSocket 地址,用于实时查看浏览器画面
4. 浏览器操作:
- Playwright 通过 CDP URL 连接到远程浏览器
- 执行各种浏览器操作(导航、点击、截图等)
- VNC 同步显示操作过程,用户可实时监控
5. 资源清理:
- 调用 destroy() 方法销毁 Sandbox
- 清理 Manager 内部状态
- 通过 SDK 释放云端资源
3. Agent 与 Manager 的协作关系
交互模式:
用户请求 → Agent → Tool → SandboxManager → AgentRun SDK → 云端 Sandbox
↓
用户响应 ← Agent ← Tool ← SandboxManager ← 操作结果
关键设计理念:
1. 分层架构:
- 用户层:自然语言交互
- Agent 层:意图理解和任务分解
- Tool 层:功能封装和参数验证
- Manager 层:资源管理和状态维护
- SDK 层:云服务通信
- 云端层:实际的 Sandbox 环境
2. 单例模式:
- SandboxManager 使用单例模式
- 保证整个会话中只有一个 Sandbox 实例
- 避免资源浪费和状态冲突
3. 状态复用:
- Sandbox 在多轮对话中保持活跃
- 减少创建和销毁的开销
- 提供更流畅的用户体验
4. 双通道设计:
- CDP 通道:Agent 通过 Playwright 控制浏览器
- VNC 通道:用户通过 VNC 查看器实时监控
5. 解耦设计:
- Tools 不直接操作 SDK,通过 Manager 统一管理
- 便于扩展和维护
- 统一的错误处理和资源管理
典型使用场景示例:
# 第 1 轮对话
用户: "创建一个 sandbox 并访问淘宝首页"
→ Agent 调用: create_browser_sandbox → navigate_to_url
→ Manager: 创建 Sandbox → Playwright 导航
→ 结果: "Sandbox 已创建,已访问淘宝首页"
# 第 2 轮对话(复用 Sandbox)
用户: "截取当前页面"
→ Agent 调用: take_screenshot
→ Manager: 使用现有 Sandbox → Playwright 截图
→ 结果: "截图已保存"
# 第 3 轮对话(复用 Sandbox)
用户: "访问京东首页"
→ Agent 调用: navigate_to_url
→ Manager: 使用现有 Sandbox → Playwright 导航
→ 结果: "已访问京东首页"
通过这种设计,Agent 专注于理解用户意图和任务编排,而 Manager 专注于 Sandbox 的生命周期管理,实现了清晰的职责分离。
工作原理总结:
- 工具注册:使用@tool 装饰器将 Sandbox 功能封装为 LangChain Tools
- **生命周期管理:**SandboxManager 负责 Sandbox 的创建、管理和销毁
- 状态保持:使用单例模式管理 Sandbox 实例,确保同一会话内复用
- VNC 集成:自动获取并返回 VNC URL,方便用户实时查看
- 错误处理:所有工具都包含完善的错误处理机制
扩展和定制
添加自定义 Tools:
@tool
def extract_table_data(url: str) -> str:
"""从网页中提取表格数据"""
from playwright.sync_api import sync_playwright
manager = get_sandbox_manager()
cdp_url = manager.get_info()['cdp_url']
with sync_playwright() as p:
browser = p.chromium.connect_over_cdp(cdp_url)
page = browser.contexts[0].pages[0]
page.goto(url)
tables = page.query_selector_all("table")
return f"找到 {len(tables)} 个表格"
自定义提示词:
custom_prompt = """你是一个专业的网页数据提取助手。
在执行任务前,请先创建 sandbox,然后使用浏览器工具完成任务。"""
agent = create_browser_agent(system_prompt=custom_prompt)
最佳实践
- 模块化设计:将 Sandbox 管理和 Agent 创建分离,提高代码可维护性
- 错误处理:所有工具都应包含完善的错误处理
- 资源清理:使用信号处理器确保资源正确清理
- VNC 提示:在工具返回中包含 VNC URL,方便用户使用
- 单例模式:确保 Sandbox 实例在会话中复用,避免重复创建
前端集成可视化监控(VNC)
Cloud Native
VNC 集成架构
下图展示了前端如何集成 VNC 实现实时监控:

轻量级 HTML 页面集成
创建一个简单的 vnc-viewer.html 文件:
<!DOCTYPE html>
<html>
<head>
<title>Browser Sandbox VNC 查看器</title>
<style>
body { margin: 0; padding: 0; background:
#000
; }
#vnc
-container { width: 100vw; height: 100vh; }
</style>
</head>
<body>
<div id="vnc-container"></div>
<script type="module">
const params = new URLSearchParams(window.location.search);
const vncUrl = params.get('url');
if (!vncUrl) {
alert('请提供 VNC URL 参数');
} else {
const module = await import('https://cdn.jsdelivr.net/gh/novnc/noVNC@v1.4.0/core/rfb.js');
const RFB = module.default;
const rfb = new RFB(
document.getElementById('vnc-container'),
vncUrl,
{ shared: true, credentials: { password: '' } }
);
rfb.scaleViewport = true;
}
</script>
</body>
</html>
使用方式:
import webbrowser
import urllib.parse
vnc_url = sandbox.vnc_url
encoded_url = urllib.parse.quote(vnc_url, safe='')
viewer_url = f"file:///path/to/vnc-viewer.html?url={encoded_url}"
webbrowser.open(viewer_url)
React 应用集成
核心组件代码:
import React, { useEffect, useRef } from 'react';
interface VNCViewerProps {
vncUrl: string;
onConnect?: () => void;
onDisconnect?: () => void;
}
export const VNCViewer: React.FC<VNCViewerProps> = ({
vncUrl,
onConnect,
onDisconnect
}) => {
const containerRef = useRef<HTMLDivElement>(null);
useEffect(() => {
let rfb: any;
const initVNC = async () => {
if (!containerRef.current || !vncUrl) return;
const { default: RFB } = await import('@novnc/novnc/core/rfb');
rfb = new RFB(containerRef.current, vncUrl, {
shared: true,
credentials: { password: '' }
});
rfb.scaleViewport = true;
rfb.addEventListener('connect', () => onConnect?.());
rfb.addEventListener('disconnect', () => onDisconnect?.());
};
initVNC();
return () => {
if (rfb) rfb.disconnect();
};
}, [vncUrl, onConnect, onDisconnect]);
return (
<div
ref={containerRef}
style={{ width: '100%', height: '600px', background: '
#000
' }}
/>
);
};
使用示例:
import React, { useState, useEffect } from 'react';
import { VNCViewer } from './VNCViewer';
function App() {
const [vncUrl, setVncUrl] = useState<string>('');
useEffect(() => {
fetch('/api/sandbox/create', { method: 'POST' })
.then(res => res.json())
.then(data => setVncUrl(data.vnc_url));
}, []);
return (
<div>
<h1>Browser Sandbox 实时监控</h1>
{vncUrl ? (
<VNCViewer
vncUrl={vncUrl}
onConnect={() => console.log('已连接')}
onDisconnect={() => console.log('已断开')}
/>
) : (
<p>正在初始化...</p>
)}
</div>
);
}
。
Puppeteer 和 Playwright 直接集成
Cloud Native
如果您更熟悉传统的浏览器自动化库,也可以直接使用 Puppeteer 或 Playwright 连接到 Browser Sandbox。
使用 Playwright
from playwright.sync_api import sync_playwright
from agentrun.sandbox import Sandbox, TemplateType
# 创建 Sandbox
sandbox = Sandbox.create(
template_type=TemplateType.BROWSER,
template_name="your-template-name",
sandbox_idle_timeout_seconds=3000
)
# 使用 Playwright 连接
with sync_playwright() as p:
browser = p.chromium.connect_over_cdp(sandbox.cdp_url)
page = browser.contexts[0].pages[0]
# 执行操作
page.goto("https://www.example.com")
page.screenshot(path="screenshot.png")
content = page.content()
browser.close()
# 清理
sandbox.delete()
使用 Puppeteer(Node.js)
const puppeteer = require('puppeteer-core');
// CDP URL 从 Sandbox 获取
const cdpUrl = 'wss://your-account.funagent-data-pre.cn-hangzhou.aliyuncs.com/sandboxes/xxx/ws/automation';
(async () => {
const browser = await puppeteer.connect({
browserWSEndpoint: cdpUrl,
defaultViewport: null
});
const page = (await browser.pages())[0];
await page.goto('https://www.example.com');
await page.screenshot({ path: 'screenshot.png' });
await browser.close();
})();
总结
Cloud Native
通过本教程,您已经学会了:
- AgentRun SDK 基础:如何使用 SDK 创建和管理 Browser Sandbox
- LangChain 集成:如何将 Sandbox 封装为 LangChain Tools
- VNC 可视化:如何在前端集成 VNC 实现实时监控
- 直接集成:如何使用 Puppeteer/Playwright 直接连接 Sandbox
AI时代,未来的就业机会在哪里?
答案就藏在大模型的浪潮里。从ChatGPT、DeepSeek等日常工具,到自然语言处理、计算机视觉、多模态等核心领域,技术普惠化、应用垂直化与生态开源化正催生Prompt工程师、自然语言处理、计算机视觉工程师、大模型算法工程师、AI应用产品经理等AI岗位。

掌握大模型技能,就是把握高薪未来。
那么,普通人如何抓住大模型风口?
AI技术的普及对个人能力提出了新的要求,在AI时代,持续学习和适应新技术变得尤为重要。无论是企业还是个人,都需要不断更新知识体系,提升与AI协作的能力,以适应不断变化的工作环境。
因此,这里给大家整理了一份《2025最新大模型全套学习资源》,包括2025最新大模型学习路线、大模型书籍、视频教程、项目实战、最新行业报告、面试题等,带你从零基础入门到精通,快速掌握大模型技术!
由于篇幅有限,有需要的小伙伴可以扫码获取!

1. 成长路线图&学习规划
要学习一门新的技术,作为新手一定要先学习成长路线图,方向不对,努力白费。这里,我们为新手和想要进一步提升的专业人士准备了一份详细的学习成长路线图和规划。
2. 大模型经典PDF书籍
书籍和学习文档资料是学习大模型过程中必不可少的,我们精选了一系列深入探讨大模型技术的书籍和学习文档,它们由领域内的顶尖专家撰写,内容全面、深入、详尽,为你学习大模型提供坚实的理论基础。(书籍含电子版PDF)

3. 大模型视频教程
对于很多自学或者没有基础的同学来说,书籍这些纯文字类的学习教材会觉得比较晦涩难以理解,因此,我们提供了丰富的大模型视频教程,以动态、形象的方式展示技术概念,帮助你更快、更轻松地掌握核心知识。

4. 大模型项目实战
学以致用 ,当你的理论知识积累到一定程度,就需要通过项目实战,在实际操作中检验和巩固你所学到的知识,同时为你找工作和职业发展打下坚实的基础。

5. 大模型行业报告
行业分析主要包括对不同行业的现状、趋势、问题、机会等进行系统地调研和评估,以了解哪些行业更适合引入大模型的技术和应用,以及在哪些方面可以发挥大模型的优势。

6. 大模型面试题
面试不仅是技术的较量,更需要充分的准备。
在你已经掌握了大模型技术之后,就需要开始准备面试,我们将提供精心整理的大模型面试题库,涵盖当前面试中可能遇到的各种技术问题,让你在面试中游刃有余。

为什么大家都在学AI大模型?
随着AI技术的发展,企业对人才的需求从“单一技术”转向 “AI+行业”双背景。企业对人才的需求从“单一技术”转向 “AI+行业”双背景。金融+AI、制造+AI、医疗+AI等跨界岗位薪资涨幅达30%-50%。
同时很多人面临优化裁员,近期科技巨头英特尔裁员2万人,传统岗位不断缩减,因此转行AI势在必行!

这些资料有用吗?
这份资料由我们和鲁为民博士(北京清华大学学士和美国加州理工学院博士)共同整理,现任上海殷泊信息科技CEO,其创立的MoPaaS云平台获Forrester全球’强劲表现者’认证,服务航天科工、国家电网等1000+企业,以第一作者在IEEE Transactions发表论文50+篇,获NASA JPL火星探测系统强化学习专利等35项中美专利。本套AI大模型课程由清华大学-加州理工双料博士、吴文俊人工智能奖得主鲁为民教授领衔研发。
资料内容涵盖了从入门到进阶的各类视频教程和实战项目,无论你是小白还是有些技术基础的技术人员,这份资料都绝对能帮助你提升薪资待遇,转行大模型岗位。


大模型全套学习资料已整理打包,有需要的小伙伴可以
微信扫描下方CSDN官方认证二维码,免费领取【保证100%免费】

更多推荐



所有评论(0)